2022年云南省普洱地区中考二模道德与法治试题
展开一、选择题(每小题2分,共50分)
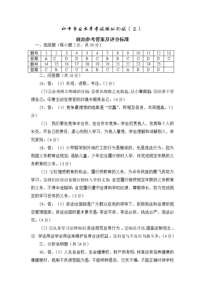
二、问答题(共26分)
26、答:(1)乐观、进取、专注。(2分)
(2)①必须树立明确的目标;②要从细微之处做起,从小事做起;③应善于管理自己;④要主动在艰苦的环境中锻炼自己。(4分)
27、答:(1)竞争最理想的结果是“双赢”,即相互促进,共同提高。(2分)
(2) 我们要在竞争中合作,在合作中竞争。学会欣赏他人,发挥每个人的长处,尽自己的责任,虚心向别人学习,为他人着想,学会理解和谅解别人,讲究原则。(4分)
28、答:(1)小芳辍学到外地打工的行为是错误的,也是违法行为。因为我国义务教育法规定:适龄儿童、少年应当履行按时入学,并完成规定年限的义务教育的义务。(3分)
(2)①珍惜受教育的机会,履行受教育的义务,为中华民族的腾飞而努力学习。②我们应该自觉履行按时入学的义务;自觉履行接受规定年限的义务教育的义务,不得中途辍学;自觉履行遵守法律和学校纪律,尊敬师长,努力完成规定的学习任务的义务。(3分)
29、答:(1)依法治国就是广大群众在党的领导下,依照宪法和法律的规定管理国家。依法治国的基本要求是:有法可依、有法必依、执法必严、违法必究。(4分)
(2)①认真学习法律知识,依法规范自身行为.。②知法守法,提高法制观念.。③ 学法用法学会用法来维护自身合法权益.。④自觉与不良行为做斗争。(4分)
三、分析说明题(共24分)
30、答、(1)人生自由权、生命健康权、财产所有权;林某没有培养健康的情趣爱好,抵制不良诱惑能力差;不能明辨是非,交友不慎;不能正确对待学校和老师的教育;有了不良行为不能及时改正;法制观念淡薄,不能自觉遵纪守法,等等。(6分)
(2)①青少年应培养健康的情趣爱好,自觉抵制不良诱惑;②要学会文明交往,谨慎交友;③要墫强明辨是非能力;④要正确对待老师的批评教育;有了不良行为要及时改正;无论在学校或社会都要墫强法制观念,自觉遵纪守法;要加强品德修养,注意防微杜渐,防患于未然,等等。(考生若从其他角度回答,言之有理,可酌情给分)(6分)
31、答:(1)科教兴国与人才强国战略、创新驱动发展战略;对外开放基本国策。(4分)
(2)①科学技术是第一生产力,科技进步是推动经济发展的决定因素;②创新是一个民族的灵魂,是国家兴旺发达的不竭动力。科技创新是提高社会生产力和综合国力的战略支撑,必须摆在国家发展全局的核心位置。(4分)
(3)①努力学好科学文化知识,为创新打下坚实的基础;②敢于质疑,敢于向权威挑战,树立敢为人先的精神;③善于观察和思考,勤于动脑和动手,进行小发明、小制作,培养创新思维和实践能力。(4分)
题号
1
2
3
4
5
6
7
8
9
10
11
12
13
答案
A
C
D
D
B
C
B
B
C
C
D
D
C
题号
14
15
16
17
18
19
20
21
22
23
24
25
答案
C
B
C
C
A
B
C
C
A
B
D
D
2024年云南省曲靖市中考二模道德与法治试题: 这是一份2024年云南省曲靖市中考二模道德与法治试题,文件包含2024年云南省曲靖市中考二模道德与法治试题原卷版docx、2024年云南省曲靖市中考二模道德与法治试题解析版docx等2份试卷配套教学资源,其中试卷共33页, 欢迎下载使用。
2024年云南省红河州中考二模考试道德与法治试题: 这是一份2024年云南省红河州中考二模考试道德与法治试题,共9页。试卷主要包含了本卷为试题卷,某中学举办“迎新杯”篮球赛,下面是初三班小丽同学的成长记录等内容,欢迎下载使用。
2022年陕西省西安地区中考二模道德与法治 试题: 这是一份2022年陕西省西安地区中考二模道德与法治 试题,共6页。

