专题01机械运动-2022年中考物理解题技法速练
展开【方法技巧】首先明确停表里面小圈的指针是分针,读数是多少min,外面大圈的指针是秒针,秒针转一圈就是一分钟,读数是多少s。读数时首先弄清大表盘、小表盘每大格、每小格表示的数值是多少才能准确无误读数。如在图1中,小表盘每一格表示0.5min;大表盘每一小格表示0.1s;小表盘的指针在3min到4min之间,读作3min;大表盘的指针在38s和38.5s之间,读作38.3s。因此,停表读数为3min38.3s。
图1
【典例剖析】如图所示的停表示数为______s。
【答案】64
【解析】
由图可知,小表盘的单位是min,分度值为0.5min,其指针介于1和2之间,故其示数为
1min=60s
大表盘的单位是s,分度值为0.1s,因为小表盘的指针未超过二分之一刻度,所以大表盘的读数按小于30的刻度读数,故其示数为4s,则该停表的读数为
60s+4s=64s
二.刻度尺测长度时如何正确读数?
【方法技巧】关键点有两个:①估读到分度值的下一位;②起始刻度不为零,读数时应减去前面的刻度。
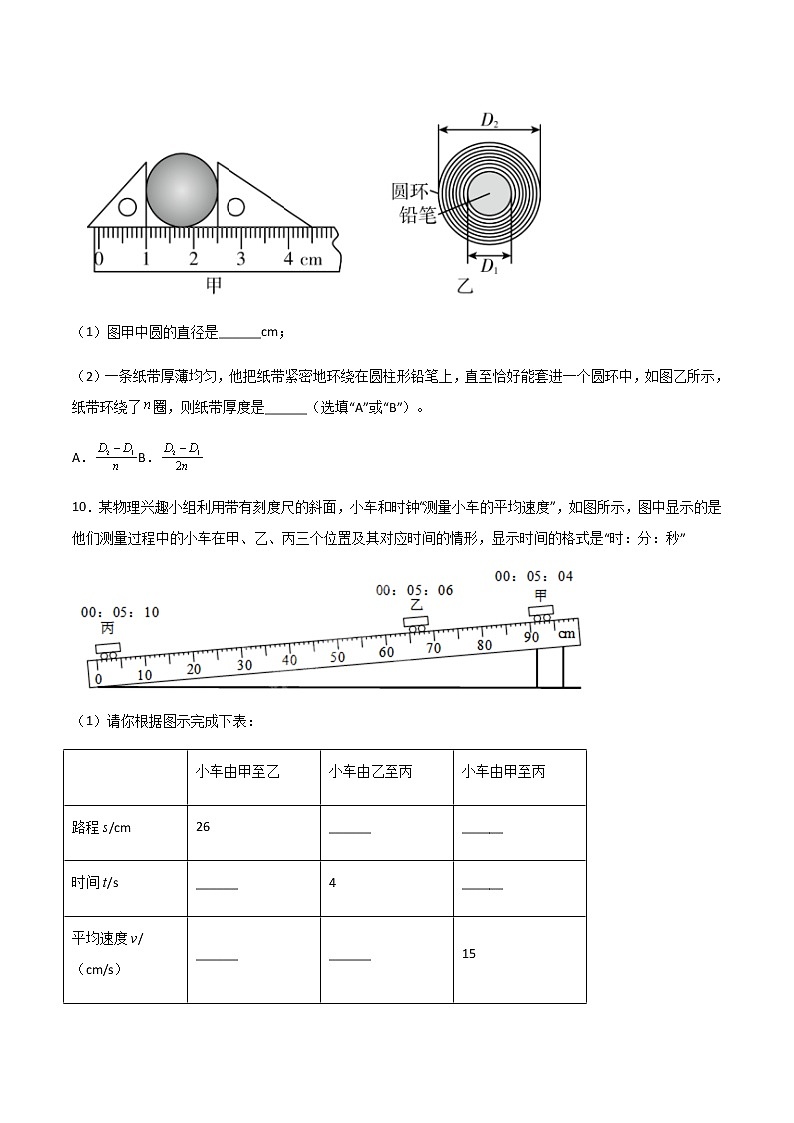
【典例剖析】如图所示,测得铅笔的长度为______cm。
【答案】4.63
【解析】
由图知:刻度尺上1cm之间有10个小格,所以一个小格代表1mm,即刻度尺的分度值为1mm;铅笔左侧与3.00cm刻度线对齐,右侧与7.63cm刻度线对齐,所以铅笔的长度为
L=7.63cm-3.00cm=4.63cm
三.如何进行多次测量取平均值?
【方法技巧】为了减小误差,采用多次测量取平均值时,平均值保留小数的位数仍应反映测量的准确程度(即与测量值保留小数的位数一致)。实际求解平均值的位数通常会比测量值的位数多,此时计算平均值时,其位数要比测量值的位数多取一位,然后用“四舍五入法”去掉它。测量时若存在错误数据时,应该先去掉错误数据,再求平均值。
【典例剖析】测物体长度实验中,测得物理课本长为25.75cm、25.55cm、25.74cm、25.76cm。由此可知所使用刻度尺的分度值和物理课本长为( )
A.1cm、25.75cmB.1mm、25.75cmC.0.1mm、25.55cmD.1dm、25.65cm
【答案】B
【解析】
对于测量值“25.75cm、25.55cm、25.74cm、25.76cm”,倒数第二位对应的单位是mm,所以所用刻度尺的分度值为1mm;比较测量结果可以看出:25.55cm与其它数值相比,准确值不同,所以是错误的,应该去掉;物体的长度为
故B符合题意,ACD不符合题意。
故选B。
四.如何解答与参照物有关的问题?
【方法技巧】物体被选作参照物,我们就视它为静止.判断一个物体是否运动或怎样运动,要看它相对于参照物的位置是否在改变或怎样改变;反之,如果已知物体的运动状态,判断所选的参照物时,就应该看运动的物体(或静止的物体)相对于谁的位置在变化(或不变),谁就是该运动物体(或静止物体)的参照物。
【典例剖析】李明同学第一次乘火车旅行,妈妈上车送行,正谈着,忽然听到一声长鸣,李明只见并列的另一辆列车徐徐向后离去,于是,催促妈妈快下车他妈妈朝窗外站台看了一眼,又看了看表说∶“别着急,我们的车还没有开动呢。”李明是以________参照物,他妈妈是以___________为参照物,从而得到了不同的结论。列车加速出站_______ (选填“属于”或“不属于”)机械运动。
【答案】 另一辆列车 站台 属于
【解析】
[1]李明乘坐的火车相对于另一辆列车产生了位移是运动的,所以李明是以另一辆列车为参照物。
[2]列车相对于站台没有发生位置,是静止的,所以他妈妈是以站台为参照物。
[3]列车加速出站,列车相对于车站的位置随着时间在变化,所以属于机械运动。
五.如何理解和计算平均速度?
【方法技巧】平均速度不等同于速度的平均值,它是用来粗略地描述物体做变速运动的平均快慢程度的物理量,但不能精确地知道物体的运动情况,即不知物体何时加速、何时减速、是否中途停留;且平均速度是针对于某一段时间或某一段路程而言的。求平均速度一定要注意是对应的哪段路程或哪段时间的平均速度,即路程和时间一定要对应.无需考虑其中的细节问题。
【典例剖析】
1.为积极践行“绿色•共享”的理念,市民们越来越多的选择“共享单车”出行。小明某次扫码后骑行,以骑车的小明为参照物,单车是______(选填“运动”或“静止”);骑行结束,归还单车之后,系统会自动向小明的手机发送一条如图所示的短信,据此可以算出小明骑行的平均速度为______m/s。假如小明与一个跑步者在平直路面上运动,他们通过的路程随时间变化的图象如图所示,可知小明的速度更快,你是通过______得出结论的。
【答案】 静止 3 小明骑完相同的路程所用时间少
【解析】
[1]单车相对于小明位置没有变化,所以,以骑车的小明为参照物,单车是静止的。
[2]小明骑行的平均速度
[3]由图可以看出,小明骑完相同的路程所用时间少,根据可知,小明的速度更快。
2.(双选题)下图是小明用频闪照相机(每隔0.2s闪拍一次)拍摄到的同一小球从A点沿直线运动到F点的频闪照片。小明对照片进行了分析:他从A点起始,用刻度尺依次测量小球运动到各点时到A点的距离s,并记录在图下方的表格中。
小明得出的以下四个结论中,正确的是( )A.小球从A点到F点是做匀速直线运动
B.小球从B点运动到E点,通过的路程是7.2cm
C.小球从A点运动到F点的平均速度是10cm/s
D.小球在E、F两点间运动的平均速度最小
【答案】BD
【解析】
A.频闪照相机每隔0.2s闪拍一次,若小球从A点到F点是做匀速直线运动,则AB、BC、CD、DE、EF之间的距离应该相等,根据表格中的数据可知,距离不相等,所以A到F不是匀速直线运动,故A错误;
B.根据表格可知,小球从B点到E点通过的路程为10.2cm和4.4cm之差,通过的路程是7.2cm,故B正确;
C.根据速度公式可知,小球从A点运动到F点的平均速度
故C错误;
D.根据速度公式可知,当时间相同时,速度和路程成正比,因为E、F两点间的路程最小,所以两点间的平均速度最小,故D正确。
故选BD。
六.如何解答运动图像问题?
【方法技巧】首先弄清两个坐标轴所代表的物理量及相应单位;其次根据图像信息分析一个量随着另一个量如何变化;最后选取已知数值的坐标点,利用速度公式或变形公式求解。
若是在s-t图像的同一坐标轴内包含两个物体的运动图像,若定性比较两个物体的速度大小时,通过向时间轴(或路程轴)做垂线,利用控制变量法选取两个图像时间(或路程)相同时比较路程(或时间)大小求解。
【典例剖析】某物体从地面上某一点出发沿直线运动,其路程随时间变化的图像(s—t图像)如图所示对物体的运动情况进行分析,得出结论正确的是( )
A.物体在这6s内做匀速直线运动
B.无论以什么物体为参照物,物体在中间2s内都是静止
C.物体在0~2s内和4~6s内的速度相等
D.物体在0~6s内的平均速度为5m/s
【答案】D
【解析】
判断物体的运动或静止时,要首先选择参照物,如果物体相对于参照物的位置不断变化,物体是运动的;如果物体相对于参照物的位置保持不变,则物体是静止的;根据图像可知,在2~4s内,物体运动的路程为零,即速度为0;由图像可知,物体在前2s内和后2s内运动的路程,利用速度公式即可比较其大小;平均速度等于总路程除以总时间。
AB.由s—t图像可知,在2∼4s内,物体运动的路程为零,即速度为0,则物体在这6s内做变速运动,若以运动的物体为参照物,则该物体是运动的,故AB错误;
C.物体在前2s内运动的路程为10m,后2s内运动的路程为
30m−10m=20m
即在相等时间内物体运动的路程不相等,根据可知,则物体在前2s内和后2s内的速度不相等,故C错误;
D.物体在0~6s内的平均速度
故D正确。
故选D。位置
A点
B点
C点
D点
E点
F点
s/cm
0
4.4
7.8
10.2
11.6
12.0
专题07力-2022年中考物理解题技法速练: 这是一份专题07力-2022年中考物理解题技法速练,文件包含专题07力精选习题解析版docx、专题07力方法技巧解析版docx、专题07力精选习题原卷版docx、专题07力方法技巧原卷版docx等4份试卷配套教学资源,其中试卷共34页, 欢迎下载使用。
专题04光现象-2022年中考物理解题技法速练: 这是一份专题04光现象-2022年中考物理解题技法速练,文件包含专题04光现象方法技巧解析版docx、专题04光现象精选习题解析版docx、专题04光现象方法技巧原卷版docx、专题04光现象精选习题原卷版docx等4份试卷配套教学资源,其中试卷共36页, 欢迎下载使用。
专题08运动和力-2022年中考物理解题技法速练: 这是一份专题08运动和力-2022年中考物理解题技法速练,文件包含专题08运动和力方法技巧解析版docx、专题08运动和力精选习题解析版docx、专题08运动和力方法技巧原卷版docx、专题08运动和力精选习题原卷版docx等4份试卷配套教学资源,其中试卷共33页, 欢迎下载使用。

