江苏省扬州市高邮市2021-2022学年下学期八年级道德与法治期中试题(含答案)
展开相关试卷
这是一份江苏省扬州市广陵区2021-2022学年八年级下学期期末道德与法治试题,共6页。
这是一份2022-2023学年江苏省扬州市高邮市部分学校联考八年级(下)期中道德与法治试卷(含解析),共18页。试卷主要包含了0分), 我国的一切权力属于人民等内容,欢迎下载使用。
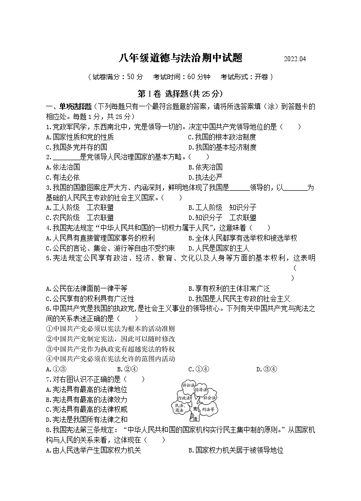
这是一份2023年江苏省扬州市高邮市中考道德与法治二模试卷(含解析),共19页。试卷主要包含了单项选择题,分析说明题等内容,欢迎下载使用。

