河南省周口市西华县2021-2022学年七年级下学期期中生物试题(word版含答案)
展开2021—2022学年下期期中七年级阶段练习题
生物学
选择题(共20小题,20分)
下列每小题列出的四个选项中,只有一项是最符合题目要求的.请将正确选项的英文字母代号涂写在答题卡相应位置上.
1.下列关于人的生殖发育的叙述不正确的是( )
A.精子和卵细胞在输卵管内结合形成受精卵
B.睾丸可产生精子并能分泌雄性激素
C.人的受精卵是从植入子宫内膜开始发育的
D,受精卵是人体发育的起点
2.为优化年龄结构,我国已经放开三胎生育政策.下列关于人的生殖和发育说法中,错误的是( )
A.人的胚胎发育主要在子宫内进行
B.新生儿的诞生是新生命的开始
C.母亲与胎儿之间通过胎盘进行物质和气体交换
D.胎儿成熟后由母体阴道产出的过程叫分娩
3.青春期是一个人心智发展、生理机能、身体发育的关键时期,正确认识和对待青春期的这些变化,有利于健康地度过青春期,走向绽放持久生命活力的成熟人生,以下态度和做法错误的是( )
A.男孩出现遗精,女孩出现月经是一种正常的生理现象
B.学会悦纳自己和接纳别人,应具有摆脱不良心理的勇气和毅力
C.性意识萌动会对异性产生好感,要正确处理同学关系
D.青春期心理发育已经成熟,任何事情都可以自己做主
4.如图是某地男女生身高增长速度曲线图,据图分析,下列选项正确的是( )
A.身高突增是青春期形态发育的显著特点之一
B,男孩的身高增长速度总是比女孩快
C.女孩的身高开始突增的年龄比男孩晚1~2年
D.青少年的身高突增只与性激素有关
5.下列关于人体常识的叙述中,不正确的是( )
A.人的体腔由膈分为胸腔和腹腔两部分,其中位于胸腔的器官是心脏和肺
B.人的臀部外上部没有大的神经和血管通过,常被选作肌内注射的部位
C.人体有四大组织、八大系统,皮肤属于上皮组织
D.人体各系统分别负责一项或几项生理活动,彼此独立、相互合作
6.下列关于骨的叙述中,正确的是( )
A.青少年骨中有机物的含量超过1/3,骨的硬度小、柔韧、弹性大
B.老年人骨中无机物的含量超过1/3,骨脆硬,弹性小
C.成年人骨中无机物含量为1/3,有机物含量为2/3
D.用稀盐酸浸泡鱼骨后剩下的是无机物,它使得骨比较柔韧
7.维生素和无机盐在人体中需要量虽少,却起着“人体运作的润滑剂”和“健康的基石”的作用.下面所列物质与缺乏症,不相符的是( )
| A | B | C | D |
物质 | 维生素A | 维生素B1 | 钙 | 铁 |
缺乏症 | 夜盲症 | 坏血病 | 骨质疏松症 | 贫血症 |
A.A B.B C.C D.D
8.果疏中含有丰富的维生素C,某生物兴趣小组提出探究不同蔬菜中维生素C含量的课题,并利用维生素C的水溶液能使紫色高锰酸钾溶液褪色的原理进行了探究实验,实验结果如表,下列相关叙述正确的是( )
蔬菜种类 | 黄瓜汁 | 青椒汁 | 芹菜汁 | 菠菜汁 |
蔬菜汁滴数 | 15 | 7 | 16 | 12 |
A.人类缺乏维生素C会患佝偻病
B.实验中除高锰酸钾溶液的量不同外,其它条件完全相同
C.某同学使用同一支滴管连续吸取并滴加不同的蔬菜汁
D.根据实验结果,青椒含有更多的维生素C
9.下图甲所示的是与小肠相通的消化腺,图乙所示的是小肠的结构,下列叙述不正确的是( )
A.图甲中①是肝脏,④是胰腺
B.某人②发炎,会导致脂肪的消化受阻
C.小肠内壁有许多皱襞和绒毛,扩大了对营养物质的吸收面积
D.小肠内的各种营养物质都是通过毛细血管的吸收进入血液
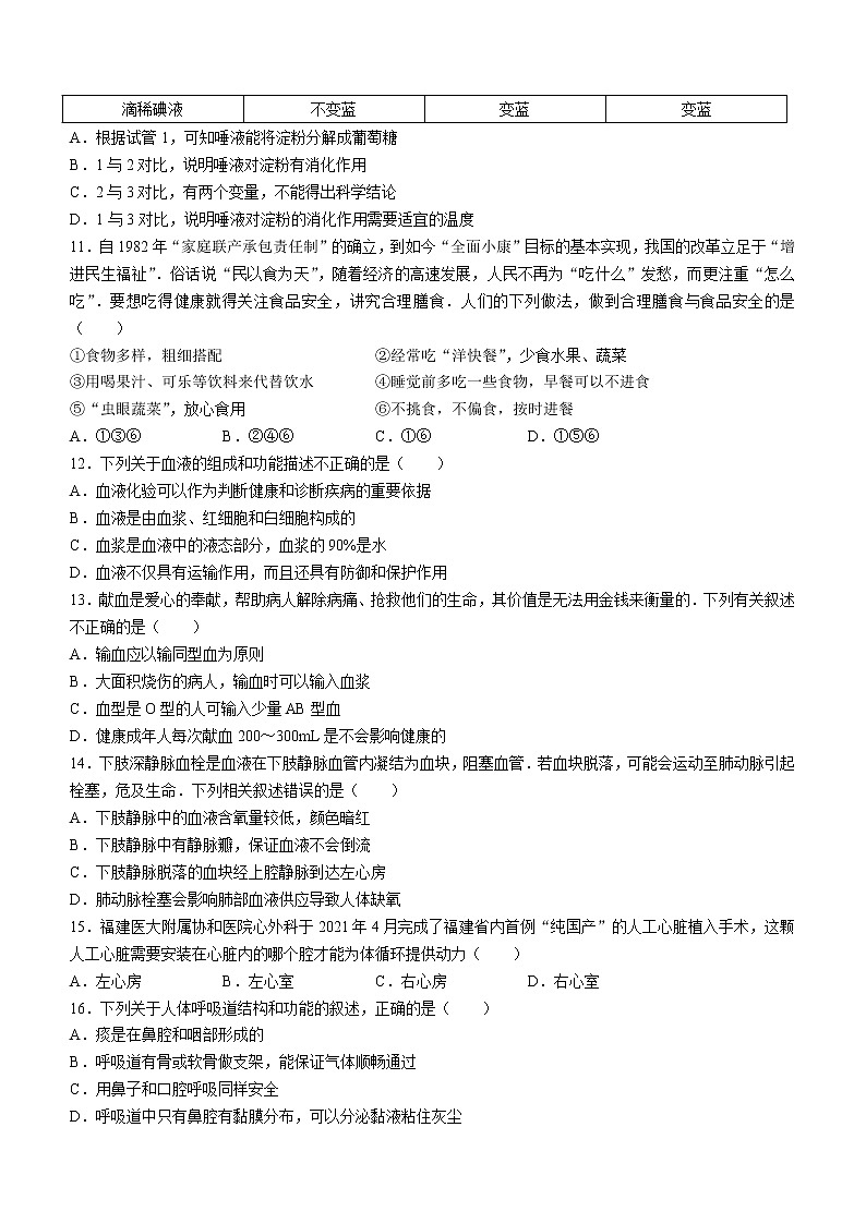
10.下表是“唾液对淀粉的消化作用”的实验结果,以下叙述不正确的是( )
试管号 | 1号 | 2号 | 3号 |
加入物质 | 淀粉糊+唾液 | 淀粉糊+清水 | 淀粉糊+唾液 |
温度 | 37℃ | 37℃ | 0℃ |
时间 | 5分钟 | 5分钟 | 5分钟 |
滴稀碘液 | 不变蓝 | 变蓝 | 变蓝 |
A.根据试管1,可知唾液能将淀粉分解成葡萄糖
B.1与2对比,说明唾液对淀粉有消化作用
C.2与3对比,有两个变量,不能得出科学结论
D.1与3对比,说明唾液对淀粉的消化作用需要适宜的温度
11.自1982年“家庭联产承包责任制”的确立,到如今“全面小康”目标的基本实现,我国的改革立足于“增进民生福祉”.俗话说“民以食为天”,随着经济的高速发展,人民不再为“吃什么”发愁,而更注重“怎么吃”.要想吃得健康就得关注食品安全,讲究合理膳食.人们的下列做法,做到合理膳食与食品安全的是( )
①食物多样,粗细搭配 ②经常吃“洋快餐”,少食水果、蔬菜
③用喝果汁、可乐等饮料来代替饮水 ④睡觉前多吃一些食物,早餐可以不进食
⑤“虫眼蔬菜”,放心食用 ⑥不挑食,不偏食,按时进餐
A.①③⑥ B.②④⑥ C.①⑥ D.①⑤⑥
12.下列关于血液的组成和功能描述不正确的是( )
A.血液化验可以作为判断健康和诊断疾病的重要依据
B.血液是由血浆、红细胞和白细胞构成的
C.血浆是血液中的液态部分,血浆的90%是水
D.血液不仅具有运输作用,而且还具有防御和保护作用
13.献血是爱心的奉献,帮助病人解除病痛、抢救他们的生命,其价值是无法用金钱来衡量的.下列有关叙述不正确的是( )
A.输血应以输同型血为原则
B.大面积烧伤的病人,输血时可以输入血浆
C.血型是O型的人可输入少量AB型血
D.健康成年人每次献血200~300mL是不会影响健康的
14.下肢深静脉血栓是血液在下肢静脉血管内凝结为血块,阻塞血管.若血块脱落,可能会运动至肺动脉引起栓塞,危及生命.下列相关叙述错误的是( )
A.下肢静脉中的血液含氧量较低,颜色暗红
B.下肢静脉中有静脉瓣,保证血液不会倒流
C.下肢静脉脱落的血块经上腔静脉到达左心房
D.肺动脉栓塞会影响肺部血液供应导致人体缺氧
15.福建医大附属协和医院心外科于2021年4月完成了福建省内首例“纯国产”的人工心脏植入手术,这颗人工心脏需要安装在心脏内的哪个腔才能为体循环提供动力( )
A.左心房 B.左心室 C.右心房 D.右心室
16.下列关于人体呼吸道结构和功能的叙述,正确的是( )
A.痰是在鼻腔和咽部形成的
B.呼吸道有骨或软骨做支架,能保证气体顺畅通过
C.用鼻子和口腔呼吸同样安全
D.呼吸道中只有鼻腔有黏膜分布,可以分泌黏液粘住灰尘
17.散步是一种很好的有氧运动,下列有关说法正确的是( )
A.氧气从外界到肺的路线:鼻→咽→喉→支气管→气管→肺泡
B.平静吸气时,肋间肌和膈肌均收缩,肺内气压大于外界气压
C.呼吸道对吸入气体的处理能力是有限的,因此疫情期间外出需做好个人防护
D.吸入的氧气在人体内最终到达的部位是血液
18.氧和二氧化碳在肺内进行气体交换的实质是( )
A.肺泡内和外界的气压达到平衡
B.氧和二氧化碳分子进行一对一的交换
C.氧和二氧化碳的位置完全交换
D.氧和二氧化碳各自扩散,直到平衡
19.如图为发生在肺内的气体交换示意图,下列叙述不正确的是( )
A.过程a、b是通过人体的呼吸运动实现的
B.甲内血液氧气较少,丙内血液氧气较多
C.通过c过程血液中的二氧化碳进入肺泡
D.乙与丙相比,管壁较薄,管内血流速度快
20.下列关于人体能量供给的说法不正确的是( )
A.人体能量的供给是通过呼吸作用实现的
B.人体所需能量约70%来自于糖类
C.等量的牛肉、花生和面粉中,含热量最多的是花生
D.人体产生的能量全部用于生命活动
非选择题(共5小题,30分)
请将答案写在答题卡相应位置上,除注明外,每空1分.
21.(5分)资料分析
资料一:两位初中生最近发现自己身体出现明显变化,小刚的声调变得低沉,喉结突出,开始长胡子了;小红的声调变得较高,乳腺开始发育了.两人都觉得自己长大了,自我意识增强,心思逐渐变得复杂起来.
资料二:青春期是指11~20岁的青少年身体和心理迅速发育直至成熟的一段时期.此时青少年的脑部结构和功能趋于完善,生殖器官开始迅速发育.如图所示,曲线A、B、C分别代表人身体不同部位(或器官)的生长速度:
根据以上资料,回答下列问题:
(1)资料一中描述的男女性别差异,属于______(选填“第一”或“第二”)性征的表现;这些生理变化是由男生睾丸分泌的______、女生______分泌的雌性激素所引起.
(2)资料二中的曲线______(选填“A”或“B”或“C”)表示生殖器官的生长速度.
(3)资料一中小刚和小红进入青春期,独立意识增强,他们下列做法正确的是______(填序号).
①我已经长大,我的事不用你管
②生活中的矛盾心理,主动与老师或家长交流,寻求帮助
③内心世界复杂,不想跟父母交流
④正确认识两性上的差别,男女同学相处中做到有礼有节
22.(6分)下面是一份较为合理的早餐食谱;几块面包、一杯牛奶、适量的蔬菜和水果.请据图回答问题.
(1)食谱中的面包,从图甲“平衡膳食宝塔”来看,属于______(填字母)类.图乙中曲线______能表示它的消化过程.
(2)牛奶中含有丰富的____________,青少年的生长发育以及受损细胞的修复和更新都离不开它.
(3)图乙中,X表示的消化道的部位是__________________.它是人体消化和吸收的主要场所,它含有肠液、______及______等多种消化液.
23.(6分)为探究“锌对动物生长发育的影响”,其生物兴趣小阳的同学设计并实施了相关实验,实验步骤如下:
①将生理状态相同的小鼠崽平均分成1、2两组,每组各10只,且雌雄各半;
②1组喂食普通饲料,2组喂食等量的缺锌饲料;
③每天早晨称量小鼠的体重,测量身长,并记录数据;
④统计实验数据见下表:
组别 | 体重增加平均值(克) | 身长平均值(厘米) |
1组 | 258.5 | 22.8 |
2组 | 138.5 | 15.6 |
(1)该实验提出的问题是:____________________________________________________________?
(2)步骤②中,两组小鼠除喂食的饲料不同外,其余条件应______(选填“相同”或“不同”).
(3)由表中数据知,1组小鼠体重增加平均值和身长平均值均______(选填“大于”或“小于”)2组小鼠,由此可得出的实验结论是:__________________________________________.
(4)实验中,每组选取10只小鼠崽做实验而不是1只的目的是:________________________.
(5)锌是人体必需的微量元素,从有利于儿童生长发育的角度,提出一条合理化的建议:
_________________________________________________________________________________.
24.(7分)李丽同学常有脸色苍白、头晕、乏力的现象,近日腮腺区肿痛,到医院抽血化验,下面是她验血报告中的部分结果,请分析回答:
检查项目 | 结果 | 参考值 | 单位 |
红细胞 | 2.7 | 3.5~5.0 | ×1012个/L |
血红蛋白 | 82 | 110~150 | g/L |
白细胞 | 12 | 4.0~10.0 | ×109个/L |
血小板 | 2.5 | 1.0~3.0 | ×1011个/L |
(1)经医生诊断李丽患有急性腮腺炎,诊断依据之一是化验单上她的____________数量过多.
(2)医生采取的治疗方法是把青霉素滴注到手臂上的“青筋”内,“青筋”指的是____________(填血管名称).药物需______次到达心脏,然后再由心脏经动脉到达患处.
(3)李丽的____________数目过少和血红蛋白的含量过低,可能患有____________,除了吃医生开出的药物外,饮食中应该多吃一些含____________和____________丰富的食物.
25.(6分)游泳是一种老少皆宜的运动,较长距离游泳是有氧运动.研究人员记录了某游泳队员游泳过程中的呼吸曲线.
(1)据图可知,该队员游泳时每一次呼吸大约用时______秒.在ab、bc、bd三段曲线中,表示吸气的是______,此时膈肌和肋骨间的肌肉处于______(选项“收缩”或“舒张”)状态.
(2)游泳过程中,吸气时空气进入肺,其中的氧气在肺泡处进入血液,与红细胞中的______结合,经____________(选填“肺静脉”或“上腔静脉”)流入心脏的______心房,再输送到全身各处细胞,肌肉细胞利用氧将有机物分解释放能量,供给生命活动.
2021—2022学年下期期中七年级阶段练习题参考答案
生物学
选择题(共20小题,20分)
题号 | 1 | 2 | 3 | 4 | 5 | 6 | 7 | 8 | 9 | 10 |
答案 | C | B | D | A | C | A | B | D | D | A |
题号 | 11 | 12 | 13 | 14 | 15 | 16 | 17 | 18 | 19 | 20 |
答案 | C | B | C | C | B | B | C | D | D | D |
非选择题(共5小题,30分)
21.(5分)(1)第二 雄性激素 卵巢
(2)C (3)②④
22.(6分)(1)A 甲
(2)蛋白质
(3)小肠 胰液 胆汁(后两空位置可调换)
23.(6分)(1)锌对动物的生长发育有影响吗
(2)相同
(3)大于 锌对动物的生长发育有影响 (4)减少误差
(5)吃含锌量高的食品,如动物肝脏(合理即可)
24.(7分)(1)白细胞
(2)静脉 2
(3)红细胞 贫血 铁质 蛋白质(后两空位置可调换)
25.(6分)(1)2 bc 收缩
(2)血红蛋白 肺静脉 左
河南省周口市西华县2023-2024学年七年级上学期期中生物试题: 这是一份河南省周口市西华县2023-2024学年七年级上学期期中生物试题,共7页。
河南省周口市西华县2022-2023学年七年级下学期期末生物试题(含答案): 这是一份河南省周口市西华县2022-2023学年七年级下学期期末生物试题(含答案),共7页。
河南省周口市西华县2022-2023学年七年级下学期期末生物试题(含答案): 这是一份河南省周口市西华县2022-2023学年七年级下学期期末生物试题(含答案),共6页。

