2022宁波北仑中学高二下学期期中考试物理试题含答案
展开北仑中学2021学年第二学期高二年级期中考试物理试卷
选择题部分
一.单选题(每小题3分)
1.2020年诺贝尔物理学奖授予了三名科学家:英国科学家罗杰·彭罗斯因证明黑洞是爱因斯坦广义相对论的直接结果而获奖;德国科学家赖因哈德·根策尔和美国科学家安德烈娅·盖兹因在银河系中央发现超大质量天体而获奖。下列有关物理学史的说法正确的是
A.汤姆孙发现了电子并提出了原子的核式结构模型
B.普朗克把能量子引入物理学,破除了“能量连续变化”的观念
C.法拉第发现了电磁感应现象,并得出了法拉第电磁感应定律
D.玻尔原子理论的成功之处是它保留了经典粒子的概念
2. 下列关于机械振动和机械波说法正确的是
A.做简谐运动的物体,运动轨迹遵从正弦函数的规律
B.物体做受迫振动的频率等于驱动力的频率,跟物体固有频率有关
C.3D眼镜是利用了薄膜干涉的原理
- 医生利用彩超测病人血管内的血流速度是利用了超声波的多普勒效应
- 我国首辆火星车"祝融号"采用放射性材料——PuO2,作为发电能源为火星车供电。PuO2中的元素 Pu是,其发生α衰变的半衰期为87.7年。下列说法中正确的是
- α衰变是原子核中的一个中子转变为一个质子和一个电子
B.发生α衰变的核反应方程为+→+
C.经过263.1年,大约还有12.5%的原子核Pu没有发生衰变
D.当气温和引力环境发生改变,Pu的半衰期可能会发生变化
4.某同学欲估算飞机着陆时的速度,他假设飞机在平直跑道上做匀减速运动,飞机在跑道上滑行的距离为x,从着陆到停下来所用的时间为t,实际上,飞机的速度越大,所受的阻力越大,则飞机着陆时的速度应是( )
A.v= B.v=C.v>D.<v<
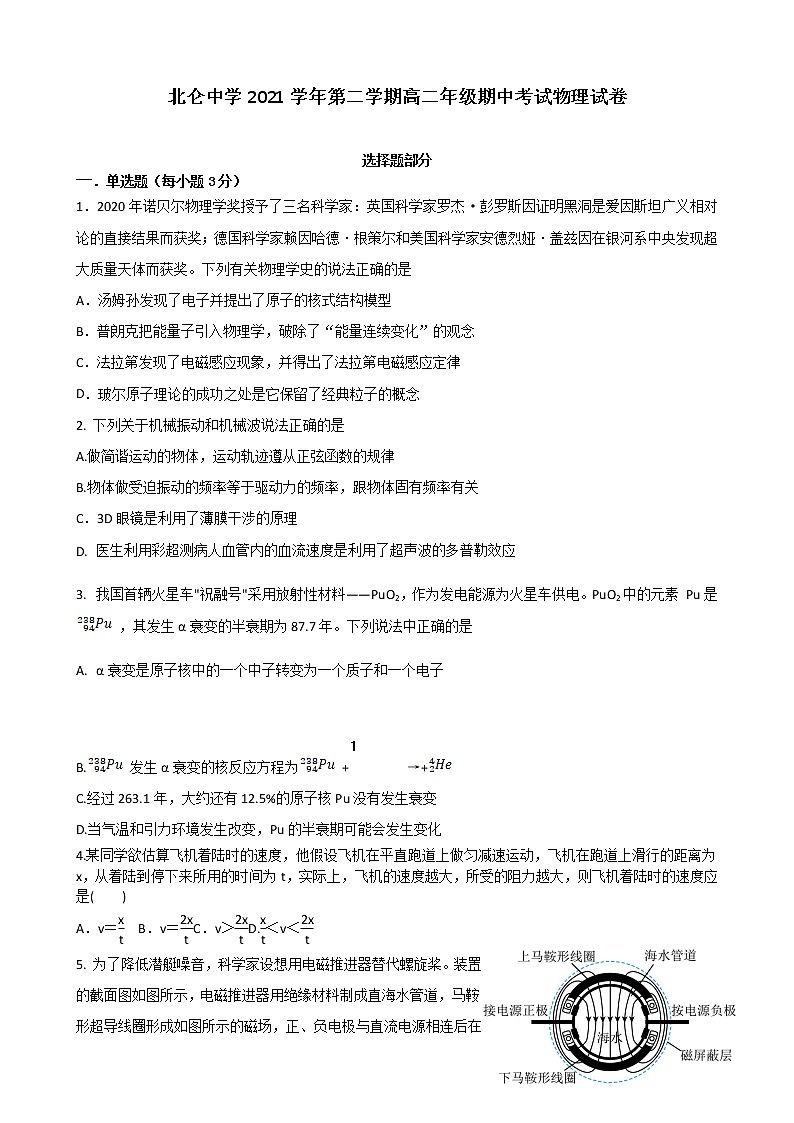
5. 为了降低潜艇噪音,科学家设想用电磁推进器替代螺旋桨。装置的截面图如图所示,电磁推进器用绝缘材料制成直海水管道,马鞍形超导线圈形成如图所示的磁场,正、负电极与直流电源相连后在海水中形成电流。关于该电磁推进器的说法正确的是( )
A. 图示中推进器受到的磁场力方向垂直纸面向里
B. 潜艇要想加速,可以通过增大电源电压的方式实现
C. 由于使用超导线圈,所以海水中不会产生焦耳热
D. 同等情况下此推进装置在纯净的淡水湖中推进效果比在海水中好
6.橡皮筋弹弓夜光飞箭是一种常见的小玩具,它利用橡皮筋将飞箭弹射升空,再徐徐下落,如图(a)所示,其运动可简化为如下过程∶飞箭以初速度v0竖直向上射出,在t2时刻恰好回到发射点,其速度随时间的变化关系如图(b)所示。则下列关于飞箭运动的描述中正确的是
A.上升和下落过程运动时间相等
B.上升和下落过程中平均速度大小相等
C.0~t2过程中加速度先减小后增大
D.0~t2过程中所受阻力先减小后增大
7.中国运动员谷爱凌在北京冬奥会自由式滑雪女子大跳台项目中获得金牌。如图所示为赛道的简化模型,ab为助滑道,bc为带有跳台的起跳区,cd为着陆坡,de为停止区。运动员在跳台顶端M点以速度v0斜向上飞出,速度方向与水平方向夹角为θ,落地点为着陆坡上的P点。已知运动员在空中的最高点到P点的高度差为h,假设运动员在空中运动过程只受重力作用,重力加速度为g。下列说法正确的是
A.运动员在P点落地速度大小为
B.运动员在P点落地速度与水平方向的夹角正切值为
C.运动员在空中的运动时间为
D.M点与P点的高度差为
8.激光陀螺能精确确定运动物体的方位,其工作原理如图所示,激光器位于正三角形一边正中央,其发出一束激光并能被分成沿相反方向传播的两束激光,两束激光相遇时会产生干涉,利用检测相位差或干涉条纹的变化,可以测出闭合光路旋转的角速度,进而确定物体的方位。若整个装置绕垂直纸面过中心点O的转轴顺时针转动,则
A.激光束A、B的频率可能不同
B.激光束A比B传播的路程大
C.随着角速度增大,读取传感器接收到明暗交替的条纹
D.无论转动的角速度多大,读取传感器始终接收到明条纹
9.如图,一理想变压器原线圈接入一交流电源,副线圈电路中R1、R2、R3和R4均为固定电阻,开关S是闭合的。V1和V2为理想电压表,读数分别为U1和U2;A1 、A2 和A3为理想电流表,读数分别为I1、I2和I3。现断开S,U1数值不变,下列推断中正确的是
A.U2变小、I3变小
B.I2变小、I3变大
C.I1变小、I3变小
D.I1变大、I2变大
10.一定质量的理想气体经历了 ABCDA 的循环,其 P—V 图像如图所示,下列说法不正确的是
A.状态 B 时,气体分子的平均动能比状态 A 时气体分子的平均动能大
B.由 B 到 C 的过程中,气体释放热量
C.由 C 到 D 的过程中,气体吸收热量
D.经历ABCDA一个循环,气体吸收的总热量大于释放的总热量
11.一束由红、蓝两单色光组成的光线从一平板玻璃砖的上表面以入射角θ射入,穿过玻璃砖自下表射出。已知该玻璃对红光的折射率为1.5.设红光与蓝光穿过玻璃砖所用时间分别为t1和t2,则在θ从0°逐渐增大至90°的过程中( )
A. t1始终小于t2B. t1始终大于t2C. t1先大于后小于t2D. t1先小于后大于t2
12.2021年2 月24 日6时 29分,我国首次火星探测任务天问一号探测器成功实施第三次近火制动,进入火星停泊轨道(如图所示的椭圆轨道)。若火星可视为半径为R 的质量均匀分布球体,轨道的近火点P离火星表面的距离为L1,远火点Q离火星表面的距离为L2,已知探测器在轨道上运行的周期为T,L1+L2≈18R,万有引力常量为G。则火星的密度约为
A. B. C. D.
13.如图所示,轻弹簧一端固定在光滑斜面顶端,另一端连接质量为 m的物体,O 点为弹簧原长时的末端位置,初始时刻物体静止在 A点。现用沿斜面向下的力F缓慢拉动物体到达斜面上的 B点,此时力F大小为 mg,此过程中力F做功为W。已知弹簧的弹性势能与形变量的平方成正比,且弹簧始终在弹性限度内,斜面倾角为 30°。现撤去力 F,物体开始向上运动,则下列说法正确的是(不计空气阻力)
- 物体经过A、B两点时,弹簧的弹性势能之比为1∶3
- 力F作用的过程中,物体机械能的增加量等于W
- 物体向上运动经过AB中点时的速度最大
D.物体向上运动经过AB中点和 O点时速度相等
二.不定项选题(本大题共3 小题,共9 分)
14.甲乙两列机械波在同一种介质中沿x轴相向传播,甲波源位于O点,乙波源位于x=8 m处,两波源均沿y轴方向振动。在t=0时刻甲形成的波形如图(a)所示,此时乙波源开始振动,其振动图象如图(b)所示,已知甲波的传播速度v甲=2.0 m/s,质点P的平衡位置处于x=5m处,下列说法中正确的是
A.乙波的波长为2m
B.在t =2.0 s时,质点P开始振动
C.若两波源一直振动,则质点P为振动的加强点,其振幅为7 cm
D.若两波源一直振动,则在t=4.5s时,质点P处于平衡位置且向y轴负方向振动
15.如图所示,在两光滑水平金属导轨上静止放置a、b两根导体棒,整个装置处于竖直向下的匀强磁场中。用水平恒力F拉动a棒,在运动过程中,a、b棒始终与导轨接触良好,若不计导轨电阻,下列说法正确的是
A.拉力F做的功等于a、b棒增加的动能与a、b棒中产生的焦耳热之和
B.安培力对b做的功等于b棒增加的动能与b棒中产生的焦耳热之和
C.安培力对a、b棒做功的代数和的绝对值小于a、b棒中产生的焦耳热之和
D.a棒克服安培力做的功等于b棒增加的动能与a、b棒中产生的焦耳热之和
16.如图所示,等腰直角三角形abc区域内存在垂直纸面向里的匀强磁场,直角边ac长度为l,磁感应强度大小为B。在c点有一粒子源,可沿纸面内各个方向射出质量为m、电荷量为十q的粒子,所有粒子不计重力、速度大小均为vo。其中从c点沿cb方向射入磁场的粒子,运动轨迹恰好垂直于边界ab射出磁场。关于粒子的运动下列说法正确的是
A.粒子速度v0的大小满足
B.从a点射出磁场的粒子在c点的速度方向与bc夹角为60°
C.与bc夹角为45°的入射粒子在磁场中的运动时间为
D.所有从ab边界出射的粒子中在磁场中运动的最短时间为
非选择题部分
三、实验题(本题共2小题,共13分)
17. (1)甲同学准备做“验证机械能守恒定律”实验,乙同学准备做“探究加速度与力、质量的关系”实验,右图是高中常用的实验装置之一,以上二位同学中可用该装置完成实验的是 同学(填“甲”、“乙”或“甲和乙”)
乙同学在实验室选齐所需器材后,经正确操作获得如图所示的两条纸带①和②。纸带 的加速度大(填①或者②),其加速度大小为 m/s2(保留两位有效数字)
(2)在测定玻璃的折射率的实验中,对一块两面平行的玻璃砖,用"插针法"找出与入射光线对应的出射光线.现有甲、乙、丙、丁四位同学分别做出如图的四组插针结果.
① 从图上看,肯定把针插错了的同学是.
② 从图上看,测量结果准确度最高的同学是.
18.(1)一个电压表由表头G与分压电阻R串联而成,如图所示,若在使用中发现此电压表的读数总是比准确值稍小一些,采用下列那种措施可以加以改进 。
A.在R上并联一个比R大的多的电阻
B.在R上串联一个比R大的多的电阻
C.在R上并联一个比R小的多的电阻
D.在R上串联一个比R小的多的电阻
(2)有一内阻未知(约25kΩ ~35kΩ)、量程已知,共有30个均匀小格的直流电压表。小荆同学在研究性学习过程中想通过上述电压表测量一个多用表中欧姆档的内部电源的电动势,他们从多用表刻度盘上读出电阻刻度中间值为N1=30。
A.请你将他们的实验电路连接起来。
B.他们在实验过程中,欧姆档的选择开关拨至倍率“×_______” 。
C.在实验中,同学读出电压表的读数为U,欧姆表指针所指的刻度为N2,并且在实验过程中,一切操作都是正确的,请你导出欧姆表电池的电动势表达式E= (用N1 ,N2和U表示)。
D.若欧姆表使用一段时间后,电池的电动势变小,内阻变大,但此表仍然可以调零。按正确的使用方法再测待测电阻,测量结果会 。(填“偏大”“偏小”或“不变”)
四、计算题(本大题共4小题,共39分.解答时请写出必要的文字说明、方程式和重要的演算步骤.只写出最后答案的不能得分)
19(10分).如图所示,一弹射游戏装置由安装在水平台面上的固定弹射器、水平直轨道AB,圆心为O1的竖直半圆轨道BCD、圆心为O2的竖直半圆管道DEF,水平直轨道FG及弹性板等组成,轨道各部分平滑连接。已知滑块(可视为质点)质量m=0.01kg,轨道BCD的半径R=0.8m,管道DEF的半径r=0.1m,滑块与轨道FG间的动摩擦因数μ=0.5,其余各部分轨道均光滑,轨道FG的长度l=2m,弹射器中弹簧的弹性势能最大值Epm=0.5J,滑块与弹簧作用后,弹簧的弹性势能完全转化为滑块动能,滑块与弹性板作用后以等大速率弹回。
(1)若弹簧的弹性势能Ep0=0.16J,求滑块运动到与O1等高处时的速度v的大小;
(2)若滑块在运动过程中不脱离轨道,求第1次经过管道DEF的最高点F时,滑块对轨道弹力FN的最小值;
(3)若弹簧以最大弹性势能弹出,请判断游戏过程中滑块会脱离轨道吗?若不会,请求出滑块最终静止位置。
20(9分).如图所示,一个圆筒形导热汽缸开口向上竖直放置,内有活塞,活塞横截面积为S,质量为m,活塞与汽缸之间无摩擦且不漏气。汽缸内密封有一定质量的理想气体,气柱高度为h,气缸内距缸底h 处有固定的卡环。已知大气压为p0,重力加速度为g。
(1)若在活塞上缓慢加入一定质量的细砂,直至活塞恰好与卡环接触,计算细砂的质量;
(2)若汽缸缓慢漏气,则直到不再漏气为止,汽缸内漏出气体与剩余气体质量之比为多少。
21(10分).如图所示,水平面内有两根金属导轨 MN、PQ平行放置,两导轨之间的距离L=1.0m。以虚线 oo'为分界线,左侧导轨粗糙,空间有水平向左的匀强磁场,磁感应强度大小B1=1.5 T,oo'右侧导轨光滑,空间有与水平面成30°的匀强磁场,磁感应强度大小B2=0.6 T。两根质量均为m=0.50 kg 的均匀直金属杆 AB、CD放在两导轨上,并与导轨垂直且接触良好,在导轨上接有阻值为 R的固定电阻。已知两金属杆接入电路的电阻与固定电阻的阻值均为2 Ω,其余部分电阻忽略不计,重力加速度g取10 m/s²。AB 杆在水平恒力F1=2.65N作用下向左匀速运动,CD杆在水平恒力F2的作用下向右以v=4 m/s的速度做匀速运动。求∶
(1)水平恒力F2的大小;
(2)金属杆 AB与导轨之间的动摩擦因数μ;
(3)从某一时刻开始计时,在时间t=5s内杆CD克服安培力做的功。
22(10分).如图;在x 轴(水平轴)下方,沿y轴(竖直轴)方向每间隔d=0.2 m就有一段间距也为d 的区域 P,区域 P内(含边界)既存在方向竖直向上、场强E=20 N/C的匀强电场,也存在方向垂直坐标平面面向里、磁感应强度 B=2 T的匀强磁场。现有一电荷量q=5×10-10C、质量m=1×10-9kg的带正电粒子从坐标原点O自由下落。粒子可视为质点,重力加速度大小 g=10 m/s²。
(1)求粒子刚到达第一个区域P时的速度大小v1和穿出该区域时速度的水平分量大小 v1x
(2)求粒子刚到达第n(n>1)个区域 P时的速度大小vn和粒子穿过该区域过程中速度的水平分量
的变化量大小△vnx;
(3)到达第几个区域 P时,粒子不能从该区域的下方穿出?
参考答案
1 | 2 | 3 | 4 | 5 | 6 | 7 | 8 |
B | D | C | C | B | D | C | C |
9 | 10 | 11 | 12 | 13 | 14 | 15 | 16 |
B | C | A | A | D | AC | AD | AB |
17.【答案】乙;(①,2.5(2.6±0.2均正确),甲、乙,丁
18.
19.
.
最终滑块停在距离F点0.4m处
21
22.
2022-2023学年浙江省宁波市北仑中学高二下学期期初返校考试物理试题含解析: 这是一份2022-2023学年浙江省宁波市北仑中学高二下学期期初返校考试物理试题含解析,共29页。试卷主要包含了单项选择题,不定项选择题,实验题,计算题等内容,欢迎下载使用。
2022宁波北仑中学高一下学期期中考试物理试题含答案: 这是一份2022宁波北仑中学高一下学期期中考试物理试题含答案,共13页。试卷主要包含了单项选择题,不定项选择题,实验题,计算题等内容,欢迎下载使用。
2023宁波北仑中学高二下学期开学考试物理含答案: 这是一份2023宁波北仑中学高二下学期开学考试物理含答案,文件包含浙江省宁波市北仑中学2022-2023学年高二下学期开学考试物理试卷docx、浙江省宁波市北仑中学2022-2023学年高二下学期开学考试物理答案docx等2份试卷配套教学资源,其中试卷共12页, 欢迎下载使用。

