四川省遂宁市2021届高三下学期4月第三次诊断性考试(三诊)文科综合试题 地理(含答)
展开遂宁市高中2021届三诊考试
文科综合能力测试 地理
本试卷分第Ⅰ卷(选择题)和第Ⅱ卷(非选择题)两部分。全卷满分300分,考试时间150分钟。
注意事项:
1.答题前,考生务必将自己的姓名、班级、考号用0.5毫米的黑色墨水签字笔填写在答题卡上。并检查条形码粘贴是否正确。
2.选择题使用2B铅笔填涂在答题卡对应题目标号的位置上,非选择题用0.5毫米黑色墨水签字笔书写在答题卡对应框内,超出答题区域书写的答案无效;在草稿纸、试题卷上答题无效。
3.考试结束后,将答题卡收回。
第 Ⅰ 卷
本卷共35小题。每小题4分,共140分。在每个小题给出的四个选项中,只有一项是符合题目要求的。
以色列拥有领先世界的温室控制技术。温室利用电脑自动控制水、肥料,自动调温、调湿、调气、调光,包括自动控制窗帘和天窗系统。根据图文信息,完成1—2题。据此完成1~3题。
1.以色列先进的温室控制技术对农业的主要意
义有
①降低生产成本 ②提高产量、质量 ③减轻水资源压力 ④减少能源消耗
A. ①②③ B. ②③④ C. ①②④ D. ①③④
2.温室的自动控制窗帘展开的季节和主要作用是
A. 冬季 避雨 B. 冬季 保温
C. 夏季 保湿 D. 夏季 降温
自2013年冬开始,我国在永暑岛、渚碧岛、美济岛等8个岛礁上进行了大规模填海造陆。经过几年的建设,南海岛礁面积明显扩大,特别是矮小的美济礁由几平方米发展成现在6平方公里的高大的美济岛。随着这些岛屿面积的扩大,守岛官兵欣喜地发现,岛上终于可以养活植被了(见右图)。到目前为止,南海岛礁已种植有热带植物200多万株、草坪20多万平方米以上。读图完成3—5题。
3.我国在南海岛礁填海造陆的目的主要是
A. 缓解用地紧张 B. 改善海运条件
C. 维护海洋权益 D. 发展海洋旅游
4.岛上植被终于能够成活的原因是
A. 气候条件变化 B. 地下水条件改善
C. 土壤肥力上升 D. 生存空间扩大
5.我国在岛礁上种植植被主要是为了
A. 改善人居环境 B. 增加生物多样性
C. 涵养水源 D. 削弱风浪
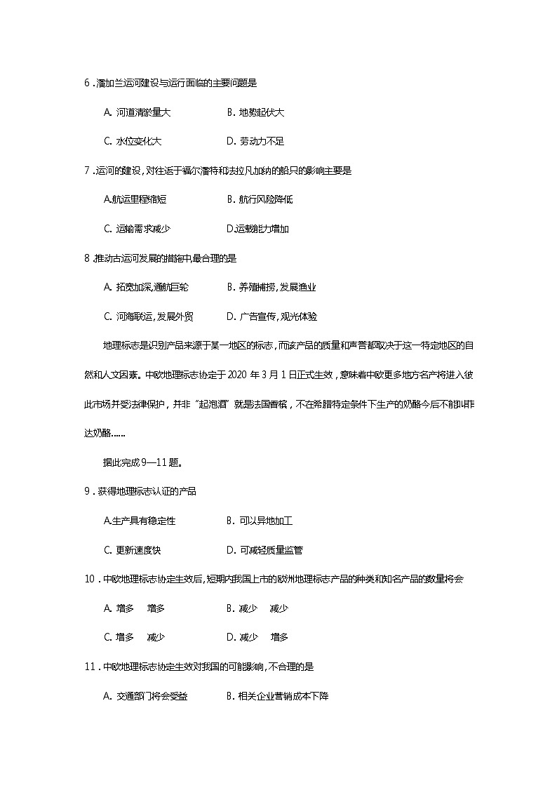
马达加斯加岛的东海岸附近存在着一条平行于印度洋的人工运河,潘加兰运河(如图),也叫庞加拉纳运河。它主要由沼泽湖泊改造而来,西部连接多条短促的河流。运河对当地意义重大,有首诗是这样描述的:“大岛百年古运河,傍依海岸惠民多。客来南北亲奇色,舟泛古今证碧波。蟠木横枝荫野渡,渔夫布网起劳歌。土风遗迹犹然在,访览敛思堪咏哦。”据此完成以下题目。
6.潘加兰运河建设与运行面临的主要问题是
A. 河道清淤量大 B. 地势起伏大
C. 水位变化大 D. 劳动力不足
7.运河的建设,对往返于福尔潘特和法拉凡加纳的船只的影响主要是
A.航运里程缩短 B. 航行风险降低
C. 运输需求减少 D.运载能力增加
8.推动古运河发展的措施中,最合理的是
A. 拓宽加深,通航巨轮 B. 养殖捕捞,发展渔业
C. 河海联运,发展外贸 D. 广告宣传,观光体验
地理标志是识别产品来源于某一地区的标志,而该产品的质量和声誉都取决于这一特定地区的自然和人文因素。中欧地理标志协定于2020年3月1日正式生效,意味着中欧更多地方名产将进入彼此市场并受法律保护,并非“起泡酒”就是法国香槟,不在希腊特定条件下生产的奶酪今后不能叫菲达奶酪……
据此完成9—11题。
9.获得地理标志认证的产品
A.生产具有稳定性 B. 可以异地加工
C. 更新速度快 D. 可减轻质量监管
10.中欧地理标志协定生效后,短期内我国上市的欧洲地理标志产品的种类和知名产品的数量将会
A. 增多 增多 B. 减少 减少
C. 增多 减少 D. 减少 增多
11.中欧地理标志协定生效对我国的可能影响,不合理的是
A. 交通部门将会受益 B. 相关企业营销成本下降
C. 区域发展不平衡加剧 D. 地理标志将在各地涌现
第 Ⅱ 卷
注意事项:
1.请用0.5毫米的黑色墨水签字笔在第Ⅱ卷答题卡上作答,不能答在此试卷上。
2.试卷中横线及框内注有“▲”的地方,是需要你在第Ⅱ卷答题卡上作答。
本卷包括必考题和选考题两部分,第36题-第42题为必考题,每个试题考生都必须做答。第43-44题为地理选考题,考生任选其中一题作答。第45-47题为历史选考题,考生任选其中一题作答。
36.阅读材料,回答下列问题。(24分)
稀土是不可替代的高新技术和军事战略元素,被称为“工业维生素”。目前我国稀土储量全球占比达到37%,遥居世界第一;拥有目前发现的17种稀土的全部类型。但相比较于其他国家,中国的稀土被严重过度开采。
经过科学家们的艰苦努力,我国在稀土采掘、冶炼、分离、提纯方面的技术占据领先地位,自2011年以来,中国每年稀土专利申请量都超过世界其他国家的总和。2018年,中国稀土进口量大幅增长,成为世界最大的稀土进口国。下表为我国20世纪80年代以来稀土产业的发展历程。
20世纪80—90年代 | 20世纪90年代—2010 年 | 2010年—2015年 | 2015年至今 |
①各大稀土工厂开设起来。 ②“中国稀土之父”研发的 “串级萃取理论”逐步推广。 ③中国生产力大增,开始大量出口稀土矿。 | ①稀土成为高利润行业,企业纷纷涌入。 ②恶性竞争,企业相互杀价。 ③ 出口量急剧增长,国际稀土价格急剧下跌。 | ①2010年,稀土被列为国家战略性资源。 ②2011年,工信部提出组建“1+5”全国大型稀土集团。 ③国家收紧稀土配额,限定开采数量。 | ①中国取消了稀土出口配额的规定。 ②由于产业结构的发展,出口稀土的同时,也开始进口稀土。 ③稀土产业的目标是形成合理开发、有序生产、高效利用与深加工、科技创新的新格局。 |
(1)简述我国稀土出口有利的资源条件。(4分)
▲ |
(2)说明20世纪80年代—2010 年中国的稀土没卖出“稀”的价格,卖出了“土”的价格原因。(6分)
▲ |
(3)简析我国应对稀土出口企业恶性竞争的措施。(6分)
▲ |
(4)分析近年来我国大规模进口稀土资源的原因。(8分)
▲ |
37.结合图文信息回答下列问题。
长江入海口河段海淡水交汇 ,营养物质丰富 , 渔业资源丰富,是我国重要渔场。根据种群特点 ,可将其主要分为三种生态类型(洄游型此处不考虑)。淡水型,终生栖息在淡水里;半咸水型,生活在长江口盐度范围为 0.5%~2.5%的冲淡水水域;海水型,主要是随海潮进入长江口沿岸,盐度在2.5%以上水域。据调查发现,南水北调东线工程运行以来,径流量的改变引起长江口水文状况的改变,对该区域的各类鱼类资源有明显影响。该工程调水时间一般在冬季至第二
年夏初,规模约为1000m3/s。
(1)简述图示河段鱼群类型的大致分布规律。(4分)
▲ |
(2)工程调水以来,每年3、4月份,取水口附近会出现半咸水鱼类,试分析原因。(6分)
▲ |
(3)说明南水北调工程调水对图示河段鱼类数量的影响。(6分)
▲ |
(4)为了减少南水北调对于该河段鱼类资源的影响,目前有两种保护方案,请选取其中一种方案说出对应的具体措施。(6分)
①仅通过改变调水模式(调水量,调水时间,调水线路等)来减少对鱼类资源的影响。
②不改变调水模式,通过其它措施来保护鱼类资源。
▲ |
43.【旅游地理】阅读下面材料回答问题。(10分)
白鹤梁题刻矗立在重庆涪陵区长江江中心的砂岩天然石梁上,白鹤梁题刻是世界上已知时间最早、延续时间最长、数量最多的水文题刻(记录洪水状况,汛期常被淹没)。联合国教科文组织称白鹤梁为"保存完好的世界唯一古代水文站"。历代文人墨客都喜欢在白鹤梁上题刻,使其成为集文学、书法、绘画、石刻艺术为一体的"水下碑林"。由于三峡工程的兴建,白鹤梁题刻将永沉江底。为了让后人能观赏这一文物,国家投入2亿以修建水下博物馆的形式对题刻进行原址水下保护。
指出白鹤梁题刻旅游资源具有的价值并简析对题刻进行原址水下保护的原因。
▲ |
44.【环境保护】根据图文信息回答问题。(10分)
新冠肺炎疫情出现以来,口罩已是人们应对呼吸道传染病必不可少的防护品。不但生病和照顾病人需要佩戴,现在日常生活中戴口罩也随处可见。然而随着需求的增多,废弃口罩也飞速增长,有的口罩垃圾已经侵入到了动物的栖息地(见下图)。口罩面料的主要成分是不可生物降解的材料聚丙烯,在自然环境中分解最多会需要400年。
简述随意丢弃口罩产生的危害并说明普通市民的处理办法。
▲ |
遂宁市高中2021届三诊考试
文科综合能力测试题参考答案及评分意见
第 Ⅰ 卷
本卷共35小题。每小题4分,共140分。在每个小题给出的四个选项中,只有一项是符合题目要求的。
题号 | 1 | 2 | 3 | 4 | 5 | 6 | 7 | 8 | 9 | 10 | 11 | 12 | 13 | 14 | 15 | 16 | 17 | 18 |
答案 | A | D | C | B | A | A | B | D | A | C | D | C | C | C | A | D | C | A |
题号 | 19 | 20 | 21 | 22 | 23 | 24 | 25 | 26 | 27 | 28 | 29 | 30 | 31 | 32 | 33 | 34 | 35 |
|
答案 | D | B | B | B | B | B | C | A | C | B | A | D | A | C | B | D | D |
|
第 Ⅱ 卷
36. (24分)
(1)储量多,产量大(2分);种类齐全。(2分)
(2)稀土出口企业数量多,彼此恶性竞争(2分);出口量太大(超过了市场需求)(2分);以出口稀土矿为主,附加值低。(2分)
(3)加强立法管理和宣传教育,增强稀土资源的保护意识(2分);整合稀土企业,引导协同发展,降低竞争压力(2分);限定稀土企业的开采量和出口量(2分)。(其余言之有理可酌情给分)
(4)稀土加工技术先进,产业链完整,资源消耗量大(2分);进口加工再出口,可以提高附加值(2分);提高我国在稀土领域的国际地位,促进我国稀土产业健康发展(2分);保护我国自身稀土资源。(2分)
37. (22分)
(1)从西向东(从上游到下游)(2分),依次分布淡水鱼、半咸水鱼类和海水鱼类(2分)。
(2)正值长江枯水期,加之受向外调水的影响(2分);取水口以下流量小,水位低(2分);河口盐水上溯入侵,半咸水鱼类随盐水至此(2分)。
(3)淡水鱼类减少(2分);半咸水鱼类和咸水鱼类增加(2分);鱼类资源总量减少(2分)。
(4)①在输水线路沿途兴修水库,增强自身对调水的调剂能力(2分);调整调水时间,由枯水期调水转变丰水期调水(2分);根据长江流量调节调水量(流量大时调水量大)(2分)。
②调水时增加长江上游方向的水库下泄量(2分);减少渔业捕捞量(2分);对较珍稀的鱼类进行人工增养殖(2分)。
38、(14分)
①发行国债,能够增加财政收入,缓解财政压力(4分) ②财政收入增加,能够增加政府投资,加快新型基础设施建设,带动生产性需求增加,能促进生产资料生产的复苏,促进企业复工复产 (4分)③企业复工复产,能够促进就业,增加居民收入,促进消费,推动生活消费品生产的复工复产 (4分)④促使社会生产各环节畅通,形成双循环发展格局 促进经济发展(2分)。
39、(12分)
坚持党的集中统一领导,发挥党总揽全局,协调各方的领导核心作用,确保人大工作的正确政治方向(3分);全国人大常委会依照法定程序修改法律,科学立法、民主立法、依法立法,推动人民代表大会制度的完善和发展,提升国家治理体系和治理能力现代化(3分);充分发挥代表在全过程民主中的作用,有利于人大代表尽职履责(3分);有利于倾听人民的意见和建议,保障人民权益,巩固和发挥中国特色社会主义民主政治具有的独特优势。(3分)
40、
(1)(10分)选取典型党史故事,生动再现中国共产党苦难辉煌历程(2分);以画为体,以史为魂,挖掘党史文化内涵,传承革命文化,激励人民树立理想信念,不忘初心使命(3分);创新党史与艺术融合,节目思想性和艺术性高度融合(3分);借助大众传媒,采用多种表现手法,增强吸引力和感染力(2分)
(2)(12分) ①价值选择是在价值判断的基础上作出的,作出正确的价值判断和价值选择,必须坚持真理,自觉遵循社会发展的客观规律;自觉站在最广大人民的立场上,把人民群众的利益作为最高的价值标准。 (4分)
②歪曲党史的错误言论,不符合客观事实,否定真理,遮蔽真相,搞乱普通大众的思想认识,扰乱了青少年对党史和英雄形象的认知,冲击了社会主流价值观,不利于中国顺利实现和平发展。(4分)
③只有尊重历史,坚持真理,才能抵制歪曲党史的错误言论,维护党的历史,坚持党的领导,巩固国家安全,实现中华民族的复兴,维护人民的根本利益。(4分)
(3)(4分)示例:①同心向党,共绣党旗。②重温峥嵘岁月,共创时代新篇章。
41、
(1)原因:统一全国,广置郡县;秦国商鞅变法的成功;南北各地交通网的建设(驰道);统一货币、度量衡;统一文字;先秦法家思想奠定理论基础。(任答4点给8分)
主体:血缘宗族(1分)
作用:弥补了中央集权下基层治理权力的空白,加强了国家对基层的治理;血缘宗族在乡村治理中的影响较深,中央权威的在最基层的有效性有一定程度的减弱。(4分)
(2)理由:美国联邦制体现中央集权与地方分权相结合;联邦地位高于州(或联邦法律至上)。(4 分)
优点:美国联邦制下各州保留了一定的自治权,有利于发挥地方的灵活性和主动性;联邦地位高于各州,联邦法律至上,有利于维护国家的统一;整体上有利于维护民主政治和促进资本主义发展。(6 分)
缺点:在某些领域,各州独立性过强,联邦政府和各州之间难以迅速达成一致,决策力和执行效率受影响,因此面对快速扩散的新冠疫情,无法协同采取有效措施来应对。(2分)
42、(12分)
评分说明:信息3分,说明三个时段各3分)
示例1:(以一国为例,三个时段纵向数据分析)
信息:英国农业就业人数呈下降趋势,工业、服务业就业呈上升趋势,尤其是服务业。
说明:18世纪中期,英国率先开始了工业革命,瓦特改进的“万能蒸汽机”使工厂突破了动力的限制在城市集中建立;工业革命期间出现了一系列重大技术发明,机器生产替代手工生产,英国工业飞速发展;工业革命加快了城市化进程,带动了服务业的发展。
19世纪70年代,英国出现第二次工业革命,促进了产业结构的新变化,工业和服务业得到发展。20世纪中期以来,在第三次科技革命的推动下,人类进入信息时代,英国服务业发展速度加快。
示例2:(以两国为例,三个时段横向数据比较分析)
信息:在1820年和1890年两个时段,英国的工业、服务业就业比例高于美国,1998年,英美两国三大产业就业结构相当,服务业发展迅速。
说明:19世纪上半叶,英国即将完成工业革命,逐渐由农业国变成工业国;美国刚独立不久,工业化进程缓慢。
19世纪70年代到20世纪初,英美开始第二次工业革命,英美两国的工业、服务业都有所发展,但是英国凭借殖民优势仍保持了工业和服务业的高比例。
“二战”后至20世纪90年代,美国凭借其政治、经济和科技优势,确立了“二战”后相当一段时期内世界经济的霸主地位,工业、服务业就业比例大大提高。在第三次科技革命、经济全球化的推动下,英美两国产业结构发生重大变化,第三产业就业比例急剧增加。
43. (10分)
【旅游地理】具有科学价值、历史文化价值、经济价值。(任答2点得4分)。
题刻在原址才能更好保持其科研、文化等价值;(题刻本身记录在常被水淹没的岩石上)
适应水下环境;水下环境温差较小,静水的侵蚀力弱,利于题刻保存;如果搬迁异地保护容易对题刻造成损坏。(任答3点得6分)
44. (10分)
【环境保护】危害:产生数量巨大的固体废弃物,占用大量空间;难以分解,会污染土壤和水体;危害野生动物的生存;带病菌的口罩还可能传染疾病;被不法分子再回收牟利。(任答3点得6分)
处理办法:分类处理,投放至指定的垃圾箱;扔之前最好剪掉口罩的带子。(言之有理均可给分,不超过4分)
45、(15分)
(1)阶段划分:
①新中国成立至改革开放,政府建立计划经济体制分配资源实现减贫;②改革开放至党的十四大召开,通过调整土地政策,扶持农业实现减贫;③党的十四大后,从区域协调、金融扶贫、支持农村产业等多方面实现精准扶贫。(时间段划分每点1分,可以用时间,也可以用对应的历史事件来表达。特征概述每点2分。每一阶段3分,共9分。如果学生以1978年(改革开放)为界,分为前后两个阶段,且阶段特征概括清晰合理,每个阶段4分,最高8分。)
(2)经验:社会主义制度的优势;坚持党的领导和政府主导;协调区域、产业的均衡发展;将扶贫工作与宏观政策相结合;根据各时期不同形势,采取不同措施扶贫;精准扶贫;强调贫困人口的自我发展能力等。(每点2分,任答3点,共6分;考生言之成理可酌情给分,不超过6分。)
46、
(1)原因:美国的扶植和保护;借助朝鲜战争获得收入;正确的战略和方针政策,重视科技、教育和对外贸易;民主化改革;抢抓历史机遇。(任答四点即可)(9分)
(2)主要影响:改变了日本的社会经济结构;助推了日本追求政治大国地位;推动了世界格局的多极化趋势;为世界经济发展提供了有益经验。(任答三点即可)(6分)
47、(12分)
(1)特点:注重扶助农工;理论联系实际;教学思想的开放性;教育对象的多元化;教学内容的多样化。(9分)
(2)简评:她是一位伟大的爱国主义者,将爱国主义思想融入了教育实践;重视理论与实践教学制度化,为近代中国的民主革命及教育事业发展做出了卓越的贡献;在解放妇女以及教育方式变革方面丰富了我国的教育理论及实践。(6分)
2021四川省高三诊断性测试文科综合地理试题含解析: 这是一份2021四川省高三诊断性测试文科综合地理试题含解析
2021德阳高三下学期4月第三次诊断性考试(三诊)文科综合地理试题含答案: 这是一份2021德阳高三下学期4月第三次诊断性考试(三诊)文科综合地理试题含答案,共7页。试卷主要包含了5 人/平方千米,滑坡位移和实时速度检测主要依靠,该滑坡体的移动方向是等内容,欢迎下载使用。
2021绵阳高三下学期第三次诊断性考试(三诊)地理试题含答案: 这是一份2021绵阳高三下学期第三次诊断性考试(三诊)地理试题含答案,文件包含四川省绵阳市2021届高三第三次诊断性考试三诊文科综合地理试题docx、地理答案doc等2份试卷配套教学资源,其中试卷共5页, 欢迎下载使用。

