2021-2022学年广东省东莞市东华高级中学高二下学期期中生物试题含答案
展开2021-2022学年广东省东莞市东华高级中学高二下学期期中生物试题
注意事项:
1.答题前,先将自己的姓名、准考证号填写在试题卷和答题卡上,并将准考证号条形码粘贴在答题卡上的指定位置。
2.选择题的作答:每小题选出答案后,用2B铅笔把答题卡上对应题目的答案标号涂黑,写在试题卷、草稿纸和答题卡上的非答题区域均无效。
3.非选择题的作答:用签字笔直接答在答题卡上对应的答题区域内。写在试题卷、草稿纸和答题卡上的非答题区域均无效。
4.考试结束后,请将本试题卷和答题卡一并上交。
第Ⅰ卷(选择题)
一、选择题(本题共12小题,每小题2分,共24分,每小题只有一个选项最符合题意)
1.某学习小组以葡萄为材料进行果酒、果醋发酵实验,下列相关叙述合理的是( )
A.在果酒发酵后期,拧松瓶盖的间隔时间可适当延长
B.无氧条件下,醋酸菌可将乙醇转化成醋酸
C.果酒发酵过程中发酵液密度会逐渐增大
D.果醋发酵所需醋酸菌来自果酒发酵的发酵液
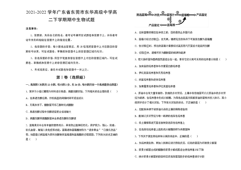
2.蓝莓果实中含有丰富的营养成分,具有防止脑神经老化、保护视力、强心、抗癌、软化血管、增强人体免疫等功能。蓝莓酒和蓝莓醋被称为“液体黄金”“口服化妆品”等。如图是以鲜蓝莓为原料发酵制作蓝莓酒和蓝莓醋的过程简图。下列有关叙述正确的是( )
A.去除蓝莓枝梗应在冲洗之前,目的是防止杂菌污染
B.蓝莓汁经过过程③,在无氧、糖源充足的条件下可直接发酵为蓝莓醋
C.在过程④时,榨出的蓝莓汁需要经过高压蒸汽灭菌后才能密闭发酵
D.过程⑤中,酒精可作为醋酸菌的碳源和能源
3.若大肠杆菌和圆褐固氮菌混合在一起,要将它们分离可采用的培养基分别是( )
A.加食盐的培养基和牛肉膏蛋白胨培养基
B.伊红美蓝培养基和无氮培养基
C.斜面培养基和液体培养基
D.加青霉素培养基和伊红美蓝培养基
4.原油中含有大量有害的、致癌的多环芳烃,土壤中有些细菌可以以原油中的多环芳烃为碳源,在培养基中形成分解圈,为筛选出能高效降解原油的菌株并投入除污,某小组同学设计了相关实验,下列有关实验的叙述,不正确的是( )
A.应配制来源于被原油污染的土壤的稀释液备用
B.配制以多环芳烃为唯一碳源的选择性培养基
C.将土壤稀释液灭菌后接种到选择性培养基上
D.在选择性培养基上能形成分解圈的即为所需菌种
5.下列关于微生物培养和分离的说法中,正确的是( )
A.先培养微生物,再加入刚果红进行颜色反应,红色的菌落为纤维素分解菌
B.尿素分解菌合成的脲酶将尿素分解成氨后会使培养基PH下降
C.统计尿素分解菌的数目时应该选择菌落数多的培养基进行计数
D.在以尿素为唯一氮源的培养基中加入酚红指示剂可初步鉴定尿素分解菌
6.下列有关利用谷氨酸棒状杆菌通过发酵工程生产谷氨酸的叙述,错误的是( )
A.发酵时需一次性接种足量菌种,为防止杂菌污染,过程中不能随时检测培养液中的细菌数目和产物浓度
B.发酵过程要随时监控PH,并及时添加碱性物质或氨水以利于谷氨酸的积累
C.在生产实践中,培养基的配方要经过反复试验才能最终确定
D.可根据代谢产物的性质采取适当的提取分离和纯化措施来获得产品
7.以下为植物体细胞杂交技术流程图,其中甲和乙分别表示两种二倍体植物细胞,所含有的染色体组分别是AA和BB。据图分析,下列叙述正确的是( )
A.经过程①获得的A、b称为原生质层,②过程利用了细胞膜的流动性
B.c细胞只有AABB这一种类型
C.过程③和④分别是脱分化和再分化
D.获得的植物d,因为在减数分裂时同源染色体能正常配对,所以理论上是可育的
8.下列有关植物细胞工程应用的叙述,错误的是( )
A.大多数单倍体植株的细胞中只含有一套染色体,因此其不是体细胞诱变育种和研究遗传突变的理想材料
B.在植物组织培养过程中,由于培养的细胞一直处于不断增殖的状态,因此它们容易因受到培养条件和诱变因素的影响而产生突变
C.通过微型繁殖可高效快速实现种苗的大量繁殖,还可以保持优良品种的遗传特性
D.植物细胞培养是指在离体条件下对单个植物细胞或细胞团进行培养使其增殖的技术
9.下图为利用玉米(2N=20)芽尖细胞(基因型BbTt)进行实验的流程示意图,其中细胞X发育形成的植物称为植物X。下列分析正确的是( )
A.植株A的形成体现了细胞的全能性,植株X的形成过程中会发生基因重组
B.植物体细胞杂交是指细胞a和细胞c经诱导形成细胞X的过程
C.植株C体细胞有丝分裂后期的染色体数与植株B形成的配子染色体数相同
D.获得植株B的育种方式可明显缩短育种年限,植株B纯合的概率为1
10.下列关于动物细胞培养的相关叙述,正确的是( )
A.动物细胞培养的理论基础是细胞的全能性
B.动物细胞培养技术是其他动物细胞工程技术的基础
C.动物细胞培养前和培养过程中都要用胃蛋白酶处理
D.动物细胞在培养过程中都会出现细胞贴壁现象
11.已知细胞合成DNA有D和S两条途径,其中D途径能被氨基嘌呤阻断。人淋巴细胞中有这两种DNA的合成途径,但一般不分裂增殖。鼠骨髄瘤细胞中尽管没有S途径,但能不断分裂增殖。将这两种细胞在含氨基嘌呤的试管中混合,采用物理或化学方法促融,则试管中细胞的种类数和能增殖的细胞种类数分别是( )
A.3和1 B.5和3 C.5和1 D.3和3
12.细胞融合技术应用广泛,如图为细胞融合过程,下列叙述错误的是( )
A.借助单克隆抗体的导向作用能将药物定向带到癌细胞所在位置
B.诱导细胞融合的方法有电融合法、PEG融合法、紫外线照射法、灭活病毒诱导法等
C.“番茄—马铃薯”植株的培育说明了不同物种之间的杂交育种可以成功
D.基因型为AaBB与aaBb植株的花粉去壁后两两融合得到6种基因型细胞
二、选择题:(本题共4小题,每小题4分,共16分。在每小题给出的四个选项中,有的只有一项符合题目要求,有的有多项符合题目要求。全部选对的得4分,选对但不全得的得2分,有选错的得0分)
13.下列有关利用酵母菌发酵制作葡萄酒的叙述,错误的是( )
A.葡萄糖在酵母菌细胞的线粒体内分解成丙酮酸
B.制作葡萄酒时,酵母菌先在有氧条件下大量繁殖
C.制作过程中,酵母菌始终处于碱性环境
D.酵母菌的发酵产物不会影响自身的代谢活动
14.如图为“土壤中分解尿素的细菌的分离和计数”实验中的样品稀释示意图。据图分析正确的是( )
A.3号试管的稀释倍数为103倍
B.5号试管的结果表明每克土壤中的菌株数为1.7×109个
C.4号试管中稀释液进行平板培养得到的菌落平均数约为5号试管的10倍
D.该实验方法统计得到的结果往往会比实际的活菌数目要低
15.红豆杉属植物中提取分离出的紫杉醇是一种有效的抗癌药物,紫杉醇的传统生产方法是从红豆杉树皮和树叶中提取,但野生红豆杉是濒危物种,这种方法不利于对它们的保护,我国科学家经多年研究,筛选出了高产紫杉醇的细胞,通过植物细胞培养技术来获得大量紫杉醇,实现紫杉醇的工厂化生产。过程如下图,下列叙述错误的是( )
A.紫杉醇具有高抗癌活性,是一种初生代谢物
B.离体的红豆杉组织通过果胶酶处理获得分散的细胞后可直接用于细胞悬浮培养
C.植物细胞培养技术的原理是植物细胞的全能性
D.愈伤化需要某些植物激素的诱导
16.下图为杂交瘤细胞制备示意图。骨髓瘤细胞由于缺乏次黄嘌呤磷酸核糖转移酶(HGPRT-),在HAT筛选培养液中不能正常合成DNA,无法生长。下列叙述正确的是( )
A.可用灭活病毒诱导细胞融合
B.未融合的细胞和融合的同种核的细胞都能在HAT培养液中生长
C.杂交瘤细胞需进一步筛选才能用于生产
D.细胞膜的选择透过性是细胞融合的基础
第Ⅱ卷(非选择题)
三、非选择题:(本题包括5小题,共60分)
17.如图表示研究者从土壤中筛选分解尿素的细菌并计数的相关实验,请据图回答下列问题:
(1)进行过程①和②的目的分别是_________________和_________________;图中弧线箭头上“?”的具体操作是________________。
(2)进行培养基的配制和灭菌时,灭菌与调节PH的先后顺序是_________________。倒平板时,待平板冷却凝固后,应将平板______________放在恒温箱中,并用记号笔在皿底上标明培养的微生物的名称、平板上培养的样品的稀释度、制作者姓名、培养日期及_______________等信息。纯化菌种时为了得到单一菌落,常采用的接种方法是_________________和_________________。
(3)研究者可以通过观察培养形成的菌落的_________________、隆起程度等特征,来判断培养基上是否感染了其他细菌。在实验中,研究者每隔24小时统计一次菌落数目,并选取菌落数目稳定时的记录作为结果,这样可以防止_________________。
18.产脂肪酶酵母菌可用于含油废水的处理。为筛选产脂肪酶酵母菌株,科研人员开展了相关研究。回答下列问题:
(1)下列常规微生物实验中用到的物品及其灭菌方法正确的是______(填编号)。
编号
①
②
③
④
物品
培养基
接种环
涂布器
培养皿
灭菌(消毒)方法
干热
酒精
火焰灼烧
煮沸
(2)称取1.0 g某土壤样品,转入99 mL无菌水中,制备成菌悬液,经______后,获得细胞密度不同的菌悬液。分别取0.1mL菌悬液涂布在固体培养基上,其中10倍稀释的菌悬液经培养后平均长出了128个酵母菌菌落,则该样本中每克土壤约含酵母菌______个。
(3)为了进一步提高酵母菌的产酶能力,可对分离所得的菌株采用射线辐照的方法育种,该育种方法依据的生物学原理是______。将辐照处理后的酵母菌涂布在以______为唯一碳源的固体培养基上,培养一段时间后,假设有两个菌落产生的分解圈(底物被分解后产生的圆形区域)相同,则应选择出直径______(填“较小”或“较大”)的菌落进行纯化,来获得降解脂肪能力强的菌株。
19.我国植物学家将名贵兰花的茎尖细胞放在培养基中进行培养,使其最终发育完整的新植株。下图是细胞培养形成兰花植株的示意图,请据图分析回答问题。
(1)过程③和过程④分别表示________和________。
(2)在培养过程中,除了提供水分、无机盐、糖类、维生素及氨基酸外,还需要在培养基中加入________。同时,在培养过程中,除必需的温度、光照和氧气等外界条件外,成功的另一个关键是操作过程必须保证__________________。
(3)从育种的角度看,植物组织培养与有性生殖相比,优势主要有(列举2条):________________________。
(4)在植物组织培养的过程中,可以对________进行化学或物理的诱变处理,促使其发生突变,再通过诱导分化形成植株,从中选育出优良品种。
20.Graves病(GD)可导致甲状腺功能亢进。研究发现,GD患者的甲状腺细胞表面表达大量细胞间粘附分子1(ICAM-1),从而导致甲状腺肿大。科研人员通过制备单克隆抗体,对治疗GD进行了尝试。
(1)用ICAM-1作为抗原间隔多次免疫若干只小鼠,几周后取这些免疫小鼠的血清,分别加入多孔培养板的不同孔中,多孔培养板中需加入______以检测这些小鼠产生的抗体。依据反应结果,选出______反应最强的培养孔所对应的小鼠M。
(2)实验将骨髓瘤细胞置于37 ℃恒温培养箱中培养,融合前将部分培养的细胞置于_____培养基中培养,一段时间后培养基中______(填“有”或“无”)骨髓瘤细胞生长,则说明培养基符合实验要求。
(3)取小鼠M的脾脏细胞制备成细胞悬液,与上述实验中的骨髓瘤细胞进行融合,用选择培养基筛选得到具有______能力的细胞。将获得的上述细胞在多孔培养板上培养,用ICAM-1检测,从中选择______的杂交瘤细胞,植入小鼠腹腔中克隆培养,一段时间后从小鼠的腹水中提取实验用抗体。
(4)若进一步实验比较用抗体和131I治疗GD模型小鼠的作用,可将若干GD模型小鼠等分为三组,请补充下表单克隆抗体治疗组的实验设计。
对照组(A)
131I治疗组(B)
单克隆抗体治疗组(C)
给GD模型小鼠腹腔注射0.1 mL无菌生理盐水
给GD模型小鼠腹腔注射溶于0.1 mL无菌生理盐水的131I
____________
21.早在四千多年前,我国人民就已经学会利用发酵技术来酿酒,其后又相继用发酵技术生产了酱醋、豆玻等食品。回答下列问题:
(1)苹果酒是以苹果汁为原料发酵而成的。将苹果汁装入发酵装置时,要留有约1/3的空间,这种做法的目的是________和________。在苹果酒的发酵阶段需要将温度控制在适宜的范围内,如果从酶的角度分析,这是因为酶________。
(2)醋酸菌是一种好氧细菌,条件适宜时能将葡萄糖分解成醋酸。醋酸是在醋酸菌细胞的________中产生的。
(3)可用新鲜的泡菜滤液来纯化乳酸菌。分离纯化乳酸菌时,首先要对泡菜滤液进行梯度稀释,原因是________。制作泡菜时,泡菜坛一般用水密封,目的是________。
答 案
1.【答案】A
【解析】A.果酒发酵过程中,拧松瓶盖的目的是释放二氧化碳,在果酒发酵后期,瓶内的有机物减少以及发酵条件发生改变等,使酒精发酵产生的二氧化碳减少,所以拧松瓶盖的间隔时间可延长,A正确;B.在糖源、氧气充足的条件下,醋酸菌可将葡萄汁中的糖分解成醋酸,醋酸菌属于好氧菌,无氧条件下,醋酸菌会死亡,B错误;C.果酒发酵过程中,葡萄糖分解变成酒精和二氧化碳,酒精分子质量比葡萄糖小,因此发酵液密度会逐渐减小,C错误;D.果酒发酵的发酵液中含有酵母菌,果醋发酵所需醋酸菌是接种的醋酸菌,不能来自果酒发酵的发酵液,D错误。故选A。
2.【答案】D
【解析】A.过程①中,去除蓝莓枝梗应在冲洗之后,目的是防止杂菌污染,A错误;B.过程③是果醋发酵,所用的微生物是醋酸菌,醋酸菌在氧气、糖源充足的条件下可直接发酵蓝莓醋,B错误;C.果酒制作过程中所需的菌种是蓝莓上的野生酵母菌,因此在过程④时,榨出的蓝莓汁不能经过高压蒸汽灭菌,C错误;D.在氧气充足、糖源不足时,醋酸菌将乙醇变为乙醛,再将乙醛变为醋酸,所以过程⑤中,酒精可作为醋酸菌的碳源和能源,D正确。故选D。
3.【答案】B
【解析】A.金黄色葡萄球菌才是耐高浓度盐的细菌,可以在此培养基上生存,而大肠杆菌和圆褐固氮菌都不耐盐,无法在该培养基上生存,A错误;B.伊红美蓝培养基能鉴定大肠杆菌,圆褐固氮菌是自生固氮微生物,可以在缺氮的培养基上生存,B正确;C.筛选分离微生物通常使用固体培养基,而液体培养基一般应用于发酵,C错误;D.大肠杆菌和圆褐固氮菌都是原核生物,对青霉素敏感,所以都不能在含青霉素的选择培养基上生存,D错误。故选B。
4.【答案】C
【解析】A.能够以多环芳烃为碳源的菌种在被原油污染的土壤中应该含有,所以配置来源于被原油污染的土壤的稀释液,A正确;B.配置选择性培养基时,该培养基与通用培养基成分的主要区别是以原油(多环芳烃)为唯一碳源,B正确;C.在无菌环境下,将土壤稀释液接种到选择培养基上,将土壤稀释液灭菌后会杀死原有菌种,C错误;D.题干提到“有些细菌可以利用原油中的多环芳烃为碳源,在培养基中形成分解圈”,所以在选择性培养基上能形成分解圈的即为所需菌种,D正确。故选C。
5.【答案】D
【解析】A.先培养微生物,再加入刚果红进行颜色反应,产生透明圈的菌落为纤维素分解菌,A错误;B.尿素分解菌合成的脲酶将尿素分解成氨后会使培养基PH升高,使酚红指示剂变红,B错误;C.统计尿素分解菌的数目时,为了保证结果准确,一般选择菌落数在30~300的平板进行计数,C错误;D.尿素分解菌合成的脲酶将尿素分解成氨,氨会使培养基的碱性增强。在以尿素为唯一氮源的培养基中加入酚红指示剂后培养细菌,若指示剂变红,可确定该种细菌能够分解尿素,D正确。故选D。
6.【答案】A
【解析】A.随着发酵的进行,培养液会有一定的改变,菌种的生存会受到一定的影响,发酵过程中需检测培养液中的细菌数目和产物浓度,A错误;B.微生物的生长需要适宜的条件,发酵过程要随时监控pH,并及时添加碱性物质或氨水以利于谷氨酸的积累,B正确;C.在生产实践中,培养基的配方需以满足培养菌种的生存为前提,要经过反复试验才能最终确定,C正确;D.不同代谢产物的分离和纯化的方法不同,可根据代谢产物的性质采取适当的提取分离和纯化措施来获得产品,D正确。故选A。
7.【答案】D
【解析】A.经①过程去除植物细胞壁获得的A、b称为原生质体,A错误;B.若只考虑两两融合,则融合的细胞有三种,AAAA、BBBB、AABB,B错误;C.过程④和⑤分别是脱分化和再分化,C错误;D.通过植物体细胞杂交获得的植物d,因为细胞中有同源染色体存在,在减数分裂时能正常地联会、配对,所以可育,D正确。故选D。
8.【答案】A
【解析】A.由于大多数单倍体植株的细胞中只含有一套染色体,染色体加倍后得到的植株的隐性性状容易显现,因此它是进行体细胞诱变育种和研究遗传突变的理想材料,A错误;B.在植物组织培养过程中,由于培养细胞一直处于不断增殖(有丝分裂)的状态,因此它们容易因受培养条件和诱变因素的影响而产生突变,所以常利用突变体培育新品种,B正确;C.利用植物组织培养技术不仅可以保持优良品种的遗传特性,还可以高效快速地实现种苗的大量繁殖,因此人们形象地把用于快速繁殖优良品种的植物组织培养技术叫植物的微型繁殖技术,也叫快速繁殖技术,C正确;D.植物细胞培养是指在离体条件下,对单个植物细胞或细胞团进行培养使其增殖的技术,D正确。故选A。
9.【答案】D
【解析】A.植株A是通过植物组织培养形成的,体现了细胞的全能性,植株X的形成过程中没有发生基因重组,A错误;B.植物体细胞杂交是指细胞a和细胞c经过酶解法去除细胞壁后获得原生质体,然后再经过诱导融合形成细胞X的过程,B错误;C.植株C(单倍体)体细胞有丝分裂后期的染色体数暂时加倍,细胞中的染色体数目为20,而植株B是单倍体经过秋水仙素处理后获得的二倍体,其减数分裂形成的配子染色体数为10,显然二者染色体数不同,C错误;D.获得植株B的育种方式为单倍体育种,该方式可明显缩短育种年限,植株B纯合的概率为1,D正确。故选D。
10.【答案】B
【解析】A.动物细胞培养的理论基础是动物细胞增殖,A错误;B.动物细胞培养技术是其他动物细胞工程技术的基础,其他的动物细胞工程技术是在动物细胞培养的基础上建立起来的,B正确;C.动物细胞培养前和培养过程中都要用胰蛋白酶处理,不能用胃蛋白酶处理,C错误;D.动物细胞培养过程中通常会出现细胞贴壁现象,但动物癌细胞培养过程中未必会出现该现象,D错误。故选B。
11.【答案】C
【解析】骨髓瘤细胞和人淋巴细胞融合会形成3种杂交细胞,则试管中有5种细胞,即人淋巴细胞自身融合的细胞、骨髓瘤细胞自身融合的细胞、杂交瘤细胞、未发生融合的人淋巴细胞和骨髓瘤细胞。人淋巴细胞一般不分裂增殖,鼠骨髓瘤细胞能不断分裂增殖,因此骨髓瘤细胞自身融合的细胞、杂交瘤细胞和未发生融合的骨髓瘤细胞能增殖,但由于D途径能被氨基嘌呤阻断,故在含氨基嘌呤的试管中只有杂交瘤细胞能增殖,C正确。故选C。
12.【答案】B
【解析】A.根据抗原抗体特异性结合,借助单克隆抗体的导向作用能将药物定向带到癌细胞所在位置,A正确;B.植物细胞融合的诱导手段主要有离心、振荡、电刺激、聚乙二醇等试剂诱导,动物细胞还可借助灭活的病毒诱导,紫外线照射无法促进细胞融合,B错误;C.“番茄—马铃薯”植株的培育是利用植物体细胞杂交技术,克服了由生殖隔离而导致的远缘杂交不亲和障碍,C正确;D.基因型为AaBB与aaBb植株的花粉基因型分别是:AB、aB和aB、ab,去壁后两两融合得到AABB、AaBB、aaBB、AaBb、aaBb、aabb等6种基因型的细胞,D正确。故选B。
13.【答案】ACD
【解析】A.利用酵母菌发酵的方式制作葡萄酒时,酵母菌进行无氧呼吸,葡萄糖在酵母菌的细胞质基质内被分解成丙酮酸,A错误;B.酵母菌繁殖需要空气,在完全隔绝空气的情况下,酵母菌繁殖几代就停止了,要维持酵母菌长时间发酵,必须供给一定的氧气,故制作葡萄酒时酵母菌先在有氧条件下大量增殖,B正确;C.酵母菌发酵的后期,由于产生的CO2和其他代谢产物的积累,发酵液呈酸性,C错误;D.酵母菌发酵产生的酒精会对酵母菌的生长代谢产生抑制作用,D错误。故选ACD。
14.【答案】BCD
【解析】A.2号试管中的菌落稀释倍数为103倍,3号试管的稀释倍数为104倍,A错误;B.5号试管进行稀释涂布平板法计数的结果表明每克土壤中的菌株数为(168+175+167)÷3÷0.1×106=1.7×109个,B正确;C.4号中的稀释液进行平板培养,稀释倍数比5号的低10倍,如果稀释倍数适当,得到的菌落平均数大概率是5号的10倍,C正确;D.稀释涂布平板得到的菌落可能存在两个或多个细菌细胞长成一个菌落的情况,这使该实验方法统计得到的结果往往会比实际的活菌数目要低,D正确。故选BCD。
15.【答案】ABC
【解析】A.紫杉醇具有高抗癌活性,是一种次生代谢物,A错误;B.离体的红豆杉组织细胞通过纤维素酶和果胶酶分散处理后,应在形成细胞壁后再进行悬浮培养,B错误;C.植物细胞悬浮培养技术的原理是细胞增殖,C错误;D.愈伤化需要某些植物激素的诱导,D正确。故选ABC。
16.【答案】AC
【解析】A.诱导动物细胞融合的方法有电激、聚乙二醇、灭活的病毒(如灭活的仙台病毒)诱导等,A正确;B.两两融合的细胞包括免疫B细胞与免疫B细胞融合的具有同种核的细胞、骨髓瘤细胞与骨髓瘤细胞融合的具有同种核的细胞、免疫B细胞与骨髓瘤细胞融合的杂交瘤细胞,骨髓瘤细胞虽然能无限增殖,但缺乏次黄嘌呤磷酸核糖转移酶,免疫B细胞虽然有次黄嘌呤磷酸核糖转移酶,但不具有无限增殖的本领,所以在HAT筛选培养液中,两两融合的具有同种核的细胞都无法生长,只有杂交瘤细胞才能生长,B错误;C.因每个免疫B细胞只分泌一种特异性抗体,因此在HAT筛选培养液中筛选出来的众多的杂交瘤细胞所分泌的抗体,不一定都是人类所需要的,还需要进一步通过专一抗体阳性检测,把能分泌人类所需要抗体的杂交瘤细胞筛选出来,C正确;D.动物细胞融合是以细胞膜的流动性为基础的,D错误。故选AC。
17.【答案】(1)选择培养 增加分解尿素的细菌数量 挑选菌落
(2)先调节PH后灭菌 培养基 培养基的种类 平板划线法 稀释涂布平板法
(3)形状、大小、颜色 因培养时间不足导致遗漏细菌数目
【解析】(1)①过程是从土壤中筛选出分解尿素的细菌,目的是选择培养,②过程是扩大培养,目的是增加分解尿素的细菌的数量;图中弧线箭头上“?”的具体操作是挑出菌落,然后用平板划线法接种进行纯化培养。
(2)进行培养基的配制和灭菌时,灭菌与调节PH的先后顺序是先调节PH,后灭菌,这样可以避免在调节PH的过程中造成污染,倒平板时,待平板冷却凝固后,应将平板倒过来放置,并用记号笔在皿底上标明培养的微生物名称、平板上培养样品的稀释度、制作者姓名、培养日期及培养基的种类等信息。纯化菌种时为了得到单一菌落,常采用的接种方法是平板划线法和稀释涂布平板法,因为这两种方法均可获得单菌落。
(3)因为菌落具有种类特征的特异性,因此,研究者可以通过观察培养形成的菌落的形状、大小、颜色、隆起程度等特征,来判断培养基上是否感染了其他细菌。实验中,研究者每隔24小时统计一次菌落数目,并选取菌落数目稳定时的记录的数据作为结果,这样可以防止因培养时间不足导致的遗漏细菌数目问题,从而减少实验误差。
18.【答案】(1)③
(2)梯度稀释 1.28×106
(3)基因突变 脂肪(或油脂) 较小
【解析】(1)培养基一般进行高压蒸汽灭菌,接种环可用火焰灼烧灭菌,培养皿一般通过干热灭菌,涂布器应该用酒精引燃灭菌,故③正确。
(2)稀释涂布平板法是将样品进行一系列梯度稀释后,获得细胞密度不同的菌悬液,然后涂布到平板上。根据题意,1.0 g土壤样品转入99 mL无菌水中,制备成菌悬液,经系列梯度稀释后,分别取0.1 mL菌悬液涂布在固体培养基上,其中10倍稀释的菌悬液培养后长出了128个酵母菌落,故每克土壤中含酵母菌数为128÷0.1×10×100=1.28×106个。
(3)根据题意,欲提高酵母菌产酶能力,可对分离得到的产脂肪酶酵母菌菌株进行射线辐照,该育种方式为诱变育种,育种的原理是基因突变。为了能筛选出符合要求的产脂肪酶酵母菌突变株,可配制以脂肪为唯一碳源的培养基,将辐射处理的酵母菌涂布在该固体培养基上,形成单菌落;产脂肪酶能力越强的酵母菌,分解利用脂肪的能力越强,菌落生长越好,培养一段时间后,假设有两个菌落产生的分解圈相同,即底物被分解后产生的圆形区域相同,则应选择出直径较小的菌落进行纯化后,来获得降解脂肪能力强的菌株。
19.【答案】(1)脱分化 再分化
(2)植物激素(或植物激素类似物) 无菌
(3)能保持亲本的优良性状;培养周期短,繁殖效率高;能培育无病毒植株
(4)愈伤组织
【解析】(1)①表示获取茎尖的切片;②表示从茎尖细胞中分离茎尖细胞;③表示脱分化,该过程形成的愈伤组织细胞分化程度低、全能性高;④表示再分化;⑤和⑥表示胚状体发育形成植株。
(2)植物组织培养的培养基成分为:水分、无机盐、糖类、维生素、氨基酸以及植物激素等;植物组织培养过程中要保证无菌。
(3)植物组织培养属于无性繁殖,与有性繁殖相比具有繁殖速度快,能培养无病毒植株,能保持亲本性状等优势。
(4)愈伤组织是脱分化形成的,其细胞分化程度低、全能性高,在植物组织培养的过程中,可以对愈伤组织进行化学或物理的诱变处理,促使其发生突变,再通过诱导分化形成植株,从中选育出优良品种。
20.【答案】(1)ICAM-1 阳性(或“抗原—抗体”)
(2)选择 无
(3)无限增殖 大量产生抗ICAM-1抗体
(4)给GD模型小鼠腹腔注射溶于0.1 mL无菌生理盐水的抗ICAM-1单克隆抗体
【解析】(1)用ICAM-1作为抗原制备单克隆抗体,则在培养过程中需要用该抗原来检测小鼠产生的抗体,通过“抗原—抗体”杂交进行检测,并且选出阳性(或“抗原—抗体”)反应最强的培养孔所对应的小鼠。
(2)动物细胞培养需要在5%CO2的37 ℃恒温培养箱中培养,在选择培养基中生长的只能是杂交瘤细胞,没有融合的骨髓瘤细胞不能生长。所以融合前将部分培养细胞置于选择培养基中培养,一段时间后培养基中无骨髓瘤细胞生长,说明培养基符合实验要求。
(3)单克隆抗体制备过程中的两次筛选:第一次筛选,利用特定选择培养基筛选,获得能无限增殖的杂交瘤细胞;第二次筛选,利用多孔板法和“抗原—抗体”杂交法筛选,获得产生特定抗体的杂交瘤细胞。故小鼠M的脾脏细胞与实验中的骨髓瘤细胞进行融合,应用选择培养基筛选得到具有无限增殖能力的细胞。将获得的上述细胞在多孔培养板上培养,用ICAM-1检测,从中选择能大量产生抗ICAM-1抗体的杂交瘤细胞,植入小鼠的腹腔中克隆培养,一段时间后从小鼠的腹水中提取实验用抗体。
(4)根据题干中的实验目的“实验比较用抗体和131I治疗GD 模型小鼠的作用”可知,实验变量为注射的溶液种类,即抗体、131I。同时实验中需要注意单一变量原则和控制无关变量,所以单克隆抗体治疗组(C)中应给GD模型小鼠腹腔注射溶于0.1 mL无菌生理盐水的抗ICAM-1单克隆抗体。
21.【答案】(1)为酵母菌的大量繁殖提供适量的氧气 防止发酵旺盛时汁液溢出 在最适温度条件下的催化能力最强
(2)细胞质基质
(3)泡菜滤液中乳酸菌的浓度高,直接培养很难分离得到单菌落 隔绝空气,创造无氧环境,有利于乳酸菌的发酵
【解析】(1)在鲜苹果汁装入发酵瓶时,要留有大约1/3的空间,以防止发酵液溢出,并为酵母菌大量繁殖提供适量的氧气,在苹果酒的发酵阶段需要将温度控制在适宜的范围内,因为酶在最适温度下催化能力最强,高于或低于该温度酶的活性都将受到影响而使发酵效率降低;
(2)醋酸菌是原核生物,醋酸是在醋酸菌的细胞质基质中产生的。
(3)新鲜泡菜滤液中含有大量的乳酸菌,可以用于分离纯化乳酸菌,泡菜滤液中乳酸菌的浓度高,直接培养很难分离得到单菌落,因此需要对泡菜滤液进行梯度稀释,乳酸菌是厌氧细菌,在无氧条件下进行发酵,因此泡菜坛需进行水封,创造无氧环境。
广东省东莞市东华高级中学2023-2024学年高一上学期11月期中考试 生物: 这是一份广东省东莞市东华高级中学2023-2024学年高一上学期11月期中考试 生物,共8页。
2023-2024学年广东省东莞市东华高级中学、东华松山湖高级中学高二上学期10月联考试题生物含答案: 这是一份2023-2024学年广东省东莞市东华高级中学、东华松山湖高级中学高二上学期10月联考试题生物含答案,共5页。试卷主要包含了选择题,非选择题等内容,欢迎下载使用。
广东省东莞市东华高级中学2021-2022学年高一生物上学期中试题(Word版附解析): 这是一份广东省东莞市东华高级中学2021-2022学年高一生物上学期中试题(Word版附解析),共20页。试卷主要包含了选择题,非选择题等内容,欢迎下载使用。

