2022届上海市闵行区高三二模(线上)政治试题(含答案)
展开2023届上海市松江区高三二模政治试题(含答案): 这是一份2023届上海市松江区高三二模政治试题(含答案),共8页。试卷主要包含了复合题等内容,欢迎下载使用。
2022上海闵行区高三二模政治试题含答案: 这是一份2022上海闵行区高三二模政治试题含答案,共8页。
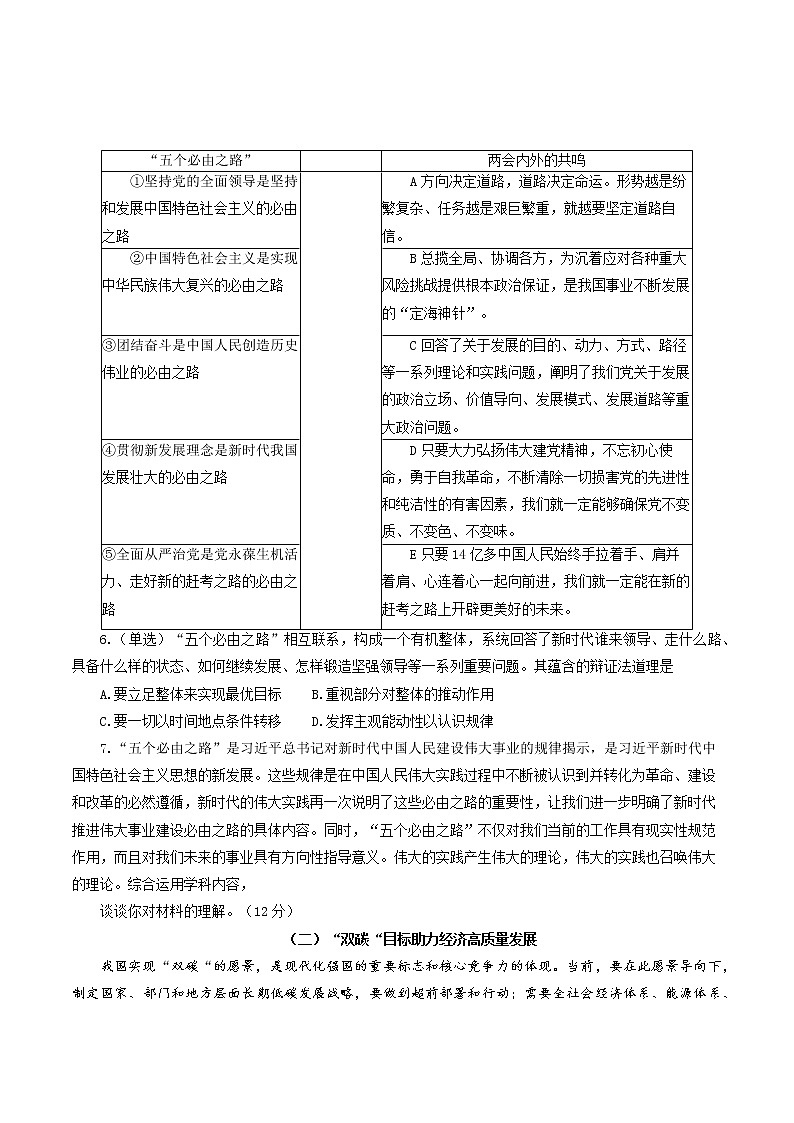
2022届上海市徐汇区高三二模政治试题含答案: 这是一份2022届上海市徐汇区高三二模政治试题含答案,共8页。试卷主要包含了 长三角区域发展部分思路和举措, 奥运会的生命力在于大众的参与等内容,欢迎下载使用。

