2022湖南省湘西自治州高三下学期4月第三次模拟考试地理含答案
展开2022届高三第三次模拟考试试题卷
地 理
本试卷满分100分,考试用时75分钟。
一、选择题:本题共16小题,每小题3分,共48分。在每小题给出的四个选项中,只有一项是符合题目要求的。
甲烷(CH4)是仅次于二氧化碳(CO2)的全球第二大温室气体。甲烷的人为排放源主要包括煤炭开采、石油和天然气泄漏、水稻种植、反刍动物消化、动物粪便、燃料燃烧、垃圾填埋、污水处理等。其中农业是甲烷的主要来源,而在甲烷的农业排放量中,32%来自反刍动物消化的排放,8%来自水稻种植。在2021年苏格兰格拉斯哥气候大会上,中美两国达成强化气候行动联合宣言,特别提及要加大行动控制和减少甲烷排放。据此完成1〜3题。
1.甲烷具有增温效应,主要是因为甲烷能( )
A.大量吸收太阳短波辐射 B.大量吸收地面长波辐射
C.大量反射太阳短波辐射 D.大量反射地面长波辐射( )
2.大气中的甲烷主要来源于( )
A.作物生长时的排放 B.大气中CO2的转化 C.秸秆燃烧 D.粪便和植物体腐烂
3.从理论上讲,减少甲烷排放的最有效措施是( )
A.提倡素食,减少畜牧养殖 B.进行垃圾深度填埋
C.提倡面食,减少水稻种植 D.减少化石燃料的使用
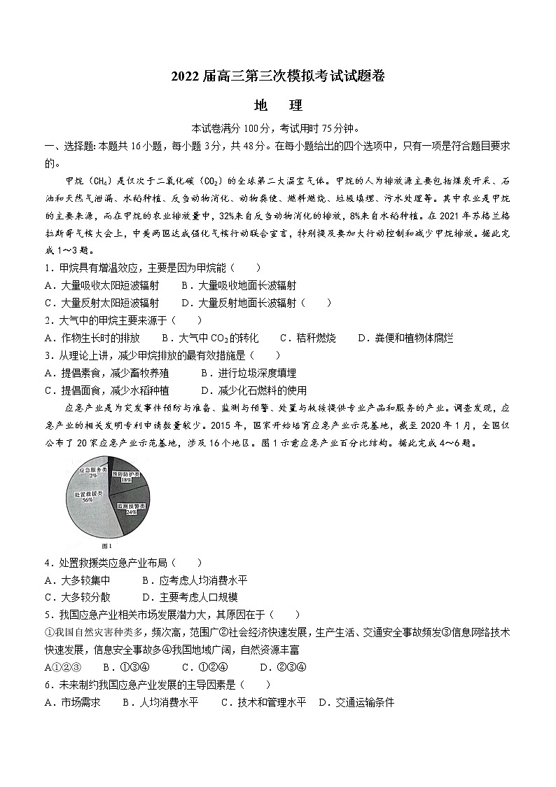
应急产业是为突发事件预防与准备、监测与预警、处置与救援提供专业产品和服务的产业。调查发现,应急产业的相关发明专利申请数量较少。2015年,国家开始培育应急产业示范基地,截至2020年1月,全国仅公布了20家应急产业示范基地,涉及16个地区。图1示意应急产业百分比结构。据此完成4〜6题。
4.处置救援类应急产业布局( )
A.大多较集中 B.应考虑人均消费水平
C.大多较分散 D.主要考虑人口规模
5.我国应急产业相关市场发展潜力大,其原因在于( )
①我国自然灾害种类多,频次高,范围广②社会经济快速发展,生产生活、交通安全事故频发③信息网络技术快速发展,信息安全事故多④我国地域广阔,自然资源丰富
A①②③ B.①③④ C.①②④ D.②③④
6.未来制约我国应急产业发展的主导因素是( )
A.市场需求 B.人均消费水平 C.技术和管理水平 D.交通运输条件
西海固地区(如图2)主要包括宁夏回族自治区南部固原地区的西吉县、海原县、固原县等,地处秦岭北部的六盘山区北麓、黄土高原西南部,生态环境极度脆弱,素有“苦瘠甲天下”之称。1972年,西海固被联合国世界粮食计划署确定为最不适宜人类生存的地区之一,国家为了帮助贫困地区脱贫,1996年决定由福建对口帮扶宁夏,主“战场”就在西海固地区。2020年11月西吉县正式退出贫困县序列,整个西海固地区全部脱贫。据此完成7〜8题。
7.西海固地区被认为是最不适宜人类居住的地方,其根本原因是( )
A.干旱缺水,生态环境脆弱 B.地表千沟万壑,土壤瘠薄
C.海拔高,热量不足 D.地形条件复杂,交通闭塞
8.西海固为了脱贫实施生态移民,结合百姓生活方式判断最不适合的移民目标地点为( )
A.甘肃黄河沿岸 B.陕西南部 C.宁夏黄河沿岸 D.内蒙古河套平原
图3为2019年1月30日至31日浙江省杭州市(12°E,30°N)近24小时的气温走势图。据此完成9〜10题。
9.1月30日杭州市最高气温出现时间发生延后的现象,可能是因为该日( )
A.持续阴雨 B.为多云天气 C.午后由晴转雨 D.持续晴天
10.1月31日6时至7时气温快速下降,7时后气温仍缓慢下降,其原因可能是( )
A.受气旋过境影响 B.天气由晴转阴
C.受暖锋过境影响 D.受冷锋过境影响
图4为火山岛形成示意图,图中各岛屿形成于同一热点。据此完成11〜13题。
11.形成图中岛屿的物质来源于( )
A.地核 B.下地幔 C.上地幔 D.地壳
12.图示a、b、c、d链状火山岛中形成时间最早的是( )
A.a B.b C.c D.d
13.图中岛屿从d到a海拔逐渐变低的主要影响因素是( )
A.海浪、冰川侵蚀 B.火山、风力堆积
C.流水、风力侵蚀 D.流水、冰川堆积
2021年12月8日,北京时间14时,在南非行政首都比勒陀利亚(25°10'S,28°11'E),中国驻南非大使馆与南非竞技场媒体集团联合举办中非合作论坛第八届部长级会议成果解读高端对话会。据此完成14〜16题。
14.中非合作论坛第八届部长级会议成果解读高端对话会召开时( )
A.乌鲁木齐(约87°E)接近正午 B.巴西利亚(约48° W)正值夕阳西下
C.利雅得(约47° E)正值午夜时分 D.堪培拉(约149° E)正值旭日东升
15.此时南非议会大楼的影子朝向( )
A.东北方 B.西北方 C.东南方 D.西南方
16.此季节比勒陀利亚( )
A.炎热干燥 B.高温多雨 C.寒冷干燥 D.温和多雨
二、非选择题:共52分。第17,18,19题为必考题,每个试题考生都必须作答。第20,21题为选考题,考生根据要求作答。
(一)必考题:共42分。
17.阅读图文材料,完成下列要求。(14分)
越南是台风多发的国家,台风引发的大风、风暴潮和强降水给越南造成了严重的经济损失。图5为影响越南北部和南部的台风路径图,图6、图7分别示意1978〜2016年登陆越南北部和越南南部的台风频次统计。
(1)指出越南北部和南部台风登陆次数的差异。(4分)
(2)从海水温度的角度,说明登陆越南南部的台风次数秋季多于春季的原因。(6分)
(3)从地形影响的角度,分析越南易发生山洪的原因。(4分)
18.阅读图文材料,完成下列要求。(14分)
传统村落是指民国以前所建而保存至今的古老聚落,凝结着区域的空间历史,是研究区域开发的“活化石”。图8为黄河流域传统村落分布图。
(1)指出黄河流域传统村落分布的总体特征。(4分)
(2)简述图中虚线框内(汾河谷地)传统村落分布密集的主要原因。(6分)
(3)简述省会城市周边传统村落数量较少的原因。(4分)
19.阅读图文材料,完成下列要求。(14分)
北欧地区的瑞典、挪威和丹麦三国的首都核心区虽然相邻,但是交通却以空运为主。图9为北欧三国地形图。
(1)简述北欧三国的地形特点。(4分)
(2)从地貌角度,分析北欧三国之间客运以空运为主的原因。(4分)
(3)指出北欧三国之间客运以空运为主的社会经济条件。(6分)
(二)选考题:共10分。请考生从2道题中任选一题作答,如果多做,则按所做的第一题计分。
20.[地理——选修3:旅游地理](10分)
2001年,江苏省常州市溧阳市天目湖旅游度假区成为全国首批AAAA级景区。如今,天目湖旅游度假区、天目湖白茶、天目湖砂锅鱼头、天目湖生态水、天目湖啤酒等代表性产品应运而生,天目湖作为一个“大品”,因水甜、茶香、鱼头鲜这“三绝”而稳稳地站住了脚。依托得天独厚的生态环境优势,天目湖成为全国越来越多游客休闲度假的“打卡地”,更成为溧阳市发展经济的“火车头”。
(1)指出天目湖白茶得以闻名天下的优势自然条件。(4分)
(2)简述溧阳市发展天目湖旅游度假区的意义。(6分)
21.[地理——选修6:环境保护](10分)
矿产资源是地球赋予人类的宝贵财富,也是国民经济发展的必要物质保障。据统计,它为社会经济发展提供95%的能源、80%以上的工业原料和70%以上的农业生产原料。选冶是一种交替使用选矿和冶金的方法来处理矿石的工艺流程。图11示意矿山勘查、开发的不同阶段。
试分析矿床开采与选冶对水、大气和土壤环境的影响。
2022届高三第三次模拟考试试题卷
地理参考答案
1.B2.D3.A4.C5.A6.C 7.A 8.B9.B10.D 11.C 12.A 13.C14.A15.B16.B
17.(1)北部台风登陆集中于夏秋季,登陆次数较多;南部台风登陆集中于春秋季,登陆次数较少。(4分)
(2)高水温是台风形成的重要条件;海水热容量大,冬季到春季海水增温慢,到春季海水温度仍然较低,台风发育少,所以此时登陆越南南部的台风较少;夏季到秋季海水降温慢,到秋季海水温度仍然较高,台风发育多,所以此时登陆越南南部的台风相对较多。(6分)
(3)越南西部有山脉,山脉东部迎风坡降水量大;东部地形陡峭,河流流程短,流速快,汇流时间短。(4分)
18.(1)分布不均匀;主要沿河流及附近区域分布;中游最多,上游次之,下游最少。(答出两点,4分)
(2)汾河谷地地势平坦开阔;水源充足,灌溉便利,土壤肥沃,农业生产条件优越,古代人口众多,村落密集;受传统观念影响,当地人对传统村落的保护意识较强。(6分)
(3)省会城市周边地区一般地形平坦开阔,自然条件优越,人类活动强度大,传统村落多遭破坏;近年来城市化发展迅速,古村落难以保存。(4分)
19.(1)海岸线长而曲折,西岸多峡湾;南部(丹麦)地势低平,北部半岛国家以山地为主。(4分)
(2)空运速度快,受地貌影响较小;地形复杂,陆上交通线路修建难度大,陆上运距长。(4分)
(3)人口较少,客运量小;城市化水平高,人口分布集中,客运以城市间联系为主;经济水平高,交通费用对交通方式的选择影响小。(6分)
20.(1)适宜的气候、地形和土壤条件;优质的天目湖水源。(4分)
(2)带动溧阳相关产业发展;带动基础设施建设;促进区域经济发展和文化交流;提供大量就业机会;提高国民素质和生活质量。(答出三点,6分)
21.水:尾矿库以及固体废弃物的淋滤使水质发生变化,会导致地表水和地下水的污染,使水质恶化。
大气:露天开采产生粉尘,污染大气;在传统冶炼过程中,一些金属在加热时会释放出有毒气体,影响人体健康。
土壤:土壤侵蚀,重型机械压实地面,导致大多数矿区无法支持农作物的生产,土壤中的营养成分减少,降低土壤肥沃度。(答出一点得3分,答出两点得6分,答出三点得10分)
2022黄冈中学高三第三次模拟考试地理(含答案): 这是一份2022黄冈中学高三第三次模拟考试地理(含答案),文件包含湖北省黄冈中学2022届高三第三次模拟考试地理试卷docx、湖北省黄冈中学2022届高三第三次模拟考试地理答案docx等2份试卷配套教学资源,其中试卷共9页, 欢迎下载使用。
2022邯郸高三第三次模拟考试地理含答案: 这是一份2022邯郸高三第三次模拟考试地理含答案,文件包含邯郸市模拟考地理试题终稿docx、地理答案docx等2份试卷配套教学资源,其中试卷共15页, 欢迎下载使用。
2021湖南省湘西自治州高一下学期期末考试地理试题含答案: 这是一份2021湖南省湘西自治州高一下学期期末考试地理试题含答案,共7页。

