2019-2020学年无锡市惠山区初二下学期物理期中试卷(含答案)
展开八年级物理期中试卷 2019.4
一、选择题(30分)
1.下列物体的质量最接近50g的是( )
A. 一只蚂蚁 B. 一只鸡蛋
C. 一本物理教材 D. 一张课桌
2. 下列实例中,材料的选用与描述的物理属性不相符的是( )
A. 电线的线芯用铜制成,是因为铜的导电性好
B. 房屋的天窗用玻璃制成,是因为玻璃的透光性好
C. 水壶的把手用胶术制成,是因为胶木的导热性好
D. 划玻璃的刀刃用金刚石制成,是因为金刚石的硬度大
3.下列关于密度的叙述中,错误的是( )
A. 不同物质的密度一般是不同的
B. kg/m3和g/cm3都是密度的单位
C. 物质的密度跟质量成正比,跟体积成反比
D. 一支正在燃烧的蜡烛,它的质量不断减小,密度不变
4. 在“用天平称物体质量”的实验中,张强同学用已调节好的天平在称物体质量时,通过增、减砝码后指针偏在分度盘中线左边一点,这时应该( )
A.把横梁右端螺母向右旋出一些
B.把横梁右端螺母向左旋进一些
C.把天平右盘的砝码减少一些
D.向右移动游码
5.小梦参加了5月份的实验操作考试。下表中记录的是小梦与其他三位同学测出的小石块的密度(注:经查密度表可知,石块的密度为2.50g/cm3).下列说法正确的是( )
考生 | 小梦 | 小满 | 李明 | 张扬 |
小石块的密度 | 2.45g/cm3 | 2.52g/cm3 | 2.56g/cm3 | 2.60g/cm3 |
A. 四位考生的实验都失败了,因为密度表中石块的密度为2.50g/cm3
B. 只有小满的数据可以接受,因为他的数据最接近密度表中的数据
C. 只有张扬的数据不可以接受,因为他的数据偏差最大
D. 只要实验操作正确,数据真实,上述数据均有效
6.下列说法正确的是( )
A. 便利贴的背面有粘性,利用了分子间有引力
B.“破镜难重圆”是因为固体分子间只存在着斥力
C.面包可以被捏扁说明分子间有空隙
D. 扫地时尘土飞扬,说明分子在做无规则的运动
7.下列现象中,与静电无关的是( )
A. 在一些地毯的纺织过程中,往往会在地毯里夹杂一些不锈钢的钢丝
B. 运送汽油的油罐车上常有一条铁链拖在地上
C. 输电线的芯线用铝制成,外皮用塑料制成
D. 冬天,晚上脱毛衣时会看到火花、听到响声
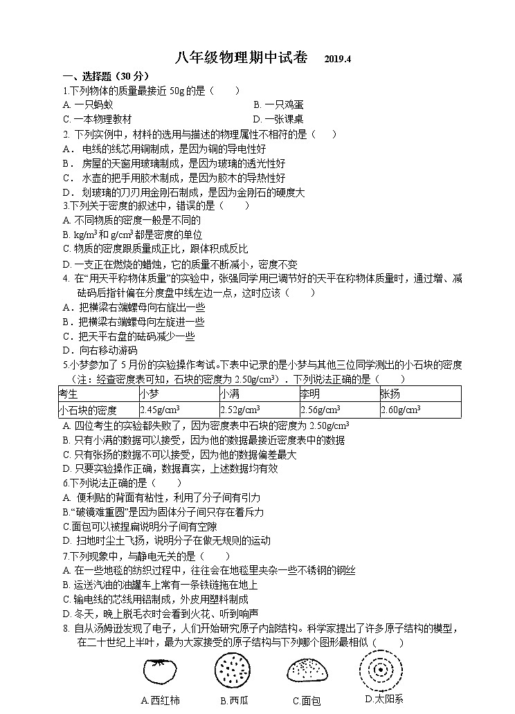
8. 自从汤姆逊发现了电子,人们开始研究原子内部结构。科学家提出了许多原子结构的模型,在二十世纪上半叶,最为大家接受的原子结构与下列哪个图形最相似 ( )
9. 手通过绳子提起水桶,手受到向下的拉力,这个拉力的施力物体是( )
A.绳子 B.水桶
C.地球 D. 手
10. 关于力的概念,下列说法正确的是 ( )
A.一个物体也能产生力的作用
B.物体受到一个力的作用,一定有一个施力物体的存在
C.彼此不接触的物体之间不可能有力的作用
D.彼此接触的物体之间一定有力的作用
11. 放在水平桌面上的茶杯,对桌面有压力,下列有关“茶杯对桌面压力”的说法,正确的是 ( )
A.茶杯对桌面的压力是由于茶杯发生形变而产生的
B.茶杯对桌面的压力是作用在茶杯上的
C.茶杯对桌面的压力就是重力
D.茶杯对桌面的压力是由于桌面发生形变而产生的
12.在足球场上,优秀运动员的脚踢在球的恰当的位置,球会划过一道弧线飞转过守门员而使球进入球门,这就是所谓的“香蕉球”。 “恰当的位置”,从力的三要素分析是指力的( )
A. 大小 B. 方向
C. 作用点 D. 以上都是
13.小明分别购买了两只不同品牌的乒乓球,为了比较两只乒乓球的弹性大小,它们设计了几种方案,你认为能够解决这个问题的最佳方案是
A.把两球分别向墙掷去,比较它们反弹后离墙的距离
B.让两球从乒乓球桌面上方的同一高度自由落下,比较它们反弹的高度
C.用乒乓球拍分别击打两球,比较两球飞出去的距离
D.用手捏乒乓球,比较它们硬度
14.下列是生活中的一些摩擦现象:①走路时鞋底与地面之间的摩擦;②汽车行驶时,汽车与空气之间的摩擦;③骑自行车时,车轮与轴之间的摩擦;④皮带传动中,皮带与皮带轮之间的摩擦,其中属于有害摩擦的是( )
A.①和② B.②和③
C.①和④ D.②和④
15.对如图所示的皮带传动装置,下列说法中正确的是( )
A. A轮带动B轮沿逆时针方向旋转
B. B轮带动A轮沿顺时针方向旋转
C. C轮带动D轮沿顺时针方向旋转
D. D轮带动C轮沿顺时针方向旋转
二、填空题(32分)
16. 请在下面的数字后面填上适当的单位:
①一只苹果重约1.5_________, ②一瓶矿泉水的体积大约是500____________,
③初二物理课本的质量是0.25_________, ④空气密度1.29_________。
17.水很难被压缩,说明分子间存在 ; 把一根塑料绳一端扎紧,从另一端撕开成许多细丝,用干燥的手从上向下捋几下,发现细丝张开了,细丝张开的原因是
18.夏日荷塘里荷花盛开,微风吹过,飘来阵阵花香,说明分子在____________;荷叶上的两滴露珠接触后台成一滴,表明分子间存在___________.
19.宇宙是一个有层次的天体结构系统,我们看到的太阳只是银河系中一颗普通的 (选填“行星”或“恒星”),科学家通过对星系光谱的研究发现,所有的星系都在远离我们而去,宇宙中星系间的距离在不断扩大,这说明宇宙在 。(填“膨胀”或“减小”)
20.水是生命之源,普通人每天大约需要摄入2L水,这些水质量为 kg,凝固成冰后,质量 。(填“不变”“变大”或“变小”)
21. 小强用10N的水平推力匀速推动放在水平地面的课桌,则课桌受到地面对它的摩擦力大小为 N;某同学将该课桌内的书包拿走后,把课桌沿原路用水平力推回的过程中,课桌受到地面对它的摩擦力 (小于/等于/大于)10N。
22. 天气炎热时多喝水有益于身体健康。这是某同学买瓶装矿泉水时的情景。
(1)当该同学用手握住瓶子使瓶身竖直在空中静止不动时,瓶子没有掉下的原因是手对瓶有摩擦力,该力的方向是 的。
(2)瓶盖上有一道道条纹,其目的是在用手拧开瓶盖时能_____(填“增大”或“减小”)摩擦。
(3)将瓶中的水倒掉一半,则水的密度_____ (选填“变大”、“变小”或“不变”)。
(4)他用力握矿泉水瓶看到瓶瘪了,表明力可以使物体发生_____。
23. 运动员撑杆跳高的过程中包含很多物理道理,如:
(1)弯曲的撑竿具有_________能;(2)运动员由于被弹起一定的高度,具有________能;
(3)运动员会落向地面,是由于受到__________的作用,(4)其施力物体是__________。
24. A、B是两支圆柱铅笔,将它们按图中方法放置在一个斜面上,______铅笔比较容易到达水平面,你的理由是:________________________。
25.如图用量杯盛某种液体,测得液体体积V和液体与量杯总质量m的关系,则量杯的质量为
g,该液体的密度是 kg/m3.
24 25 26
26.如图所示,小明用常见生活材料制成在水面上使用的天平:在横板正中垂直钉竖板,两板成⊥状,在竖板正中用细线挂上重锤;在横板两端下方粘同规格的空饮料瓶;在横板两端上方粘同规格的塑料盘,使用时,左盘放物体,右盘放砝码。
(1)使用前发现细线与竖板的中线不重合,重锤偏向竖板的右侧时,可以在横板的 (选填“左”或“右”)端粘橡皮泥作调整。
(2)某次测量过程中,左盘物体的质量大于右盘砝码的质量时,重锤线与水面 (选填“仍然”或“不再”)垂直.
27.小金对太空中的星球比较感兴趣,他从网上查得:甲、乙两个星球表面上物体的重力(G)与其质量(m)的关系如图,从图中信息可知,相同质量的物体在甲星球表面上的重力
其在乙星球表面上的重力(选填“大于”“等于”或“小于”),据图可得甲星球表面上物体的重力G与其质量m的关系式是
28.如图所示,某小组同学在塑料小桶中.分别装满密度已知的四种
不同液体,用弹簧测力计依次测出它们的重力,记录数据如下表所示.
液体密度(克/厘米3) | 0.6 | 0.8 | 1.0 | 1.2 |
弹簧测力计示数(牛) | 1.4 | 1.6 | 1.8 | 2.0 |
(1)当小桶中盛满密度未知的某种液体时,弹簧测力计的示数为2.4N.根据表中数据分析可知,此液体的密度为 g/cm3.
(2)若把弹簧测力计和小桶改装为液体密度秤,该秤的“0”刻度线对应弹簧测力计的刻度值为
N.
三、解答题(38分)
29.(1)如图1是足球在空中飞行时的情景,画出它所受重力的示意图。(2分)
(2)如图2所示,画出压缩的弹簧对拇指弹力的示意图。(2分)
(3)如图3所示,一物体沿粗糙斜面下滑,画出该物体所受摩擦力的示意图(2分)
图1 图2 图3
30. 已知铝的密度为2.7×103 kg/m3,小明的父亲外出时买了一个用铝材料制造的艺术品球,用天平测得球的质量是540g,体积为300cm3.请你帮助完成下列问题:
(1)空心部分的体积为多少cm3?(2分)
(2)若在空心部分注满水,则水的质量为多少?球的总重力为多少?(g=10N/kg)(4分)
31.(8分)小刚在测量食用油密度的实验中。
(1)将天平放在 桌面上,移动 至标尺左端“0”刻度线后,指针位置如图甲所示,
随即在天平左盘中放入盛有食用油的烧杯,在右盘中加入砝码,并移动游码,使天平平衡,测得烧杯和食用油的总质量为87.8g。
(2)向空量筒中倒入30.0mL的食用油,再将烧杯放在天平左盘中,当右盘所加砝码和游码位置如图乙所示时,天平平衡,量筒中食用油的质量为 g,计算得出食用油的密度为
kg/m3。
(3)在(1)中测量质量前,小刚没有调节天平平衡,这使测得的烧杯和食用油总质量
(偏大/不变/偏小),测得的食用油密度 (偏大/不变/偏小)。
(4)小刚不小心把量筒打碎了,老师说只用天平也能测量出食用油的密度.他添加了两个完全相同的烧杯和适量的水,设计了如下实验步骤,请你补充完整:
①调节好天平,用天平测出空烧杯质量为m0;
②将一个烧杯装满水,用天平测出烧杯和水的总质量为m1;
③用另一个烧杯装满陈醋,用天平测出 为m2;
④根据测得的物理量求出陈醋的密度ρ= .(水的密度用ρ水表示)
32. (5分)某实验小组的同学对A、B两根长度相同粗细不同的弹簧进行研究,将弹簧的一端固定,另一端悬挂钩码(图甲所示),记录弹簧受到的拉力大小F和弹簧伸长量△L,根据多组测量数据做出的图线如图乙所示.
(1) 分析图乙可知:在一定条件下,弹簧伸长的长度与它所受的拉力成
(2)当在两根弹簧上悬挂重力为4N的物体时,弹簧A的伸长量为 cm,弹簧B的伸长量为 cm.
(3)分别用这两根弹簧制成的弹簧测力计,则用弹簧 制成的测力计量程大,用弹簧 制成的测力计测量的精确程度高(均选填“A”或“B”).
33(10分)下图是“探究滑动摩擦力大小的因素”实验装置图;
(1)测力前,应将弹簧测力计沿 方向调零。
(2)为了测木块受到的摩擦力,小华用弹簧测力计沿 方向拉动木块,使其做 运动
(3)小华同学提出“滑动摩擦力的大小可能与接触面所受的压力有关”的猜想。上图是他进行探究实验的实验装置图,测得的实验数据如下:
序号 | 接触面 | 压力/N | 弹簧测力计示数/N |
1 | 木板与木板 | 4.0 | 0.8 |
2 | 木板与木板 | 5.0 | 1.0 |
3 | 木板与毛巾 | 4.0 | 1.2 |
为了完成探究应该按 两个图所示的方案,分析数据可以得出的结论是: 。
(4)为了探究滑动摩擦力大小与接触面是否有关,如图1所示,小华竖直向下切去一半木块,测得摩擦力大小是图1中的一半,于是得出:摩擦力大小与接触面积大小成正比.你认为他的探究过程存在的问题是
(5)交流评估时,小华提出:实验过程中,弹簧测力计示数不容易稳定.可能的原因是_______。
A.木板的粗糙程度不均匀 B.木板的长度太长
C.弹簧测力计的分度值太大 D.木块与木板的接触面积太大
(6)小芳发现实验室里有如图所示的木块和铝块,她想比较一下木块和铝块表面的粗糙程度,于是她进行了如下实验:
①先将木块叠放在铝块上,用弹簧测力计匀速拉动,弹簧测力计的示数如图所示,测得的摩擦力是 N
②然后,将 ,重复上述过程,这次测得的摩擦力是 3. 0 N.
③比较两次弹簧测力计的示数可知, 表面的粗糙程度大一些.
34.小明为了探究“放在斜面上的物体对斜面的压力跟斜面倾斜程度的关系”,进行了实验,步骤如下:① 用双面胶将一个200克的钩码固定在1 米长的塑料直尺的中间,将直尺的一头固定在桌子的一端,如图甲所示;② 缓缓抬起右端,让直尺与水平方向有一定的夹角,如图乙所示;③ 继续抬高右端,增大直尺与水平方向的夹角,如图丙所示。
(1)该实验中,小明是通过 来判断物体对斜面压力的大小;
(2)分析三次实验的现象,可以得出的结论是:其他条件相同时,
(3)小明用长木板和木块2搭成图1的斜面。把物体从斜面底端拉到顶端,然后把木块2向右移动一段距离(如图2所示),再把物体从斜面底端拉到顶端,比较两次实验中物体受到的摩擦力f1 f2. (选填“大于”“等于”或“小于”)
1 2
八年级物理期中考试答案
一、选择题(2*15分=30分)
1 | 2 | 3 | 4 | 5 | 6 | 7 | 8 | 9 | 10 | 11 | 12 | 13 | 14 | 15 |
B | C | C | D | D | A | C | D | A | B | A | C | B | B | D |
二、填空题(每空1分,共32分)
16 .N ml kg kg/m3 17.斥力 同种电荷相互排斥
18.运动 引力 19.恒星 膨胀
20.2 不变 21. 10 小于
22. 竖直向上 增大 不变 形变
23.弹性势 重力势 重力 地球
24.B 滑动比滚动摩擦小 25.20 103
26.左 仍然 27.大于 G=15m
28.1.6 0.8
三·解答题
29略
30 (1)200cm3(2分) (2)100g(2分) 6.4N(2分)
31 (8分)(1)天平 游码 (2)27 0.9*103
(3)偏小 不变 烧杯和醋的总质量 (4)
32(5分)正比 6 1 B A
33(10分)(1)水平 (2) 水平 匀速直线
(3)1 2 当接触面粗糙程度相同时,压力越大,滑动摩擦力越大。
(4)没有控制压力相同
(5)A (6)3.6 将铁块放在木块上面 木块
34(3分)(1)直尺的形变程度 (2)斜面倾斜程度越大,压力越小
(3)小于
2023年江苏省无锡市惠山区中考物理三模试卷(含答案): 这是一份2023年江苏省无锡市惠山区中考物理三模试卷(含答案),共32页。
2023年江苏省无锡市惠山区中考物理三模试卷: 这是一份2023年江苏省无锡市惠山区中考物理三模试卷,共29页。
2023年江苏省无锡市惠山区蠡园中学中考物理二模试卷(含答案): 这是一份2023年江苏省无锡市惠山区蠡园中学中考物理二模试卷(含答案),共28页。试卷主要包含了选择题,填空题,解答题等内容,欢迎下载使用。

