还剩4页未读,
继续阅读
所属成套资源:小学数学三年级下册暑假奥数练习
成套系列资料,整套一键下载
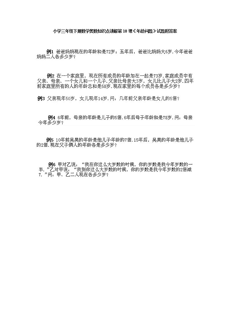
小学三年级下册数学奥数知识点讲解第10课《年龄问题》试题附答案
展开
这是一份小学三年级下册数学奥数知识点讲解第10课《年龄问题》试题附答案,共7页。
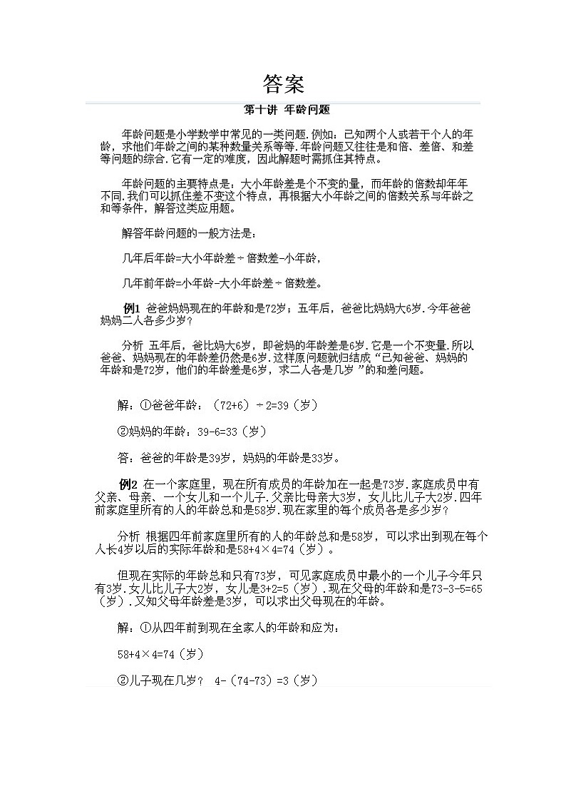
答案
三年级奥数下册:第十讲 年龄问题 习题解答
相关试卷
小学三年级下册数学奥数知识点讲解第10课《年龄问题》试题附答案:
这是一份小学三年级下册数学奥数知识点讲解第10课《年龄问题》试题附答案,共7页。
小学三年级下册数学奥数知识点讲解第6课《平均数问题》试题附答案:
这是一份小学三年级下册数学奥数知识点讲解第6课《平均数问题》试题附答案,共7页。
小学三年级下册数学奥数知识点讲解第12课《盈亏问题》试题附答案:
这是一份小学三年级下册数学奥数知识点讲解第12课《盈亏问题》试题附答案,共6页。

