还剩17页未读,
继续阅读
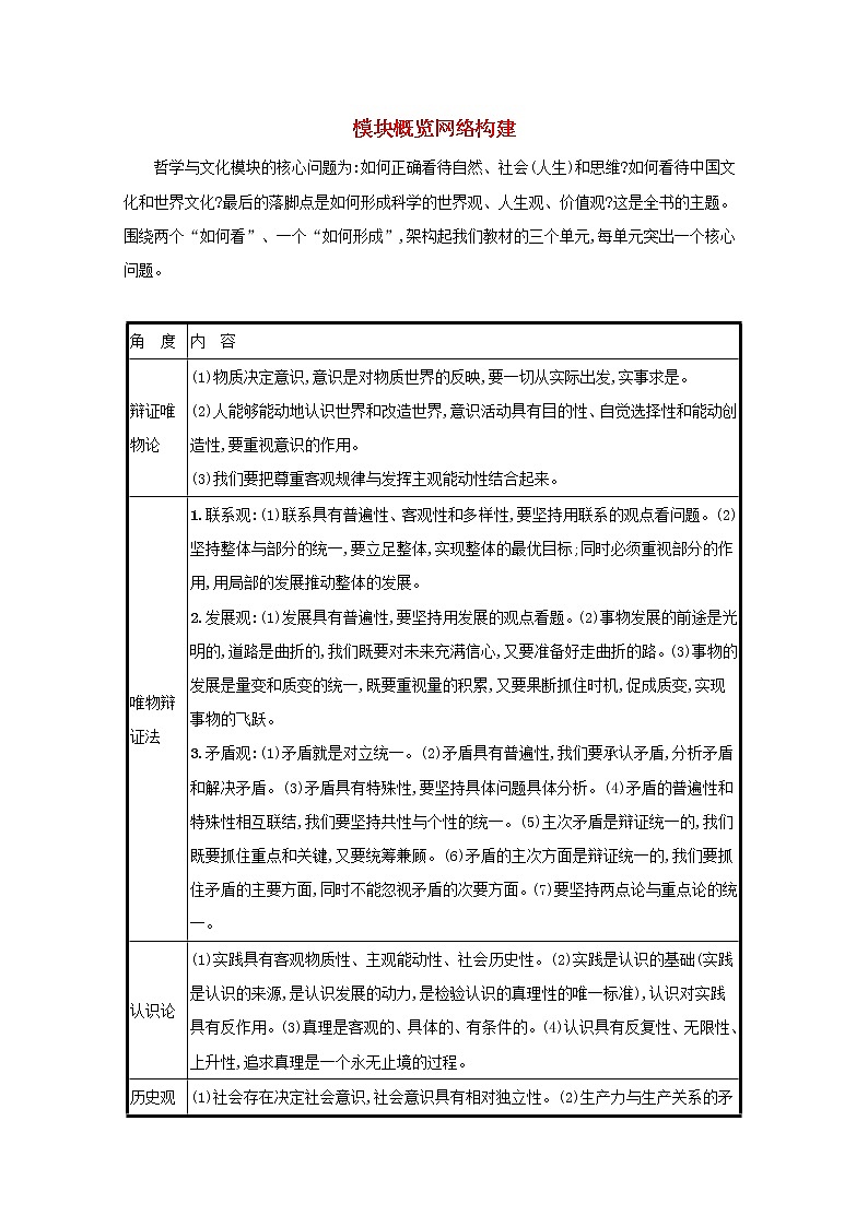
第十八课时代精神的精华学案-2022届高考政治一轮复习统编版必修四
展开相关学案
新高考政治一轮复习精品学案第一课 时代精神的精华(含解析):
这是一份新高考政治一轮复习精品学案第一课 时代精神的精华(含解析),共16页。学案主要包含了追求智慧的学问,哲学的内涵,科学的世界观和方法论,哲学与文化等内容,欢迎下载使用。
(部编版)高考政治一轮复习学案必修4 第18课 时代精神的精华(含解析):
这是一份(部编版)高考政治一轮复习学案必修4 第18课 时代精神的精华(含解析),共18页。
第四课 探索认识的奥秘 一轮复习学案-2024年高三政治一轮复习统编版必修四:
这是一份第四课 探索认识的奥秘 一轮复习学案-2024年高三政治一轮复习统编版必修四,共12页。学案主要包含了课程标准,回归课本,思维导图——认识论,课、框、目,易混辨析,预习检测,知识梳理,易错提示等内容,欢迎下载使用。

