2021年山东省枣庄市中考二模生物试题及答案
展开2020年生物二模试题
1. 下列有关实验叙述正确的是( )
A. 观察时先转动甲图中①,找到物像,转动⑦,使物像更清晰
B. 乙图制作人体口腔上皮细胞装片时选用9%的盐水
C. 给丙滴加碘液后,①不变蓝②变蓝
D. 小明将玻片向右下方轻轻移动后,看到视野的正中央写有字母“A”,那他之前看到的图象如图丁
【答案】D
2. 如图A、B、C分别代表棉花叶肉细胞、乳酸菌细胞、果蝇细胞,图中阴影部分表示它们之间的共同点,则阴影部分代表的结构是( )
①细胞壁②细胞膜③细胞质④细胞核⑤叶绿体⑥液泡
A. ①⑤⑥ B. ②③④ C. ②③ D. ②③④⑤⑥
【答案】C
3. 我国科学家在世界上第一次证明了iPS细胞的全能性。诱导性多能干细胞(iPS细胞)可以转变形成体内的任何细胞,我们将这一过程称为( )
A. 细胞分裂 B. 细胞分化
C. 细胞生长 D. 细胞凋亡
【答案】B
4. 诗词是中华民族传统文化的瑰宝,诗词里蕴含着不少生物学现象。下列描述正确的是( )
A. “天高云淡,望断南飞雁”,诗句中的动物具有社会行为
B. “神龟虽寿,犹有竟时。腾蛇乘雾,终为土灰”,龟和蛇有可以辅助呼吸的甲或鳞片
C. “地迥鹰犬疾,草深狐兔肥”,诗句中的动物都用肺呼吸,体内有膈,体温恒定
D. “明月别枝惊鹊,清风半夜鸣蝉”,鹊的呼吸是在肺和气囊都进行气体交换,是鸟类特有的双重呼吸
【答案】A
5. 多种多样的生物是地球赐予人类的宝贵财富。下列有关说法正确的是( )
A. 满江红漂浮于水田、池塘,湖沼等的水面上,是一种可作为绿肥和饲料的藻类植物
B. 银杏素有“活化石”之称,其果实称为白果,富含多种维生素
C. 生物多样性对维持生态系统稳定性具有重要作用,体现了其直接价值明显大于它的间接价值
D. 地球上所有生物及其所拥有的全部基因以及各种各样的生态系统共同构成了生物的多样性
【答案】D
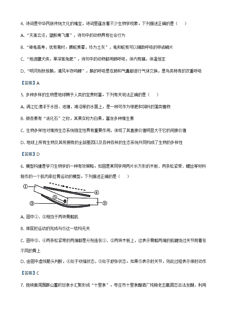
6. 模型构建是学习生物学的一种有效策略。如图是某同学用两片长方形的木板、两条松紧带、螺丝等材料制作的一个肌肉牵拉骨运动的模型。下列描述正确的是( )
A. 图中①、②相当于两块骨骼肌
B. 伸屈肘运动的完成与⑤这一结构无关
C. 图中③、④两条松紧带的两端都是分别连在①、②两块木板上,这表示骨骼两端的肌腱绕过关节附着在不同的骨上
D. 由图中虚线箭头判断,④处于收缩状态,③处于舒张状态。如果⑤表示肘关节,则此过程表示伸肘动作
【答案】C
7. 抱犊崮周围群山蓄积甘泉水汇聚形成“十里泉”。枣庄市十里泉酿酒厂纯粮老五甑固态古法发酵,利用的微生物就是酵母菌,下列有关酵母菌的说法正确的是( )
①无成形的细胞核 ②有真正的细胞核 ③寄生 ④能通过无性繁殖产生后代 ⑤单细胞结构 ⑥发酵过程中酵母菌可以将淀粉转化为葡萄糖
A. ②④⑤ B. ②④⑤⑥ C. ②⑤⑥ D. ①②⑤⑥
【答案】A
8. 北京将成为第一个举办过夏季奥林匹克运动会和冬季奥林匹克运动会以及亚洲运动会三项国际赛事的城市。游泳运动员刚下水游泳时,水漫过胸部,会感到呼吸有些吃力,这是因为( )
A. 害怕导致神经紧张,肌肉收缩,呼吸困难
B. 胸腔容积增加肺内气压减小,气体不容易进入
C. 胸腔容积缩小,肺内气压减小,气体不容易进入
D. 胸腔容积缩小,肺内气压增加,气体不容易进入
【答案】D
9. “锄禾日当午,汗滴禾下土”,其中汗液和尿液所含共同物质有( )
A. 水、尿素、葡萄糖、尿素
B. 水、无机盐、尿素
C. 水、无机盐、葡萄枳
D. 水、二氧化碳、尿素、无机盐
【答案】B
10. 一男童突遇车祸,警车开道护航紧急送医。医生对男童进行检査,发现以下现象:针刺他的下肢,男童不能感觉到疼痛,且出现大小便失禁症状,男童头部和手能运动,可以向交警详细描述当时的情况,但下肢不能运动,不能走路。结合上述情况,你觉得男童最可能损伤部位是( )
A. 脊髓 B. 大脑
C. 小脑 D. 脑干
【答案】A
11. 世界上最遥远的距离不是生与死,而是我站在你面前,你却在低头玩手机”。长期玩手机对健康和生命安全造成很大程度的影响。如图是某同学眼球的成像原理图解,下列解释正确的是( )
A. 看远处物体时,物像落在视网膜的后面
B. 眼球的前后径过长或晶状体曲度过小
C. 需佩戴凸透镜加以矫正
D. 物体反射光依次经过角膜、晶状体玻璃体达到视网膜
【答案】D
12. 生命是宝贵的,我们应该珍惜。请根据健康生活常识判断下列说法正确的是( )
A. 某人因车祸导致动脉大出血,应立即拨打急救电话,同时在远心端止血
B. 遇到突发心肌梗死病人,将病人搬到通风处,帮助其服药并拨打“120”
C. 艾滋病主要是通过不安全的性行为、血液和母婴传播,而握手、共餐不会传播艾滋病
D. 处方药和非处方药都必须在医生的指导下购买和使用
【答案】C
13. 下列针对绿色植物的叙述,正确的是( )
A. 大豆油是烹调时用的食用油,它主要来自图甲中的④子叶
B. 图乙中①叶是由图甲中的胚轴发育而来的
C. 图丙桃花只能自花传粉,花粉从④花药落到①柱头
D. 图丁中的②种子由图丙中的③子房发育而来的
【答案】A
14. 生物通过生殖和发育,使得生命在生物圈中世代相续,生生不息。如图是生殖发育有关的图,下列说法正确的是( )
A. 蝗虫、青蛙的生殖和发育与甲图一样,经历体外受精、变态发育的过程
B. 乙图为受精鸡卵结构图,a为卵细胞,是发育成雏鸟的结构
C. 丙图中表示胎儿代谢废物排入母体血液的途径应为:胎儿→脐带→胎盘
D. 丁图这一无性生殖方式可保持父本和母本优良性状,缩短繁殖时间
【答案】C
15. 下列关于生物进化叙述正确的是( )
A. 米勒的实验说明原始地球条件下,无机物可以形成有机物,生命起源于原始海洋已得到实验证实
B. 生物进化最有力的证据是化石,比较一些生物的细胞色素C的氨基酸差异数目可知生物之间的亲缘关系
C. 在人类的进化历程中,先后经历了南方古猿→直立人→能人→智人四个阶段
D. 比较鲸的鳍肢、蝙蝠的翼手、马的前肢可知它们的原始祖先可能不相同
【答案】B
16. 在生物学和社会发展进程中,很多科学家为人类做出了杰出的贡献。下列叙述不正确的是( )
A. 陈薇院土团队研制出国内第一个进入临床试验阶段的新冠疫苗。接种疫苗预防新冠肺炎属于预防传染病措施中的保护易感人群
B. 我国科学家屠呦呦发现并提取出了青蒿素。患者注射青蒿素制剂治疗疟疾属于计划免疫,疟原虫出现抗药性是其变异个体不断选择的结果
C. 美国科学家姆斯艾利森和日本科学家本庶佑的肿瘤免疫治疗就是能够增强患者的免疫功能,杀伤肿瘤细胞,这体现了免疫功能方面的监视、识别和清除体内产生的异常细胞
D. 袁隆平院士正攻关“海水稻”,“海水稻”细胞液浓适于生活在盐碱地和海洋滩涂,体现了生物对环境的适应
【答案】B
17. 科学、严谨地进行生物学探究实验是生物学的基本素养。下列有关生物实验操作的叙述,正确的是( )
A. “观察葫芦藓”和“观察青霉”两个实验中都要用到显微镜
B. “观察小鱼尾鳍内血液的流动”实验中,应当选择尾鳍色素较深的小鱼
C. “探究酒精对水蚤心率的影响”实验时,应将水蚤先放入蒸馏水中观察,再分别放在10%、20%、30%、40%不同浓度的酒精中对比观察
D. 在模拟“精子与卵细胞随机结合”的实验中,用黑围棋子代表含Y染色体的精子,白围棋子代表含X染色体的精子和卵细胞实验中共需30枚白围棋子10枚黑围棋子
【答案】D
18. 21世纪是现代生物技术的世纪。对于现代生物技术,下列说法你认同的是( )
A. 嫁接与克隆羊“多莉”的生殖方式相同
B. 制作泡菜的坛子加水密封隔绝空气是为了抑制乳酸菌繁殖
C. 利用组织培养技术,可以培养无病毒植株,和试管婴儿技术一样属于无性生殖
D. 转基因技术是在细胞水平上有目的地改变生物性状,是现代生物技术的核心
【答案】A
19. 我国是全球最大的薯类种植国。2020年7月27日,膝州马铃薯人选中欧地理标志第二批保护名单。兴趣小组的同学设计如下实验进行探究,请分析回答:
实验步骤:①将马铃薯植株放在暗处一昼夜后,将植株枝条上长势、大小相同的三个叶片分别置于A、B、C三个透明塑料软瓶内,密封瓶口,设为甲装置,其他处理如图;②将甲装置移到光下6小时;③分别将A、B、C瓶的导管伸入澄清石灰水中,打开阀门,轻挤塑料瓶,观察石灰水的变化;④取下三瓶内的叶片,分别用乙装置脱色;⑤取出叶片,漂洗后滴加碘液
(1)观察甲装置可知:A、B、C中可形成对照实验的是___________。步骤③中,分别将A、B、C瓶的导管伸入澄清石灰水中,观察到的现象是__________。
(2)步骤④用乙装置脱色时,小烧杯内装的液体是__________。
(3)步骤⑤滴加碘液后,变蓝的是取自__________瓶的叶片,由此实验可以得出的结论是:__________。
(4)丁图表示马铃薯叶片在夏季一天中氧气的净吸收速率,曲线中表示光合作用速率与呼吸作用速率相等的点是__________(填字母)。曲线中BC段上升的原因是光照强度过强,图丙中的部分[ ]__________关闭造成的。呼吸作用的反应式是__________。
【答案】 (1). A、B和B、C (2). A瓶气体使澄清石灰水变浑浊,B瓶、C瓶气体不能使澄清石灰水变浑浊 (3). 酒精 (4). B (5). 光是光合作用的必要条件,二氧化碳是光合作用的原料 (6). A、E (7). ⑤气孔 (8). 有机物(贮存能量)十氧气→二氧化碳十水十能量
20. 每逢全国防灾减灾日,学校都组织学生开展防灾逃生系列活动。请你用学过的生物学知识分析回答。
(1)听到地震预演的警报声响起,同学们迅速离开教室。警报声引起__________振动,振动通过听小骨传到内耳,刺激了耳蜗内的听觉感受器,产生神经冲动,再经与听觉有关的神经传到大脑皮层的听觉中枢,最终产生了听觉。
(2)同学们快速奔跑时,呼吸加深加快,吸气时,膈肌__________,使膈的顶部下降。吸入的氧气最终在人体细胞的线粒体中被利用。同时心脏节律性收缩加快,心脏工作过程中,当心房舒张、心室收缩时,心脏内瓣膜的开关状态是__________。血液分别流经E和F后,都减少的成分是__________(填“氧气”、“二氧化碳”、“尿素”、“葡萄糖”)。
(3)某同学在奔跑过程中,出现了暂时性的缺氧症状,校医立刻拿来了氧气袋,将氧气管插入该同学的鼻中,补充氧气。氧气经该同学呼吸系统后最先在心脏的[ ]__________内被发现。
(4)演练结束有些同学去卫生间排尿。尿液是血液流经F,经过__________作用形成的。除排尿外人体还可通过排汗和呼吸系统排出废物。
(5)一名同学在逃生过程中不小心伤到膝盖,校医在清理他的伤口时,他立即缩回,请用图二中的数字和箭头表示此反射的基本途径:__________。他强忍疼痛没有缩回,这说明__________。
【答案】 (1). 鼓膜 (2). 收缩 (3). 动脉瓣打开,房室瓣关闭 (4). 氧气 (5). a左心房 (6). 肾小球和肾小囊内壁的滤过作用和肾小管的重吸收 (7). ⑧→⑥→③→⑤→⑦ (8). 非条件反射受大脑皮层的控制
21. 袁隆平被誉为“世界杂交水稻之父”,是世界上第一个将水稻的杂交优势成功地应用于生产的科学家。下表是水稻栽培实验的统计数据,已知水稻的长穗和短穗是一对相对性状,若用D、d分别表示显性基因和隐性基因,请根据表中水稻亲本的杂交试验数据分析回答:
杂交组合 | 亲本 | 子一代植株表现 | |
长穗 | 短穗 | ||
甲 | 短穗×短穗 | 226株 | 667株 |
乙 | 长穗×长穗 | 858株 | 0株 |
丙 | 短穗×长穗 | 423株 | 429株 |
(1)普通水稻的体细胞中有24条染色体,它所产生的生殖细胞中所含染色体数是__________。其染色体的化学成分主要包括__________。
(2)通过__________组杂交组合,可判断出水稻长穗和短穗的显隐关系,该组子一代短穗的基因组成为__________,其中纯种短穗水稻(DD)的可能性是__________。
(3)根据丙组子一代植株表现,可以推测,丙组亲本基因组成是__________。
(4)科研人员利用转基因技术将抗病基因转入普通水稻中,获得抗病毒的水稻新品种,该实例说明__________。育种专家将同一株水稻所结籽粒进行育苗,随机分为两组,分别栽种在肥沃和贫瘠的稻田中,前者的产量明显高于后者,这种变异在生物学上称为__________。
【答案】 (1). 12条 (2). 蛋白质和DNA(脱氧核糖核酸) (3). 甲 (4). DD或Dd (5). 25% (6). Dd×dd (7). 基因控制生物的性状 (8). 不可遗传的变异
22. 2021年4月13日,日本正式决定向海洋排放福岛第一核电站含有污染海洋生态环境的核污水。而一旦日本将所有核废水排入太平洋,仅需要57天时间,半个太平洋将会面临高辐射威胁。如图一是某海洋生态系统食物网简图,图二表示该生态系统中各成分之间的关系示意图,甲、乙存在捕食关系,饼形图表示它们体内有毒物质的相对含量,请回答下列问题:
(1)若图一表示一个完整的生态系统,还需要补充的生物成分是图二中的[ ]__________。图二中的A在生态系统中能进行两种生理活动①和②,通过生理活动[ ]__________有效地维持了生物圈中的碳一氧平衡。
(2)图一中该生态系统食物网中共有__________条食物链,请写出带鱼获得能量最少的条食物链__________。在这条食物链中,带鱼的体重每增加10克至少消耗__________克藻类植物。
(3)如果图二中的甲是所在食物链中有毒物质含量最多的生物,若乙代表中国毛虾,则甲对应图一中的生物是__________。
(4)经检测某海域被辐射后,该水域生态系统中的四种生物体内有不同放射性活度的碘131(放射性物质),其含量如下表,请分析回答:
检测物 | a | b | c | d |
碘-131的放射性活度 | 3000 | 11444 | 4200 | 7600 |
如果表中所检测生物恰好对应图一中某食物链,则d代表图一中__________。
(5)科学家预测,日本此次事件造成被污染生态系统环境在今后相当长时间内难以恢复正常,这是因为生态系统的__________。
【答案】 (1). C分解者 (2). ②光合作用 (3). 5 (4). 藻类植物→中华哲水蚤→玉筋鱼→带鱼 (5). 1250 (6). 带鱼 (7). 玉筋鱼 (8). 自我调节能力是有一定限度
2023年山东省枣庄市山亭区中考生物二模试卷: 这是一份2023年山东省枣庄市山亭区中考生物二模试卷,共20页。试卷主要包含了选择题,简答题等内容,欢迎下载使用。
山东省枣庄市中考生物四模试 (含答案): 这是一份山东省枣庄市中考生物四模试 (含答案),共16页。试卷主要包含了选择题,实验题,简答题等内容,欢迎下载使用。
2022年山东省枣庄市峄城区中考二模生物试题(无答案): 这是一份2022年山东省枣庄市峄城区中考二模生物试题(无答案),共4页。试卷主要包含了请你选一选,请你填一填等内容,欢迎下载使用。

