所属成套资源:2021-2022年新高考数学一轮复习考点归纳 (学生版+教师版)
第03讲 不等关系与一元二次不等式 2021-2022年新高考数学一轮复习考点归纳 (学生版+教师版)
展开
这是一份第03讲 不等关系与一元二次不等式 2021-2022年新高考数学一轮复习考点归纳 (学生版+教师版),文件包含第03讲不等关系与一元二次不等式教师版docx、第03讲不等关系与一元二次不等式学生版docx等2份试卷配套教学资源,其中试卷共15页, 欢迎下载使用。
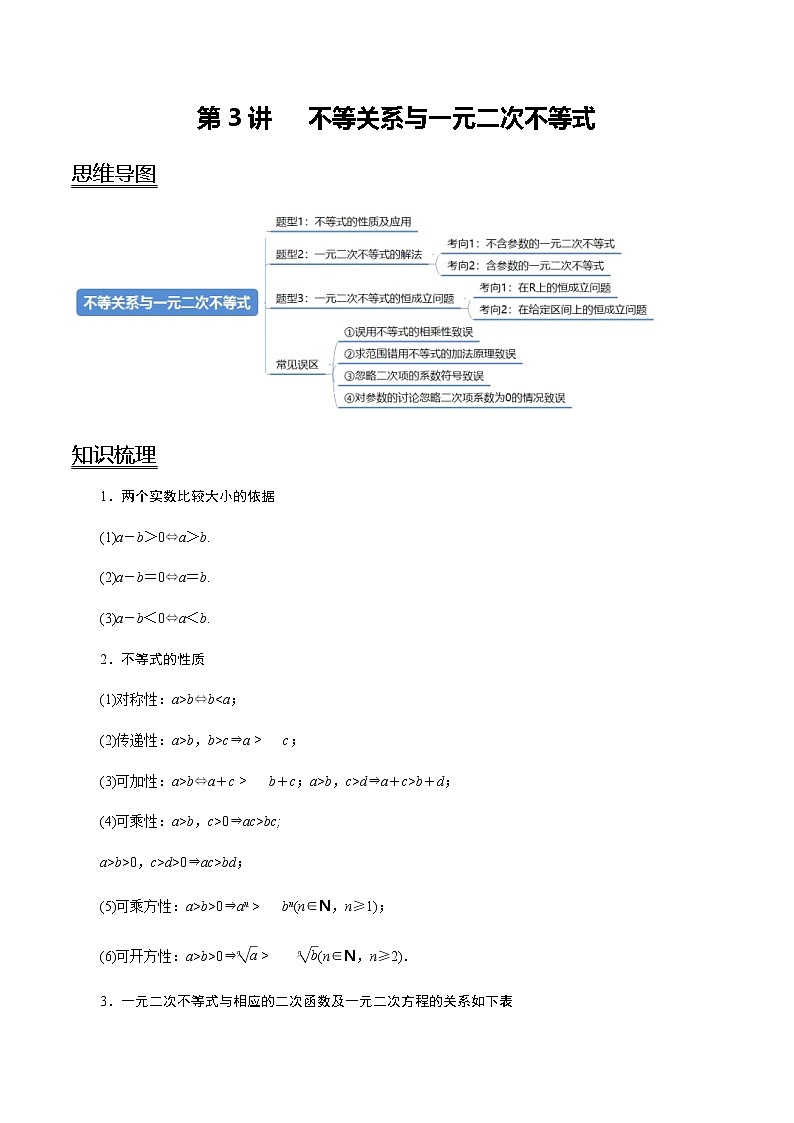
第3讲 不等关系与一元二次不等式思维导图知识梳理1.两个实数比较大小的依据(1)a-b>0⇔a>b.(2)a-b=0⇔a=b.(3)a-b<0⇔a<b.2.不等式的性质(1)对称性:a>b⇔b<a;(2)传递性:a>b,b>c⇒ac; (3)可加性:a>b⇔a+cb+c;a>b,c>d⇒a+c>b+d;(4)可乘性:a>b,c>0⇒ac>bc; a>b>0,c>d>0⇒ac>bd; (5)可乘方性:a>b>0⇒anbn(n∈N,n≥1);(6)可开方性:a>b>0⇒ (n∈N,n≥2).3.一元二次不等式与相应的二次函数及一元二次方程的关系如下表判别式Δ=b2-4acΔ>0Δ=0Δ<0二次函数y=ax2+bx+c(a>0)的图象一元二次方程ax2+bx+c=0(a>0)的根有两相异实根x1,x2(x1<x2)有两相等实根x1=x2=-没有实数根ax2+bx+c>0 (a>0)的解集{x|x<x1或x>x2}{x|x≠x1}{x|x∈R }ax2+bx+c<0(a>0)的解集{x|x1<x<x2}∅ 核心素养分析用函数理解方程和不等式是数学的基本思想方法。本单元的学习,可以帮助学生用一元二次函数认识一元二次方程和一元二次不等式。通过梳理初中数学的相关内容,理解函数、方程和不等式之间的联系,体会数学的整体性。 题型归纳题型1 不等式的性质及应用【例1-1】(2020春•湖北期中)下列命题中,正确的是 A.若,则 B.若,,则 C.若,则 D.若,,则【跟踪训练1-1】(2020•玉溪二模)若,,则 A. B. C. D.【名师指导】比较大小的方法(1)作差法,其步骤:作差⇒变形⇒判断差与0的大小⇒得出结论.(2)作商法,其步骤:作商⇒变形⇒判断商与1的大小⇒得出结论.(3)构造函数法:构造函数,利用函数单调性比较大小.(4)赋值法和排除法:可以多次取特殊值,根据特殊值比较大小,从而得出结论. 题型2 一元二次不等式的解法【例2-1】(2019秋•河东区期中)不等式的解集为 .【例2-2】(2019·杭州模拟)求不等式12x2-ax>a2(a∈R)的解集. 【跟踪训练2-1】(2020春•启东市校级月考)一元二次不等式的解集为 A. B. C. D.【跟踪训练2-2】(2019秋•嘉兴期末)已知不等式的解集是,,则不等式的解集是 A. B.,, C. D.,【名师指导】1.解一元二次不等式的4个步骤2.解含参数的一元二次不等式的步骤(1)若二次项系数含有参数,则应讨论参数是等于0,小于0,还是大于0,然后将不等式转化为二次项系数为正的形式;(2)判断方程根的个数,讨论判别式Δ与0的关系;(3)确定无根时可直接写出解集;确定方程有两个根时,要讨论两根的大小关系,从而确定不等式的解集. 题型3 一元二次不等式的恒成立或有解问题【例3-1】(2020•一卷模拟)已知关于的不等式在,上有解,则实数的取值范围是 A. B. C. D.【例3-2】(2018秋•凌源市期末)不等式对任意实数都成立,则实数的取值范围是 .【跟踪训练3-1】(2020春•湖北期中)若关于的不等式的解集为,则实数的取值范围是 A., B. C., D.,【跟踪训练3-2】(2019秋•崇川区校级月考)关于的不等式在区间,上有实数解,则实数的取值范围是 . 【名师指导】1.一元二次不等式恒成立的条件(1)ax2+bx+c>0(a≠0)恒成立的充要条件是(2)ax2+bx+c<0(a≠0)恒成立的充要条件是2.一元二次不等式在给定区间上的恒成立问题的求解方法(1)若f(x)>0在集合A中恒成立,即集合A是不等式f(x)>0的解集的子集,可以先求解集,再由子集的含义求解参数的值(或范围).(2)转化为函数值域问题,即已知函数f(x)的值域为[m,n],则f(x)≥a恒成立⇒f(x)min≥a,即m≥a;f(x)≤a恒成立⇒f(x)max≤a,即n≤a.
相关试卷
这是一份第56讲 排列与组合(讲) 2021-2022年新高考数学一轮复习考点归纳 (学生版+教师版),文件包含第56讲排列与组合讲教师版docx、第56讲排列与组合讲学生版docx等2份试卷配套教学资源,其中试卷共16页, 欢迎下载使用。
这是一份第50讲 双曲线(讲) 2021-2022年新高考数学一轮复习考点归纳 (学生版+教师版),文件包含第50讲双曲线讲教师版docx、第50讲双曲线讲学生版docx等2份试卷配套教学资源,其中试卷共15页, 欢迎下载使用。
这是一份第48讲 椭圆及其性质(讲) 2021-2022年新高考数学一轮复习考点归纳 (学生版+教师版),文件包含第48讲椭圆及其性质讲教师版docx、第48讲椭圆及其性质讲学生版docx等2份试卷配套教学资源,其中试卷共22页, 欢迎下载使用。

