高考生物二轮复习突破专题01《组成细胞的分子》学案(含详解)
展开思维导图
一、组成生物体的化学元素
二、组成生物体的化合物
1.细胞中的无机物:_________________。
2.细胞中的有机物:______________________________________。
3.细胞中的糖类和脂质
(1)糖类的种类及分布
(2)细胞中的脂质包括______________________________等。
4.细胞中的蛋白质和核酸
(1)蛋白质的元素组成:_______________________。
蛋白质的基本单位及其结构通式:
氨基酸种类:约______,其分类的依据是_______________________________。
氨基酸特点:_______________________________________________________。
蛋白质的功能:
(2)核酸的元素组成:_______________________。
核苷酸的结构模式图:
核苷酸的种类有:_______。
组成差异:脱氧核苷酸含________________________,核糖核苷酸含___________________________。
核酸主要在细胞核内,通过复制、转录生成。其次,在__________________内也可以合成。
核酸具有遗传功能,DNA是______________________,RNA是部分病毒的遗传物质。RNA还具有_________________________(如tRNA)功能。
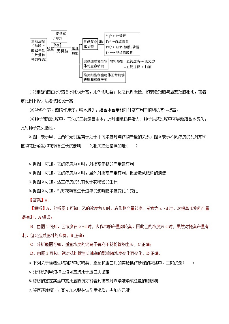
5.水与细胞代谢的关系、无机盐在生物体内的存在形式及功能
SHAPE \* MERGEFORMAT
(1)细胞内自由水/结合水比例升高,则代谢旺盛;反之代谢缓慢,如衰老细胞与癌变细胞相比,前者该比例下降,后者该比例升高。
(2)秋冬季节,蒸腾作用弱,吸水减少,结合水含量相对升高有利于植物抗寒性提高。
(3)种子晾晒过程中,丧失的主要是自由水,此时细胞仍具活力,种子烘烤过程中可导致结合水丧失,此时种子丧失活性。
2.图1表示甲、乙两种无机盐离子处于不同浓度时与作物产量的关系;图2表示不同浓度的钙对某种植物花粉萌发和花粉管生长的影响。下列相关描述错误的是( )
SHAPE \* MERGEFORMAT
A.据图1可知,乙的浓度为b时,对提高作物的产量最有利
B.据图1可知,乙的浓度为d时,虽然对提高产量有利,但会造成肥料的浪费
C.据图2可知,适宜浓度的钙有利于花粉管的生长
D.据图2可知,钙对花粉管生长速率的影响随浓度变化而变化
【答案】A.
3.下列关于检测生物组织中的糖类、脂肪和蛋白质的实验操作步骤的叙述中,正确的是( )
A.斐林试剂甲液和乙液可直接用于蛋白质鉴定
B.脂肪的鉴定实验中需用显微镜才能看到被苏丹Ⅳ染液染成红色的脂肪滴
C.鉴定还原糖时,首先加入斐林试剂甲液后,再加入乙液
D.用于鉴定蛋白质的双缩脲试剂A液和B液要混合均匀后,再加入含样品的试管中
【答案】B.
SHAPE \* MERGEFORMAT
4.下列关于生物体与水分的关系,叙述正确的是( )
A.贮藏中的种子不含水分,以保持休眠状态
B.水从根系向地上部分的运输与细胞壁无关
C.适应高渗环境的动物可排出体内多余的盐
D.活细胞内的结合水作用不大可有可无
【答案】C.
【解析】A、贮藏中的种子含有水分,只不过结合水较多,A错误;
B、水分从根系向地上部分的运输主要通过导管运输,导管是由死细胞的细胞壁形成,B错误;
C、适应高渗环境的动物可通过主动运输的方式排出体内多余的盐,维持内环境的稳态,C正确;
D、结合水是组成细胞的重要成分,D正确.
5.如图是细胞中几种重要化合物的元素组成。下列相关叙述中,错误的是( )
A.植物组织培养过程中,如果缺乏了Mg元素,植物的叶片呈黄色
B.蛋白质若含Fe或S元素,这些元素一定位于R基团中
C.ATP中含有腺嘌呤
D.人体缺乏I元素,促甲状腺激素释放激素分泌减少,促甲状腺激素分泌增加
【答案】D.
解答 解:A、由于Mg元素是合成叶绿素的必需元素,所以植物组织培养过程中,如果缺乏了Mg元素,植物的叶片会因叶绿素缺乏而呈黄色,A正确;
B、氨基酸的结构通式中,除R基团以外的其他部位只含有C、H、O、N四种元素,若含有其他元素,则一定位于R基团中,B正确;
C、ATP去掉两个磷酸基团后,就成为腺嘌呤核糖核苷酸,所以ATP中含有腺嘌呤,C正确;
D、人体缺乏I元素,甲状腺激素合成减少,会导致促甲状腺激素和促甲状腺激素释放激素分泌增加,D错误.
6.下列有关水和无机盐的叙述中,正确的是( )
A.人体的血浆渗透压由无机盐维持
B.储藏中的种子不含水分,以保持休眠状态
C.细胞进行脂肪、DNA、RNA等物质合成时都需要磷酸盐
D.N是构成蛋白质、核酸和ATP的重要元素
【答案】D.
SHAPE \* MERGEFORMAT
7.已知丙氨酸的R基为“—CH3”,现脱掉某60肽中的2个丙氨酸(相应位置如图),得到几种不同的有机产物,其中脱下的氨基酸均以游离态存在。下列有关该过程产生的全部有机物中相关原子、基团或肽键数目的叙述,正确的是( )
A.氨基和羧基分别增加2个 B.最终得到两条肽链和二个游离的氨基酸
C.肽键数目减少4个 D.氧原子数目增加2个【答案】C.
【答案】C
【解析】A、断裂四个肽键,即水解形成4个氨基和4个羧基,所以氨基和羧基分别增加4个,A错误;
B、最终得到两条肽链和三个游离的氨基酸,B错误;
C、脱掉其中的2个丙氨酸,在丙氨酸的两侧各断裂一个肽键,因此肽键数目减少4个,C正确;
D、此过程需要4个水分子参加水解,所以氧原子数目增加4个,D错误.
8.下列关于糖的叙述,正确的是( )
A.麦芽糖和果糖分子均有还原性 B.葡萄糖和麦芽糖可被水解
C.构成纤维素的单体是葡萄糖和果糖 D.乳糖是由葡萄糖构成的多糖
【答案】A
【解析】A、糖类分还原糖和非还原糖,其中还原糖指可被氧化充当还原剂的糖,常见的还原糖有葡萄糖,果糖,五碳糖麦芽糖等,A正确;
B、葡萄糖属于单糖,不可以被水解,麦芽糖属于二糖,能水解成两分子葡萄糖,B错误;
C、纤维素是由葡萄糖组成的大分子多糖,其单体是葡萄糖,C错误;
D、乳糖的分子结构是由一分子葡萄糖和一分子半乳糖缩合形成的二糖,D错误.
9.层粘连蛋白是由一条重链(A链)和两条轻链(B1、B2链)构成的高分子糖蛋白,作为细胞结构成分,含有多个识别位点并对保持细胞间粘连及细胞分化等都有作用,其结构示意图如图,该蛋白质共由m个氨基酸构成,则下列有关说法错误的是( )
SHAPE \* MERGEFORMAT
A.该蛋白质中含有肽键数为m-3,而指导其合成的基因中至少含有核苷酸对数为3m
B.该蛋白质可能在细胞间信息传递中具有重要作用
C.该蛋白质的合成需要核糖体、内质网等结构参与
D.皮肤癌细胞中层粘连蛋白基因表达活跃
【答案】D
C、由题意可知,层粘连蛋白是糖蛋白,糖蛋白质在核糖体上合成后,还需要内质网的加工及高尔基体的再加工、分类、包装等,C正确;
D、癌细胞表面的糖蛋白减少,会使癌细胞在体内容易在体内扩散、转移,可推知皮肤癌细胞中层粘连蛋白较少,层粘连蛋白基因表达不活跃,D错误.
故选:D.
10.下列关于生物体内水和无机盐的叙述,错误的是( )
A.水既是细胞内良好的溶剂,又是生物体内物质运输的主要介质
B.无机盐离子对维持血浆的正常浓度和酸碱平衡等有重要作用
C.抗利尿激素可以促进肾小管和集合管对水分的重吸收
D.细胞代谢过程中,叶绿体、线粒体、核糖体和中心体中都有水生成
【答案】D
【解析】中心体中没有水生成。
6.有关图示中蛋白质的叙述,正确的是( )
SHAPE \* MERGEFORMAT
A.形成该蛋白质时共脱掉126个水分子 B.该蛋白质含有两条肽链
C.该蛋白质的R基中共含17个氨基 D.该蛋白质共有111个肽键
【答案】B
7.由细胞合成的化合物分子中,有许多含一个或多个磷酸基。这样的化合物不可能( )
A.直接为各项生命活动提供能量 B.组成各种生物膜的支架
C.在蛋白质合成中转运氨基酸 D.使血糖浓度降低
【答案】D
【解析】A、ATP中含有3个磷酸基团,能直接为各项生命活动提供能量;故A错误.
B、磷脂双分子层是各种生物膜的基本骨架;故B错误.
C、在蛋白质合成中转运RNA转运氨基酸,RNA的基本单位是核糖核苷酸,含有磷酸、含N碱基和核糖;故C错误.
D、胰岛素使得血糖浓度降低,化学本质是蛋白质,基本单位是氨基酸,不含有磷酸基团;故D正确.
8.下列叙述中与蛋白质的功能无关的是( )
A.人体形成尿液的过程 B.植物吸收CO2与释放O2
C.动物细胞间的信息传递 D.植物细胞产生CO2与O2
【答案】B
SHAPE \* MERGEFORMAT
9.现有氨基酸800个,其中氨基总数为810个,羧基总数为808个,则由这些氨基酸合成的含有2条肽链的蛋白质共有肽键、氨基和羧基的数目依次分别为( )
A.798、2和2 B.798、12和10 C.799、1和1 D.799、11和9
【答案】B
【解析】由800个氨基酸合成的含有2条肽链的蛋白质可以形成的肽键数目是798个;再根据原来有810个氨基和808个羧基可知,R基上共有氨基10个,羧基8个,因为每条肽链含有一个游离的氨基和一个游离的羧基,故形成含有2条肽链的蛋白质后氨基数是12个、羧基数是10个。
10.下列关于核酸的叙述中,正确的是( )
A.DNA和RNA中的五碳糖相同 B.组成DNA与ATP的元素种类不同
C.T2噬菌体的遗传信息贮存在RNA中 D.双链DNA分子中嘌呤数等于嘧啶数
【答案】D
【解析】构成DNA的五碳糖是脱氧核糖,构成RNA的五碳糖是核糖,A项错误;DNA和ATP均由C、H、O、N、P元素组成,B项错误;T2噬菌体的遗传物质是DNA,C项错误;双链DNA分子中的碱基遵循碱基互补配对原则,所以A=T,G=C,即A+G=T+C,D项正确。
11.如图所示的图解表示构成生物体的元素、化合物及其作用,其中a、b、d、e代表小分子,A、B、E、F代表不同的生物大分子,请据图回答下列问题:
(1)物质a表示__________,其在原核细胞中共有____种。
(2)若E是动物细胞中的储能物质,则E是__________,其在人体中主要分布于
__________________________细胞。
(3)物质d是__________。
(4)物质b的名称__________,图中的“?”是指____元素。若某种B分子由n个b(平均相对分子质量为m)形成的两条链组成,则该B分子的相对分子质量大约为________。
【答案】(1)核苷酸 8
(2)糖原 肝细胞和肌细胞
(3)雌性激素
(4)氨基酸 N nm-(n-2)18=n(m-18)+36
SHAPE \* MERGEFORMAT
考点分布
考纲要求
备考指南
组成生物体的化学元素、化合物
生物组织中还原性糖、脂肪、蛋白质的鉴定
1.蛋白质、核酸的结构和功能(Ⅱ)。
2.糖类、脂质的种类和作用(Ⅱ)。
3.水和无机盐的作用(Ⅰ)。
熟记氨基酸的结构通式,理解缩合反应原理、相关物质的量的变化规律;理解组成DNA和RNA基本单位的两类核苷酸的最主要区别。
理解生物细胞中还原性糖、脂肪、蛋白质鉴定的原理、实验步骤及结果分析。
高考生物二轮复习基础保分专题01《细胞的组成与结构》学案(含详解): 这是一份高考生物二轮复习基础保分专题01《细胞的组成与结构》学案(含详解),共22页。
高考生物二轮复习突破专题10《人体的稳态和免疫》学案(含详解): 这是一份高考生物二轮复习突破专题10《人体的稳态和免疫》学案(含详解),共7页。
高考生物二轮复习突破专题09《变异育种和进化》学案(含详解): 这是一份高考生物二轮复习突破专题09《变异育种和进化》学案(含详解),共8页。学案主要包含了生物的可遗传变异,几种育种方法的比较,现代生物进化理论等内容,欢迎下载使用。

