粤教版 (2019)选择性必修 第一册第三章 机械波第一节 机械波的产生和传播达标测试
展开1.关于机械振动和机械波的关系,下列说法正确的是
A.波在介质中传播的频率由波源决定,与介质无关
B.如果波源停止振动,形成的波也立即停止传播
C.物体做机械振动,一定产生机械波
D.波源振动越快,波的速度越大
2.在敲响古刹里的大钟时,有的同学发现,停止对大钟的撞击后,大钟仍“余音未绝”,分析其原因是( )
A.大钟的回声
B.大钟在继续振动,空气中继续形成声波
C.人的听觉发生“暂留”的缘故
D.大钟虽停止振动,但空气仍在振动
3.如图所示,为波沿着一条固定的绳子向右刚传播到B点的波形,由图可判断出A点刚开始的振动方向是( )
A.向下B.向上
C.向左D.向右
4.一列从左向右传播的横波在某时刻的波形如图所示,a、b、c、d为介质中的四个质点,它们均在做简谐振动,则这四个质点在此时刻的瞬时速度大小的关系是( )
A.
B.
C.
D.
5.一列沿x轴正方向传播的简谐横波,周期为0.50s.某一时刻,离开平衡位置的位移都相等的各质元依次为P1,P2,P3,…….已知P1和P2之间的距离为20cm,P2和P3之间的距离为80cm,则P1的振动传到P2所需的时间为( )
A.0.50 sB.0.13 sC.0.10 sD.0.20 s
6.如图所示是一列向右传播的简谐横波在某一时刻的波的图像.绳上有九个质点,下列说法错误的是( )
A.具有相同的位移
B.位移相同,位移方向相反
C.振幅相同
D.振幅相同
7.一学生看见平静的湖面上漂浮着一小块泡沫,想把它拾起来扔到垃圾桶,于是向湖中投入一石块,在湖面上激起水波,关于泡沫的运动情况,下列说法正确的是( )
A.泡沫不能被波浪推动,最多只能在湖面上做上下振动
B.投入的石块质量越大,波浪越容易将泡沫推至岸边
C.不知泡沫离波源的远近如何,无法确定泡沫的运动情况
D.因“随波逐流”,波浪会将泡沫推至岸边
8.关于机械波,下列说法不正确的是
A.机械波的频率和波源的频率相同
B.机械波传递的是振动形式,介质没有迁移
C.在真空中也能传播机械波
D.机械波在传递振动的同时,也在传递能量和信息
9.关于机械波的概念,下列说法中正确的是( )
A.质点振动的方向总是垂直于波传播的方向
B.简谐波沿长绳传播,绳上相距半个波长的两质点振动位移总是相同
C.任一振动质点每经过一个周期沿波的传播方向移动一个波长
D.相隔一个周期的两时刻,简谐波的图象相同
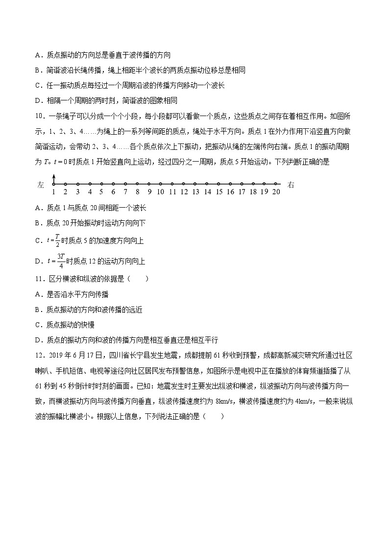
10.一条绳子可以分成一个个小段,每小段都可以看做一个质点,这些质点之间存在着相互作用。如图所示,1、2、3、4……为绳上的一系列等间距的质点,绳处于水平方向。质点1在外力作用下沿竖直方向做简谐运动,会带动2、3、4……各个质点依次上下振动,把振动从绳的左端传向右端。质点1的振动周期为T。t = 0时质点1开始竖直向上运动,经过四分之一周期,质点5开始运动。下列判断正确的是
A.质点1与质点20间相距一个波长
B.质点20开始振动时运动方向向下
C.时质点5的加速度方向向上
D.时质点12的运动方向向上
11.区分横波和纵波的依据是( )
A.是否沿水平方向传播
B.质点振动的方向和波传播的远近
C.质点振动的快慢
D.质点的振动方向和波的传播方向是相互垂直还是相互平行
12.2019年6月17日,四川省长宁县发生地震,成都提前61秒收到预警,成都高新减灾研究所通过社区喇叭、手机短信、电视等途径向社区居民发布预警信息,如图所示是电视中正在播放的体育频道插播了从61秒到45秒倒计时时刻的画面。已知:地震发生时主要发出纵波和横波,纵波振动方向与波传播方向一致,而横波振动方向与波传播方向垂直,纵波传播速度约为8km/s,横波传播速度约为4km/s,一般来说纵波的振幅比横波小。根据以上信息,下列说法正确的是( )
A.一般来说,纵波造成的危害比横波大
B.在震源中心地区的人们先感受到上下震动过一小会儿再感受到水平晃动
C.根据以上信息可以推断长宁县距离成都市不足200km
D.该新闻说明人类已经掌握了在地震发生前提前“预测地震”技术了
13.关于振动和波的关系,下列说法中不正确的是( )
A.波源发生振动,可能会产生机械波B.振动的质点不会随波发生迁移
C.波的传播速度就是质点振动的速度D.波源停止振动时,波不会立即停止传播
14.如图所示,沿波的传播方向上有六个质点a、b、c、d、e、f,相邻两质点之间的距离均为1m,各质点均静止在各自的平衡位置, 时刻振源a开始做简谐运动,取竖直向上为振动位移的正方向,其振动图像如图所示,形成的简谐横被以的速度水平向左传播,则下列说法正确的是( )
A.从时刻起f点开始振动
B.时刻质点e第二次回到平衡位置
C.从至内质点b运动的路程为
D.从至内质点d的加速度正在逐渐减小
15.如图所示,因波源S周期性振动产生向右传播的机械波,振幅呈现A、2A交替变化,当t=0时刻恰好传到x=7d位置处,P、Q分别是x=2d和x=4d位置处的两个质点,下列说法正确的是( )
A.波源S的起振方向为y正方向
B.机械波的波速在不断变化
C.当机械波刚好传到x=1ld位置处时,P点和Q点经过的路程相等
D.当机械波刚好传到x=8d位置处时,P、Q均在平衡位置且速度方向相同
二、填空题(共4题)
16.波可以分为纵波横波,在纵波中,各质点的振动方向与波的传播方向________;在横波中,各质点的振动方向与波的传播方向________.
17.如图,波源O垂直于纸面做简谐运动,所激发的横波在均匀介质中向四周传播,图中虚线表示两个波面。t=2s时,离O点5m的A点开始振动;t=4s时,离O点10m的B点开始振动,此时A点第三次到达波峰。该波的波长为_____m,t=4s时AB连线上处于平衡位置的点有____个(不包括B点在内)。
18.上下抖动绳子出现的机械波为_____波;左右抖动弹簧出现的机械波为_____波。
19.地震震动以波动的形式传播,地震波有纵波和横波之分,且纵波传播速度大于横波传播速度.
(1)如图所示是某一地震波的传播图,其振幅为A,波长为λ,某一时刻质点a的坐标为(λ,0),经周期该质点的坐标是多少?该波是纵波还是横波( )
A.,纵波 B.(λ,-A),横波 C.(λ,A),纵波 D.,横波
(2)若a、b两处与c处分别相距300km和200km.当c处地下15km处发生地震,则( )
A.c处居民会感到先上下颠簸,后水平摇动
B.地震波是横波
C.地震波传到a地时,震动方向垂直于地面
D.a、b两处烈度可能不同
三、综合题(共4题)
20.某同学跟朋友们打篮球时,篮球掉进了球场旁边的湖水里。该同学想向湖中丢一石块激起水波,让篮球随水波漂回岸边。该同学的想法能实现吗?为什么?
21.如图甲所示,M、N是一根长的细绳的两个端点,P为绳上一点,。时刻,M点和N点同时开始振动,它们做简谐运动的图象分别如图乙和图丙所示,时,P点开始振动取竖直向上为正方向。求:
(ⅰ)此绳波的波速v和波长;
(ⅱ)时P点的位移。
22.一列简谐横波沿 x轴传播,在 t=2.0s 时的波形图如图(甲)所示,x=0.4m处质点振动图象如图(乙)所示。求:
(1)该波的波速v为多少?传播方向如何?
(2)计算 x=0.6m处质点 t=21.25s时的位移大小?
23.细绳的一端在外力作用下从时刻开始做简谐运动,激发出一列简谐横波,在细绳上选取15个点,图为时刻各点所处的位置,图为时刻的波形图(T为波的周期).请在图中画出时刻的波形图________
参考答案:
1.A
2.B
3.B
4.C
5.C
6.A
7.A
8.C
9.D
10.D
11.D
12.B
13.C
14.C
15.C
16. 相同; 垂直;
17. 或 4或5
18. 横 纵
19. B AD
20.
根据波的传播特点,各质点只能在各自的平衡位置附近做往复运动,并不随波迁移,所以石头激起的水波虽向四周传播,水本身并未向四周运动,因此浮在水面上的排球也只能随水波上下起伏,不能到达河岸。
21.(ⅰ)5m/s;2m;(ⅱ)
22.(1)0.4m;沿x轴负方向传播(2)
23.
高中物理粤教版 (2019)选择性必修 第一册第一节 机械波的产生和传播测试题: 这是一份高中物理粤教版 (2019)选择性必修 第一册第一节 机械波的产生和传播测试题,共9页。试卷主要包含了选择题,填空题,综合题等内容,欢迎下载使用。
高中物理粤教版 (2019)选择性必修 第一册第一节 机械波的产生和传播达标测试: 这是一份高中物理粤教版 (2019)选择性必修 第一册第一节 机械波的产生和传播达标测试,共7页。试卷主要包含了选择题,填空题,综合题等内容,欢迎下载使用。
高中物理粤教版 (2019)选择性必修 第一册第二章 机械振动第三节 单摆练习: 这是一份高中物理粤教版 (2019)选择性必修 第一册第二章 机械振动第三节 单摆练习,共7页。试卷主要包含了选择题,填空题等内容,欢迎下载使用。

