河北省邯郸市2022届高三下学期3月第一次模拟考试 生物试题(无答案)
展开邯郸市2022届高三年级一模考试
生物试卷
一、单项选择题
1. 鸡蛋富含营养物质,如蛋白质、维生素、无机盐等,这些营养物质都是人体必不可少的。下列相关叙述错误的是()
A. 蛋黄中含有丰富的磷脂等营养物质
B. 鉴定蛋白质时可选用蛋清稀释液作为实验材料
C. 鸡蛋煮熟后,其蛋白质的空间结构发生了改变
D. 鸡蛋中的蛋白质在人体内发挥免疫、调节等功能
2. 黄酒是中国特产,为世界三大古酒之一。关于黄酒的酿造方法,古遗六法中描述道:林稻必齐,曲蘖必时,湛炽必絜,水泉必香,陶器必良,火齐必得(注:曲蘖主要指酒曲,湛炽是指浸泡和蒸煮)。下列叙述错误的是()
A. 黄酒中的酒精是酵母菌利用“林稻”在无氧条件下的代谢产物
B. 曲蘖必时,可能是受酵母菌的生长繁殖需要适宜的温度等的影响
C. 湛炽必絜,起到消毒的作用,一定程度上可避免杂菌对发酵的影响
D. 黄酒酿造过程中发酵液出现的气体都是在酵母菌细胞质基质中产生的
3. 下图表示人体小肠上皮细胞转运葡萄糖、氨基酸的过程。下列相关叙述错误的是()
A. 由图可知,同种物质的跨膜运输可由不同的载体蛋白协助完成
B. 肠腔液中Na+浓度降低,会影响小肠上皮细胞内葡萄糖的浓度
C. K+逆浓度梯度进入小肠上皮细胞,且需要消耗ATP
D. 氨基酸进、出小肠上皮细胞的区别在于是否直接消耗ATP
4. 棉铃虫是棉花蕾铃期的主要钻蛀性害虫,其会影响棉花的正常发育,造成棉花减产。棉铃虫的核基因CYP67B发生突变可使其抗药性增强。下列相关叙述错误的是()
A. 棉铃虫CYP67B基因的转录与翻译的场所不同
B. 施用农药导致棉铃虫CYP67B突变基因的频率上升
C. cYP67B基因的突变是通过长期的生存斗争产生的
D. 棉花植株打顶能解除顶端优势,有利于侧枝的生长
5. 新冠病毒是+RNA病毒,其+RNA可直接与核糖体结合后合成病毒所需的酶,下图是该病毒在宿主细胞内增殖的示意图。下列有关叙述错误的是()
A. +RNA可作为翻译的模板合成RNA复制酶
B. -RNA中碱基的改变不会导致子代病毒变异
C. 酶1、酶2和酶3都能催化磷酸二酯键的形成
D. 合成病毒蛋白质所需的tRNA来自宿主细胞
6. 若基因型为AaBb的某二倍体高等动物(2n= 4)的卵原细胞(DNA全部被32P标记)在只含31P的培养液中进行减数分裂,产生卵细胞随后与精子(DNA全部被32P标记)完成受精。受精卵在含31P的培养液中第一次卵裂时后期细胞如图所示,图中①②号染色体的DNA都只含有31P。下列有关叙述正确的是()
A. 该细胞是第一极体,正处于减数第二次分裂后期
B. 受精卵的染色体未复制前,有部分染色体只含有31P
C. ①号染色体来自卵细胞,基因A的出现是交叉互换的结果
D. 参与受精的卵细胞的基因型为aB,精子的基因型为Ab或ab
7. 塞罕坝位于河北省承德市,历史上曾是树木葱茏的皇家猎苑,后来由于人类的活动退化为荒原。1962年林业部开始对塞罕坝进行生态修复,群落经过50多年的演替逐渐发展到稳定阶段。下列分析错误的是()
A. 在群落演替的过程中,群落的空间结构会发生变化
B. 群落发生了次生演替,依次出现了灌木、杂草和乔木
C. 稳定阶段的群落结构较复杂,生物多样性也较高
D. 在演替过程中,流人该生态系统的总能量主要是光能
8. 《汜胜之书》中记载到“凡耕之本,在于趣时和土,务粪泽,早锄早获。春冻解。地气始通,土一和解。夏至,天气始暑,阴气始盛,土复解。夏至后九十日,昼夜分,天地气和。以此时耕田,一而当五,名日膏泽,皆得时功。”下列分析错误的是()
A“务粪泽”——施有机肥和灌溉使土壤肥沃,给予作物水分和无机盐
B. “早锄”——农田除草使能量更多地流向作物,有利于作物生长和增产
C. “春冻解,地气始通”——春天温度升高,植物细胞结合水的比例升高
D. “以此时耕田”——中耕松土能提高土壤含氧量,有利于作物根系的生长
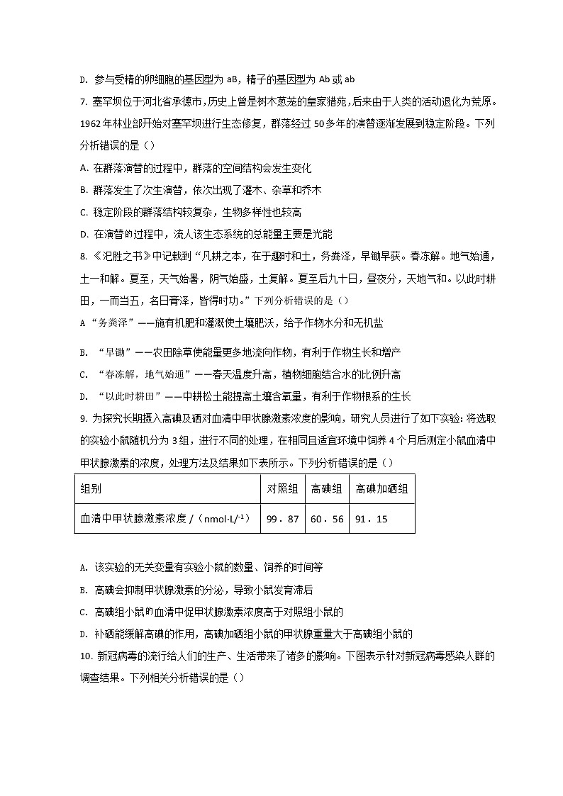
9. 为探究长期摄入高碘及硒对血清中甲状腺激素浓度的影响,研究人员进行了如下实验:将选取的实验小鼠随机分为3组,进行不同的处理,在相同且适宜环境中饲养4个月后测定小鼠血清中甲状腺激素的浓度,处理方法及结果如下表所示。下列分析错误的是()
组别 | 对照组 | 高碘组 | 高碘加硒组 |
血清中甲状腺激素浓度/(nmol·L/-1) | 99.87 | 60.56 | 91.15 |
A. 该实验的无关变量有实验小鼠的数量、饲养的时间等
B. 高碘会抑制甲状腺激素的分泌,导致小鼠发育滞后
C. 高碘组小鼠血清中促甲状腺激素浓度高于对照组小鼠的
D. 补硒能缓解高碘的作用,高碘加硒组小鼠的甲状腺重量大于高碘组小鼠的
10. 新冠病毒的流行给人们的生产、生活带来了诸多的影响。下图表示针对新冠病毒感染人群的调查结果。下列相关分析错误的是()
A. 新冠病毒侵入人体后会导致吞噬细胞的活动增强
B. 感染初期,感染者体内都能检测到新冠病毒的核酸和特异性抗体
C. 在重度感染人群中,患者的细胞免疫功能启动晚且强度低
D. 在重度感染人群中,患者的非特异性免疫持续时间长且强度高
11. “有氧运动”是一种运动时间不低于30分钟的低强度高“韵律性”运动,生理上是指人体吸入的氧气与需求相等的平衡状态。下图表示人体运动强度与血液中乳酸含量和氧气消耗速率的关系,下列相关分析错误的是()
A. 进行有氧运动时,细胞内葡萄糖氧化分解释放的能量少数储存在ATP中
B. 在运动强度为b时,肌细胞CO2的产生量明显大于O2的消耗量
C. 在运动强度为c时,血浆中积累的部分乳酸能被缓冲物质所中和
D. 随着人体运动强度的增大,细胞的有氧呼吸和无氧呼吸都会增强
12. 科研人员用“C标记的半胱氨酸与tRNA结合生成14C-半胱氨酸-tRNA,经镍催化后生成14C-丙氨酸-tRNA,再把14C-丙氨酸-tRNA加进含有血红蛋白mRNA 的蛋白质合成系统中,结果发现14C-丙氨酸-tRNA插入了通常由14C-半胱氨酸-tRNA占据的位置上。下列说法错误的是()
A. 一种tRNA可能携带不同种类的氨基酸,但只能识别特定的密码子
B. 该实验的蛋白质合成系统中有tRNA、多种游离的氨基酸等物质
C. 血红蛋白中的半胱氨酸被丙氨酸替代后,可能会改变蛋白质的功能
D. 该实验说明某些氨基酸与模板mRNA特异性识别后会引导tRNA与模板mRNA结合
13. “多营养层次”是一种海水生志养殖新模式,即在上层挂绳养殖海带等藻类:在中层挂笼养殖牡蛎等滤食性贝类;在底层设置人工鱼礁,为鱼虾等提供生长、产卵和栖息的场所,养殖海参等底栖杂食动物。下图表示某渔民设置的“多营养层次”海水生态养殖模式内部部分构造和物质循环关系。下列相关叙述错误的是()
A. 牡蛎属于该生态系统中的消费者和分解者
B. “多营养层次”提升了群落垂直结构的复杂程度
C. “多营养层次”提高了生态系统中阳光,食物等资源的利用率
D. 若养殖海带数量过多,则会导致杜蛎的食物来源增多,产量上升
二、多项选择题
14. Na2MoO4溶液和洋葱表皮细胞中的花青素混合后可以使液泡由紫色变为绿色。实验小组取紫色洋葱鳞片叶外表皮细胞随机分为2组,甲组包裹若干层保鮮膜密封,乙组暴露在空气中,处理12h后,将两组洋葱鳞片叶制成装片并置于一定浓度的Na2MoO4溶液中,观察细胞出现绿色的时间并统计变色细胞所占的比例,结果如下表,下列说法中正确的是()
组别 | 处理方式 | 出现绿色的时间/s | 变色比例/% |
甲组 | 保鲜膜包裹12 h | 50 | 46 |
乙组 | 暴露在空气中12 h | 23 | 96 |
A. 实验应控制的无关变量有处理时间和Na2MoO4溶液浓度等
B. 洋葱表皮细胞吸收的Na2MoO4可能改变了细胞液的pH
C. 甲组出现绿色的时间长的原因可能是细胞呼吸被抑制
D. 环境温度改变不会影响出现绿色的时间和变色比例
15. 水稻的雄性不育受一组复等位基因MsA、MsN和Msch中控制,其中MsA和Msch控制可育,MsN控制不育。现有雄性不育植株甲和基因型为MsAMsA的植株乙杂交,F1植株全部表现为雄性可育,F1自交后代中雄性不育植株占1/8,下列说法中正确的是()
A. 这三个基因的显隐性关系为MsA>MsN>Msch
B. 甲的基因型为MsNMsN,F1植株均为杂合子
C. F1自交后代雄性可育植株中纯合子所占的比例为1/3
D. 若让F1中不同基因型的植株杂交,则子代中雄性不育植株占1/4
16. 果蝇的红眼(A)对白眼(a)为显性,且A,a基因位于X染色体上。A基因存在位置效应,某杂合红眼果蝇的A基因转移到4号常染色体上的异染色质区后,由于异染色质结构的高度螺旋,某些细胞中的A基因不能正常表达,在眼睛中表现出红、白两色细胞镶嵌的现象,称之为花斑型眼。下图表示花斑型眼果蝇的基因所在染色体上的位置。下列说法中正确的是()
A. A基因转移到4号染色体的异染色质区属于易位
B. 花斑型眼果蝇初级卵母细胞中,A基因和 a基因所在的染色体片段不能发生交叉互换
C. 转移到4号异染色质区的基因由于翻译受阻而不能正常表达
D. 4号染色体上的A基因距离异染色质区远可能容易表达
17. 长期高脂饮食可以导致肥胖、胰岛素抵抗,长期高脂饮食的人群会成为Ⅱ型糖尿病的易发人群。科研人员为探讨高蛋白饮食在肥胖患者Ⅱ型糖尿病发病过程中的作用,在制备营养性肥胖大鼠模型后,再给予等热量的3组不同类型饲料喂养24周,24周后对模型大鼠静脉注射葡萄糖开展研究,结果如图所示。下列分析正确的是()
A. 大鼠胰岛素的分泌受血糖、神经递质和胰高血糖素等物质的调节
B. 高蛋白饲料组大鼠胰岛素分泌量减少,胰岛素受体敏感性下降
C. 5 min后模型大鼠血糖降低,主要是胰岛B细胞分泌的胰岛素增多所致
D. 人们在日常生活中可减少高脂性食物的摄入,适当增加蛋白类食物的摄入
18. 植物细胞的内质网上存在乙烯的某种受体,乙烯和该受体结合后发挥的生理效应如图所示。下列说法中错误的是()
A. 乙烯与该受体特异性结合会促进植物果实的成熟
B. 蛋白质激酶处于失活状态可能会缩短植物果实成熟时间
C. 内质网上该受体的数量增多能提高乙烯的生理效应
D. 乙烯只在植物成熟的部位合成,具有微量高效的特点
三、非选择题
19. 脱落酸(ABA)能调控气孔,降低植物的蒸腾作用。为探究ABA对小麦抗旱能力的影响,科研小组将小麦幼苗均分为四组,处理方式及所检测的小麦幼苗生理特性结果如下表所示。Rubisco酶能催化C5与CO2结合形成C3.回答下列问题:
组别 | 处理方式 | 气孔导度/(mmol·m-2·s-1) | Rubisco酶活性/IU | 光合速率/(μmol·m-2·s-1) |
甲 | 正常浇水 | 3.9 | 0.023 | 38.1 |
乙 | 正常浇水+脱落酸 | 2.7 | 0.038 | 23.5 |
丙 | 干旱 | 1.9 | 0.016 | 17.8 |
丁 | 干旱+脱落酸 | 1.8 | 0.028 | 22.6 |
(1)植物在进行光合作用时,光反应阶段发生在类囊体薄膜上,该阶段中光合色素吸收的光能有两方面的用途,分别是_____、_____。
(2)实验表明,在正常浇水条件下,脱落酸能_____小麦幼苗的光合速率,机理是_____;干旱条件下,脱落酸能_____干旱对小麦幼苗光合速率的影响,机理是_____。
(3)脱落酸能促进叶片脱落,其主要在植物的_____部位合成。在植物生理学实验中,乙二醇常被用来模拟干旱胁迫对植物代谢的影响,乙二醇必须具有的特征是_____(答出两点)。
20. 蝗虫是农牧林业的害虫之一,其种类繁多,食量惊人,具有迁飞性和暴发性等特点,极易成灾且致灾严重,常造成巨大的生态、经济和社会损失。回答下列问题:
(1)植物对蝗虫行为及种群有调控作用,如黍属植物可以提高蝗虫成虫的产卵量。调查蝗虫虫卵密度的方法是____________法,成虫的产卵量增多会提高出生率。人们采取多种防范措施但蝗虫数量仍然很多,从种群数量特征的角度分析,其原因可能是_____________。
(2)蝗虫能够利用非寄主植物腺果藤的气味抵御天敌,成功逃避天敌捕食,腺果藤的气味属于生态系统的____________信息,这体现了信息传递在生态系统中的作用是____________。蝗虫还能释放信息素促使蝗虫聚集,聚集的蝗虫导致信息素的释放量增加,进一步加剧了蝗虫的聚集,这种调节方式属于______________调节。
(3)蝗虫迁徙到一个新的环境后,短期内其种群数量呈“J”型增长,其原因是____________(答出两点)。利用农药来防治蝗虫对禾苗的危害,其生态学原理是____________。
21. 某人感染流感病毒后,出现发烧、情绪激动、失眠、咽喉炎等症状,为确定病因,该患者进行了检查,部分检查结果如下表。回答下列问题:
项目 | 结果 | 单位 | 参考值 |
空腹血糖 | 4.30 | mmol/L | 3.90~6.10 |
白细胞数 | 3.81 | ×109个/L | 4.00~10.00 |
淋巴细胞数 | 5.02 | ×109个/L | 0.80~4.00 |
甲状腺激素 | 28.98 | pg/L | 7.20~17.20 |
促甲状腺激素 | 0.02 | μIU/mL | 0.34~~5.60 |
(1)空腹时,胰岛A细胞分泌的____________增多,该分泌物可促进机体内的____________分解,使血糖含量维持稳定。
(2)分析表中信息可知,该患者出现情绪激动的原因可能是________;该患者体内促甲状腺激素的浓度远低于正常值,原因是____________。
(3)流感病毒首先突破第一道防线,进而侵入机体。人体免疫系统的第一道防线主要由____________组成。进一步检查确认,患者的甲状腺激素异常是由上次感染流感病毒引发的一种自身免疫病导致的。结合表中信息分析,该病的发病机理是_____________。
(4)接种的流感疫苗在免疫学上相当于____________,人体接种流感疫苗后,一段时间内当流感病毒侵染机体时,不易患流感,其主要原因是____________。
22. 某果蝇的眼色受两对等位基因A/a和B/b控制,A/a基因位于常染色体上。果蝇眼色的控制途径如图所示。现有三个基因型不同的纯合果蝇品系,品系甲和品系乙均表现为白眼,品系丙表现为粉眼,实验小组利用三个品系的果蝇进行杂交实验,结果如下表所示。回答下列问题:
组别 | P | F1 |
一 | 品系甲(♂)×品系丙(♀) | 全部表现为红眼 |
二 | 实验一中F1的红眼个体(♀)×品系乙(♂) | 红眼:白眼:粉眼=1:2:1 |
(1)根据杂交实验_____________(填“一”或“二”)的结果,可以判断B/b基因位于____________(填“常”或“X”)染色体上,理由是________________________。
(2)根据杂交实验及结果,可判断A/a和B/b这两对等位基因在染色体上的分布情况是____________。
(3)试用遗传图解表示杂交实验二的遗传过程:_____ 。
(4)实验小组在重复杂交实验一时发现,某对杂交组合中F1出现粉眼个体,且粉眼个体均为雄性,经检测发现,该结果出现的原因是品系甲的雄性个体的一条染色体上的某个基因发生了易位,则发生的易位的具体情况为____________,该杂交组合的F1中的雄性粉眼个体所占的比例为____________。
23. 我国的酿酒技术已经有4000多年的历史。早在几千年前,人们就开始进行酒、酱、醋、奶酪等的发酵生产,并积累了许多关于发酵的经验。回答下列与发酵生产有关的问题:
(1)用果汁制作果酒时,以果汁为原料,加入一定比例蔗糖的目的是____________。最后倒入酵母悬液中,混匀,加盖。发酵开始时,微生物的有氧呼吸会使发酵瓶内出现负压,原因可能是____________。在发酵过程中,当出现____________的现象时,即表示发酵完毕。
(2)果汁饮料要求细菌总数≤100个/mL,大肠杆菌<3个/mL。家庭在果酒,果醋和泡菜的生产过程中没有进行严格灭菌也能制作成功,主要原因是____________。
(3)为测得某受污染的果汁中细菌的情况,科研人员分离、培养细菌的流程如图所示。
a.细菌可以葡萄糖作为碳源,进入细菌体内的葡萄糖的主要作用是____________。用移液管吸取1mL样液后,注入①号试管中,使样本与稀释液充分混匀,依次操作后,④号试管中的细胞浓度稀释了____________倍。
b.在培养过程中,单个细菌在平板上会形成菌落,研究人员通常可根据菌落的形状、大小,颜色等特征来初步区分不同种的微生物,原因是____________。
24. 基因工程广泛应用于疫苗的生产。科研小组将乙肝病毒表面抗原基因转移到番茄中,经栽培获得转乙肝病毒表面抗原基因番茄,食用后可预防乙肝,其生产流程如图所示。回答下列问题:
(1)转乙肝病毒表面抗原基因番茄的培育过程中,涉及的现代生物技术有_____。①过程为基因表达载体的构建,需要的工具酶是_____。②过程需要将抗原基因导人农杆菌Ti质粒的_____上。
(2)将抗原基因转入番茄组织细胞时,常选择分生区细胞,原因是_____。
(3)⑤过程培养基中需要添加的植物激素是_____。如果要获得大量的乙肝病毒表面抗原,可以将组织细胞培育到_____阶段。
(4)转基因番茄含有乙肝病毒表面抗原进入人体后,首先被_____识别并将信息呈递给T细胞,T细胞分泌_____促进B细胞增殖分化产生记忆细胞,从而获得免疫力。
【1题答案】
【答案】D
【2题答案】
【答案】D
【3题答案】
【答案】D
【4题答案】
【答案】C
【5题答案】
【答案】B
【6题答案】
【答案】D
【7题答案】
【答案】B
【8题答案】
【答案】C
【9题答案】
【答案】D
【10题答案】
【答案】B
【11题答案】
【答案】B
【12题答案】
【答案】D
【13题答案】
【答案】D
【14题答案】
【答案】ABC
【15题答案】
【答案】AD
【16题答案】
【答案】AD
【17题答案】
【答案】ACD
【18题答案】
【答案】ACD
【19~21题答案】
【答案】(1) ①. 将水分解成氧气和[H] ②. 合成ATP
(2) ①降低 ②. 脱落酸使部分气孔关闭,导致暗反应速率降低 ③. 缓解 ④. 施加脱落酸使Rubisco酶活性升高,提高了暗反应速率
(3) ①. 根冠、萎蔫的叶片 ②. 能产生高渗透压、不会对植物细胞造成伤害
【20~22题答案】
【答案】(1) ①. 样方 ②. 蝗虫繁殖能力强,种群出生率高
(2) ①. 化学 ②. 调节生物的种间关系,以维持生态系统的稳定性 ③. 正反馈
(3) ①. 食物和空间条件充裕、气候适宜、没有天敌 ②. 提高其死亡率
【21~24题答案】
【答案】(1) ①. 胰高血糖素 ②. 肝糖原
(2) ①. 甲状腺激素浓度偏高导致神经系统的兴奋性较高 ②. 该患者体内的甲状腺激素浓度偏高,通过负反馈调节作用于垂体,抑制垂体分泌促甲状腺激素
(3) ①. 皮肤和黏膜 ②. 流感病毒刺激机体所产生的抗体能与促甲状腺激素受体结合,使甲状腺细胞持续被激发,持续产生甲状腺激素,形成高甲状腺激素水平
(4) ①. 抗原 ②. 接种疫苗后,人体内会产生相应的抗体和记忆细胞,流感病毒再次侵染机体时,很快会被记忆细胞所识别并发生二次免疫,从而被清除掉
【22~25题答案】
【答案】(1) ①. 一 ②. 常 ③. 若B/b基因位于X染色体上,则F1应表现为雌性全为红眼个体,雄性全为粉眼个体,与结果不符
(2)A/a和B/b两对等位基因分别位于两对同源常染色体上
(3)(4) ①. 一个B基因易位到X染色体上 ②. 1/4
【23~25题答案】
【答案】(1) ①. 提高果酒的酒精和糖含量 ②. 有氧呼吸消耗O2产生的CO2少或溶于水 ③. 停止产生气泡
(2)发酵菌种在短时间内大量繁殖,并产生大量代谢产物,抑制杂菌的生长繁殖
(3) ①. 为细胞生物的生命活动提供能量、为其他有机物的合成提供原料 ②. 104 ③. 在一定的培养条件下,不同种微生物表现出各自稳定的菌落特征
【24~27题答案】
【答案】(1) ①. 基因工程技术、植物组织培养技术 ②. 限制酶和DNA连接酶 ③. T-DNA
(2)分生区细胞分化程度低、全能性高。易于进行组织培养
(3) ①. 细胞分裂素和生长素 ②. 愈伤组织
(4) ①. 吞噬细胞 ②. 淋巴因子
河北省邯郸市2023-2024学年高三上学期第一次调研监测生物试题(无答案): 这是一份河北省邯郸市2023-2024学年高三上学期第一次调研监测生物试题(无答案),共8页。
河北省邯郸市2023-2024学年高三上学期第一次调研监测生物试题(无答案): 这是一份河北省邯郸市2023-2024学年高三上学期第一次调研监测生物试题(无答案),共8页。
2023届河北省邯郸市高三二模生物试题(含答案解析): 这是一份2023届河北省邯郸市高三二模生物试题(含答案解析),共25页。

