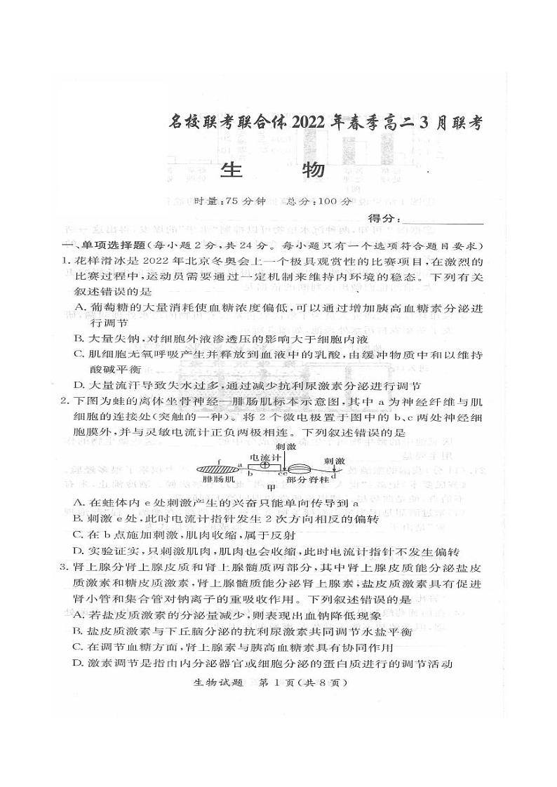
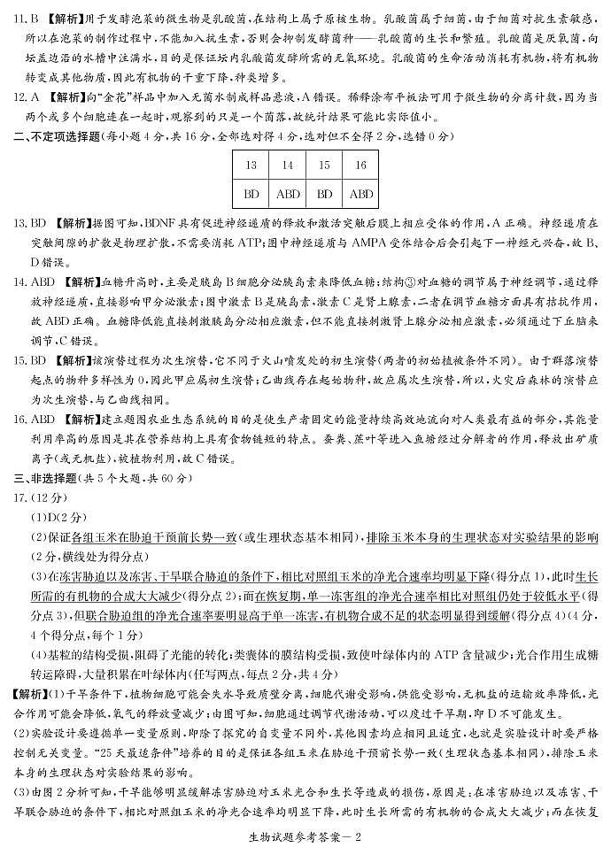
2022湖南省名校联考联合体高二下学期3月联考试题生物PDF版含答案
展开2022湖南省名校联考联合体高二上学期期末考试生物试题含答案: 这是一份2022湖南省名校联考联合体高二上学期期末考试生物试题含答案,共10页。试卷主要包含了单项选择题,不定项选择题,非选择题等内容,欢迎下载使用。
湖南省名校(长郡中学等)联考联合体2022年春季三月高二联考生物试题: 这是一份湖南省名校(长郡中学等)联考联合体2022年春季三月高二联考生物试题,文件包含生物试卷高二3月联考pdf、生物答案高二3月联考pdf等2份试卷配套教学资源,其中试卷共12页, 欢迎下载使用。
2022湖南省名校联盟高二下学期3月大联考试题生物PDF版含答案: 这是一份2022湖南省名校联盟高二下学期3月大联考试题生物PDF版含答案,文件包含生物试卷pdf、生物答案pdf、答题卡-彩卡-生物pdf等3份试卷配套教学资源,其中试卷共14页, 欢迎下载使用。

