所属成套资源:人教版化学九年级下册期末试卷(含答案)
- 初中化学九年级下人教版期末卷二+答案 试卷 3 次下载
- 初中化学九年级下人教版期末卷三+答案 试卷 1 次下载
初中化学九年级下人教版期末卷一+答案
展开
这是一份初中化学九年级下人教版期末卷一+答案,文件包含初中化学九年级下人教版期末卷一docx、初中化学九年级下人教版期末卷一-答案docx等2份试卷配套教学资源,其中试卷共10页, 欢迎下载使用。
1.下列有关材料的说法中正确的是( )
A.合金、合成纤维都是有机合成材料
B.不锈钢、玻璃钢都是常见的金属材料
C.合成材料的大量使用给人类带来了严重污染,所以要禁止生产和使用
D.开发使用可降解塑料能有效解决“白色污染”
2.在氯化亚铁、氯化铜和氯化镁的混合溶液中加入一定量锌粉,反应停止后过滤,向滤液中插入借洁净铁丝,铁丝表面无明显变化,下列分析正确的是( )
A.滤液中一定有氯化镁,可能有氯化锌和氯化亚铁
B.滤液中一定有氯化镁和氯化锌,可能有氯化铜
C.滤渣中一定有铜和铁,可能有锌
D.滤渣中一定有铜,可能有铁和锌
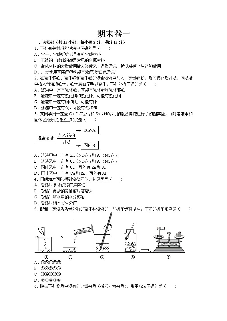
3.某同学用一定量Cu(NO3)2和Zn(NO3)2的混合溶液进行了如图实验,则对溶液甲和固体乙成分的描述正确的是( )
A.溶液甲中一定有Zn(NO3)2和Al(NO3)3
B.溶液乙中一定有Cu(NO3)2和Al(NO3)3
C.固体乙中一定有Cu,可能有Zn和Al
D.固体乙中一定有Cu和Zn,可能有Al
4.日晒海水可以得到食盐固体,其原因是( )
A.受热时食盐的溶解度降低
B.受热时食盐的溶解度显著增大
C.受热时海水中的水分蒸发
D.受热时海水发生分解
5.配制一定溶质质量分数的氯化钠溶液的一些操作步骤见图,正确的操作顺序是( )
A.④⑤①②③
B.①②③④⑤
C.③④①②⑤
D.②①④③⑤
6.除去下列物质中混有的少量杂质(括号内为杂质),所用方法正确的是( )
A.CaO固体(CaCO3)﹣﹣加入稀盐酸
B.CaCl2溶液(HCl)﹣﹣加入碳酸钠
C.K2CO3固体(KCl)﹣﹣加水溶解,过滤
D.FeSO4溶液(CuSO4)﹣﹣加入过量铁粉,过滤
7.下列生活中的做法正确的是( )
A.焚烧废旧塑料可解决白色污染
B.用含有碳酸氢钠的药物可治疗胃酸过多
C.为了增强食品的色、香、味,可大量使用添加剂
D.为了延长海产品的保存期,用甲醛溶液浸泡
8.化学不仅要研究自然界已经存在的物质及其变化,还要根据需要研究和创造新物质.下列物质属于天然有机高分子材料的是( )
A.涤纶B.葡萄糖
C.棉花D.聚乙烯
9.科学饮食是健康的保证,下列说法正确的是( )
(1)维生素和无机盐都是人体必须的营养素
(2)豆腐是富含蛋白质的食品
(3)锌、硒等元素是人体必须的微量元素,应大量服用含有这些元素的营养补剂
(4)骨头汤中含有钙元素,青少年应经常食用以防患佝偻病
(5)为预防甲状腺肿大,在食盐中添加大量的碘元素.
A.(1)(3)(4)
B.(2)(4)(5)
C.(1)(2)(4)
D.(1)(2)(4)(5)
10.化石燃料是不可再生的能源,下列不属于化石燃料的是( )
A.天然气B.煤
C.石油D.乙醇
11.下列不属于高分子化合物的是( )
A.蛋白质B.乙醇
C.淀粉D.聚乙烯
12.将mg硫酸钾的不饱和溶液恒温蒸发水分至有晶体析出,在此变化过程中溶液里溶质质量分数p%与时间t的关系正确的是( )
A.B.
C.D.
13.某溶液溶质的质量分数为10%,下面说法正确的是( )
①在100份质量溶液中含有10份质量溶质
②在110份质量溶液中含有10份质量溶质
③在100份质量溶剂中含有10份质量溶质
④在90份质量溶剂中溶有10份质量溶质.
A.①②B.③④
C.②③D.①④
14.如图能正确反映其对应操作中各量的变化关系的是( )
A.B.
C.D.
15.为了除去粗盐中的Ca2+、Mg2+、SO42﹣及泥砂,可将粗盐溶于水,然后进行下列五项操作①过滤;②加过量NaOH溶液;③加适量盐酸;④加过量Na2CO3溶液;⑤加过量BaCl2溶液.下列操作顺序中最合适的是( )
A.②④⑤①③
B.⑤④②③①
C.⑤②④③①
D.②⑤④①③
二、填空题(本题包括4小题,共22)
16.(5分)最近,科学家研究确认,一些零食特别是油炸食品含有致癌物质丙烯酰胺(C3H5ON).丙烯酰胺的相对分子质量是 ,它是由 种元素组成,每个分子中共有 个原子.
17.(5分)现有:盐酸、水、氮气、浓硫酸、氢氧化钙、硝酸铵、甲烷、生石灰等八种物质,用相应物质的化学式填空;
1)非金属气体单质 ;
2)具有挥发性的酸 ;
3)可改良酸性土壤的碱: ;
4)可作化肥的 .
18.(6分)氢氧化钠是化学实验室中常用的试剂.
1)氢氧化钠固体曝露在空气中,容易吸收水分而使表面覆盖一层溶液(这一现象又叫“潮解”);它还能 ,这一变化的化学方程式可表示为 .所以氢氧化钠固体必须密封保存.
2)实验室盛放氢氧化钠溶液的试剂瓶不能用玻璃塞,其原因是在常温下,氢氧化钠与玻璃中的二氧化硅缓慢地发生反应,产物使瓶口与瓶塞粘合在一起,反应的化学方程式为:SiO2+2NaOH═X+H2O,试推断X的化学式为 .
19.(6分)如图是KNO3和NaCl两种固体物质的溶解度曲线.请回答:
1)20℃时,KNO3的溶解度约为 g;
2)要使20℃时饱和的NaCl溶液变成20℃时的不饱和溶液,可采用的方法是 ;
3)如果KNO3中含有少量NaCl,要提纯KNO3,可采取的方法是 (选填“蒸发结晶”或“冷却热饱和溶液”)
三、实验题(共18分)
20.(8分)氯化钠是一种重要的资源,在海水中储量很丰富.
1)海水晒盐是海水在常温下蒸发得到氯化钠的过程,实验室用氯化钠溶液模拟该过程(如图1).已知B溶液恰好是氯化钠的饱和溶液,与B溶液中溶质质量相等的溶液是 (填字母,下同),与B溶液中溶质质量分数相等的溶液是 .
2)氯化钠、硝酸钾、硒酸镉的溶解度曲线如图2所示.据图回答:
①溶解度变化受温度影响最大的是 ,t℃时,溶解度最小的是 .
②t℃时,将25g硒酸镉加入 g水中,完全溶解后,恰好得到饱和溶液.要进一步提高该溶液的溶质质量分数,可进行的操作是 .
③硝酸钾溶液中含有少量氯化钠杂质,提纯的方法是 .
21.(10分)娄底人在端午节有吃皮蛋的习俗.某化学小组的同学查阅资料后得知,腌制皮蛋的主要原料有:生石灰、纯碱和食盐.同学们向这三种物质中加入适量水,充分搅拌,过滤,对滤渣中溶质的成分进行探究.
小组同学讨论后一致认为,滤液中的溶质一定含有NaCl和 .(写化学式)
【提出问题】滤液中还可能含有哪些溶质呢?
【作出猜想】
小林认为:还含有Ca(OH)2
小方认为:还含有Na2CO3
小华认为:还含有Ca(OH)2和Na2CO3
【交流讨论】经过进一步讨论,大家认为小华的猜想不合理,原因是: .(用化学方程式表示)
【实验探究】
【交流谈论】同学们认为,通过小华的实验不足以得出其结论,原因是
.
【继续探究】小明也取少量滤液于试管中,滴加稀盐酸,却没有看到明显现象,小明对此深感疑惑.
【解释评价】经老师的指导和大家的认真思考后终于找出了原因,你认为是 .最后,老师对同学们这种严谨的科学态度给予了充分的肯定.
四、计算题(共14分)
22.(6分)将质量分数为5%的硝酸钾溶液200g与质量分数为20%的硝酸钾溶液300g充分混合后所得溶液质量及溶质质量分数分别是多少?
23.(8分)目前,市场上出现的木糖醇(化学式为C5H12O5)是一种新型甜味剂.它不能被细菌分解,添加在口香糖里取代糖份,可以防止蛀牙.试回答下列问题:
1)木糖醇属于 (填“有机物”或“无机物”);
2)木糖醇中碳、氢、氧原子个数比是 ;碳、氢、氧元素质量比是 ;
3)若将100g木糖醇充分燃烧(化学方程式:2C5H12O5+11O210CO2+12H2O),可生成二氧化碳多少g?(计算结果保留一位小数)
相关试卷
这是一份初中化学九年级下人教版期末卷三+答案,文件包含初中化学九年级下人教版期末卷三答案docx、初中化学九年级下人教版期末卷三docx等2份试卷配套教学资源,其中试卷共8页, 欢迎下载使用。
这是一份初中化学九年级下人教版期末卷二+答案,文件包含初中化学九年级下人教版期末卷二docx、初中化学九年级下人教版期末卷二答案docx等2份试卷配套教学资源,其中试卷共9页, 欢迎下载使用。
这是一份初中人教版本册综合同步训练题,共7页。试卷主要包含了B解,BC解,D解,A解,C解等内容,欢迎下载使用。

