所属成套资源:2022年地理中考一轮过关讲练(商务星球版)
考点09中国的自然环境(解析版)-2022年地理中考一轮过关讲练(商务星球版)
展开
这是一份考点09中国的自然环境(解析版)-2022年地理中考一轮过关讲练(商务星球版),共15页。试卷主要包含了我国地势的基本特征,地形特征,主要地形区等内容,欢迎下载使用。
考点09中国的自然环境
考点总结
第1节 地形地势特征
一、我国地势的基本特征:地势西高东低,呈三级阶梯分布。
中国主要地形分布
第一级阶梯
【以高原、山地和盆地为主】:[来源:学科网ZXXK]
由青藏高原和柴达木盆地构成;[来源:学科网ZXXK][来源:学科网]
平均海拔在4000米以上,有“世界屋脊”之称。[来源:Zxxk.Com]
昆仑山脉——阿尔金山——祁连山脉——横断山脉;
第二级阶梯
【以高原、盆地为主】:
塔里木盆地、准噶尔盆地、四川盆地
内蒙古高原、黄土高原、和云贵高原等;
海拔在2000~1000米之间
大兴安岭——太行山——巫山——雪峰山。
第三级阶梯
【以平原、丘陵为主】:
东北平原、华北平原、长江中下游平原,
辽东丘陵、山东丘陵、东南丘陵等。
海拔在500米以下
*2.地势对我国的影响:
⑴气候:我国地势西高东低向海洋倾斜,有利于海上湿润气流向我国内陆推进,为我国广大地区带来了较为丰富的降水;
⑵河流:我国西高东低的地势,造成了我国的大江大河自西向东流入海洋。
⑶交通:一方面向东流淌的大河沟通了我国东西的交通,方便了沿海和内陆的联系;另一方面,阶梯交界处的高大山脉成为我国东西交通上的巨大障碍。
⑷水电:在阶梯交界处河流落差大,水流急,蕴藏者丰富的水能。
二、地形特征:地形复杂多样,山区面积广大,占全国的2/3。
1.在各类地形中山地所占比重最大,约33%,平原面积仅占12%。
2.山区是指山地、丘陵和比较崎岖的高原。
山区常见的自然灾害:崩塌、滑坡、泥石流
3.我国西部地形以山地、高原和盆地为主,
东部以平原和丘陵为主;
三、主要地形区
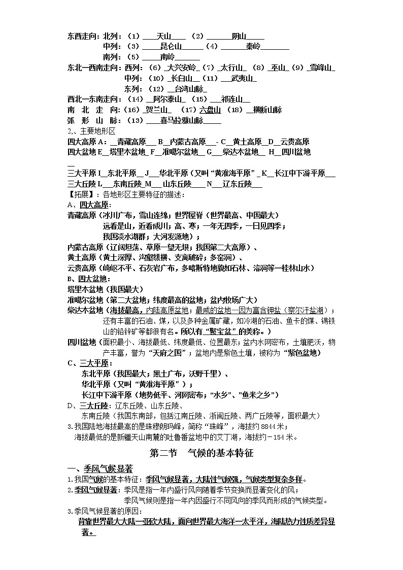
1、我国的主要山脉:山脉构成了我国地形的 “骨架”。
东西走向:北列:(1)____天山____ (2)_______阴山_____
中列:(3)_____昆仑山______(4)_______秦岭________
南列:(5)_____南岭_______
东北—西南走向:西列:(6)_大兴安岭_(7)_太行山_ (8)_巫山_(9)_雪峰山
中列:(10)_长白山__(11)___武夷山_
东列:(12)__台湾山脉_
西北—东南走向:(14)__阿尔泰山_ (15)___祁连山__
南 北 走 向:(16)_贺兰山_ (17)六盘山 (18)__横断山脉
弧 形 山 脉:(13)____喜马拉雅山脉_____
2,、主要地形区
四大高原A:__青藏高原___ B__内蒙古高原___- C__黄土高原__D__云贵高原
四大盆地E__塔里木盆地_ F__准噶尔盆地__ G___柴达木盆地__ H__四川盆地__
三大平原I__东北平原__ J___华北平原(又叫“黄淮海平原”_ K__长江中下游平原___
三大丘陵L___东南丘陵_M___山东丘陵____ N___辽东丘陵___
【拓展】:各地形区主要特征的描述:
A、 四大高原:
青藏高原(冰川广布,雪山连绵;世界屋脊(世界最高、中国最大)
远看是山,近看成川;高、寒;一年无四季,一日见四季;
我国淡水湖群;大河发源地);
内蒙古高原(辽阔坦荡、草原一望无垠;我国第二大高原)、
黄土高原(黄土深厚、沟壑纵横、支离破碎;多窑洞)、
云贵高原(崎岖不平、石灰岩广布,多喀斯特地貌如石林、溶洞等—桂林山水)
B、四大盆地:
塔里木盆地(我国最大)
准噶尔盆地(第二大盆地;纬度最高的盆地;盆内牧场广大)
柴达木盆地(海拔最高,内陆高原盆地;最咸的盆地—因为富含钾盐(察尔汗盐湖);
还有丰富的石油、煤,以及多种金属矿藏,如冷湖的石油、鱼卡的煤、锡铁山的铅锌矿等都很有名。所以有“聚宝盆”的美称。)
四川盆地(面积最小、海拔最低、纬度最低、位置最东;盆内水网密布,土壤肥沃,物产丰富,誉为“天府之国”;盆地内是紫色土壤,被称为“紫色盆地)
C、三大平原:
东北平原(我国最大;黑土广布,沃野千里)、
华北平原(又叫“黄淮海平原”);
长江中下游平原(地势低平、河网密布;“水乡”、”鱼米之乡”)
D、三大丘陵:辽东丘陵、山东丘陵、
东南丘陵(我国东南部,包括江南丘陵、浙闽丘陵、两广丘陵等,面积最大)
3.我国陆地海拔最高的是珠穆朗玛峰,简称“珠峰”,海拔约8844米;
海拔最低的是新疆天山南麓的吐鲁番盆地中的艾丁湖,海拔约-154米。
第二节 气候的基本特征
一、季风气候显著
1.我国气候的基本特征:季风气候显著,大陆性气候强,气候类型复杂多样。
2.季风气候显著:季风是指一年内盛行风向随着季节变换而显著变化的风;
季风气候则是指一年内因盛行不同风向的季风而形成的气候类型。
3. 季风气候显著的原因:
背靠世界最大大陆—亚欧大陆,面向世界最大海洋—太平洋,海陆热力性质差异显著。
4.大陆性气候较强的原因和表现:
原因:我国大陆面积广阔,西部深入亚洲内部,收大陆影响显著。
表现:与世界上同纬度相比,中国冬冷夏热,气温年较差大,
降水季节变化和年际变化明显。
5.读30页图2-2-1,
①.季风区和非季风区的界线为:
大兴安岭——阴山——贺兰山——巴颜喀拉山——冈底斯山
②.季风区受夏季风影响显著,降水丰富;
非季风区是夏季风难以到达,降水稀少
③.我国季风气候的一个显著特点是:雨热同期(夏季高温多雨)
④受夏季风的影响,我国东部地区降水较多,成为“回归沙漠带上的绿洲”
6.冬季风和夏季风比较表(识记P36 图2.12)
季风名称
成因
发源地
风向
性质
影响范围(地区)
冬季风
由于纬度位置,海陆位置等因素的影响而形成
俄罗斯西伯利亚地区和蒙古高原一带
偏北
(西北、东北)
陆地→海洋
寒冷干燥
我国东部广大地区(除青藏高原、云贵高原、海南、台湾等)
夏季风
太平洋、印度洋的热带海面
偏南
(东南、 西南)
海洋→陆地
温暖湿润
东南季风:我国东部广大地区;
西南季风:我国西南、华南、长江、黄河中下游地区
7. 季风对我国降水的影响
(1) 受海陆位置和地形因素影响,季风区受夏季风影响显著,降水丰富;
非季风区夏季风很难到达,降水稀少。
(2) 夏季风的强弱、进退直接影响我国东部地区的雨季长短和雨带推移。
通常,南方雨季开始早、结束晚,雨季长;北方反之。
(3) 我国东部地区雨带推移(课本31页图2-2-2)
4-5月 登陆我国华南地区
6月中旬-7月中旬 长江中下游地区进入“梅雨”
7-8月 北移到我国华北和东北南部广大北方地区
9月 雨带快速难撤
10月 基本撤出我国大陆。
(4)季风带来的灾害性天气有:干旱、洪涝、台风、寒潮、霜冻
洪涝(夏季风过强或台风造成)是我国发生频繁、损失严重的自然灾害。
干旱(夏季风不足)是对我国农业生产影响最大、最常见且分布范围最广的一种气候灾害。
8. 降水的时空变化——主导因素是海陆位置、季风、地形等因素的影响,
(1)我国降水空间分布的特点:东多西少,南多北少;
年降水量空间(地区)分布的总趋势是:从东南沿海向西北内陆递减。
(2)降水时间分布特点:季节分配不均匀,多集中于夏秋季节,南方雨季长,北方雨季短年际变化大。
(3)年降水量最多的地方是台湾的火烧寮;
年降水量最少的地方是吐鲁番的托克逊
(4) 根据降水量与蒸发量的对比关系,把我国划分为四大干湿地区:
干湿区
干湿状况
分布区
植被
农业
湿润区
>800mm
降水量>蒸发量
秦岭-淮河以南地区、东北三省东部和青藏高原东南边缘。
森林
水田
800毫米等降水量线:大体沿着青藏高原的东南边缘,向东经过秦岭——淮河一线。
半湿润区
400~800mm
降水量>蒸发量
东北平原、华北平原、黄土高原南部和青藏高原东南部。畜
森林草原
旱地
400毫米等降水量线:从大兴安岭向西南,经张家口、兰州、拉萨附近,到喜马拉雅山的南坡。
半干旱区
200~400mm
降水量<蒸发量
内蒙古高原、黄土高原和青藏高原大部分
草原
畜牧业
灌溉农业
200毫米等降水量线:阴山、贺兰山、祁连山、巴颜喀拉山、冈底斯山。
干旱区
<200mm
降水量<蒸发量
新疆、内蒙古高原西部和青藏高原西北部
荒漠为主
畜牧业为主
绿洲农业
灌溉农业
9.气温分布——影响气温的主导因素是纬度位置,还有地形和冬季风的影响。
(1)我国气温的特点:①冬季南北温差很大,自南向北降低
(1月0℃等温线大致沿秦岭——淮河一线分布);
【补充】:原因:1.受纬度因素(太阳辐射):北方纬度高,比南方太阳高度小、白昼时间短,接受太阳辐射热量少,故气温低。
2.冬季风影响: 冬季风源地在蒙古、西伯利亚一带,
北方距冬季风源地近,受冬季风影响大且时间长;
南方距冬季风源地远,且冬季风南下中受东西走向山脉阻挡,对南方影响小。
②在夏季,除了青藏高原等地区外,我国大多数地方普遍高温。
【补充】:原因:1.受纬度因素(太阳辐射):
夏季太阳直射北半球,北方比南方太阳高度小,但白昼时间长,因而,接受太阳辐射热量南北相差不大。
2. 夏季风影响:北方晴天多,日照时间长,气温回升快;
南方雨季长阴雨天多,日照时间短
(2)夏季最冷的地方是青藏高原。我国的“三大火炉”是重庆、武汉和南京。
(3)我国温度带的划分:
①依据:根据活动积温、参照自然景观和农作物分布情况;
②类型五个(北→南)寒温带、中温带、暖温带、亚热带和热带。
另外还有一个青藏
高原区。
热 带:滇粤台 一年三熟 水稻、甘蔗、香蕉
亚热带:秦岭—淮河以南,青藏高原以东
一年两熟或三熟、水稻、油菜
暖温带:华北平原 黄土高原大部、
河西走廊、塔里木盆地
两年三熟或一年两熟 冬小麦、棉花、花生
中温带:东北平原、内蒙古高原、准噶尔盆地
一年一熟 春小麦、大豆、玉米、甜菜
寒温带:一年一熟 春小麦、大麦、马铃薯
青藏高原区: 青海西藏 一年一熟 青稞、小麦、豌豆
二、.气候类型复杂多样
1.分布:
东部地区:热带季风气候、温带季风气候、亚热带季风气候;
西北地区:温带大陆性气候;
青藏地区:高原山地气候。
2.影响我国气候的主要因素:纬度位置、海陆位置和地形等
*3.评价我国的气候特征:
有利:气候复杂多样为我国发展农业的多种经营提供条件;
季风气候雨热同期,对农业生产有利。
不利:季风气候易产生寒潮、干旱、洪涝、台风等灾害性天气。
4.【补充】:秦岭——淮河一线是:
①、1月平均气温0℃等温线; ②、年降水量800mm等降水量线;
③、亚热带和暖温带的分界线; ④、湿润地区和半湿润地区
⑤、南方和北方的分界线; ⑥、水田和旱地
⑦、河流是否结冰 ⑧、亚热带季风气候和温带季风气候
⑨亚热带常绿阔叶林和温带落叶阔叶林
⑩小麦与水稻的分界线;农作物一年一熟或两年三熟与一年两熟或三熟的分界线; 长江水系与黄河水系的分界线,
第三节 河流和湖泊
一、河流湖泊众多
1.我国的河流概况(在课本40页图2-3-1中,记住以下河流的位置)
①我国主要河流:长江、黄河、松花江、珠江、辽河、海河、淮河;
其它:黑龙江、澜沧江、怒江、雅鲁藏布江、塔里木河、额尔齐斯河。
② 我国主要湖泊:青海湖、鄱阳湖、洞庭湖、太湖、洪泽湖等
*2内、外流河与内、外流区
流域定义:河流的集水区域,我国河流可分为外流河和内流河
定义
举例
主要分布区
外流河
最终流入海洋的河流
太平洋水系:黑龙江(结冰期最长)、辽河、海河、黄河(含沙量最大)、长江(水量最大)、珠江(汛期最长)、松花江、澜沧江(湄公河)。
印度洋水系:雅鲁藏布江(在印度内称布拉马普特拉河)、怒江。
北冰洋水系:额尔齐斯河(鄂毕河)—内流区的外流河。
河流大多分布在气候湿润的东部季风区
外流区
外流河分布的区域
内外流区分界线:北段以大兴安岭、阴山、贺兰山、祁连山的东端为界,
南段大致与200毫米等降水量线重合。
内流河
最终未能流入海洋的河流,
内流区河流较少,塔里木河是我国最大的内流河,也是最长的内流河。
河流大多干旱的西北内陆地区
内流区
内流河分布的区域
4.我国主要湖泊及分布:
定义
分布
举例
外流湖
都与外流河相同,湖水能流进也能流出, 含盐分小,称淡水湖
我国东部平原湖区(长江中下游湖区
鄱阳湖(赣)中国最大的淡水湖,洞庭湖(湘)、太湖(苏)、洪泽湖(苏)、巢湖(皖)等
内陆湖
大多为内流河归宿,湖水只能流进不能流出,又蒸发旺盛,盐分大,称咸水湖
青藏高原湖区
湖泊分布集中;是世界上海拔最高的高原湖区。
①青海湖(青)是我国面积最大的湖泊(属咸水湖)
②纳木错(藏)为海拔最高的大湖
5. 京杭运河——世界最长、开凿最早的人工河流。
①起止点、长度:北起北京——南至杭州;全长1800千米;
②经过的省市区、沟通的水系:省区:京、津、冀、鲁、苏、浙
水系:贯通了海河、黄河、淮河、长江、钱塘江五大水系及一系列湖泊。
③作用:历史:沟通了南北交通;
现在:济宁以南河段拥有航利;南水北调东线工程的主要引水渠道。
沱沱河
二、长江
水系图
通天河
乌江
特 点
呈“V+W”字形,是我国第一长河,世界第(三)长河。
长度
长度最长(6300千米),流域面积最广,流量最大
发源地
青藏高原的唐古拉山,源头沱沱河
注入地
东 海
流 经
省 区
青、藏、川、云、渝、鄂、湘、赣、皖、苏、沪(11个)
流 经
地形区
青藏高原、横断山区、四川盆地、长江中下游平原
主要支流
雅砻江(攀枝花)、岷江(宜宾)、嘉陵江(重庆)、
汉江(武汉;长江最大支流)、
湘江、乌江、湘江(洞庭湖—湖南)、赣江(鄱阳湖—江西湖口)
分界点
上游——(湖北宜昌)——中游——(江西湖口)-下游
上游:多峡谷、多支流、水量大、富水力
中游:多曲流、多支流、多湖泊
下游:江宽水深、江海相连、航运便利
开 发
利 用
①“(水能宝库)”,水能约占全国1/3,水能资源主要集中在上游(源头——宜宾段和三峡段,。著名水电站:(三峡、葛洲坝、二滩)。
原因:①地处亚热带季风区降水多,且流域面积广支流众多,水量大;
②地处阶梯的交界处,落差大,河流流速快。
②(“黄金水道)”,通航里程占2/3,终年不冻,(宜宾)以下四季通航。
原因:①水量大;流速慢;无结冰期,宜宾以下四季通航;干流横贯东西,支流南北延伸,河网密布,通航里程长;
②长江流域经济发达客货需求量大,货运量约占全国的60%。
三峡水利枢纽工程:是世界上最大的水利枢纽工程,
以防洪为首要目标,兼有发电、航运、灌溉,旅游,养殖等多种功能。
忧 患
①洪涝灾害:“九曲回肠”的(荆江段),
“滩多流急” 的川江和长江下游经常发生洪涝灾害。
原因:①夏季降水集中,汛期长、水量大;
②有三大洪水来源(宜昌以上的长江上游干支流;中游南面的洞庭湖、鄱阳湖两大水系;北面汉江);
③社会原因:围湖造田、滥伐森林、陡坡开荒等
②长江上中游森林和草地植被遭到破坏,水土流失严重,生态环境日益恶化。
③长江沿江是我国重要的生产基地,水污染问题严重。
治 理
措 施
防洪成为综合治理长江的首要任务。
1、上游地区:
①兴建长江中上游防护林,保持水土,涵养水源;
②兴修水库,调蓄洪水
2、中、下游地区:
①修建分洪、蓄洪工程、 ②退田还湖③加固江防大堤
④重点治理荆江段——裁弯取直
三、黄河
水系图
特点
呈(“几”)字形,是我国第(二)长河,
是世界(含沙量最大)的河流。我国的“母亲河”
长 度
5500千米
发源地
青藏高原的(巴颜喀拉山)
注入海洋
(渤 海)
流 经
省 区
青、川、甘、宁、内蒙古、
陕、晋、豫、鲁(9个)
流 经
地形区
青藏高原、内蒙古高原、黄土高原、华北平原
主要支流
湟水、汾河、渭河
分界点
上游——(内蒙古河口)——中游——(河南桃花峪)-下游
上游:多峡谷,水能丰富;有凌汛(刘家峡到包头段)
灌溉:使宁夏平原 河套平原成为“塞上江南”。
中游:流经黄土高原,水土流失严重,含沙量大。
下游:流经平原,河道变阔,流速减慢、泥沙沉积,河床抬高形成“地上河”;有断流、凌汛(山东境内)、洪涝。
泥沙再入海口沉积,海岸线不断向海洋推进,形成三角洲
【凌汛】
1.成因:河流下游河段,纬度高,冬季结冰早或者春季解冻晚,冰凌堵塞河道形成冰坝,造成水位急剧上升的现象。
2.形成条件:①较低纬度流向较高纬度河段。
②冬季结冰的河流。
3.发生的时间:秋末冬初或者冬末春初
①秋末冬初结冰时:由于纬度高处先结冰,纬度低处后结冰,浮冰向纬度高处涌来,形成冰坝,河水上涨。
②冬末春初,融冰时:纬度高处后融化,纬度低处先融化,浮
冰向高纬度涌来,形成冰坝,河水上涨。
开 发
利 用
①中上游开发水能:龙羊峡、三门峡、小浪底。
②黄河沿岸的引黄灌溉:塞外江南——宁夏平原、河套平原;
③华北平原重要的生产生活用水:“引黄济青”、“引黄济津”。
忧 患
①上游:气候趋于干旱,草地退化、(荒漠化)严重。
宁夏、内蒙古境内初春时节易形成(凌汛)。
②中游:流经(黄土高原),(水土流失)严重,成为世界含沙量最大河流
【原因】;流经地区降水集中,多暴雨;且黄土质地疏松,易被侵蚀;加上人为滥垦乱伐,破坏植被,加剧了水土流失。
③下游:河道变宽,水流缓慢,泥沙大量沉积,使河床抬高,成为“(地上河)”,极易决口,引发洪涝灾害。
水污染加重。山东境内初春时节易形成凌汛。
治 理
措 施
治黄的关键是治沙,治沙就是要搞好中游黄土高原的水土保持工作。
①上游:开发水能,修建水利枢纽
②中游:植树种草,退耕还林还草,水土保持;打坝淤地;
③下游:①修建分洪、蓄洪工程;加固加高黄河大堤;疏浚河道;
治理水污染。
真题演练
一、选择题
1.下面四幅地形剖面图,能够正确表示我国地势变化的是( )
A.B.
C.D.
【答案】D
【详解】
我国地势西高东低,呈阶梯状分布,D图符合我国地势的特征,D正确,ABC错误,故选D。
2.地质灾害不包括( )
A.洪涝 B.滑坡
C.地震 D.泥石流
【答案】A
【详解】
洪涝灾害属于气象灾害,BCD属于地质灾害,故选A。
3.我国是世界上遭受自然灾害最严重的国家之一,下列对一些自然灾害的发生采取的应急措施,不合理的是( )
A.被洪水围在室内时,应往高处转移,等待救援
B.台风来临时,如果在室外,应在广告牌下避风
C.地震发生时,应远离高大的建筑物和高压线
D.泥石流发生时,应向垂直于泥石流流动方向的山坡上跑
【答案】B
【详解】
联系实际分析可知,被洪水围在室内时,应往高处转移,等待救援;地震发生时,应远离高大的建筑物和高压线;泥石流发生时,应向垂直于泥石流流动方向的山坡上跑。台风来临时,应尽量待在室内,关紧门窗,如果在室外,应远离广告牌,因为台风会带来狂风和特大暴雨。故B不正确。根据题意选B。
4.我国华北地区春旱严重的自然原因是( )
A.气温低,降水少 B.气温回升快,降水少
C.气温回升慢,降水少 D.气温高,降水多
【答案】B
【详解】
春旱与降水少有直接关系,D错误。我国华北地区属于北方,春季时夏季风尚未来临,降水少,加上气温回升快,蒸发旺盛加剧了旱情,因此春旱严重,B正确,AC错误。故选B。
5.我国下列河流中,所流入的大洋不一致的是( )
A.珠江 B.额尔齐斯河
C.长江 D.黄河
【答案】B
【详解】
珠江流入太平洋,额尔齐斯河注入北冰洋,长江注入太平洋,黄河注入太平洋,根据以上分析可知,题中四个选项中,额尔齐斯河与珠江、长江、黄河注入的海洋不一样,B正确,ABC错误。故选B。
6.近年来,长江洪涝灾害频繁,主要人为原因是( )
①上中游滥伐森林,破坏植被 ②流域内降水丰富 ③中游地区围湖造田 ④中下游地势低平 ⑤支流众多,雨季涨水集中
A.①③ B.②④ C.①④ D.③⑤
【答案】A
【详解】
近年来,长江的洪涝灾害频繁发生,除自然原因以外,还有上中游滥伐森林,破坏植被和中游地区围湖造田等人为原因导致,降水丰富、中下游地势低平和支流众多是自然原因,故选A。
7.按我国温度带和干湿区的划分,贺州市属于( )
A.热带、湿润区 B.暖温带、半湿润区 C.亚热带、湿润区 D.热带、半湿润区
【答案】C
【详解】
我国各地根据活动积温的多少,将我国自南向北划分为热带、亚热带、暖温带、中温带和寒温带,除此之外还有高原气候区;根据降水量与蒸发量的对比关系,将我国划分为湿润区、半湿润区、半干旱区和干旱区;贺州市位于秦岭—淮河以南、北回归线以北,隶属广西壮族自治区,地处北纬23°39′0″至25°09′0″,东经111°05′0″至112°03′0″,从温度带划分来看,贺州市位于亚热带,从干湿地区划分来看,贺州市位于湿润地区。故选C。
8.中国诗词中蕴含着丰富的地理知识与原理。诗句“百川东到海,何时复西归”反映出我国地势特征是( )
A.中部高,四周低 B.东高西低,呈阶梯状分布
C.中部低,四周高 D.西高东低,呈阶梯状分布
【答案】D
【详解】
“百川东到海,何时复西归?”是说几百条河流都自西向东流向大海,此反映了我国的地势特点是西高东低,大致呈阶梯状。故选:D。
9.《长江之歌》中唱到“你用甘甜的乳汁,哺育各族儿女;你用健美的臂膀,挽起高山大海”,其中所指的“高山”、“大海”最有可能是( )
A.秦岭、南海 B.巴颜喀拉山脉、渤海
C.唐古拉山脉、东海 D.唐古拉山脉、黄海
【答案】C
【详解】
长江发源于青藏高原上的唐古拉山,最终注入东海。由此可判定,《长江之歌》 中的“高山”、“大海”分别是指唐古拉山和东海。故选C。
10.我国陆地海拔最高点一珠穆朗玛峰,海拔8848.86米,位于中国与 两国的交界处。( )
A.印度 B.缅甸 C.越南 D.尼泊尔
【答案】D
【详解】
我国陆地海拔最高点一珠穆朗玛峰,海拔8848.86米,也是世界第一高峰,位于中国与尼泊尔两国的交界处,D正确。故选D。
据《月令七十二候集解》中记载:“处,止也,暑气至此而止矣。”但是由于我国幅员辽阔,各地出暑入秋的表现也大相径庭。如图为我国初秋各地差异示意图,完成下面小题。
11.据图分析,我国少数民族集中分布的主要地区此时正处于( )
A.秋老虎 B.一场秋雨一场寒
C.秋高气爽 D.雷雨频繁
12.图中“秋老虎”与“一场秋雨一场寒”之间的分界线大致沿( )分布。
A.秦岭——淮河一线 B.400mm等降水量线
C.二三级阶梯分界线 D.内外流区分界线
【答案】
11.C
12.A
【分析】
11.
我国少数民族人口主要分布在西南、西北和东北地区;从图中看,我国西北和东北地区此时正处于秋高气爽,西南地区为秋雨渐起,C正确、ABD错误。故选C。
12.
从图中看,“秋老虎”主要分布在江淮地区,“一场秋雨一场寒”主要分布在华北平原和黄土高原一带,两者的分界线大致为秦岭淮河一线,800毫米等降水量线,A正确、B错误;我国二三级阶梯分界线为大兴安岭、太行山、巫山、雪峰山,C错误;内流区和外流区的分界线大致为大兴安岭、阴山、贺兰山、巴颜喀拉山、冈底斯山一线,D错误。故选A。
读中国气候类型的分布图,完成下面小题。
13.我国气候的主要特征是( )
①复杂多样②热带草原气候分布广③季风气候显著④冬季温和多雨,夏季炎热干燥
A.①② B.②③ C.①③ D.②④
14.我国东部地区为世界上典型的季风气候区,主要形成原因是( )
A.纬度位置的影响 B.海陆位置的影响 C.地形的影响 D.人类活动的影响
【答案】
13.C
14.B
【分析】
13.
我国南北跨纬度广、南北之间热量带丰富;东西跨距长,东西部之间降水差异大,加上地形复杂多样,使得我国气候复杂多样;又背靠最大的亚欧大陆,东临世界最大的太平洋,受海陆热力性质差异的影响,季风气候显著;我国没有热带草原气候,“冬季温和多雨、夏季炎热干燥”是对地中海气候特征的描述,我国位于大陆东部,也没有地中海气候。故选C。
14.
我国位于地球上最大的大陆—亚欧大陆的东南部,东临地球上最大的大洋—太平洋。由于海陆性质的巨大差异,冬季亚洲大陆北部成为冷空气的聚集地,气压高,冷空气自高压中心区向四周辐散;夏季陆地增温迅速,气压低,而海洋气压相对较高,暖湿空气从海洋吹向大陆。故选B。
15.下列有关地震发生时逃生防护措施的叙述,错误的是( )
A.如果住在平房,可迅速跑到外面空旷、平坦的地方
B.如果住在楼房,可迅速躲避到洗手间等跨度较小的地方,或躲到桌子、床铺等坚固物品的下面,震后迅速有序撤离
C.如果在街道,应用手护住头部,迅速远离楼房,到街心一带
D.如果在郊外,应迅速避到山崖、陡坡、河岸或大树附近
【答案】D
【详解】
当地震发生时,如果住在平房,可迅速跑到外面空旷、平坦的地方; 如果住在楼房,可迅速躲避到洗手间等跨度较小的地方,或躲到桌子、床铺等坚固物品的下面,震后迅速有序撤离 ;如果在街道,应用手护住头部,迅速远离楼房,到街心一带。如果在郊外,应迅速跑到空旷的地带,不能躲避到山崖、陡坡、河岸或大树附近。故根据题意选D。
16.长江是我国巨大的“水能宝库”,水能资源蕴藏量占全国的三分之一。长江水能资源主要集中在( )
A.上游 B.下游 C.中游 D.中下游
【答案】A
【详解】
长江上游河流落差大,水能资源丰富,水能蕴藏量占全国的三分之一,其中可开发利用的水能资源约占全国的一半,因此长江有“水能宝库之称”,A正确;长江中下游地区地势地平,水流速度慢,水能资源不丰富,BCD错误。故选A。
图示示意黄河干流纵剖面及主要水文站观测数据,读图回答问题
17.黄河发源地位于( )
A.黄土高原 B.云贵高原
C.青藏高原 D.内蒙古高原
18.黄河中游水文特征的变化是( )
A.流量减少,含沙量上升 B.流量增加,含沙量上升
C.流量减少,含沙量下降 D.流量增加,含沙量下降
19.黄河“地上河”主要位于( )
A.源头至兰州之间 B.兰州至青铜峡之间
C.河口至桃花峪之间 D.桃花峪至利津之间
【答案】
17.C
18.B
19.D
【分析】
17.
黄河发源自青藏高原巴颜喀拉山,流经青海、四川等9省区,注入渤海,全长5464千米,流域面积75.24万平方千米。故选:C
18.
黄河中游穿行于土质疏松、植被稀少的黄土高原,在夏季暴雨的冲刷下,黄土高原水土流失严重,有无定河、汾河、渭河等众多支流汇入,随着流量的不断增加,河水的含沙量也急剧上升。依据题意。故选:B
19.
黄河中游流经黄土高原,由于水土流失严重,河流泥沙大增,下游在华北平原上(桃花峪至利津之间),河床宽坦,水流缓慢,泥沙大量淤积,使河床抬高,成为举世闻名的地上河。基本无支流汇入,流域面积狭小。故选:D。
相关试卷
这是一份考点02地图(解析版)-2022年地理中考一轮过关讲练(商务星球版),共8页。试卷主要包含了地图的基本要素,比例尺的表示方法,判断方向的方法有三种,地形图的判读等内容,欢迎下载使用。
这是一份考点01地球(解析版)-2022年地理中考一轮过关讲练(商务星球版),共11页。试卷主要包含了地球的形状和大小,纬线和纬度谐音记忆,经线和经度等内容,欢迎下载使用。
这是一份考点14青藏地区(解析版)-2022年地理中考一轮过关讲练(商务星球版),共8页。试卷主要包含了选择题等内容,欢迎下载使用。

