2021-2022学年广东省肇庆市高一上学期期末教学质量检测 物理 PDF版含答案
展开2023-2024学年广东省肇庆市高一(上)期末教学质量检测物理试卷(含解析): 这是一份2023-2024学年广东省肇庆市高一(上)期末教学质量检测物理试卷(含解析),共13页。试卷主要包含了单选题,多选题,实验题,简答题,计算题等内容,欢迎下载使用。
2022-2023学年广东省肇庆市高二上学期期末教学质量检测物理试题 Word版: 这是一份2022-2023学年广东省肇庆市高二上学期期末教学质量检测物理试题 Word版,共9页。试卷主要包含了单项选择题,多项选择题,非选择题等内容,欢迎下载使用。
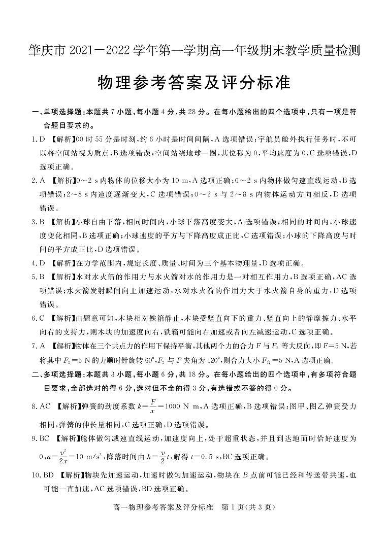
2021-2022学年广东省肇庆市高一上学期期末教学质量检测 物理 PDF版含答案: 这是一份2021-2022学年广东省肇庆市高一上学期期末教学质量检测 物理 PDF版含答案,文件包含肇庆市20212022学年第一学期高一年级期末教学质量检测物理试卷pdf、肇庆市20212022学年第一学期高一年级期末教学质量检测物理答案pdf、肇庆市20212022学年第一学期高一年级期末教学质量检测物理答题卡pdf等3份试卷配套教学资源,其中试卷共11页, 欢迎下载使用。

