2021年广西贵港市中考二模化学试题及答案
展开2021届初中毕业班教学质量监测
化学试卷
可能用到的相对原子质量:H-1 C-12 O-16 Mg-24 Al-27 S-32 Fe-56 Cu-64 Zn-65
第I卷(选择题 共42分)
一、我会选择(每小题3分,共42分)每小题只有一个选项符合题意,请用2B铅笔将答题卡上对应题目的答案标号涂黑,如需改动,必须先用橡皮擦干净后,再涂改其他答案标号。
1. 下列我国古代的技术应用中,只涉及物理变化的是
A. 火药应用 B. 粮食酿酒 C. 蚕丝织布 D. 湿法冶铜
【答案】C
2. 下列物质在氧气中燃烧,火星四射,有黑色固体生成的是
A. 红磷 B. 木炭 C. 镁条 D. 铁丝
【答案】D
3. 公园里的植物出现叶子发黄、倒伏现象,应该施用的复合肥料是
A. KNO3 B. KCl C. CO(NH2)2 D. NH4H2PO4
【答案】A
4. 下列有关溶液的说法正确的是
A. 溶质可以是固体、液体或气体 B. 均一、稳定的液体都是溶液
C. 将汽油与水混合,得到的是溶液 D. 饱和溶液中一定不能再溶解其他物质
【答案】A
5. 下列实验操作正确的是
A. 滴加液体 B. 取用少量固体
C. 振荡试管 D. 熄灭酒精灯
【答案】B
6. 合理膳食,健康生活是一种积极的生活方式。下列说法正确的是
A. 霉变食物加热后即可食用 B. 用亚硝酸钠代替食盐腌制腊肉
C. 用甲醛溶液浸泡海产品,以确保长期食用 D. 使用铁锅炒菜可以补充铁元素,预防贫血
【答案】D
7. “保护环境,从我做起”。下列做法不利于保护环境的是
A. 不使用一次性筷子 B. 用布袋代替塑料购物袋
C. 禁止使用含磷洗衣粉 D. 就地焚烧农作物秸秆
【答案】D
8. 燃烧与人类的生活有着密切的联系。下列说法不正确的是
A. 夜间发现家庭内燃气泄漏,应立即开灯检查
B. 扑灭森林火灾时开辟隔离带
C. 加油站、油库等场所要严禁烟火
D. 火灾现场逃生时可用湿毛巾捂住口鼻
【答案】A
9. 对所有的生物来说,硫都是一种重要的必不可少的元素。如图为硫元素在元素周期表中的部分相关信息及其原子结构示意图。下列说法正确的是
A. 硫属于金属元素
B. 硫元素的相对原子质量为32.07g
C. 图中x=8
D. 硫原子的核外电子数为6
【答案】C
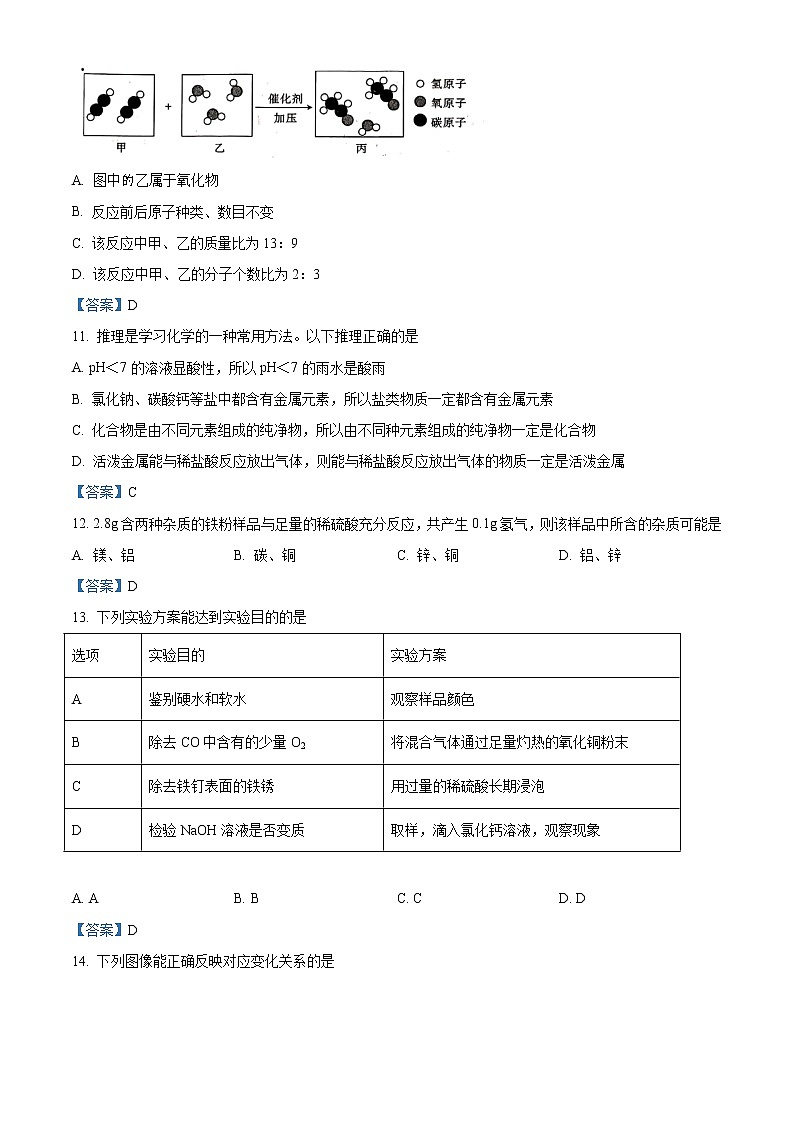
10. 在宏观、微观和符号之间建立联系是化学学科的特点。如图是某化学反应的微观示意图。下列说法不正确的是
A. 图中乙属于氧化物
B. 反应前后原子种类、数目不变
C. 该反应中甲、乙的质量比为13:9
D. 该反应中甲、乙的分子个数比为2:3
【答案】D
11. 推理是学习化学的一种常用方法。以下推理正确的是
A. pH<7的溶液显酸性,所以pH<7的雨水是酸雨
B. 氯化钠、碳酸钙等盐中都含有金属元素,所以盐类物质一定都含有金属元素
C. 化合物是由不同元素组成的纯净物,所以由不同种元素组成的纯净物一定是化合物
D. 活泼金属能与稀盐酸反应放出气体,则能与稀盐酸反应放出气体的物质一定是活泼金属
【答案】C
12. 2.8g含两种杂质的铁粉样品与足量的稀硫酸充分反应,共产生0.1g氢气,则该样品中所含的杂质可能是
A. 镁、铝 B. 碳、铜 C. 锌、铜 D. 铝、锌
【答案】D
13. 下列实验方案能达到实验目的的是
选项 | 实验目的 | 实验方案 |
A | 鉴别硬水和软水 | 观察样品颜色 |
B | 除去CO中含有的少量O2 | 将混合气体通过足量灼热的氧化铜粉末 |
C | 除去铁钉表面的铁锈 | 用过量的稀硫酸长期浸泡 |
D | 检验NaOH溶液是否变质 | 取样,滴入氯化钙溶液,观察现象 |
A. A B. B C. C D. D
【答案】D
14. 下列图像能正确反映对应变化关系的是
A. 在密闭容器中用红磷测定空气里氧气的含量
B. 电解水一段时间
C. 向一定量稀盐酸中加水
D. 向一定量碳酸钠和氢氧化钠的混合溶液中滴加稀盐酸
【答案】D
第Ⅱ卷(非选择题,共58分)
二、我会填空(每空1分,共16分)
15. 请用数字和化学符号填空:
(1). 氦气:___________
(2). 保持水化学性质的最小粒子:___________。
(3). 2个二氧化硫分子:___________。
(4). 地壳中含量最高的金属元素:___________。
【答案】(1). He
(2). H2O (3). 2SO2
(4). Al
16. 化学就在我们身边,人们的衣食住行都离不开化学。
(1). 鉴别羊毛和人造纤维的化学方法是___________。
(2). 青少年正值生长发育期,需要补充营养。某同学的午餐有米饭、清蒸鱼、青菜、高钙奶,其中主要提供维生素的是___________,钙属于人体内的___________选填“常量”或“微量”)元素。
(3). 水泥、钢筋、玻璃、塑料、石膏板是常见的建筑材料,其中属于有机合成材料的是___________。小华发现新买的家具带有异味,于是在室内放了几个活性炭包以除去异味,这是利用活性炭的___________性。请从分子的角度解释闻到异味的原因:___________
(4). 汽车的传统燃料是汽油,向汽油中添加乙醇,可以节约石油资源和减少污染。乙醇属于___________(选填“可再生”或“不可再生”)能源,乙醇由___________种元素组成。
【答案】(1). 取样点燃,闻气味
(2). ①. 青菜 ②. 常量
(3). ①. 塑料 ②. 吸附 ③. 分子在不断运动
(4). ①. 可再生 ②. 三
17. 化学兴趣小组对t℃的某固体物质的溶液在恒温条件下蒸发,实验记录如图所示,请回答下列问题:
(1). 溶液甲~丁中,属于饱和溶液的是___________(填序号)。
(2). 该固体物质在t℃时的溶解度为___________g。
(3). 溶液甲、乙、丙、丁中,溶质质量分数的大小关系是___________。
(4). 给溶液丁升高温度时,固体逐渐消失,说明该物质的溶解度曲线可能是上图中的___________(选填“A”或“B”)。
【答案】(1). 丙、丁
(2). 30 (3). 丙=丁>乙>甲
(4). A
三、我会回答(除181)、19(1)每空1分外,其余每空2分,共12分)
18. 节能减排中“减排”的关键是减少二氧化碳的排放,而“减排”的重要手段是合理利用二氧化碳。如图是科学家利用二氧化碳为原料制取炭黑的工艺流程。请回答下列问题:
(1). 反应①是___________能转化为___________能。FeO中铁元素的化合价为___________。
(2). 反应②的化学方程式为___________。
【答案】(1). ①. 太阳 ②. 化学 ③. +2
(2).
19. A~H是初中化学常见物质。其中E和G属于同种类别的化合物,且E由两种元素组成。通常状况下,A和B是黑色固体;气体C能使F的溶液变浑浊。“→”表示某一种物质经一步反应可以转化为另一种物质,“—”表示相邻的两种物质间会发生反应(部分反应物、生成物及反应条件已略去)。
(1). E的化学式是___________。
(2). B与C反应的化学方程式为___________。
(3). H→D的基本反应类型是___________。
(4). 从微观的角度分析,E与F能发生反应的原因是___________。
【答案】(1). HCl
(2).
(3). 复分解反应 (4). 氢离子和氢氧根离子反应生成水分子(或)
四、我会实验(除20(1)每空1分外,其余每空2分,共22分)
20. 根据下列图示装置回答问题
(1). 写出标号仪器的名称:①___________;②___________。
(2). 实验室用装置A制取氧气,试管口须略向下倾斜的原因是___________,装入药品前,必须要进行的实验操作是___________。
(3). 实验室用装置B制取CO2的化学方程式为___________。若要制取一瓶干燥的二氧化碳气体,并进行装置E的阶梯蜡烛实验,则导管接口的正确连接顺序为a→___________→f。
【答案】(1). ①. 铁架台 ②. 烧杯
(2). ①. 防止冷凝水倒流,使试管炸裂 ②. 检查装置的气密性
(3). ①. ②. bced
21. 小华在新闻中得知,某一满载电石(碳化钙)的货车,因电石遇水发生爆炸。因此对电石产生了浓厚的兴趣。在老师的帮助下,小华与兴趣小组的同学一起探究碳化钙的相关性质,兴趣小组的同学向盛有少量碳化钙固体的烧杯中滴入稀盐酸,观察到立刻有大量气泡冒出,一段时间后溶液变为澄清。
【提出问题】①生成的气体是什么?②澄清溶液中溶质的成分是什么?
【查阅资料】电石是一种白色晶体,遇水立即发生剧烈的反应,生成氢氧化钙和一种可燃性气体。
【猜想与假设】
(1)对生成气体的猜想。
猜想一:一氧化碳;猜想二:氢气;猜想三:碳氢化合物。
【实验探究】
实验操作 | 实验现象 | 实验结论 |
将气体点燃,在火焰上方罩一个干冷的烧杯,一段时间后,迅速倒转烧杯,向其中滴入适量的澄清石灰水,振荡 | ___________ | 猜想三正确 |
【猜想与假设】
(2)对溶质成分的猜想。
猜想①:CaCl2;猜想②:CaCl2和Ca(OH)2;猜想③:___________。
【实验探究】
实验操作 | 实验现象 | 实验结论 |
甲组:取少量溶液于试管中,滴加无色酚酞溶液 | ___________ | 猜想①成立 |
乙组:取少量溶液于试管中,滴加碳酸钠溶液 | 有气泡产生 | 猜想③成立,反应的化学方程式为___________ |
【交流与反思】经过分析,甲组同学的结论是错误的,理由是___________。
【拓展延伸】向Cu(NO3)2溶液中加入少量的碳化钙,充分反应后;观察到的现象是___________。
【答案】 ① 烧杯内壁有水雾生成,澄清石灰水变浑浊 ②. CaCl2和HCl ③. 溶液无明显现象 ④. ⑤. 酚酞溶液遇酸性或中性溶液都无明显现象 ⑥. 有气泡产生,出现蓝色沉淀
五、我会计算(共8分)
22. C919是中国完全自主知识产权的国产干线客机,建造C919的特种钢由赤铁矿石冶炼而成。小华为测出某赤铁矿石样品中Fe2O3的含量,取15.0g样品于烧杯中,将200g的稀硫酸分四次加入该烧杯中,充分反应后(杂质不溶于水,也不与酸反应),实验数据记录如下:
实验次数 | 第一次 | 第二次 | 第三次 | 第四次 |
加入稀硫酸的质量/g | 50 | 50 | 50 | 50 |
剩余固体的质量/g | 11 | m | 4.5 | n |
请回答:
(1). Fe2O3中铁、氧元素的质量比为___________(填最简整数比)。
(2). 表中m=___________;n=___________。
(3). 赤铁矿石样品中Fe2O3的质量分数为___________。
(4). 计算所加稀硫酸的溶质质量分数___________。(写出计算过程)
【答案】 ①. 7:3 ②. 7 ③. 4.5 ④. ⑤. 解:设所加稀硫酸的溶质质量分数为x
x=7.35g
×100%=14.7%
答:所加稀硫酸的溶质质量分数为14.7%。
2023年广西贵港市中考二模化学试题(含解析): 这是一份2023年广西贵港市中考二模化学试题(含解析),共21页。试卷主要包含了单选题,填空题,流程题,实验题,科学探究题,计算题等内容,欢迎下载使用。
2023年广西防城港市中考二模化学试题(含答案): 这是一份2023年广西防城港市中考二模化学试题(含答案),共11页。试卷主要包含了可能用到的相对原子质量,下列实验操作正确的是,“铁强化酱油”中的“铁”指的是等内容,欢迎下载使用。
广西贵港市港南区2022年中考二模化学试题及答案: 这是一份广西贵港市港南区2022年中考二模化学试题及答案,共12页。试卷主要包含了单选题,填空题,综合题,计算题等内容,欢迎下载使用。

