北师大版七年级知识结构
展开北师大版七年级(上)生物学知识结构
第一单元:认识生命
1、 生物具有的共同特征:
1)新陈代谢。新陈代谢是生物的最基本特征。
2)生物的生活需要营养
植物的营养:绝大多数通过叶从空气中吸收二氧化碳进行光合作用制造有机物;通过根从土壤中吸收水和无机盐。
动物的营养:从外界获取现成的营养(直接或间接以植物为食)。
3)生物能进行呼吸。
4)生物能排出身体内的废物。
动物排出废物的方式:出汗、呼出气体、排尿。
植物排出废物的方式:落叶。
5)生物能对外界刺激做出反应。
例:斑马发现敌害后迅速奔逃。含羞草对刺激的反应。
6)生物能生长和繁殖。
7)除病毒以外,生物都是由细胞构成的。
2、生物圈的范围:大气圈的底部、水圈的大部和岩石圈的表面。
3、生物圈为生物的生存提供的基本条件:营养物质、阳光、空气、水、适宜的温度和一定的生存空间。
4、影响生物的生存的环境因素: 非生物因素:光、温度、水分等;
生物因素:影响某种生物生活的其他生物。
例: 七星瓢虫捕食蚜虫,是捕食关系。
稻田里杂草和水稻争夺阳光,属竞争关系。
蚂蚁、蜜蜂家庭成员之间分工合作关系。
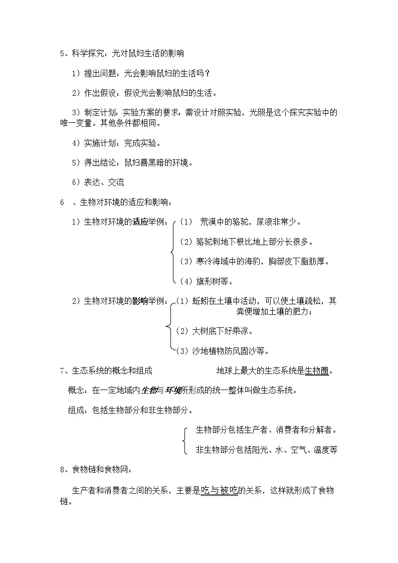
5、科学探究:光对鼠妇生活的影响
1)提出问题:光会影响鼠妇的生活吗?
2)作出假设:假设光会影响鼠妇的生活。
3)制定计划:实验方案的要求:需设计对照实验,光照是这个探究实验中的唯一变量。其他条件都相同。
4)实施计划:完成实验。
5)得出结论:鼠妇喜黑暗的环境。
6)表达、交流
6 、生物对环境的适应和影响:
1)生物对环境的适应举例: (1) 荒漠中的骆驼,尿液非常少。
(2)骆驼刺地下根比地上部分长很多。
(3)寒冷海域中的海豹,胸部皮下脂肪厚。
(4)旗形树等。
2)生物对环境的影响举例:(1)蚯蚓在土壤中活动,可以使土壤疏松,其粪便增加土壤的肥力;
(2)大树底下好乘凉。
(3)沙地植物防风固沙等。
7、生态系统的概念和组成 地球上最大的生态系统是生物圈。
概念:在一定地域内生物与环境所形成的统一整体叫做生态系统。
组成:包括生物部分和非生物部分。
生物部分包括生产者、消费者和分解者。
非生物部分包括阳光、水、空气、温度等
8、食物链和食物网:
生产者和消费者之间的关系,主要是吃与被吃的关系,这样就形成了食物链。
一个生态系统中往往有很多条食物链,它们往往彼此交错连接,这样就形成了食物网。
第二单元 生物体的结构
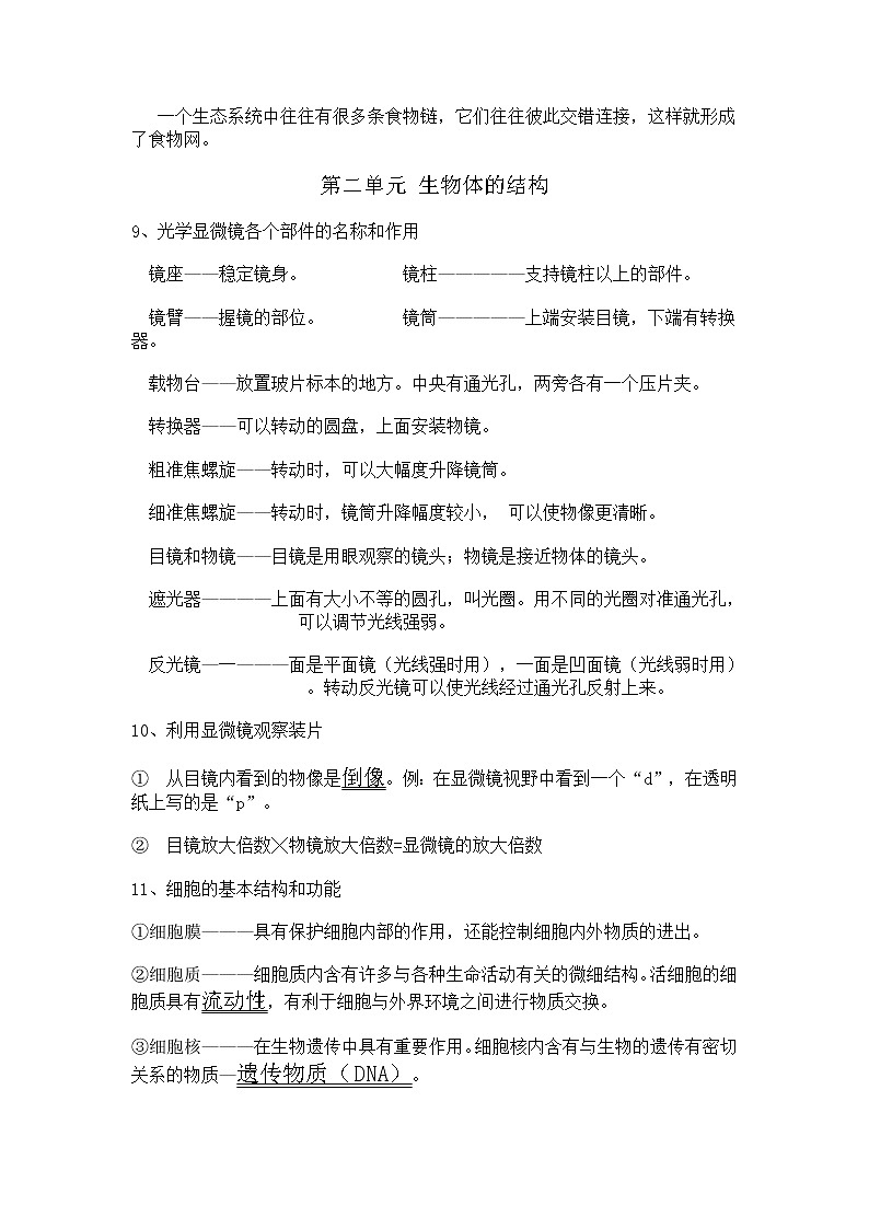
9、光学显微镜各个部件的名称和作用
镜座——稳定镜身。 镜柱—————支持镜柱以上的部件。
镜臂——握镜的部位。 镜筒—————上端安装目镜,下端有转换器。
载物台——放置玻片标本的地方。中央有通光孔,两旁各有一个压片夹。
转换器——可以转动的圆盘,上面安装物镜。
粗准焦螺旋——转动时,可以大幅度升降镜筒。
细准焦螺旋——转动时,镜筒升降幅度较小, 可以使物像更清晰。
目镜和物镜——目镜是用眼观察的镜头;物镜是接近物体的镜头。
遮光器————上面有大小不等的圆孔,叫光圈。用不同的光圈对准通光孔,可以调节光线强弱。
反光镜—一———面是平面镜(光线强时用),一面是凹面镜(光线弱时用)。转动反光镜可以使光线经过通光孔反射上来。
10、利用显微镜观察装片
① 从目镜内看到的物像是倒像。例:在显微镜视野中看到一个“d”,在透明纸上写的是“p”。
② 目镜放大倍数╳物镜放大倍数=显微镜的放大倍数
11、细胞的基本结构和功能
①细胞膜———具有保护细胞内部的作用,还能控制细胞内外物质的进出。
②细胞质———细胞质内含有许多与各种生命活动有关的微细结构。活细胞的细胞质具有流动性,有利于细胞与外界环境之间进行物质交换。
③细胞核———在生物遗传中具有重要作用。细胞核内含有与生物的遗传有密切关系的物质—遗传物质(DNA)。
12. 植物细胞除了和动物细胞一样含有细胞膜、细胞质、细胞核外,一般还具有细胞壁、叶绿体和液泡。
13、洋葱表皮细胞装片的制作和观察
制作步骤: (1)将盖玻片、载玻片擦拭干净。
(2)先在洁净的载玻片中央滴一滴清水。
(3)把洋葱鳞片叶向外折断,用镊子从鳞片叶的内面撕下一小块透明的薄膜。
(4)把撕下的薄膜放在载玻片中央的水滴中,用解剖针轻轻地把它展平。
(5)用镊子夹住一块盖玻片一侧的边缘,将它的另一侧先接触水滴,然后轻轻地放平,盖在薄膜上。注意不要在盖玻片下留下气泡。
(6)经碘液染色后。
(7)把制好的洋葱表皮细胞装片放在低倍显微镜下观察
14、口腔上皮细胞装片的制作和观察
制作步骤: (1)将盖玻片、载玻片擦拭干净。
(2)用滴管在洁净的载玻片中央滴一滴生理盐水。
(3)用凉开水把口漱净,用牙签从口腔腮壁处轻轻刮几下。
(4)把牙签上附着的一些碎屑放在载玻片的生理盐水滴中涂几下。
(5)盖上盖玻片,注意不要留下气泡。
(6)经碘液染色后。
(7)把制好的口腔上皮细胞装片放在低倍显微镜下观察。
15、细胞膜的功能
细胞膜能够让有用的物质进入细胞,把其他物质挡在细胞外面,同时,还能把细胞内产生的废物排到细胞外。
16、线粒体和叶绿体在能量转换方面的作用
(1)线粒体和叶绿体是细胞里的能量转换器
(2)叶绿体:叶绿体将光能转变成化学能,储存在它所制造的有机物中。
(3)线粒体:将有机物中的化学能释放出来,供细胞利用。
17、细胞核在生物遗传中的作用
细胞的控制中心是细胞核。细胞核中有染色体,染色体中有DNA,DNA上有遗传信息。这些信息其实就是指导和控制细胞中物质和能量变化的一系列指令。
存在于 载体是 控制
细胞核 染色体 基因 性状
包括有遗传效应的片段是
蛋白质 DNA
18、细胞通过分裂产生新细胞 。 细胞分裂就是一个细胞分成两个细胞。细胞分裂的结果是细胞数目增多。
分裂时,细胞核先由一个分成两个,随后,细胞质分成两份,每份各含有一个细胞核。最后,在原来的细胞的中央,形成新的细胞膜,植物细胞还形成新的细胞壁。于是,一个细胞就分裂成为两个细胞。
19、细胞生长的结果是细胞体积增大。
20、细胞分化形成组织
细胞分化产生了不同的细胞群,每个细胞群都是由形态相似,结构、功能相同的细胞联合在一起形成的,这样的细胞群叫做组织。
21、动物体(人体)的结构层次 : 细胞→组织→器官→系统→人体
动物体的组织:上皮组织、肌肉组织、结缔组织、神经组织。
人体八大系统的组成:运销寻呼,尿内生神。(运动系统,消化系统,循环系统,呼吸系统;泌尿系统,内分泌系统,生殖系统,神经系统)
22、植物体的结构层次: 细胞→组织→器官→植物体
植物体的组织:保护组织、营养组织、分生组织、输导组织。
23、绿色开花植物的六大器官
①根、②茎、③叶, (属于营养器官——与营养生长有关。)
种子萌发和形成幼苗标志着植物体进入营养生长阶段
④花、⑤果实、⑥种子,(属于生殖器官——与生殖生长有关)。
开花和结实标志着植物体进入成熟阶段
24、只有一个细胞的生物体
酵母菌、草履虫、衣藻、眼虫、变形虫等都是一个细胞的生物体,能独立生活。
25、病毒的形态结构和生命活动的特点
形态结构:多种多样的,病毒的结构简单,由蛋白质的外壳和内部的遗传物质组成,没有细胞结构。
生命活动:病毒只能寄生在活细胞里。
第三单元 生物圈中的绿色植物
26、光合作用
(1)条件:光能
(2) 场所:叶绿体
(3) 原料:二氧化碳、水
(4)产物:有机物、氧气
(5)实质:合成有机物,储存能量
光
(6)公式:二氧化碳+水 有 机 物 + 氧
叶绿体 (储存能量)
27、植物的呼吸作用
植物细胞利用氧,将有机物分解成二氧化碳和水,并且将储存在有机物中的能量释放出来,供给生命活动的需要;这个过程,叫做植物的呼吸作用。
实质:分解有机物,释放能量
呼吸作用主要是在线粒体内进行的。
公式:有机物+氧 线粒体 二氧化碳+水+能量
28、根适于吸水的特点
根吸水的部位主要是根尖的成熟区(根毛区)。成熟区生有大量的根毛。
细胞壁极薄
根毛细胞的特点: 细胞质少
液泡大
土壤溶液:土壤颗粒之间含有无机盐和水分,称为土壤溶液。
当根毛的细胞液浓度大于土壤溶液浓度时,根毛细胞吸水;
当根毛的细胞液浓度小于土壤溶液浓度时,根毛细胞失水。
29、植物生长需要的营养物质
水分、无机盐(其中需要量最多的是含氮(N)的、含磷(P)的、含钾(K)的无机盐)、有机物。
30、无土栽培:根据植物生活需要的无机盐种类、数量和比例配制营养液来栽培植物的技术,就是无土栽培。
31、蒸腾作用
概念:植物体体内的水分以水蒸气形式散失到体外的生理过程叫蒸腾作用。
发生部位:叶片、叶柄、幼嫩的茎。主要是叶片。
生理意义: 降低叶面温度;
促进水分的吸收和运输;
促进无机盐的运输。
32、运输作用
导管的功能:由下向上运输水分和无机盐。
筛管的功能:由上向下运输有机物。
第六章 绿色开花植物的生活史
33.种子萌发的条件:
种子必须是完整的,
自身条件: 胚必须是活的,
渡过休眠期。
适量的水分,
外界条件: 充足的空气,
适宜的温度。
34、在单子叶植物种子剖面上滴一滴碘液,再用放大镜仔细观察被染成蓝色的胚乳以及未被染成蓝色的果皮和种皮、胚根、胚芽、胚轴和子叶。
在双子叶植物种子剖面上滴一滴碘液,再用放大镜仔细观察被染成蓝色的子叶以及未被染成蓝色的种皮、胚根、胚芽、胚轴。
35、种子的主要结构(菜豆种子和玉米种子的异同点) :
胚是新植物的幼体。胚根发育成新植物体的根;胚芽发育成新植物体的茎和叶;胚轴发育成新植物体的根茎结合部。
有种皮和胚
菜豆种子: 无胚乳,营养物质贮藏在子叶里。
子叶两片。
有果皮、种皮和胚
玉米种子: 有胚乳,营养物质贮藏在胚乳里。
子叶一片。
36、桃花的结构
花柄、萼片、花瓣、雌蕊(柱头、花柱、子房)、雄蕊(花药、花丝)。
花的主要结构是花蕊(雌蕊、雄蕊)。
37、果实和种子的形成
子房发育成果实,
子房壁发育成果皮,
珠被发育为种皮,
子房里面的胚珠发育成种子,
胚珠里面的受精卵发育成胚,
胚珠里面的受精极核发育成胚乳。
动物细胞结构简图:

