2022届高考生物总复习课时达标能力检测试卷十六孟德尔的豌豆杂交实验二含解析
展开
这是一份2022届高考生物总复习课时达标能力检测试卷十六孟德尔的豌豆杂交实验二含解析,共9页。试卷主要包含了选择题,非选择题等内容,欢迎下载使用。
1.下列有关基因分离定律和基因自由组合定律的说法,正确的是( )
A.一对相对性状的遗传一定遵循基因的分离定律而不遵循自由组合定律
B.分离定律发生在配子产生过程中,自由组合定律发生在配子随机结合过程中
C.多对等位基因遗传时,在等位基因分离的同时,非等位基因自由组合
D.若符合自由组合定律,双杂合子自交后代不一定出现9∶3∶3∶1的性状分离比
解析:选D 如果一对相对性状由多对非同源染色体上的等位基因控制,则遵循自由组合定律;自由组合定律也发生在减数分裂形成配子的过程中;多对等位基因如果不位于非同源染色体上,则不遵循自由组合定律;如果双杂合子的两对等位基因之间存在互作关系或具某些基因型的个体致死时,则可能不符合9∶3∶3∶1的性状分离比。
2.将两株植物杂交,子代植株的性状为:37株红果叶片上有短毛,19株红果叶片无毛,18株红果叶片上有长毛,13株黄果叶片上有短毛,7株黄果叶片上有长毛,6株黄果叶片无毛。下列叙述错误的是( )
A.果实红色对黄色为显性性状
B.若只考虑叶毛性状,则无毛个体是纯合体
C.两亲本植株都是杂合体
D.两亲本的表现型是红果长毛
解析:选D 根据子代红果与黄果分离比为(37+19+18)∶(13+7+6)≈3∶1,说明果实红色对黄色为显性性状。就叶毛来说,子代短毛∶无毛∶长毛=2∶1∶1,说明其基因型为Bb∶BB∶bb=2∶1∶1,所以无毛与长毛都是纯合体。根据亲本杂交后代都发生了性状分离,说明两株亲本植株都是杂合体。根据子代红果与黄果分离比为(37+19+18)∶(13+7+6)≈3∶1,说明此对性状的双亲均表现为红果;根据子代短毛∶无毛∶长毛=(37+13)∶(19+6)∶(18+7)=2∶1∶1,说明此对性状的双亲均表现为短毛,因此两亲本的表现型都是红果短毛。
3.果蝇的灰身(A)与黑身(a)、大脉翅(B)与小脉翅(b)是两对相对性状,相关基因位于常染色体上且独立遗传。灰身大脉翅的雌蝇和灰身小脉翅的雄蝇杂交,子代中47只为灰身大脉翅,49只为灰身小脉翅,17只为黑身大脉翅,15只为黑身小脉翅。下列说法错误的是( )
A.亲本中雌雄果蝇的基因型分别为AaBb和Aabb
B.亲本雌蝇产生卵的基因组成种类数为4种
C.子代中表现型为灰身大脉翅个体的基因型为AaBb
D.子代中体色和翅型的表现型比例分别为3∶1和1∶1
解析:选C 由题中数据可知子代中灰身∶黑身=(47+49)∶(17+15)=3∶1,可推知亲本基因型是Aa和Aa;大脉翅∶小脉翅=(47+17)∶(49+15)=1∶1,可推知亲本基因型是Bb和bb,所以亲本灰身大脉翅雌蝇基因型是AaBb,灰身小脉翅雄蝇基因型是Aabb,A项正确;由A项可知亲本灰身大脉翅雌蝇基因型是AaBb,其减数分裂产生的卵细胞基因型有AB、Ab、aB、ab 4种类型;由亲本基因型可知,子代中表现型为灰身大脉翅个体的基因型为AABb或AaBb;由A项分析可知D项正确。
4.某植物正常株开两性花,且有只开雄花和只开雌花的两种突变型植株。取纯合雌株和纯合雄株杂交,F1全为正常株,F1自交所得F2中正常株∶雄株∶雌株=9∶3∶4。下列推测不合理的是( )
A.该植物的性别由位于非同源染色体上的两对基因决定
B.雌株和雄株两种突变型都是正常株隐性突变的结果
C.F1正常株测交后代表现为正常株∶雄株∶雌株=1∶1∶2
D.F2中纯合子测交后代表现为正常株∶雄株∶雌株=2∶1∶1
解析:选D 若基因用A、a和B、b表示,由题干可知,F1自交所得F2中正常株∶雄株∶雌株=9∶3∶4=9∶3∶(3+1),则F1基因型为AaBb,双亲为AAbb和aaBB,符合基因的自由组合定律;F1正常株测交后代为AaBb∶Aabb∶aaBb∶aabb=1∶1∶1∶1,表现型为正常株∶雄株∶雌株=1∶1∶2;F2中纯合子有AABB、AAbb、aaBB、aabb,测交后代分别为AaBb、Aabb、aaBb、aabb,表现型为正常株∶雄株∶雌株=1∶1∶2。
5.在孟德尔两对相对性状的杂交实验中,用纯合的黄色圆粒和绿色皱粒豌豆作亲本杂交得F1,F1全为黄色圆粒,F1自交得F2。在F2中,①用绿色皱粒人工传粉给黄色圆粒豌豆,②用绿色圆粒人工传粉给黄色圆粒豌豆,③让黄色圆粒自交,三种情况独立进行实验,则子代的表现型比例分别为( )
A.①4∶2∶2∶1 ②15∶8∶3∶1 ③64∶8∶8∶1
B.①3∶3∶1∶1 ②4∶2∶2∶1 ③25∶5∶5∶1
C.①1∶1∶1∶1 ②6∶3∶2∶1 ③16∶8∶2∶1
D.①4∶2∶2∶1 ②16∶8∶2∶1 ③25∶5∶5∶1
解析:选D 用纯合的黄色圆粒和绿色皱粒豌豆作亲本杂交得F1,F1全为黄色圆粒,可见黄色、圆粒均为显性性状。若用A表示黄色基因,B表示圆粒基因,则F2中黄色圆粒豌豆基因型有4种,AABB∶AaBb∶AaBB∶AABb=1∶4∶2∶2,减数分裂产生配子及其比例为AB∶Ab∶aB∶ab=4∶2∶2∶1,则①用绿色皱粒人工传粉给黄色圆粒豌豆,②用绿色圆粒人工传粉给黄色圆粒豌豆,③让黄色圆粒自交,三种情况独立进行实验,子代的表现型比例分别为①4∶2∶2∶1;②16∶8∶2∶1;③25∶5∶5∶1。
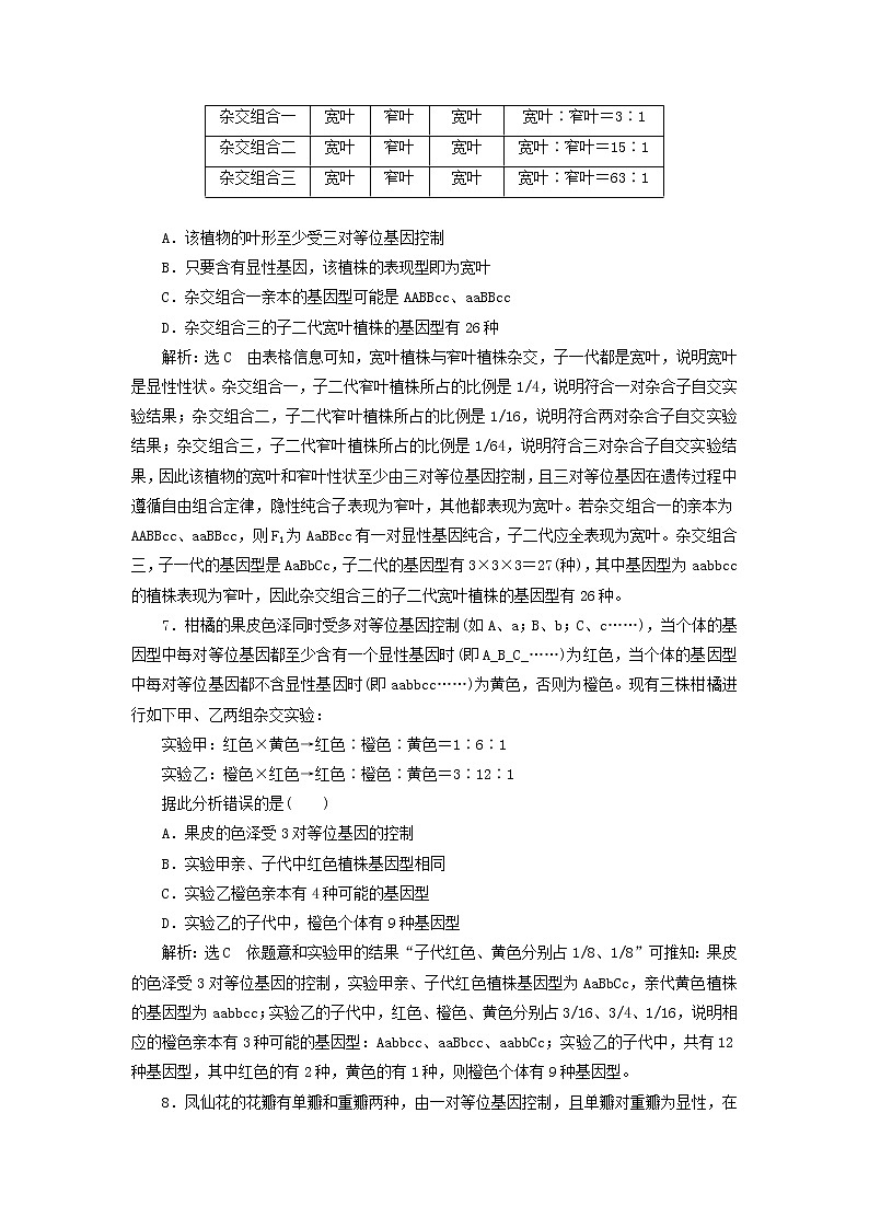
6.某植物叶形的宽叶和窄叶是一对相对性状,用纯合的宽叶植株与窄叶植株进行杂交,如下表(相关基因用A、a;B、b;C、c……表示)。下列相关叙述错误的是( )
A.该植物的叶形至少受三对等位基因控制
B.只要含有显性基因,该植株的表现型即为宽叶
C.杂交组合一亲本的基因型可能是AABBcc、aaBBcc
D.杂交组合三的子二代宽叶植株的基因型有26种
解析:选C 由表格信息可知,宽叶植株与窄叶植株杂交,子一代都是宽叶,说明宽叶是显性性状。杂交组合一,子二代窄叶植株所占的比例是1/4,说明符合一对杂合子自交实验结果;杂交组合二,子二代窄叶植株所占的比例是1/16,说明符合两对杂合子自交实验结果;杂交组合三,子二代窄叶植株所占的比例是1/64,说明符合三对杂合子自交实验结果,因此该植物的宽叶和窄叶性状至少由三对等位基因控制,且三对等位基因在遗传过程中遵循自由组合定律,隐性纯合子表现为窄叶,其他都表现为宽叶。若杂交组合一的亲本为AABBcc、aaBBcc,则F1为AaBBcc有一对显性基因纯合,子二代应全表现为宽叶。杂交组合三,子一代的基因型是AaBbCc,子二代的基因型有3×3×3=27(种),其中基因型为aabbcc的植株表现为窄叶,因此杂交组合三的子二代宽叶植株的基因型有26种。
7.柑橘的果皮色泽同时受多对等位基因控制(如A、a;B、b;C、c……),当个体的基因型中每对等位基因都至少含有一个显性基因时(即A_B_C_……)为红色,当个体的基因型中每对等位基因都不含显性基因时(即aabbcc……)为黄色,否则为橙色。现有三株柑橘进行如下甲、乙两组杂交实验:
实验甲:红色×黄色→红色∶橙色∶黄色=1∶6∶1
实验乙:橙色×红色→红色∶橙色∶黄色=3∶12∶1
据此分析错误的是( )
A.果皮的色泽受3对等位基因的控制
B.实验甲亲、子代中红色植株基因型相同
C.实验乙橙色亲本有4种可能的基因型
D.实验乙的子代中,橙色个体有9种基因型
解析:选C 依题意和实验甲的结果“子代红色、黄色分别占1/8、1/8”可推知:果皮的色泽受3对等位基因的控制,实验甲亲、子代红色植株基因型为AaBbCc,亲代黄色植株的基因型为aabbcc;实验乙的子代中,红色、橙色、黄色分别占3/16、3/4、1/16,说明相应的橙色亲本有3种可能的基因型:Aabbcc、aaBbcc、aabbCc;实验乙的子代中,共有12种基因型,其中红色的有2种,黄色的有1种,则橙色个体有9种基因型。
8.凤仙花的花瓣有单瓣和重瓣两种,由一对等位基因控制,且单瓣对重瓣为显性,在开花时含有显性基因的精子不育而含隐性基因的精子可育,卵细胞不论含显性还是隐性基因都可育。现取自然情况下多株单瓣凤仙花自交得F1,则对F1中单瓣与重瓣的比值分析正确的是( )
A.单瓣与重瓣的比值为3∶1
B.单瓣与重瓣的比值为1∶1
C.单瓣与重瓣的比值为2∶1
D.单瓣与重瓣的比值无规律
解析:选B 设相关基因用A、a表示。由题意可知,由于无法产生含A的精子,故单瓣凤仙花的基因型为Aa,多株单瓣凤仙花自交得F1,其中雄性亲本只能产生a一种精子,雌性亲本可产生A和a两种卵细胞,故后代基因型为1Aa、1aa,表现型比例为单瓣与重瓣的比值为1∶1。
9.某种动物的眼色由两对独立遗传的等位基因(A、a和B、b)控制,具体控制关系如图。下列相关叙述正确的是( )
A.A基因正常表达时,以任一链为模板转录和翻译产生酶A
B.B基因上可结合多个核糖体,以提高酶B的合成效率
C.该动物群体中无色眼的基因型只有1种,猩红色眼对应的基因型有4种
D.若一对无色眼亲本所形成的受精卵中基因a突然变成了基因A,或基因b突然变成了基因B,则发育成的子代为深红色眼
解析:选C A基因正常表达时,以非编码链为模板转录形成mRNA,以mRNA为模板翻译产生酶A;以B基因的一条链为模板,转录出的mRNA可结合多个核糖体,以提高酶B的合成效率;分析图示可知:无色眼没有酶A和酶B,为无色底物,缺乏A基因和B基因,基因型只有aabb这1种,猩红色眼有A基因控制合成的酶A或B基因控制合成的酶B,因此对应的基因型有4种,分别为AAbb、Aabb、aaBB、aaBb;若一对无色眼亲本(aabb)所形成的受精卵中基因a或b发生突变,发育成的子代的基因型为Aabb或aaBb,表现为猩红色眼。
10.果蝇的长翅和残翅由一对等位基因控制,灰身和黑身由另一对等位基因控制。一对长翅灰身果蝇杂交的子代中出现了残翅雌果蝇,雄果蝇中的黑身个体占1/4。不考虑变异的情况下,下列推理合理的是( )
A.两对基因位于同一对染色体上
B.两对基因都位于常染色体上
C.子代不会出现残翅黑身雌果蝇
D.亲本雌蝇只含一种隐性基因
解析:选B 由亲代长翅灰身果蝇杂交产生的子代中出现残翅和黑身果蝇判断,长翅对残翅为显性,灰身对黑身为显性。子代中出现了残翅雌果蝇,说明控制该性状基因位于常染色体上(若位于X染色体上,则雌果蝇应该全为长翅);雄果蝇中的黑身个体占1/4,说明控制该性状基因位于常染色体上(若位于X染色体上,则雄果蝇中的黑身个体占1/2),所以两个亲本都为杂合子,含有两个隐性基因;若两对基因位于一对同源染色体上或者两对同源染色体上,则子代都能出现上述结果;若亲本中两对基因位于两对同源染色体上,或者两个显性基因位于同源染色体的一条染色体上,两个隐性基因位于另一条染色体上,子代都可能出现残翅黑身雌果蝇。
11.某哺乳动物棒状尾(A)对正常尾(a)为显性;黄色毛(Y)对白色毛(y)为显性,但是雌性个体无论毛色基因型如何,均表现为白色毛。两对基因均位于常染色体上并遵循基因的自由组合定律。下列叙述正确的是( )
A.A与a、Y与y两对等位基因位于同一对同源染色体上
B.若想依据子代的表现型判断出性别,能满足要求的交配组合有两组
C.基因型为Yy的雌雄个体杂交,子代黄色毛和白色毛的比例为3∶5
D.若黄色与白色两个体交配,生出一只白色雄性个体,则母本的基因型是Yy
解析:选C 由控制两对性状的基因遵循自由组合定律可知,这两对基因分别位于两对同源染色体上;若想依据子代的表现型判断出性别,YY♂×yy♀、YY♂×Yy♀、YY♂×YY♀三组杂交组合都满足要求;基因型为Yy的雌雄个体杂交,F1基因型为1YY、2Yy、1yy,雄性中黄色毛∶白色毛=3∶1,雌性全为白色毛,故子代黄色毛和白色毛的比例为3∶5;当亲本的杂交组合为♂Yy×♀yy时,也可生出白色雄性(yy)个体。
12.甲、乙、丙三种植物的花色遗传均受两对具有完全显隐性关系的等位基因控制,且两对等位基因独立遗传。白色前体物质在相关酶的催化下形成不同色素,使花瓣表现相应的颜色,不含色素的花瓣表现为白色。色素代谢途径如图。据图分析下列叙述错误的是( )
A.基因型为Aabb的甲植株开红色花,测交后代为红花∶白花≈1∶1
B.基因型为ccDD的乙种植株,由于缺少蓝色素D基因必定不能表达
C.基因型为EEFF的丙种植株中,E基因不能正常表达
D.基因型为EeFf的丙植株,自交后代为白花∶黄花≈13∶3
解析:选B 分析图示可知,在甲种植物中,A_B_、aaB_和A_bb均开红花,aabb开白花,因此基因型为Aabb的植株,测交后代为红花(Aabb)∶白花(aabb)≈1∶1;基因型为ccDD的乙种植株,由于缺少C基因而不能合成蓝色素,但D基因仍可表达;在丙植株中,E基因的表达离不开f基因的表达产物f酶的催化,因此基因型为EEFF的植株缺少f基因,E基因不能正常表达;基因型为EeFf的丙植株自交,产生的子一代的基因型及比例为E_F_∶E_ff∶eeF_∶eeff=9∶3∶3∶1,E_ff能合成黄色素,含F基因的植株抑制E基因的表达,只有E_ff的植株表现为黄花,所以白花∶黄花≈13∶3。
二、非选择题
13.某严格闭花受粉植物,其花色黄色(Y)对绿色(y)为显性,种子圆粒(R)对皱粒(r)为显性。有人用黄色圆粒和绿色圆粒的两亲本进行杂交,实验结果(F1)为897黄色圆粒∶902绿色圆粒∶298黄色皱粒∶305绿色皱粒,请回答以下问题:
(1)根据F1推测Y、y和R、r两对等位基因位于________(填“同源”或“非同源”)染色体上;两亲本的基因型为:黄色圆粒________,绿色圆粒________。
(2)让F1中所有绿色圆粒植株自然生长结实(假设结实率、成活率等均相同),理论上其F2的表现型及数量比为______________________________。
(3)该植物中,抗病和感病由另一对等位基因控制,但未知其显隐性关系。现分别有1株抗病(甲)和感病(乙)植株(甲、乙是否为纯合子未知),请利用以上植株,探究抗病和感病的显隐性关系,简要写出实验思路并对实验结果进行分析。_______________________
____________________________________ ____________________________________
________________________________________________________________________。
解析:(1)由题干可推出,F1中黄色(Y_)∶绿色(yy)≈1∶1,圆粒(R_)∶皱粒(rr)≈3∶1,所以亲本基因型为YyRr和yyRr。(2)让F1中所有绿色圆粒植株(1/3yyRR、2/3yyRr)自然生长结实,理论上F2的表现型及数量比为(1/3+2/3×1/4)yyRR∶(2/3×1/2)yyRr∶(2/3×1/4)yyrr=(1/2yyRR+1/3 yyRr)绿色圆粒∶1/6yyrr 绿色皱粒=5∶1。(3)判断显、隐性状的一般方法:①确定显隐性性状时首选自交,看其后代有无性状分离,若有则亲本的性状为显性性状。②其次,让具有相对性状的两亲本杂交,看后代的表现型,若后代表现一种亲本性状,则此性状为显性性状。③考虑各种情况,设定基因来探究后代的表现型是否符合题意来确定性状的显隐性。
答案:(1)非同源 YyRr yyRr
(2)绿色圆粒(或绿圆)∶绿色皱粒(或绿皱)=5∶1
(3)答案一:将抗病(甲)和感病(乙)植株进行自交,如果某植株后代出现性状分离,则该植株具有的性状(或表现型)为显性性状;如果自交后代都不出现性状分离,则将2株植株(或甲、乙)的自交后代进行杂交,杂交后代表现出来的性状(或表现型)即为显性性状
答案二:将抗病(甲)和感病(乙)植株进行杂交,如果后代只表现一种性状(或表现型),则该性状(或表现型)即为显性性状;如果出现两种性状(或表现型),则将杂交后代进行自交,出现性状分离的植株的性状(或表现型)即为显性性状
14.果蝇眼色由A、a和B、b两对位于常染色体上的等位基因控制,基因A控制色素形成,基因B决定红色,基因b决定粉色;当基因A不存在时,果蝇眼色表现为白色。为了研究这两对等位基因的分布情况,某科研小组进行了杂交实验,选取一对红眼(AaBb)雌雄个体进行交配,统计结果。据此回答下列问题(不考虑基因突变和交叉互换):
(1)如果子代表现型及比例为红色∶白色∶粉色=____________,则这两对等位基因的遗传符合自由组合定律,表现型为白眼的果蝇中,纯合子的基因型为____________。选择子代粉色眼雌雄个体自由交配,所产生后代的表现型及比例为____________。
(2)如果子代的表现型及比例为红∶粉∶白=2∶1∶1,则这两对等位基因的分布情况可以为________________________________________________________________________
________________________________________________________________________
________________________________________________________________________。
(3)若这两对等位基因的遗传符合自由组合定律,取亲本果蝇(AaBb)进行测交,则后代的表现型及比例为______________。
解析:(1)红眼(AaBb)雌雄个体进行相互交配,如果符合自由组合定律,则亲本能够产生四种等比例配子,雌雄配子随机结合后应该能够产生红色、白色、粉色三种表现型的个体,且比例为9∶4∶3。白眼果蝇的基因型为aaBb、aaBB、aabb,其中纯合子的基因型为aaBB、aabb。子代粉色眼果蝇的基因型为1/3AAbb、2/3Aabb,其自由交配所产生的后代表现型及比例为粉色∶白色=8∶1。(2)红眼(AaBb)雌雄个体进行相互交配,如果子代的表现型及比例为红∶粉∶白=2∶1∶1,说明这两对等位基因的遗传不符合自由组合定律,通过子代的表现型及比例可推知这两对等位基因位于一对常染色体上,具体分布情况有两种:一种情况是一只果蝇基因A与基因b在一条染色体上,基因a与基因B在一条染色体上,另一只果蝇基因A与基因B在一条染色体上,基因a与基因b在一条染色体上;另一种情况是两只果蝇均是基因A与基因b在一条染色体上,基因a与基因B在一条染色体上。(3)若这两对等位基因的遗传符合自由组合定律,取亲本果蝇(AaBb)与基因型为aabb的果蝇进行测交,后代表现型及比例为红色∶白色∶粉色=1∶2∶1。
答案:(1)9∶4∶3 aaBB、aabb 粉色∶白色=8∶1
(2)A、a和B、b位于一对常染色体上,且一只果蝇基因A与基因b在一条染色体上,基因a与基因B在一条染色体上;另一只果蝇基因A与基因B在一条染色体上,基因a与基因b在一条染色体上(或A、a和B、b位于一对常染色体上,且两只果蝇均是基因A与基因b在一条染色体上,基因a与基因B在一条染色体上)
(3)红色∶白色∶粉色=1∶2∶1
15.香豌豆有许多品种,花色不同。现有3个纯合品种:1个红花、2个白花(白A和白B)。科学家利用3个品种做杂交实验,结果如下:
实验1:白花A×红花,F1表现为红花,F2表现为红花305株,白花97株
实验2:白花B×红花,F1表现为红花,F2表现为红花268株,白花93株
实验3:白花A×白花B,F1表现为红花,F2表现为红花273株,白花206株
请回答:
(1)根据上述杂交实验结果可推测,________花为显性,香豌豆花色受________对等位基因控制,依据是______________________________________________________
________________________________________________________________________。
(2)为了验证上述结论,可将实验3得到的F2植株自交,单株收获F2中红花植株所结的种子,每株的所有种子单独种植在一起可得到一个株系,观察多个这样的株系,则理论上,在所有株系中有________的株系F3花色的表现型及其数量比为红∶白=3∶1。
(3)科学家继续研究发现,香豌豆红花和白花这对相对性状可受多对等位基因控制。某科学家在大量种植该红花品种时,偶然发现了1株纯合白花植株。假设该白花植株与红花品种也只有一对等位基因存在差异,若要通过杂交实验来确定该白花植株是一个新等位基因突变造成的,还是属于上述2个白花品种中的一个,则:
该实验的思路:______________________________________________________。
预期实验结果和结论:_________________________________________________
________________________________________________________________________
________________________________________________________________________。
解析:(1)根据实验1和2,白花×红花,F1全为红花可知,红花为显性性状。实验3中,F2中红色个体占全部个体的比例为9/16=(3/4)2,可判断花色涉及2对等位基因,且A_B_为红色,其余基因型为白色。(2)实验3得到的F2中红花植株基因型及概率:1/9AABB、2/9AABb、2/9AaBB、4/9AaBb,自交所产生的株系如下:
AABB自交,株系:AABB红
AABb自交,株系:AAB_红∶AAbb白=3∶1
AaBB自交,株系:A_BB红∶aaBB白=3∶1
AaBb自交,株系:A_B_红∶(A_bb、aaB_、aabb)白=9∶7
故株系红∶白=3∶1共占4/9。
(3)设红花基因型为AABBCC。白花A:aaBBCC 白花B为:AAbbCC。若该白花植株是新等位基因突变,与红花品种也只有一对等位基因存在差异,则为AABBcc。故其与上述2个白花品系杂交,后代全部为红花。若该白花植株是2个品系中的一个,则为aaBBCC或AAbbCC,其与2个白花品系杂交,其中会有一个组合出现子代全为白花的现象。
答案:(1)红 2 实验3中,F2中红色个体占全部个体的比例为9/16=(3/4)2,依据n对等位基因自由组合且完全显性时,F2中显性个体的比例是(3/4)n,可判断花色涉及2对等位基因 (2)4/9
(3)用该白花植株分别与白花A、B杂交,观察子代花色
在2个杂交组合中,如果子代全部为红花,说明该白花植株是新等位基因突变造成的;如果1个组合的子代为红花,1个组合的子代为白花,说明该白花植株属于这2个白花品系之一
母本
父本
子一代
子二代
杂交组合一
宽叶
窄叶
宽叶
宽叶∶窄叶=3∶1
杂交组合二
宽叶
窄叶
宽叶
宽叶∶窄叶=15∶1
杂交组合三
宽叶
窄叶
宽叶
宽叶∶窄叶=63∶1
相关试卷
这是一份高中生物暑假作业02孟德尔的豌豆杂交实验二能力提升含解析,共7页。试卷主要包含了单选题,多选题,读图填空题等内容,欢迎下载使用。
这是一份高考生物一轮课时跟踪检测16《孟德尔的豌豆杂交实验(二)》(含详解),共9页。试卷主要包含了选择题,非选择题等内容,欢迎下载使用。
这是一份2022届高考生物总复习课时达标能力检测试卷综合检测含解析,共9页。

