2022届高三化学一轮复习考点特训金属及其化合物2含解析
展开1.关于氢氧化铝的制备方法中,说法正确的是( )
A.氧化铝与过量水反应
B.氯化铝与过量的氢氧化钠溶液反应
C.氯化铝与过量的氨水反应
D.铝与适量氢氧化钠溶液的水反应
2.下列各组物质的稀溶液相互反应,无论是前者滴入后者,还是后者滴入前者,反应现象都相同的是( )
A.NaHCO3和Ca(OH)2B.AlCl3和NaOH
C.NaAlO2和H2SO4D.Na2CO3和HCl
3.下列化学反应的离子方程式正确的是( )
A.氢氧化铝中滴加盐酸:H++OH-=H2O
B.碳酸氢钙溶液中加入氢氧化钠溶液:+OH-=+H2O
C.金属铝溶于氢氧化钠溶液:2Al +6OH-=2+3H2↑
D.用FeCl3溶液腐蚀铜电路板:2Fe3++Cu=2Fe2++Cu2+
4.向100 mL 3 ml/L的盐酸和NaOH溶液中分别加入m g 铝粉,反应结束后,所得H2的质量之比为1:2,则m值为( )
A.1.8B.2.7C.3.6D.5.4
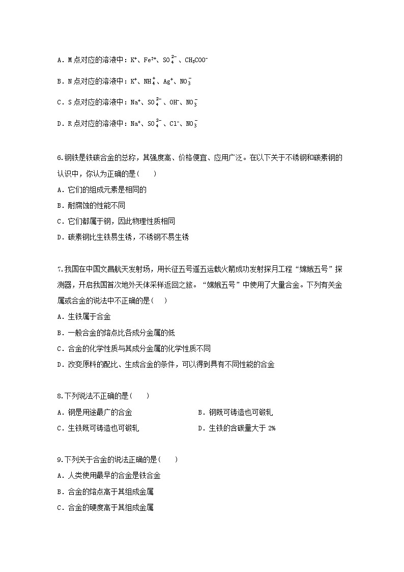
5.向HCl、AlCl3混合溶液中逐滴加入NaOH溶液,生成沉淀的量随NaOH溶液加入量的变化关系如图所示,则下列离子组在对应的溶液中一定能大量共存的是( )
A.M点对应的溶液中:K+、Fe2+、SO、CH3COO-
B.N点对应的溶液中:K+、NH、Ag+、NO
C.S点对应的溶液中:Na+、SO、OH-、NO
D.R点对应的溶液中:Na+、SO、Cl-、NO
6.钢铁是铁碳合金的总称,其强度高、价格便宜、应用广泛。在以下关于不锈钢和碳素钢的认识中,你认为正确的是( )
A.它们的组成元素是相同的
B.耐腐蚀的性能不同
C.它们都属于钢,因此物理性质相同
D.碳素钢比生铁易生锈,不锈钢不易生锈
7.我国在中国文昌航天发射场,用长征五号遥五运载火箭成功发射探月工程“嫦娥五号”探测器,开启我国首次地外天体采样返回之旅。“嫦娥五号”中使用了大量合金。下列有关金属或合金的说法中不正确的是( )
A.生铁属于合金
B.一般合金的熔点比各成分金属的低
C.合金的化学性质与其成分金属的化学性质不同
D.改变原料的配比、生成合金的条件,可以得到具有不同性能的合金
8.下列说法不正确的是( )
A.钢是用途最广的合金B.钢既可铸造也可锻轧
C.生铁既可铸造也可锻轧D.生铁的含碳量大于2%
9.下列关于合金的说法正确的是( )
A.人类使用最早的合金是铁合金
B.合金的熔点高于其组成金属
C.合金的硬度高于其组成金属
D.合金指的一定是不同金属间相互熔合的产物
10.某合金与铁的物理性质的比较如下表所示:
还知该合金耐腐蚀、强度大。从以上性能看 该合金不适合作( )
A.导线B.门窗框C.炉具D.飞机外壳
11.下列是某兴趣小组根据教材实验设计的一个能说明碳酸钠与碳酸氢钠热稳定性的套管实验。查阅资料可知白色的无水硫酸铜粉末遇水变蓝。请观察如下图所示的实验装置,分析实验原理,并判断下列说法和做法,其中不科学的是( )
A.甲为小苏打,乙为纯碱
B.要证明碳酸氢钠受热能产生水,可在小试管内塞上沾有无水硫酸铜粉末的棉花球
C.加热不久就能看到A烧杯的澄清石灰水变浑浊
D.整个实验过程中都没有发现A烧杯的澄清石灰水变浑浊
12.下列关于铁的叙述正确的有几个( )
①铁能被磁铁吸引,但纯铁易被腐蚀
②铁在潮湿的空气中容易生锈
③铁是用量最大、用途最广的合金
④铁在氯气中燃烧生成FeCl2
⑤铁能在氧气中剧烈燃烧生成Fe3O4
⑥不能通过化合反应制得FeCl2和Fe(OH)3
A.4B.3C.2D.1
13.铁的合金是当今世界使用量最大的合金,下列关于铁及其化合物的说法正确的是
A.Fe2O3可以直接溶于水生成Fe(OH)3
B.Fe(OH)2在空气中充分加热最终产生FeO和H2O
C.Fe3O4可以通过置换反应或化合反应制备
D.铁在空气中放置表面会生成致密的氧化膜从而阻止铁被继续腐蚀
14.下列铁的化合物通过化合反应、置换反应、复分解反应均能得到的是( )
A.Fe3O4B.FeCl3C.FeCl2D.Fe(OH)3
15.下列有关铁及其化合物的说法中正确的是 ( )
A.除去FeCl2溶液中的FeCl3杂质,可以向溶液中加入过量的铁粉,然后过滤
B.Fe(OH)2为白色固体,不溶于水,能在空气中稳定存在
C.Fe3O4是一种红棕色粉末,俗称铁红
D.Fe2(SO4)3与KSCN反应产生血红色沉淀
16.某同学欲探究铁及其化合物的性质,他的下列实验方案可行的是( )
A.在常温下将铁片加入浓硫酸中:探究铁的活泼性
B.将热的NaOH溶液滴入FeCl3溶液中:制备Fe(OH)3胶体
C.在蒸发皿中加热蒸干FeSO4溶液:制备FeSO4·6H2O晶体
D.将Cu粉加入Fe(NO3)3溶液中:验证Fe3+的氧化性强于Cu2+
17.将1.12 g铁粉加入25 mL 2 ml·L-1的氯化铁溶液中,充分反应后,其结果是( )
A.铁有剩余,溶液呈浅绿色,Cl-浓度基本不变
B.往溶液中滴入无色KSCN溶液,显红色
C.Fe2+和Fe3+的物质的量之比为5∶1
D.氧化产物与还原产物的物质的量之比为2∶5
18.下列关于Fe3+、Fe2+性质实验的说法错误的是( )
A.用如图装置可以制备Fe(OH)2沉淀
B.向FeCl3溶液中滴加KSCN溶液会生成红色沉淀
C.向FeCl2溶液中加少量铁粉是为了防止Fe2+被氧化
D.配制FeCl3溶液时,先将氯化铁晶体溶于较浓的盐酸中,再加水稀释到所需要的浓度
19.向11.2g Fe2O3、CuO的混合物中加入的硫酸溶液600mL时,固体恰好完全溶解。若用过量的CO在高温下还原相同质量的原混合物,可得固体的质量为( )
A.8.8gB.6.4gC.4.6gD.2.4g
20.常温下,c(H+)=0.1ml/L的某溶液中可能含有Na+、Fe3+、Fe2+、I-、Cl-、CO中的某几种离子,现取100mL该溶液进行如图所示实验:
已知氧化性Fe3+>I2。根据实验结果,判断下列说法正确的是( )
A.Fe3+与Fe2+至少有一种
B.一定不存在CO,可能存在Na+和Cl-
C.一定存在Fe2+、I-、Cl-
D.该溶液中一定存在Fe2+、I-,可能含Cl-
21.现将一定量的硫酸酸化的高锰酸钾溶液与硫酸亚铁溶液混合,充分反应后再向所得溶液中加入KI溶液,混合溶液中铁离子的物质的量随加入的KI物质的量的变化关系如图所示,则下列有关说法不正确的是( )
A.图中AB段主要是高锰酸钾和碘化钾溶液反应
B.图中BC段发生的反应为
C.根据OC段的数据可知开始加入的高锰酸钾的物质的量为0.25 ml
D.向C点的溶液中先加入少量氯水,再加入KSCN溶液,溶液变为红色,则说明完全转化为
二、非选择题(共10题)
22.我国化工专家侯德榜的“侯氏制碱法”曾为世界制碱工业作出了突出贡献。以NaCl、NH3、CO2等为原料先制得NaHCO3,进而生产出纯碱。
(1)某探究活动小组根据上述制碱原理,进行碳酸氢钠的制备实验,同学们按各自设计方案实验。其中一位同学将二氧化碳气体通入含氨的饱和食盐水中制备碳酸氢钠,实验装置如图所示(图中夹持、固定用的仪器未画出)。
①乙装置中的试剂是__________填名称。
②实验结束后,分离出NaHCO3晶体的操作是__________。
③写出丙装置发生主要化学方程式_______________。
(2)另一位同学用图中成装置其他装置未画出进行实验。
①实验时,须先从________管通入_________气体。
②有同学建议在戊装置的b管下端连接己装置,理由是________。
③产品制备
若在煅烧炉中反应的时间较短,NaHCO3将分解不完全。欲测定某份煅烧了一段时间的样品的组成及原NaHCO3的分解率,称取一定量样品完全溶于水制成溶液,然后向此溶液中缓慢滴加稀盐酸,并不断搅拌。溶液中有关离子的物质的量随盐酸加入的变化如图所示,则曲线a、d对应的离子分别是____、_____填离子符号,原NaHCO3的分解率为___。
23.Na2CO3和NaHCO3是两种重要的钠盐。
(1)探究Na2CO3、NaHCO3溶液分别与盐酸反应过程的热量变化
步骤1:分别取10 mL Na2CO3、NaHCO3溶液,测量温度为T1;
步骤2:分别加入10 mL密度约为1.1 g·mL-120%的盐酸(20℃),搅拌,测量温度为T2;
步骤3:数据记录:
步骤4:实验分析。甲同学分析上述数据认为两个反应都放出热量,乙同学认为甲同学的分析不严谨,应该补做如下实验:向盛有10mL水(20℃)的烧杯中加入___________,搅拌,测量温度为T3℃,再比较T3和T2的大小。若T3_______(填大于或小于)20.8,说明NaHCO3溶液与盐酸的反应吸收热量。
(2)下列实验方案中,能测定Na2CO3和NaHCO3固体混合物中各组分质量分数的是___________(填数字)。
方案1:取m1 g样品于300℃加热分解至完全时,固体质量减轻m2 g。
方案2:取m1 g样品,加入足量NaOH溶液充分反应,所得溶液质量为m2 g
方案3:取m1 g样品溶于水后,向其中加入足量盐酸产生CO2的体积为V mL(标准状况)
方案4:取m1 g样品与足量稀硫酸充分反应,逸出的混合物通过碱石灰吸收,质量增加m2g
(3)除去Na2CO3粉末中混有的少量NaHCO3的方法是___________,所涉及的反应的化学方程式为___________。
24.碳酸钠的质量分数的测定:
纯碱是工业生产和日常生活中的重要物质。某兴趣小组为测定某工业纯碱(假设仅含碳酸氢钠杂质)中碳酸钠的质量分数,设计了下列三种实验方案进行探究。请填空:
方案一:纯碱样品经加热后测定剩余固体质量
(1)分别称取干燥坩埚和纯碱样品的质量,将纯碱样品放入坩埚中充分加热(如图),坩埚中发生反应的化学方程式为:_______;
(2)将坩埚置于干燥器中冷却后称量,实验时需要重复“加热、冷却、称量”操作多次,其目的是:_______;
方案二:向纯碱样品溶液中滴加足量CaCl2溶液, 测定沉淀质量
(1)称取m1 g样品,置于小烧杯中,加水溶解,向小烧杯中滴加足量氯化钙溶液(如图),
将反应混合物过滤后的沉淀经过洗涤、干燥,称量为m2 g,则该样品中碳酸钠的质量分数为:____;
(2)如果用Ca(OH)2溶液代替CaCl2溶液作沉淀剂,Ca(OH)2溶液也可以与杂质NaHCO3反应生成沉淀。写出少量的NaHCO3与Ca(OH)2溶液反应的离子方程式:_______;
方案三:向纯碱样品中滴加稀硫酸,测定生成二氧化碳的质量
(1)本实验采用如图装置,C中盛放的物质是_______;
(2)反应前后都要通入N2,反应后通入N2的目的是:_______。
25.I.完成实验Fe与水蒸气反应,如图所示
(1)在D处玻璃管口点燃生成的气体前,必须对该气体进行_______。
(2)B中反应的化学方程式:_______。
(3)碱石灰的作用是_______。
(4)当有16.8g铁粉参加反应时,生成的气体在标准状况下的体积是_______L。
II.如图所示,此装置可用来制取和观察Fe(OH)2在空气中被氧化的颜色变化。实验时必须使用铁屑和6ml·L-1的硫酸,其他试剂任选。填写下列空白:
(1)B中盛有一定量的NaOH溶液,A中应预先加入的药品是____。实验开始时先将止水夹a____(填“打开”或“关闭”)。
(2)简述生成Fe(OH)2的操作过程_______。
(3)实验完毕,打开b处止水夹,放入一部分空气,此时B瓶中发生的反应为____,现象:_____。
(4)知识拓展,下列各图示中能较长时间看到Fe(OH)2白色沉淀的是_______(填序号)。
26.某班几个兴趣小组做了以下实验。
I甲组:两同学利用下列试剂:铁粉、0.1ml/LFeCl3溶液、0.1ml/LFeCl2溶液、KSCN溶液、新制氯水,探究Fe2+、Fe3+的性质,设计实验方案进行实验,完成下列表格。
II乙组:两同学利用如图1所示的装置进行铁与水蒸气反应的实验,并继续研究铁及其化合物的部分性质。
请回答下列问题。
(1)硬质试管中发生反应的化学方程式为___________。
(2)欲确定反应后硬质试管中固体物质的成分,实验过程如下:
①待硬质试管冷却后,取少许其中的固体物质溶于足量稀硫酸得溶液B;
②取少量溶液B于试管a中,滴加KSCN溶液,溶液没有变红色,则溶液B中的阳离子有___________,硬质试管中固体物质的成分是___________。
27.硫酸亚铁晶体(FeSO4·7H2O)在医药上用作补血剂。某课外小组设计实验测定该补血剂中铁元素的含量,并检验该补血剂是否变质。实验步骤如下:
请回答下列问题:
(1)向步骤①的滤液中滴加KSCN溶液后变为红色,则该滤液中含有金属阳离子是_______(填离子符号),检验滤液中还存在Fe2+的方法为_______(说明试剂、现象)。
(2)步骤②加入过量H2O2的目的是_______。
(3)步骤③中反应的离子方程式为_______。
(4)步骤④中一系列处理的操作步骤包括:过滤、_______、干燥、灼烧、冷却、称量。
(5)假设实验中的损耗忽略不计,则每片补血剂含铁元素的质量为_______ g。
28.铁是人类较早使用的金属之一、运用所学知识,回答下列问题。
(1)鉴别Fe(OH)3胶体和FeCl3溶液的方法是_______。
(2)某研究性学习小组为测定FeCl3腐蚀铜后所得溶液的组成,进行了如下实验:
①溶液组成的测定:取50.0mL待测溶液,加入足量的AgNO3溶液,得21.525g白色沉淀,则溶液中c(Cl-)=_______ml·L-1。
②验证该溶液中含有Fe2+,正确的实验方法是_______。
A.观察溶液是否呈浅绿色
B.取适量溶液,滴入酸性高锰酸钾溶液,若褪色,证明含有Fe2+
C.取适量溶液,滴入氯水,再滴入KSCN溶液,若显血红色,证明原溶液中含有Fe2+
(3)绿矾(FeSO4•7H2O)是治疗缺铁性贫血药品的主要成分,也是中学化学一种常见的化学试剂。亚铁盐在空气中容易被氧化而变质。
①甲同学取2mL稀硫酸酸化FeSO4溶液,加入几滴双氧水后,再加入1滴KSCN溶液溶液变红,说明H2O2可将Fe2+氧化。FeSO4溶液与双氧水反应的离子方程式为_______。
②乙同学认为甲同学的实验不够严谨,该组同学在2mL用稀H2SO4酸化的FeSO4溶液中先加入0.5mL煤油,再于液面下依次加入几滴双氧水和l滴KSCN溶液,溶液变红,煤油的作用是_______。
(4)电子工业用FeCl3溶液腐蚀敷在绝缘板上的铜,制造印刷电路板。
i.请写出FeCl3溶液与铜反应的离子方程式:_______。
ii.工程师欲从制造印刷电路板的废水中回收铜,并获得FeCl3溶液,设计如下方案:
①滤渣C的化学式为_______。
②加过量D发生反应的离子方程式为_______。
③通入F发生反应的化学方程式为_______。
29.工业上用铝土矿(主要成分为Al2O3,还有少量的Fe2O3,SiO2等杂质)提取氧化铝作冶炼铝的原料,提取的操作过程如下:
(1)Ⅰ和Ⅱ步骤中均涉及的分离操作是:_______。
(2)沉淀M中除含有泥沙外,一定还含有_______(填化学式)。
(3)生成固体N反应的化学方程式为_______。
(4)滤液X中,含铝元素的溶质的化学式为_______,它属于_______(填“酸”、“碱”或“盐”)。
(5)实验室里常往AlCl3溶液中加入氨水来制取Al(OH)3,该反应的离子方程式为_______。
(6)滤液Y中主要成分为_______、_______。
30.某混合物A中含有KAl(SO4)2、Al2O3和Fe2O3,在一定条件下可实现下图的物质之间的转化:
据此回答下列问题:
(1)KAl(SO4)2在水溶液中的电离方程式___________。
(2)Ⅰ、Ⅱ、Ⅲ、Ⅳ四步中实现物质分离采取的方法是___________。
(3)根据上述框图反应关系,写出下列物质的化学式。固体B___________;沉淀C___________;沉淀D___________。
(4)写出反应①的化学方程式:___________。写出反应②的离子方程式:___________。
31.将5g钠铝合金投入一定量水中,固体完全溶解,产生4.48L标准状况下的气体,反应后所得溶液体积为200mL且溶液中只有一种溶质。回答下列问题:
(1)处理计算问题,通常可以用图示分析的方法。
写出化学式:A______,B______,C______。
(2)经过分析得出,钠铝合金中两种金属的物质的量之比为______,所得溶液的物质的量浓度为______。
【参考答案及解析】
一、选择题
1.
【答案】C
【详解】
A.氧化铝与水不反应,不能得到氢氧化铝,故A错误;
B.氯化铝与过量的氢氧化钠溶液反应生成偏铝酸钠、氯化钠和水,不能得到氢氧化铝,故B错误;
C.氯化铝与氨水反应生成氢氧化铝和氯化铵,氢氧化铝与过量氨水不反应,故C正确;D.铝与适量氢氧化钠溶液的水反应生成偏铝酸钠和氢气,不能得到氢氧化铝,故D错误;
故选C。
2.
【答案】A
【详解】
A.NaHCO3滴入到Ca(OH)2,生成白色沉淀,Ca(OH)2滴入到NaHCO3,生成白色沉淀,故A符合题意;
B.AlCl3滴入到NaOH,开始无现象,后来生成白色沉淀,NaOH滴入到AlCl3,开始产生白色沉淀,后来白色沉淀消失,故B不符合题意;
C.H2SO4滴入到NaAlO2,开始有白色沉淀,后来白色沉淀消失,NaAlO2滴入到H2SO4,开始无现象,后来生成白色沉淀,故C不符合题意;
D.Na2CO3滴入到HCl,开始有气泡产生,HCl滴入到Na2CO3,开始无现象,后来有气泡产生,故D不符合题意。
综上所述,答案为A。
3.酸钙、水、碳酸氢钠,离子反应为:Ca2+++OH-=CaCO3↓+H2O;NaOH过量时,生成碳酸钙、碳酸钠、水,离子反应为:Ca2++2+2OH-=CaCO3↓++2H2O,故B不符合题意;
C.金属铝和氢氧化钠溶液反应生成偏铝酸钠和氢气,水参与反应,正确的离子方程式为:2Al +2OH-+2H2O=2+3H2↑,故C不符合题意;
D.用FeCl3溶液腐蚀铜电路板,铁离子和铜反应生成亚铁离子和铜离子,正确的离子方程式为:2Fe3++Cu=2Fe2++Cu2+,符合电荷守恒,质量守恒,故D符合题意;
答案选D。
4.
【答案】D
【详解】
Al与酸、碱反应的方程式:、 ,n(HCl)=n(NaOH)=0.1L×3ml/L=0.3ml,可见等物质的量的酸、碱与足量的Al反应产生的氢气的物质的量的比是1:3,而实际反应结束后,测得生成的气体体积比为V(甲):V(乙)=1:2,说明Al对于酸来说过量,对于碱来说不足量,所以在甲中放出的氢气按照酸来算,在乙中放出的氢气按照Al来计算。n(HCl)=0.3ml,则与酸反应产生的氢气是0.15ml,则Al与碱反应产生的氢气的物质的量是0.3ml,根据方程式可知反应消耗的Al的物质的量是0.2ml,因此Al的质量是0.2ml×27g/ml=5.4g。D正确;
答案选D。
5.
【答案】D
【分析】
向含HCl的AlCl3溶液中逐滴加入NaOH溶液直至过量,氢氧化钠先与氢离子反应生成水,再与铝离子反应生成氢氧化铝沉淀,最后和氢氧化铝反应生成偏铝酸钠。M点后还未出现沉淀,说明M点处溶质为NaCl、HCl、AlCl3;N点后开始沉淀,说明此时HCl完全反应,溶液中的溶质为NaCl、AlCl3;S点后依然在出现沉淀,说明铝离子还未完全反应,此时溶液中的溶质为NaCl、AlCl3;R点处沉淀已经开始减少,但未完全消失,此时溶液中的溶质为NaAlO2、NaCl。
【详解】
A.M点盐酸有剩余,溶液显酸性,H+与CH3COO-不能大量共存,故A不符合题意;
B.N点溶质为NaCl、AlCl3,Cl-与Ag+反应生成沉淀,不能大量共存,故B不符合题意;
C.根据分析,S点后依然在出现沉淀,说明铝离子还未完全反应,此时溶液中的溶质为NaCl、AlCl3,Al3+与OH-反应不能大量共存,故C不符合题意;
D.R点溶液中含有NaAlO2,Na+、SO、Cl-、NO四种离子相互之间不反应,也不与溶质成分反应,可以大量共存,故D符合题意;
答案选D。
6.
【答案】B
【详解】
A.碳素钢是铁、碳合金,不锈钢是铁铬合金,它们的组成元素不同,故A错误;
B.不锈钢比普通碳素钢耐腐蚀,故B正确;
C.不锈钢和碳素钢,组成元素不同,物理性质不相同,故C错误;
D.生铁中碳含量比碳素钢中的高,生铁比碳素钢易生锈,故D错误;
选B。
7.
【答案】C
【详解】
A. 生铁由铁和碳等元素组成,属于合金,故A正确;
B. 形成合金后,结构发生了改变,一般合金的熔点比各成分金属的低,故B正确;
C. 合金的化学性质与其成分金属的化学性质相同,故C错误;
D. 改变原料的配比、生成合金的条件,组成合金的成分、结构不同,对合金的性质产生不同的影响,可以得到具有不同性能的合金,故D正确;
故选C。
8.
【答案】C
【详解】
A.目前产量最大、用量最大、用途最广泛的合金是钢,A正确;
B.钢含碳量较低,既可以铸造,也可以锻轧,B正确;
C.生铁含碳量较高,可以铸造,但不能锻轧,C错误;
D.生铁是含碳量为2%~4.3%的铁合金,故含碳量大于2%,D正确;
答案选C。
9.
【答案】C
【详解】
A.人类使用最早的合金是铜合金,故A不选;
B.合金的熔点一般低于其组成金属,故B不选;
C.合金的硬度一般高于其组成金属,故C选;
D.合金指的是金属跟金属或金属跟非金属融合在一起的具有金属特性的物质,不一定是不同金属间相互熔合的产物,故D不选;
故选C。
10.
【答案】A
【详解】
A.合金的导电性差,所以不能作导线,故A不适合;
B.合金的硬度大,所以可以用来作门窗框,故B适合;
C.合金的熔点高,所以可以用来作炉具,故C适合;
D.合金的硬度大,密度小,熔点高,所以可以用来作飞机外壳,故D适合;
故选A。
11.
【答案】C
【分析】
碳酸氢钠在小试管,碳酸钠在大试管,大试管直接加热,温度较高,如温度较高的不分解,而加热温度较低的物质分解,可判断稳定强弱,故甲为小苏打、乙为纯碱,小苏打为NaHCO3,其受热易分解,反应方程式为2NaHCO3Na2CO3+H2O+CO2↑,CO2可使澄清石灰水变浑浊,据此分析解答。
【详解】
A.由分析可知,甲为小苏打、乙为纯碱,A正确;
B.白色的无水硫酸铜遇到水显示蓝色,则证明碳酸氢钠受热能产生水,可在小试管内塞上沾有无水硫酸铜粉末的棉花球,如果变蓝则说明有水生成,B正确;
C.碳酸钠较稳定,加热过程中不会分解,则连接A烧杯的试管不会产生二氧化碳,所以A烧杯的澄清石灰水不变浑浊,C错误;
D.碳酸钠比较稳定,加热过程中不会生成二氧化碳,则烧杯A中澄清石灰水不会变浑浊,D正确;
答案选C。
12.
【答案】C
【详解】
①铁能被磁铁吸引,纯铁的抗腐蚀能力较强,故①错误;
②当铁中含有杂质时,在潮湿的空气中会发生电化学腐蚀,故②正确;
③钢铁是用量最大、用途最广的合金,铁是单质,不是合金,故③错误;
④不论铁是否过量,铁在氯气中燃烧生成FeCl3,故④错误;
⑤铁能在纯净的氧气中剧烈燃烧生成Fe3O4,故⑤正确;
⑥FeCl2、Fe(OH)3可分别通过化合反应Fe+2FeCl3=3FeCl2、4Fe(OH)2+O2+2H2O=4Fe(OH)3制得⑥错误;
叙述正确的有2个,答案选C。
13.
【答案】C
【详解】
A.Fe2O3难溶于水,不能直接溶于水生成Fe(OH)3,A错误;
B.Fe(OH)2在空气中容易被氧化,所以氢氧化亚铁在空气中加热被氧化成氢氧化铁,而不是分解成氧化亚铁和水,B错误;
C.Fe与H2O蒸气在高温下发生置换反应产生Fe3O4和H2;Fe在O2中点燃,发生化合反应产生Fe3O4,故Fe3O4可以通过置换反应或化合反应制备,C正确;
D.铁在空气中放置表面不能生成生成致密的Fe2O3,不能阻止铁被继续腐蚀,D错误;
故合理选项是C。
14.
【答案】C
【详解】
A.铁与氧气点燃可生成四氧化三铁,为化合反应,铁与水蒸气在高温条件下生成四氧化三铁和氢气,为置换反应,但不能通过复分解反应得到四氧化三铁,A不符合题意;
B.铁与氯气反应生成三氯化铁,为化合反应,氢氧化铁与盐酸反应可得到三氯化铁,为复分解反应,但不能通过置换反应得到三氯化铁,B不符合题意;
C.Fe+2FeCl3=3FeCl2,该反应为化合反应,Fe+CuCl2=FeCl2+Cu,该反应为置换反应,Fe(OH)2+HCl=FeCl2+2H2O,该反应为复分解反应,C符合题意;
D.不能通过置换反应得到Fe(OH)3,D不符合题意;
答案选C。
15.
【答案】A
【详解】
A.铁粉具有还原性,能与FeCl3发生反应:Fe+2FeCl3=3FeCl2。故可以通过向FeCl2溶液中加入过量的铁粉,然后过滤,除去其中的FeCl3杂质,A项正确;
B.Fe(OH)2为白色絮状沉淀,不溶于水,易被空气中的O2氧化,生成Fe(OH)3,在空气中不能稳定存在,B项错误;
C.Fe3O4是一种黑色晶体,俗名磁性氧化铁,Fe2O3为红棕色粉末,其俗名是铁红,C项错误;
D.Fe2(SO4)3与KSCN反应产生血红色的络合物,不是沉淀,D项错误;
答案选A。
16.
【答案】D
【详解】
A.在常温下将铁片加入浓硫酸中会发生钝化,不能用于探究铁的活泼性,故A不符合题意;
B.将热的NaOH溶液滴入FeCl3溶液中生成氢氧化铁沉淀,不能制备Fe(OH)3胶体,制备Fe(OH)3胶体的方法是将饱和三氯化铁加入沸水中,故B不符合题意;
C.在蒸发皿中加热蒸干FeSO4溶液,一方面亚铁离子被空气中的氧气氧化,另一方面会得到不含结晶水的化合物,即得到FeSO4,所以不能用加热蒸干FeSO4溶液的方法制备FeSO4·6H2O晶体,故C不符合题意;
D.将Cu粉加入FeCl3溶液中发生反应:2Fe3++Cu=2Fe2++Cu2+,Fe3+做氧化剂,Cu2+为氧化产物,氧化剂的氧化性大于氧化产物,可以验证Fe3+的氧化性强于Cu2+,故D符合题意;
答案选D。
17.
【答案】B
【详解】
铁的物质的量为ml,氯化铁的物质的量为,二者反应的方程式为Fe+2FeCl3=3FeCl2,铁完全反应,消耗氯化铁的物质的量为0.04ml,剩余0.05-0.04=0.01ml,反应生成氯化亚铁的物质的量为0.06ml。
A. 铁没有剩余,故A错误;
B.溶液中有铁离子,往溶液中滴入无色KSCN溶液,显红色,故B正确;
C. Fe2+和Fe3+的物质的量之比为6∶1,故C错误;
D. 氧化产物与还原产物的物质的量之比为1∶2,故D错误。
故选B。
18.
【答案】B
【分析】
该装置用于制取Fe(OH)2沉淀,首先打开C,A中铁和稀硫酸反应生成硫酸亚铁和氢气,生成的氢气通过导气管进入装置B,将实验装置中的氧气除尽,防止亚铁离子被氧化,通一段时间氢气后,关闭C,反应生成硫酸亚铁溶液通过导管被压入装置B与氢氧化钠溶液反应生成氢氧化亚铁。
【详解】
A.根据分析,用如图装置可以制备Fe(OH)2沉淀,故A正确;
B.向FeCl3溶液中滴加KSCN溶液会变成红色溶液,没有沉淀生成,故B错误;
C.亚铁离子易被氧化为铁离子,铁可与铁离子反应生成亚铁离子,向FeCl2溶液中加少量铁粉是为了防止Fe2+被氧化,故C正确;
D.FeCl3属于强酸弱碱盐,在溶液中易发生水解生成氢氧化铁:Fe3++3H2OFe(OH)3+3H+,配制FeCl3溶液时,先将氯化铁晶体溶于较浓的盐酸中,氢离子抑制铁离子发生水解反应,使FeCl3的水解平衡逆向移动,在酸性条件下,再加水稀释到所需要的浓度,故D正确;
答案选B。
19.
【答案】A
【详解】
设Fe2O3、CuO的物质的量分别为xml,yml,则①160x+80y=11.2,600mL 的硫酸溶液中硫酸的物质的量为0.15ml,由题意,混合物溶于硫酸发生2个反应Fe2O3+3H2SO4=Fe2(SO4)3+3H2O,CuO+H2SO4=CuSO4+H2O, 则②3x+y=0.15,联立①②解得x=0.01,y=0.12;用过量的CO在高温下还原相同质量的原混合物,生成两种单质Fe、Cu,根据Fe、Cu原子守恒可知还原所得Fe、Cu的质量为0.01ml×2×56g/ml+0.12ml×64g/ml=8.8g,A满足题意。
答案选A。
20.
【答案】C
【分析】
c(H+)=0.1ml/L溶液中的H+可以与CO反应,故溶液中不存在CO;向溶液中通入氯气分液后得到紫色溶液,说明有I2生成,则原溶液中含有I-, Fe3+能够氧化I-,则一定不存在Fe3+;2.54g为碘单质,物质的量为=0.01ml,原溶液中含有I-的物质的量为0.02ml;水层中加入NaOH溶液得到固体,剩余离子中能与NaOH生成沉淀的离子只有Fe2+,该固体为Fe(OH)2,灼烧固体得到的1.60g为Fe2O3,则溶液中一定存在Fe2+,根据铁元素守恒可知亚铁离子的物质的量为×2=0.02ml,0.02ml Fe2+带有正电荷为0.04ml,H+带有正电荷为0.1ml/L ×0.1L=0.01ml,0.02ml I-带有负电荷为0.02ml,根据电荷守恒,原溶液中一定含有Cl-,其物质的量至少为0.04ml+0.01ml -0.02ml=0.03ml,由于不能确定是否存在Na+,故Cl-含量≥0.03ml。
【详解】
A.根据分析,原溶液中不存在Fe3+,A错误;
B.根据分析,溶液中一定不存在CO,可能存在Na+,一定存在Cl-,B错误;
C.根据分析,溶液中一定存在Fe2+、I-、Cl-,C正确;
D.根据分析,溶液中一定存在Cl-,D错误;
故选C。
21.
【答案】D
【分析】
由图象可知,在反应后的溶液中滴加碘化钾溶液,开始时Fe3+浓度不变,则说明Fe3+没有参加反应,则AB应为高锰酸钾和碘化钾的反应,BC段为铁离子和碘化钾的反应,结合得失电子守恒解答该题。
【详解】
A.开始时Fe3+浓度不变,则说明Fe3+没有参加反应,则AB应为高锰酸钾和碘化钾的反应,故A正确;
B.BC段Fe3+浓度逐渐减小,为铁离子和碘化钾的反应,反应的离子方程式为:2Fe3++2I-=2Fe2++I2,故B正确;
C.由氧化剂和还原剂得失电子数目相等可知反应的关系式为:2KMnO4~10Fe3+~10I-,共消耗的n(I-)=1.25ml,则开始加入的高锰酸钾的物质的量为:=0.25ml,故C正确;
D.向C点的溶液中先加入少量氯水,可能会将溶液中氧化为,再加入KSCN溶液,溶液变为红色,则无法判断C点溶液中是否存在,故D错误;
故答案为D。
二、非选择题
22.
【答案】饱和碳酸氢钠溶液 过滤 或; a NH3 增大气体与溶液接触面积,提高CO2吸收率 Na+ CO 80%
【分析】
工业上侯氏制碱法是在饱和食盐水中通入氨气和二氧化碳,由于氨气在水中的溶解度大,所以先通入氨气,通入足量的氨气后再通入二氧化碳,生成了碳酸氢钠,由于碳酸氢钠的溶解度较小,所以溶液中有碳酸氢钠晶体析出,将碳酸氢钠晶体加热后得纯碱碳酸钠。
【详解】
(1) ①用盐酸制取二氧化碳时,因盐酸易挥发,所以,二氧化碳中常会含有氯化氢气体,碳酸氢钠能与盐酸反应不与二氧化碳反应,所以通过碳酸氢钠的溶液是可以除掉二氧化碳气体中的氯化氢气体,故答案为:饱和碳酸氢钠溶液;
②分离出NaHCO3晶体的操作是分离固体与液体,常采用的实验操作是过滤操作,
故答案为:过滤;
③装置丙中CO2通入含氨的饱和食盐水中,生成氯化铵和碳酸氢钠,碳酸氢钠的溶解度不大,会以固体的方式生成,故化学方程式为:或;;故答案为:或;。
(2)①制取碳酸氢钠时先要得到含氨的饱和食盐水,氨气极易溶于水,二氧化碳能溶于水,所以应先通入氨气,所以a端通入,从而保证了从b通入二氧化碳时,二氧化碳被充分反应,故答案为:a;NH3;
②装置改动后反应物的二氧化碳与溶液的接触面积变大,提高了二氧化碳的吸收率,故答案为:增大气体与溶液接触面积,提高CO2吸收率;
③碳酸氢钠受热分解生成二氧化碳、碳酸钠、水,反应为:2NaHCO3 Na2CO3+H2O+CO2↑,NaHCO3分解不完全,混合物是碳酸钠和碳酸氢钠,取加热了的NaHCO3样品 完全溶于水制成溶液,然后向此溶液中缓慢地滴加稀盐酸,并不断搅拌,随着盐酸的加入,发生反应 CO+H+=HCO; HCO+H+=CO2↑+H2O;溶液中有关离子的物质的量的变化为:碳酸根离子减小,碳酸氢根离子浓度增大,当碳酸根离子全部转化为碳酸氢根离子,再滴入盐酸和碳酸氢根离子反应生成二氧化碳,碳酸氢根离子减小,在此过程中,Na+不参与反应,浓度一直不变,故a曲线表示的是Na+浓度的变化,碳酸根离子减小,所以d曲线表示的是碳酸根离子浓度变化;碳酸根离子0.02ml;钠离子为0.05ml;样品中Na2CO3的物质的量为0.02ml,原NaHCO3的分解率 =80%,故答案为:Na+;CO;80%。
【点睛】
考查制备方案的设计,涉及“侯氏制碱法”的反应原理、制备实验方案的设计等知识,明确实验原理为解答关键,注意把握实验原理以及物质的性质。
23.
【答案】10 mL密度约为1.1 g·mL-120%的盐酸 大于 1、3 加热 2NaHCO3Na2CO3+ H2O+ CO2↑
【详解】
(1)盐酸加入水稀释时,也会有热效应,因此需要向10mL水(20℃)的烧杯中加入加入实验中使用的10 mL密度约为1.1 g·mL-120%的盐酸,做对照实验,看温度的变化;若盐酸加入水中的温度T3大于20.8,则说明盐酸溶于水时放出的热量被吸收,即反应NaHCO3+HCl =NaCl+H2O+CO2↑为吸热反应;
(2)方案1:取m1 g样品于300℃加热分解至完全时,固体质量减轻m2 g,化合物中只有NaHCO3受热分解,可用差量法计算NaHCO3的质量,设NaHCO3的质量为x,由题意可得:
解得x=,再求出NaHCO3的质量分数,也可以算出Na2CO3的质量分数,方案1符合题意;
方案2:加入NaOH溶液的量不确定,而且是过量,m2 g的溶液中含有NaOH,含量未知,故无法计算固体混合物中各组分质量分数,方案2不符合题意;
方案3:取m1 g样品溶于水后,向其中加入足量盐酸产生CO2的体积为V mL(标准状况),产生CO2的物质的量为ml,设Na2CO3和NaHCO3的物质的量分别为x、y,根据题意可得:
,可解出Na2CO3和NaHCO3的物质的量,从而计算二者的质量分数,方案3符合题意;
方案4:取m1 g样品与足量稀硫酸充分反应,逸出的混合物为CO2和H2O,均可以被碱石灰吸收,因此无法计算生成的CO2的质量,故无法计算固体混合物中各组分质量分数,方案4不符合题意;
故选1、3;
(3) NaHCO3受热分解,可用加热的方法除去Na2CO3粉末中混有的少量NaHCO3,方程式为2NaHCO3Na2CO3+ H2O+ CO2↑。
24.
【答案】 使NaHCO3全部分解 106m2/100m1×100% OH-+Ca2++=CaCO3↓+H2O 浓硫酸 将生成的CO2从容器中排出,被D中碱石灰完全吸收
【详解】
方案一:
(1)坩埚中加热纯碱样品,纯碱不分解,杂质小苏打分解,所以化学方程式为;
(2)该实验要反复加热称重直至固体质量不在改变说明小苏打完全分解,以免所测定的质量分数不准确,所以该操作的目的是使NaHCO3全部分解;
方案二:
(1) CaCl2+ Na2CO3= CaCO3↓+2NaCl,所以m2g为碳酸钙的质量,根据反应方程式可知Na2CO3的质量为106 m2/100,样品质量为m1 g,所以纯碱的质量分数为106m2/100m1×100%;
(2)小苏打是少量,所以转化的碳酸根完全反应生成碳酸钙沉淀,离子方程式为OH—+Ca2++=CaCO3↓+H2O;
方案三:
(1)该实验利用D中的碱石灰吸收二氧化碳,通过测量生成的二氧化碳的质量从而求出纯碱的质量分数,碱石灰除了能吸收二氧化碳外,还能吸收水,所以在吸收二氧化碳前要将气体进行干燥,所以装置C中装的是浓硫酸;
(2)反应后装置内还残留生成的二氧化碳未被吸收,会导致测量的纯碱的质量分数不准,所以要通入N2,将生成的CO2从容器中排出,被D中碱石灰完全吸收。
25.
【答案】检验纯度,防止发生爆炸 干燥氢气 8.96 铁屑 打开 从B上口收集H2,验纯,H2纯净后关闭止水夹a,将FeSO4溶液压入B中进行反应 4Fe(OH)2+O2+2H2O=4Fe(OH)3 白色沉淀迅速变为灰绿色,最终变为红褐色 ①②④
【分析】
I.对装置A中的水进行加热为反应提供水蒸气,在B装置中,水蒸气与铁粉在高温下反应生成四氧化三铁和氢气,反应为,反应后生成的气体通过装置C中的碱石灰除去水蒸气,用D中试管收集氢气,并点燃验证反应后生成的气体;
II.首先打开a,A中铁和稀硫酸反应生成硫酸亚铁和氢气,生成的氢气通过导气管进入装置B,将实验装置中的氧气除尽,防止亚铁离子被氧化,通一段时间氢气后,关闭a,反应生成硫酸亚铁溶液通过导管被压入装置B与氢氧化钠溶液反应生成氢氧化亚铁。
【详解】
I.(1)在D处收集到的为氢气,氢气为易燃易爆气体,玻璃管口点燃生成的气体前,必须要检验纯度,防止发生爆炸;
(2)B中反应的化学方程式:;
(3)根据分析,碱石灰的作用是干燥氢气;
(4)当有16.8g铁粉参加反应时,铁粉的物质的量为=0.3ml,根据反应,生成的氢气物质的量为0.4ml,在标准状况下的体积是0.4ml×22.4L/ml=8.96L;
II.(1)根据分析,B中盛有一定量的NaOH溶液,A中应预先加入的药品是铁屑,实验开始时先将止水夹a打开,A生成的氢气通过导气管进入装置B,将实验装置中的氧气除尽,防止亚铁离子被氧化;
(2)B中生成Fe(OH)2的操作过程从B上口收集H2,验纯,H2纯净后关闭止水夹a,将FeSO4溶液压入B中进行反应;
(3)实验完毕,打开b处止水夹,放入一部分空气,B中生成Fe(OH)2被氧气氧化生成Fe(OH)3,此时B瓶中发生的反应为4Fe(OH)2+O2+2H2O=4Fe(OH)3,现象为:白色沉淀迅速变为灰绿色,最终变为红褐色;
(4)因为Fe(OH)2在空气中很容易被氧化为红褐色的Fe(OH)3,即4Fe(OH)2+O2+2H2O=4Fe(OH)3,因此要较长时间看到Fe(OH)2白色沉淀,就要排出装置中的空气或氧气,
①、②原理一样,都是先用氢气将装置中的空气排尽,并使生成的Fe(OH)2处在氢气的保护中,能较长时间观察到白色沉淀;
③中由于空气中的氧气能迅速将Fe(OH)2氧化,因而不能较长时间观察到白色沉淀;
④中硫酸亚铁的液面加苯,阻止空气进入,能防止Fe(OH)2氧化,能较长时间观察到白色沉淀;
综上分析,答案选①②④。
26.
【答案】新制氯水 2Fe2++Cl2=2Fe3++2Cl﹣ 铁粉 2Fe3++Fe=3Fe2+ 3Fe+4H2O(g) Fe3O4+4H2 H+和Fe2+ Fe;Fe3O4
【详解】
I①由实验可知:取少FeCl2溶液,加入少量KSCN溶液后,溶液不变红,再往溶液中加入某试剂后变为血红色。则所加试剂为氧化性试剂,由已知可知该试剂为新制氯水,所以其离子反应方程式为:,故答案为新制氯水;;
②向FeCl3溶液,加入足量某试剂后,振荡,静置,再往溶液中加入少量KSCN溶液,溶液不变红,说明溶液中无,所以加的试剂应为还原性试剂,由题意可知该还原性试剂应为铁粉,其反应的离子方程式为:,故答案为:铁粉;;
II(1)硬质玻璃管中为水蒸气与还原性铁粉在高温下反应生成四氧化三铁和氢气,则其反应的方程式为:3Fe+4H2O(g) Fe3O4+4H2,故答案为:3Fe+4H2O(g) Fe3O4+4H2;
(2) ①待硬质试管冷却后,取少许其中的固体物质溶于足量稀硫酸得溶液B;
②取少量溶液B于试管a中,滴加KSCN溶液,溶液没有变红色,则溶液B中的阳离子有H+和Fe2+而无,根据反应3Fe+4H2O(g) Fe3O4+4H2可知,若还原性铁粉完全反应,则所得溶液B中应含有,现在溶液中无只有H+和Fe2+,则还原性铁粉过量,所以硬质试管中固体的成分为:Fe;Fe3O4,故答案为:Fe;Fe3O4。
27.
【答案】Fe3+ 取少量滤液于试管中,滴加少量酸性KMnO4溶液,若溶液紫红色褪去,则滤液中存在Fe2+ 将Fe2+氧化为Fe3+ Fe3++3OH-=Fe(OH)3↓ 洗涤 0.07a
【分析】
由流程图可知,该实验原理为:将药品研细后溶于硫酸,使药品中的Fe元素溶出,2价铁易被氧化,因而溶液中除了有Fe2+外,还会有Fe3+。随后用双氧水将Fe2+全部氧化为Fe3+,后使Fe3+转化为氢氧化铁沉淀,再转化为氧化铁,通过测定氧化铁的质量,计算补血剂中铁元素的含量。
【详解】
(1)向步骤①的滤液中滴加KSCN溶液后变为红色,则该滤液中一定含有Fe3+;在此溶液中(有Fe3+存在)进一步检验是否还存在Fe2+,则可用酸性高锰酸钾溶液。取一定量滤液,滴加少量KMnO4酸性溶液,溶液紫色褪去可知滤液中还存在Fe2+ 。
(2)根据分析,又因H2O2具有氧化性,故双氧水的作用是将Fe2+ 氧化为Fe3+。
(3)步骤③是将Fe3+转化为氢氧化铁沉淀,反应的离子方程式为:Fe3+ +3OH-=Fe(OH)3↓。
(4)步骤④中一系列处理是将氢氧化铁悬浊液最终转化为氧化铁,需要过滤、洗涤氢氧化铁,然后灼烧生成氧化铁,冷却至室温后称量氧化铁的质量。
(5) a g氧化铁中铁元素的质量即为10片补血剂中铁元素的质量,每片补血剂含铁元素的质量为=0.07a g。
28.
【答案】用一束光线照射二者,能产生丁达尔效应的为Fe(OH)3胶体,不能产生丁达尔效应的为FeCl3溶液 3 B 2Fe2++H2O2+2H+=2Fe3++2H2O 隔绝空气,防止氧气溶于水将亚铁离子氧化为铁离子干扰实验, 2Fe3++Cu═2Fe2++Cu2+ Fe、Cu Fe+2H+=Fe2++H2↑ 2FeCl2+Cl2=2FeCl3
【详解】
(1)胶体能产生丁达尔效应,溶液不能,则鉴别Fe(OH)3胶体和FeCl3溶液的方法是用一束光线照射二者,能产生丁达尔效应的为Fe(OH)3胶体;
(2) FeCl3溶液与铜反应:2Fe3++Cu═2Fe2++Cu2+,
①溶液组成的测定:取50.0mL待测溶液,加入足量的AgNO3溶液,得21.525g白色沉淀,该沉淀为氯化银,物质的量为=0.15ml,根据氯原子守恒,n(Cl-)= n(AgCl)=0.15ml,则溶液中c(Cl-)==3ml·L-1;
②A.由于反应后的溶液中含有铜离子,铜离子在溶液中显蓝色,亚铁离子在溶液中为浅绿色,铜离子的存在影响亚铁离子颜色的观察,不能通过溶液颜色判断是否含有亚铁离子,故A错误;
B.亚铁离子具有还原性,酸性高锰酸钾溶液具有强氧化性,二者发生氧化还原反应使酸性高锰酸钾溶液褪色,则取适量溶液,滴入酸性高锰酸钾溶液,若褪色,能证明含有Fe2+,故B正确;
C.试管中加入试液,滴入氯水,再滴入KSCN溶液,若显血红色,不能证明原溶液中含有Fe2+,应该是先加入硫氰化钾,不变色,再加入氯水,若显示红色,证明有Fe2+,故C错误;
答案选B;
(3)①FeSO4溶液与双氧水反应生成硫酸铁和水,离子方程式为2Fe2++H2O2+2H+=2Fe3++2H2O;
②乙同学认为甲同学的实验不够严谨,该组同学在2mL用稀H2SO4酸化的FeSO4溶液中先加入0.5mL煤油,再于液面下依次加入几滴双氧水和l滴KSCN溶液,溶液变红,煤油的作用是隔绝空气,防止氧气溶于水将亚铁离子氧化为铁离子干扰实验;
(4)制取的是氯化铁溶液,金属A是铁;滤液B是氯化亚铁溶液;加入的铁过量,滤渣C是铁和铜;制取的是氯化铁,铁溶解,D加入应该是盐酸,F是氯气;
i.FeCl3溶液与铜反应生成氯化亚铁和氯化铜,离子方程式:2Fe3++Cu═2Fe2++Cu2+;
ii.①根据上述分析,滤渣C的化学式为Fe、Cu;
②D加入是盐酸,加过量盐酸发生反应的离子方程式为Fe+2H+=Fe2++H2↑;
③F是氯气,通入氯气是将亚铁离子氧化成三价铁离子,反应方程式是:2FeCl2+Cl2=2FeCl3。
29.
【答案】过滤 Fe2O3 2Al(OH)3Al2O3+3H2O NaAlO2 盐 Al3++3NH3·H2O=Al(OH)3↓+3NH NaHCO3 Na2CO3
【分析】
铝土矿(主要成分为Al2O3,还有少量的Fe2O3,SiO2等杂质),向铝土矿中加入过量的NaOH溶液并加热,则氧化铝转化成可溶性的偏铝酸钠,二氧化硅转化为硅酸盐而溶于水,氧化铁既不溶于水也不与水反应,通过过滤方法将氧化铁除去,得到含氢氧化钠,偏铝酸钠以及硅酸钠的溶液X;向溶液X中通入一定量的二氧化碳,偏铝酸钠转化为氢氧化铝,然后再过滤得到氢氧化铝固体和含碳酸钠或碳酸氢钠以及硅酸钠的滤液Y;将所得的氢氧化铝洗涤干燥煅烧得到较为纯净的氧化铝,结合元素化合物的相关知识分析可得:
【详解】
(1)由分析可知:步骤Ⅰ是用过滤法分离难容的氧化铁和可溶的偏铝酸钠、氢氧化钠以及硅酸钠,步骤Ⅱ是用过滤法分离难容的氢氧化铝和可溶的钠盐,故答案为:过滤;
(2)由分析可知,氧化铁既不溶于水也不与水反应,所以沉淀M中除含有泥沙外,一定还含有氧化铁,故答案为:Fe2O3;
(3)由分析可知,N为氢氧化铝,受热分解所得到的氧化铝,即2Al(OH)3Al2O3+3H2O,故答案为:2Al(OH)3Al2O3+3H2O;
(4)由分析可知溶液X是由氢氧化钠、偏铝酸钠以及硅酸钠等所组成,其中含铝的溶质为偏铝酸钠(NaAlO2)属于盐类,故答案为:NaAlO2;盐;
(5) AlCl3溶液中加入氨水来制取Al(OH)3的离子方程式为:Al3++3NH3·H2O=Al(OH)3↓+3NH,故答案为:Al3++3NH3·H2O=Al(OH)3↓+3NH;
(6)由分析可知滤液Y中主要成分为碳酸钠或碳酸氢钠,故答案为:碳酸钠;碳酸氢钠。
30.
【答案】KAl(SO4)2=K++Al3++2 过滤 Al2O3 Al2O3、Fe2O3 Fe2O3. Al2O3+2NaOH=2NaAlO2+H2O Al3++3NH3·H2O=Al(OH)3↓+3
【分析】
由流程可知,Al2O3和Fe2O3不溶于水,则沉淀C为Al2O3和Fe2O3,氧化铁与碱不反应,则沉淀D为Fe2O3,反应②③中生成的沉淀为Al(OH)3,氢氧化铝受热分解生成氧化铝,则B为Al2O3,反应②为KAl(SO4)2与过量氨水的反应,则溶液E为K2SO4、(NH4)2SO4、NH3·H2O,然后结合物质的性质分析解答。
【详解】
(1)KAl(SO4)2在水溶液中的电离方程式为KAl(SO4)2=K++Al3++2;
(2)分离不溶性固体和溶液的方法为过滤,所以Ⅰ、Ⅱ、Ⅲ、Ⅳ四步中对于溶液和沉淀的分离方法为过滤;
(3)由上述分析可知,B为Al2O3,沉淀C为Al2O3、Fe2O3,沉淀D为Fe2O3。
(4)反应①是氧化铝与氢氧化钠反应,其离子方程式为Al2O3+2NaOH=2NaAlO2+H2O;反应②为KAl(SO4)2与过量氨水的反应,则离子方程式为Al3++3NH3·H2O=Al(OH)3↓+3。
31.
【答案】H2 NaOH NaAlO2 1:1 0.5ml/L
【分析】
Na和水反应生成A和B,则A和B分别为NaOH和氢气中的一种,Al和B能够反应,则B为NaOH、A为H2,Al和NaOH溶液反应生成C(NaAlO2)和A(H2),则A为H2,B为NaOH,C为NaAlO2;将5g钠铝合金投入到200mL的水中,固体完全溶解,产生4.48L标准状况下的气体,溶液中只有一种溶质,则溶质为NaAlO2,设合金中Na和Al的物质的量分别为x、y,列出方程组,解得x和y,求出比值;然后根据质量守恒及c=,计算所得溶液中溶质的物质的量浓度,由此分析解答。
【详解】
(1)根据分析可知,A为H2,B为NaOH,C为NaAlO2;
(2)设合金中Na和Al的物质的量分别为x、y;
可列方程组 ,且溶液中只有一种溶质,即氢氧化钠完全反应;
解得 x=0.1ml,y=0.1ml;合金中两金属的物质的量之比为1∶1;
所得溶液为偏铝酸钠,根据铝元素守恒可得:c(NaAlO2)===0.5ml/L。熔点/ ℃
密度
/g·cm -3
硬度(金刚石为10)
导电性
(银为100)
某合金
2 500
3.00
7.4
2.3
铁
1 535
7.86
4.5
17
试剂 温度
T1/℃
T2/℃
Na2CO3
20.0
23.7
NaHCO3
20.0
20.8
探究内容
实验方案
实验现象
写出离子方程式
①探究Fe2+具有还原性
取少FeCl2溶液,加入少量KSCN溶液后,再往溶液中加入少量________
溶液先不变红,后变为血红色。
Fe2+发生的反应:
________
②探究Fe3+具有氧化性
取少量FeCl3溶液,加入足量___________后,振荡,静置,再往溶液中加入少量KSCN溶液。
溶液不变为血红色。
Fe3+发生的反应:
________
2022届高三化学一轮复习考点特训常见金属及其化合物含解析: 这是一份2022届高三化学一轮复习考点特训常见金属及其化合物含解析,共21页。试卷主要包含了选择题,非选择题等内容,欢迎下载使用。
2022届高三化学一轮复习考点特训金属及其化合物2含解析: 这是一份2022届高三化学一轮复习考点特训金属及其化合物2含解析,共31页。试卷主要包含了选择题,非选择题等内容,欢迎下载使用。
2022届高三化学一轮复习考点特训金属及其化合物1含解析: 这是一份2022届高三化学一轮复习考点特训金属及其化合物1含解析,共19页。试卷主要包含了选择题,非选择题等内容,欢迎下载使用。

