2022学年最新人教版九年级化学下册第九单元溶液期中试卷
展开
这是一份2022学年最新人教版九年级化学下册第九单元溶液期中试卷,共13页。试卷主要包含了单选题,填空题,计算题,实验探究等内容,欢迎下载使用。
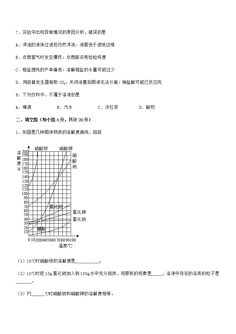
最新人教版九年级化学下册第九单元溶液期中试卷(A4打印)(考试时间:90分钟,总分100分)班级:__________ 姓名:__________ 分数:__________一、单选题(每小题3分,共计24分)1、下列关于溶液的有关说法正确的是A.利用洗洁精的溶解作用洗去碗上的油污 B.饱和溶液降温都能析出晶体C.浓溶液都是饱和溶液 D.溶液都是均一、稳定的混合物2、下列有关溶液的说法错误的是A.溶液是均一、稳定的混合物B.溶液中的溶质可以是固体、液体或气体C.饱和溶液一定是浓溶液,不饱和溶液一定是稀溶液D.氯化钠溶于水就是钠离子和氯离子在水分子作用下均匀扩散到水中的过程3、下列说法正确的是A.3g碳在68g氧气中充分燃烧生成71g二氧化碳B.120g尿素(CO(NH2)2)与160g硝酸铵中氮元素的质量相等C.在相同温度下同一物质的饱和溶液与不饱和溶液所含溶质的质量一定不相等D.用含杂质的铁10g(杂质不与酸反应,也不溶于水)和50g稀硫酸恰好完全反应后,滤出杂质,所得滤液质量为55.4g,则含杂质的铁中铁的质量分数为56%4、下列实验不能达到实验目的的是A.证明黄铜的硬度比纯铜大 B.探究蜡烛中含有氢元素C.验证质量守恒定律 D.探究不种溶质在同种溶剂中的溶解性不同5、如图所示,将少量液体X加入到烧瓶中,观察到气球逐渐膨胀。表中液体X和固体Y的组合,符合题意的是 ①②③④X稀盐酸水水水Y锌粒氯化钠氢氧化钠硝酸铵A.①② B.①③ C.①③④ D.②③④6、下列说法正确的是A.100g水溶解了30g某物质,则该物质的溶解度为30gB.饱和溶液一定是浓溶液,不饱和溶液一定是稀溶液C.温度相同条件下,同一种物质的饱和溶液比不饱和溶液溶质的质量分数大D.20℃,某物质的溶解度为20克,此时它的饱和溶液的溶质在整个溶液中的质量分数是20%7、实验中出现异常情况的原因分析,错误的是A.浑浊的液体过滤后仍然浑浊:液面低于滤纸边缘B.点燃氢气时发生爆炸:点燃前没有检验纯度C.粗盐提纯的产率偏低:溶解粗盐的水量可能过少D.用启普发生器制取 CO2,关闭活塞后固液无法分离:稀盐酸可能已反应完8、下列饮料中,不属于溶液的是A.啤酒 B.汽水 C.冰红茶 D.酸奶二、填空题(每小题4分,共计20分)1、如图是几种固体物质的溶解度曲线,回答(1)10℃时硝酸铵的溶解度是___________。(2)10℃时把10g氯化钠加入到100g水中充分搅拌,观察到的现象是_____,溶液中存在的溶质的粒子是_______。(3)约______℃时硝酸钠和硝酸钾的溶解度相等。(4)70℃ 50g水中最多溶解氯化铵的质量是______。(5)80℃时150g硝酸钾放入100g水中,充分搅拌,所得溶液中溶质的质量是______,溶质的质量分数是________。小红用此溶液通过降温结晶得到硝酸钾晶体,得到60g硝酸钾晶体需要把溶液温度降至__________℃。2、如图是甲、乙、丙三种固体物质的溶解度曲线,根据图示回答:(1)0℃时,三种物质中溶解度最小的是_____。(2)将甲溶液由A点转变为B点,可采用的方法是______(填一种)。(3)t2℃时,将80g丙的饱和溶液与20g水混合后所得溶液中溶质的质量分数为_______。3、化学与我们的生产、生活息息相关。(1)衣:用洗洁精去除衣服上的油污是利用了洗洁精的______作用。(2)食:使用天然气烹煮食物时,发现火焰发红的原因可能是______。(3)住:利用活性炭的______性除去新装修房间的异味。(4)行:车用燃料汽油通常是将石油加热炼制得到的,石油属于______(填“可再生”或“不可再生”)资源。(5)用:焊接金属时常用氮气作保护气,因为其化学性质______。4、如图为甲、乙两固体物质的溶解度曲线。(1)在45℃时,将70g的甲物质放入100g的水中,所形成的溶液质量是______。若降温到20℃时,所形成的溶液中溶质质量分数将____(填“变大”或“变小”)。(2)将乙物质的饱和溶液变为不饱和溶液,可以采用的方法有加入一定量的水或者____温度。(选填“升高”或“降低”)5、下图是实验室配制一定溶质质量分数的NaCl溶液的流程图。请回答:(1)应称量___________gNaCl,需加水___________mL。(2)若称量NaCl固体时指针向右偏转,则应___________直到天平平衡。(3)若量取水时,俯视读数,配出的溶液的溶质质量数___________(填“偏大”或“偏小”或“不变”)。三、计算题(每小题4分,共计36分)1、将一定质量的大理石投入50g稀盐酸中,恰好完全发应,放出气体的质量与反应时间的关系如图所示,请回答下列问题:(1)完全反应后生成二氧化碳气体的质量为___________g;(2)所用盐酸溶液中溶质的质量分数?(写出计算过程,结果精确到0.1%)2、请你仔细分析如图所示的实验过程和提供的数据,计算反应后所得溶液中溶质的质量分数是____?3、200g盐酸溶液与100g16%的氢氧化钠溶液充分反应, NaOH + HCl = NaCl + H2O求:(相对原子质量: H-1 O-16 Na-23 Cl-35.5 )(1)盐酸溶液中溶质的质量分数;(2)所得溶液中溶质的质量分数。4、有效预防登革热的方法之一就是用杀虫剂对室外水沟、垃圾池周围以及有杂草的地方进行喷洒灭蚊。某街道决定采用高效氯氰菊酯杀虫剂进行喷杀,瓶上的标签如下表所示。求:氯氰菊酯杀虫剂1000mL溶质的质量分数80%密度1.2g/cm3具有强毒性,阴冷,密封储藏(1)1000mL氯氰菊酯杀虫剂的质量是___________g,其中含溶质氯氰菊酯___________g。(2)欲配制30kg溶质质量分数为20%的氯氰菊酯杀虫剂来消毒,需要这种氯氰菊酯杀虫剂的质量是多少?5、小路向容器中加入85g过氧化氢溶液在一定条件下分解产生气体的质量变化如图所示。已知每68份质量的过氧化氢完全分解可产生36份质量的水和32份质量的氧气。(1)最终产生氧气的总质量为_______g。(2)求原过氧化氢溶液中过氧化氢的质量分数是多少? (质量分数是指混合物中某种物质质量占总质量的百分比)。6、食醋中含有醋酸(CH3COOH,其相对分子质量为60),某兴趣小组为测定某品牌食醋中醋酸的质量分数是否符合国家标准,进行如下图所示的实验。(反应方程式:,其他物质不参与反应)(1)反应后生成CO2的质量为_____________。(2)求100g该市售食醋中的醋酸的质量分数。7、向80g15%的NaNO3溶液中加入28gNaNO3固体后,发现有8 gNaNO3未溶解,则形成的溶液中溶质的质量分数是多少?(写解题过程)8、回答下列问题(1)800kg质量分数为0.5%的过氧乙酸消毒液中,过氧乙酸的质量为_____kg。(2)要配制800kg质量分数为0.5%的过氧乙酸消毒液,需质量分数为16%的过氧乙酸溶液的质量是多少?9、为测定某石灰石中碳酸钙的含量,小明同学取20g石灰石样品于锥形瓶中,将200g稀盐酸缓缓加入锥形瓶中(杂质不溶于水也不与酸反应),充分反应后,测得剩余固体质量随加入稀盐酸质量的变化曲线如下图,求:(1)该石灰石中碳酸钙的质量分数为___________。(2)所加稀盐酸的溶质质量分数?(写出计算过程)(3)如果要配制200g10%的稀盐酸,则需要量取浓度为36%的浓盐酸(密度为1.18g/cm3)体积为___________mL。(结果保留一位小数)四、实验探究(每小题5分,共计20分)1、 “对比实验”是科学探究常用的方法,根据下列所示的实验示意图回答问题。(1)实验1中,将大小相同的滤纸片和乒乓球碎片放在薄铜片的两侧,加热铜片的中部,观察现象。通过此实验,可说明燃烧的条件之一的是_______(填序号)。A可燃物 B空气 C温度达到着火点(2)实验2中,把干燥的紫色纸花和湿润的紫色石蕊纸花分别伸入两瓶干燥的二氧化碳气体中,下列有关说法正确的是______(填序号)。A CO2与水发生了反应 B湿润的紫色石蕊纸花变红 C水具有酸性 D干燥的紫色石蕊纸花变红(3)实验3是探究铁钉条件的实验,会出现明显现象的是试管_____(填序号),说明铁生锈实际上是铁与_______发生反应。(4)实验4中____(填“左”或“右”)边试管发烫。2、过氧化氢溶液适用于医用伤口消毒、环境消毒和食品消毒等。其溶液在一般情况下会缓慢分解,遇光、热或催化剂等会加速分解。在学校科技节时,兴趣小组同学想对它 作进一步的认识。(获得)实验室制法:在冰的冷却下,向一定浓度的稀硫酸中逐渐加入过氧化钡(BaO2)即可生成过氧化氢,该反应要在低温下进行的原因是_____。(稀释)现需要使用6%的过氧化氢溶液 100g,需 30%的过氧化氢溶液质量是____g, 稀释过程使用到的玻璃仪器有量筒、胶头滴管、玻璃棒和_____。(探究)同学们用6%的过氧化氢溶液和二氧化锰进行趣味实验。大家认为反应前后总质量的差值就是生成氧气的质量,实验过程中却发现氧气质量的实验值与氧气的理论生成质量相差较大。对此进行深入探究,装置如下图,锥形瓶放电子秤上后读数调零。数据录如下序号过氧化氢质量/g反应前物质总质量/g反应后物质总质量/g前后总质量差值/g氧气的理论生产质量/g120.0024.3621.482.880.56220.0024.3021.542.76a320.0024.2121.652.560.56(1)反应的化学方程式是_____。(2)将表中数据补充完整:a=_____。(3)从实验数据分析可知,反应前后总质量差的平均值约为 2.73g,造成氧气质量的实验值和理论值相差较大的原因可能是_____。(4)要使氧气质量的实验值接近理论值,你对实验改进的方法是_____。3、某同学对二氧化碳的部分性质进行如下探究:(实验一)探究常温下二氧化碳在水中的溶解度(1)将2支医用注射器用胶皮管连接(如图1),检查装置的气密性,方法是______。(2)取100mL蒸馏水于锥形瓶中,加热煮沸后,立刻盖上瓶塞,冷却至室温,备用。(3)取2支医用注射器分别抽取10mL现制的纯净二氧化碳和10mL上述处理过的蒸馏水,按图1所示连接,交替推动2支注射器的活塞,反复多次,充分混合后,气、液总体积为13mL。可知常温常压下,二氧化碳能溶于水,1体积水最多能溶解______体积的二氧化碳。实验中将蒸馏水煮沸的目的是______。(实验二)比较氢氧化钠溶液、氢氧化钙溶液和水对二氧化碳的吸收效果步骤1:图2所示装置的气密性良好,三组实验中注射器内分别装有等体积的氢氧化钠溶液、氢氧化钙溶液和水。步骤2:同时迅速将注射器内等体积的三种试剂注入各自烧瓶中,关闭活塞。步骤3:一段时间后,同时振荡烧瓶。测得实验过程中装置内压强变化曲线如图3所示。(4)图3中曲线AB段压强增大的原因是______。(5)实验时注入试剂后,烧瓶中能观察到明显现象的反应的化学方程式为______。(6)由图3中曲线可知,三种试剂中______吸收二氧化碳的效果最好。(7)步骤3“一段时间后,同时振荡烧瓶”,从曲线判断“一段时间”指______(填“200”“400”或“800”)s时。4、据统计,我国每年报废的手机超过1亿部,若不进行有效回收利用,会造成巨大的浪费和污染。同学们对废旧手机中的金属回收产生兴趣。(提出问题)从废旧手机中可以回收到哪些有价值的金属?如何回收?(查阅资料)Ⅰ.手机电路板中的金属及其价格如下表所示:种类FeCuAlNiAuAgPd(钯)市场价格/($/t)3657175.51710.5142354.7×1077.6×1052.7×107矿石中含量72.40.8729.11.0241200.4手机电路板中含量51310.13501380210说明:Fe、Cu、Al、Ni的含量用质量分数(%)表示,Au、Ag、Pd的含量的单位为“g/t”。Ⅱ.Ni的金属活动性位于氢前;Pd的金属活动性位于氢后;NiCl2溶液为绿色。(实验方案)第一步:选择值得回收的金属。依据资料Ⅰ中的数据,废旧手机中有回收价值的金属有Au、Ag、Cu、Pd,(1)原因是:①它们的市场价格较高;② _____ 。第二步:设计实验分离、回收部分金属。序号实验步骤实验现象Ⅰ取一废旧手机电路板,用电吹风机靠近电路焊接点的焊锡吹热风,一段时间后,用镊子将金属电路从塑料板中拽出焊锡熔化Ⅱ将金属电路放入烧杯中,加入过量10%的稀盐酸浸泡……Ⅲ取Ⅱ中未溶解的金属电路,用蒸馏水洗净后,放入如上图所示装置中,进行实验。溶液逐渐变成蓝色,仍有微量金属固体未溶解Ⅳ过滤Ⅲ中烧杯中的物质,洗涤滤纸上的物质滤纸上仍有微量金属固体(问题讨论)(2)由步骤I中的现象,可推知的焊锡的物理性质是 _____ (填字母)。a.熔点低 b.硬度大 c.抗腐蚀性强(3)步骤Ⅱ中实验室用溶质质量分数为37%、密度是1.18g•mL-1的浓盐酸配制10%的盐酸185g,需要浓盐酸 _____ mL;配制该稀盐酸应选择的量筒量程(水的密度为1g/cm3)为 _____ (填字母)。a.10mL b.50mL c.100mL d.200mL(4)步骤Ⅱ所得溶液中,至少含有 _____ (填数字)种溶质,该步骤中对应的实验现象是 _____ 。(5)请写出步骤Ⅲ中,溶液变成蓝色的化学方程式 _____ 。(6)步骤Ⅳ中过滤操作用到的玻璃仪器有玻璃棒、 _____ 和 _____ ,其中玻璃棒的作用是 _____ 。
相关试卷
这是一份2022学年最新人教版九年级化学下册第九单元溶液期中试卷,共14页。试卷主要包含了单选题,填空题,计算题,实验探究等内容,欢迎下载使用。
这是一份2022学年最新人教版九年级化学下册第九单元溶液期中试卷,共13页。试卷主要包含了单选题,填空题,计算题,实验探究等内容,欢迎下载使用。
这是一份2022学年最新人教版九年级化学下册第九单元溶液期中试卷,共11页。试卷主要包含了单选题,填空题,计算题,实验探究等内容,欢迎下载使用。

