- 2021年山东省聊城市中考物理试卷 试卷 2 次下载
- 2021年山东省临沂市中考物理试卷 试卷 1 次下载
- 2021年山东省泰安市中考物理试卷 (1) 试卷 4 次下载
- 2021年山东省泰安市中考物理试卷 试卷 2 次下载
- 2021年山东省潍坊市中考物理试卷 试卷 2 次下载
2021年山东省日照市中考物理试卷
展开
2021年山东省日照市中考物理试卷
一、单选题(本大题共8小题,共24.0分)
1. 笛子是古老的民族乐器,分为南笛和北笛。二者相比,南笛的管身长且粗,北笛的管身短且细。南笛声音浑厚柔和,北笛声音清脆明亮。以上关于南笛和北笛声音的描述,主要是指声音的( )
A. 音调 B. 音色 C. 响度 D. 速度
2. 下列关于能源和可持续发展的表述,正确的是( )
A. 太阳能、地热能、核能都是可再生能源
B. 原子弹是根据可以控制的核聚变工作的
C. 为了保护环境、控制和消除大气污染,应禁止使用化石能源
D. 能量的转化、转移都是有方向性的,人类所能利用的能源是有限的,需要节约能源
3. 下列关于电流和电路的表述,正确的是( )
A. 用毛皮摩擦过的橡胶棒带的电荷叫作正电荷
B. 串联电路中电流从正极流向负极的过程中,电流越来越小
C. 并联电路中有两条以上电流路径,各支路的电流大小一定不相等
D. 测电流时,必须将电流表和被测的用电器串联,电流必须从表的正接线柱流进
4. 小明手持一个凸透镜,在教室内从南边的窗户移向北边的白墙,离白墙近些时,看到窗外的物体在墙壁上成清晰的像。下面说法正确的是( )
A. 像是光源 B. 像一定是虚像
C. 像一定是倒立的 D. 像一定是放大的
5. 下列说法正确的是( )
A. 司南是我国早期的指南针,静止时它的长柄指向南方,也就是指向了地磁的北极
B. “天舟二号”与“天和”核心舱交会对接的过程,是利用超声波传递信息的
C. 英国物理学家法拉第第一个发现了电与磁之间的联系
D. 电动机是根据电磁感应的原理制成的
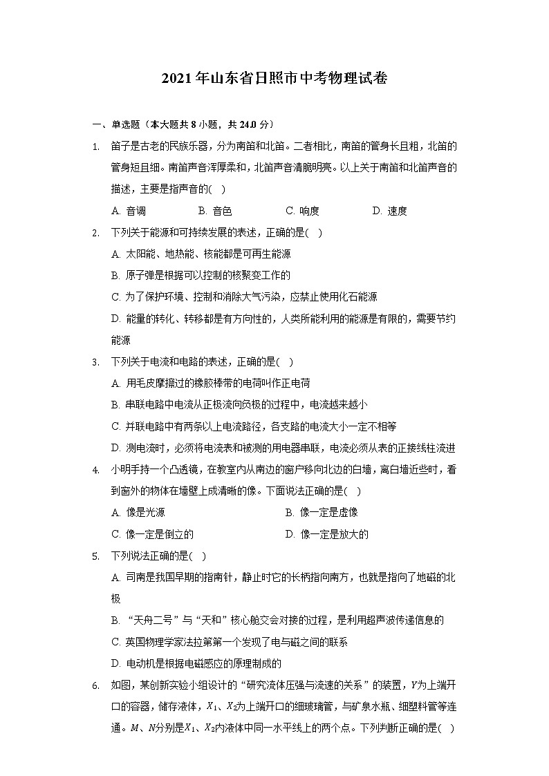
6. 如图,某创新实验小组设计的“研究流体压强与流速的关系”的装置,Y为上端开口的容器,储存液体,X1、X2为上端开口的细玻璃管,与矿泉水瓶、细塑料管等连通。M、N分别是X1、X2内液体中同一水平线上的两个点。下列判断正确的是( )
A. 开关关闭时,X1内的液面高于X2内的液面
B. 开关打开时,X1内的液面低于X2内的液面
C. 开关关闭时,液体在M点的压强大于液体在N点的压强
D. 开关打开时,液体在M点的压强大于液体在N点的压强
7. 如图是某款洗衣机及所用的三孔插座,它的铭牌标有“220V150W”。下列说法正确的是( )
A. 洗衣机只能在220V的电压下工作
B. 洗衣机正常工作时,10s内会产生1500J的热量
C. 洗衣机外壳和火线绝缘损坏,外壳带电时,总电路中的保险丝会熔断
D. 洗衣机外壳和火线绝缘损坏,外壳带电时,电路中的漏电保护器会切断电流
8. 思思用弹簧测力计、烧杯、适量的水测量大樱桃的密度,烧杯的重力为G0、底面积为S。如图甲,他用弹簧测力计测出数枚大樱桃的重力为G。如图乙,烧杯内水的深度为h。如图丙,将大樱桃浸没于水中,弹簧测力计的示数为F,取水的密度为ρ。下列说法正确的是( )
A. 乙图中,烧杯对桌面的压强G0S
B. 这些樱桃的体积为G−Fρ
C. 丙图中,烧杯底受到水的压强为ρgh+G−FS
D. 樱桃的密度为为G−FGρ
二、多选题(本大题共4小题,共16.0分)
9. 下列说法正确的有( )
A. 牛顿第一定律可以用实验直接验证
B. 物体运动的方向发生改变,一定受到了力的作用
C. 拔河比赛中,胜利方受到的拉力,与失败方受到的拉力大小相等、方向相反
D. 围绕地球做圆周运动的天和核心舱,速度大小不变,一定受到了平衡力的作用
10. 《沁园春⋅雪》是毛泽东著名的词作。其中“北国风光,千里冰封,万里雪飘……大河上下,顿失滔滔”,从物理的角度理解,下列正确的有( )
A. “顿失滔滔”是因为水的凝固
B. “顿失滔滔”的河水没有内能
C. 万里飘的“雪”是水的凝固形成的
D. 万里飘的“雪”既有机械能,也有内能
11. 下列词语所描述的现象,由光的直线传播形成的有( )
A. 立竿见影 B. 长空虹影 C. 形影不离 D. 静影沉璧
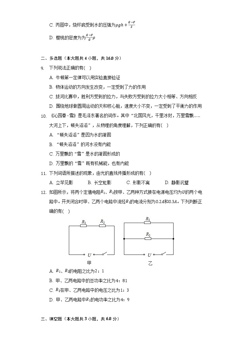
12. 如图所示,将两个定值电阻R1、R2按甲、乙两种方式接在电源电压均为U的两个电路中。开关闭合时甲、乙两个电路中流经R1的电流分别为0.2A和0.3A。下列判断正确的有( )
A. R1、R2的电阻之比为2:1
B. 甲、乙两电路中的总功率之比为4:81
C. R2在甲、乙两电路中的电压之比为1:3
D. 甲、乙两电路中R1的电功率之比为4:9
三、填空题(本大题共3小题,共6.0分)
13. 四冲程汽油机的压缩冲程中,汽缸内汽油和空气的混合物内能增加。从能量转化的角度看,这是______转化为内能;从改变内能的方式看,这是______改变内能。
14. 如图所示电路,电源电压保持不变,闭合开关S,电压表测______两端的电压;当R2的滑片P向右移动时,电流表的示数将______(填“变大”、“变小”或“不变”)。
15. 如图所示是某简易杠杆的示意图,已知AOB水平,OA=OB,物体重力G=10N,拉力F的方向如图所示。该杠杆是______杠杆,F=______N。
四、作图题(本大题共2小题,共4.0分)
16. 如图所示,物体AO放置在水平面上,A′O是AO在平面镜中的像,且A′O垂直于AO。请在图中画出平面镜的位置,并标出镜面与水平面夹角的大小。
17. 将通电螺线管和条形磁铁如图放置,开关闭合时,请在左侧小虚线框内标明通电螺线管左端的磁极,在中间大虚线框内画出磁感线的分布情况(三条即可)。
五、实验探究题(本大题共2小题,共18.0分)
18. 乐乐所在的小组做“探究影响滑动摩擦力大小的因素”的实验,器材有:长方体木块(各表面的粗糙程度相同),一面较光滑一面粗糙的长木板,弹簧测力计,钩码若干。
【设计实验】
(1)如图甲所示,乐乐用弹簧测力计水平拉动木块在______运动,根据______原理,木块长木板上做受到的滑动摩擦力与弹簧测力计对木块的拉力是一对______,此时木块所受的滑动摩擦力等于______N。
(2)由于影响滑动摩擦力大小的因素可能有多个,在探究某一因素对滑动摩擦力大小的影响时,应该采用的研究方法是______法。
【进行实验与收集数据】
小组已进行了四次实验,数据记录如表。
实验次数
压力大小
接触面的粗糙程度
滑动摩擦力F/N
1
木块平放
粗糙
2
2
木块平放
较光滑
1.6
3
木块平放十钩码
较光滑
1.8
4
木块侧放
粗糙
2
5
木块侧放
较光滑
【分析与论证】
(3)分析实验数据,由此得到的结论是滑动摩擦力的大小与压力的大小和接触面的粗糙程度有关,而与接触面积的大小______,第五次实验,滑动摩擦力大小应等于______N。
【反思与评估】
(4)乐乐发现在本实验中用的是木块,而课本中做“探究二力平衡的条件”的实验时用的是如图乙所示的小车,且放在较光滑的桌面上,原因是小车与桌面间的______更小,从而减小对实验结果的影响。
19. 某物理学习小组进行“探究电流相同时通电导体产生热量的多少跟电阻的关系”时,可供选用的器材有:6V电源、5Ω的发热电阻两只、10Ω的发热电阻两只、量程适合的温度计两支、规格相同的烧瓶两只、水、酒精、煤油、开关、导线若干。
(1)他们设计了图甲和图乙所示的两个方案,本实验应该选用图______所示方案。
(2)所选方案中两发热电阻的阻值应______,两个烧瓶内的液体应为质量______的______种类的液体。(均填“相同”或“不同”)
(3)已知比热容的大小为c水>c酒精>c煤油,为了缩短实验时间,应选用的液体是______。完成上述实验后,实验小组利用以上器材,又添加了天平、烧杯、停表等器材,设计了“测定酒精的比热容”的实验。已知在本次实验条件下,水的沸点为100℃,酒精的沸点为78℃,忽略热量散失。
(4)实验小组认为图甲和图乙所示两个方案均可行,为了让两种液体相同时间内吸收的热量相同,不论选择哪种方案,两发热电阻的阻值应______(填“相同”或“不同”)。
(5)方案选定后,实验过程如下:
①将天平放在水平实验台上,把游码拨到标尺左端的零刻度线处,观察到指针偏向分度盘的左侧,向右调节______,直至天平平衡。用烧杯和天平测量出质量相等的水和酒精,分别装入两个烧瓶里。
②记下两种液体的初始温度,接通电路,加热一段时间后,记下液体的末态温度。该实验过程中应保证酒精的温度低于______。
③根据表中数据可得酒精的比热容为______J/(kg⋅℃)。
液体
加热时间/s
质量/g
初始温度/℃
末态温度/℃
比热容/J(kg⋅℃)
水
420
60
20
32
4.2×103
酒精
420
60
20
41
(6)结合表中数据进一步分析,可知实验过程中选择的是图______所示方案。
六、计算题(本大题共2小题,共22.0分)
20. 常用的呼气式酒精测试仪有两种:一种是燃料电池型酒精测试仪(简称“电池型”),利用酒精与电池内的化学物质发生反应产生电压,某款“电池型”工作电路如图甲,燃料电池两端的电压与进入电池的酒精浓度关系如图乙。一种是气敏电阻型酒精测试仪(简称“电阻型”),气敏电阻的阻值随酒精气体浓度的变化而变化,某款“电阻型”工作电路如图丙,电源电压为9V,R1是阻值为25Ω的定值电阻,R2是气敏电阻,其阻值与酒精浓度的关系如图丁。酒精浓度(n)表示每100mL气体中含有酒精的质量。请完成下列问题。
(1)已知Rp的阻值为20Ω。若驾驶员每100mL呼出气体内含有40mg酒精,当用该款“电池型”检测时,图甲中电流表的示数为多大?
(2)用该款“电阻型”检测时,请计算:
①如果驾驶员没有喝酒,电压表的示数为多少?
②如果电压表示数为5V,驾驶员呼出的气体,每100mL中含有酒精多少毫克?
21. 2021年5月22日,“祝融号”火星车安全到达火星表面。“祝融号”相较于国外的火星车移动能力更强大,设计也更复杂。它的质量为240kg,采用主动悬架,6车轮独立驱动、独立转向,在火星的水平面上静止时,每个轮子与火星的接触面积为160cm³。在某次观测时,“祝融号”先用50s时间将车体重心升高1m,然后用1h的时间在一段平直火星面AB上匀速直线行驶了36m,这两个过程共消耗了1.24×104J的电能,“祝融号”将电能转化为机械能的效率为60%。已知物体在火星表面上的重力是地球表面上的25,地球表面上g取10N/kg。求:
(1)“祝融号”在AB段上运动的速度;
(2)“祝融号”静止时,对水平火星表面的压强;
(3)车体重心升高1m的过程中,电流做功的平均功率;
(4)“祝融号”在AB面上匀速直线行驶时所受的阻力。
答案和解析
1.【答案】A
【解析】解:北笛的管身短且细,振动频率快,音调高,南笛的管身长且粗,振动频率慢,音调低,所以南笛声音浑厚柔和,北笛声音清脆明亮是指声音的音调不同。
故选:A。
音调是指声音的高低,它与声源振动的频率有关,频率越大,音调越高;响度指声音的大小;
音色是指声音的感觉特性。不同的发声体由于材料、结构不同,发出声音的音色也就不同。
本题考查了音调、响度和音色的区分,是比较简单的声学习题。
2.【答案】D
【解析】解:
A、太阳能、地热能都是可再生能源,核能属于不可再生能源,故A错误;
B、原子弹是根据可以控制的核裂变工作的,故B错误;
C、化石能源在使用过程中会产生大量废气,为了保护环境、控制和消除大气污染,应减少使用化石能源,而不是禁止,故C错误;
D、能量的转化和转移是有方向性的,具有不可逆性,并不是所有的能量都可以被利用,所以我们需要节约能源,故D正确。
故选:D。
(1)可再生能源的特点是可以重复利用,取之不尽用之不竭,例如风能、水能、太阳能等。核能不属于可再生能源;
(2)核能的利用有两种:核裂变和核聚变;
(3)从保护环境的角度分析;
(4)能量的转化和转移是有方向性的。
本题考查了能量的转化和转移、能源的分类、能源的利用,属于基础题。
3.【答案】D
【解析】解:
A、人们把用毛皮摩擦过的橡胶棒上所带的电荷叫作负电荷,故A错误;
B、根据串联电路的电流规律可知,串联电路中,电流处处相等,电流从正极流向负极的过程中,电流的大小保持不变,故B错误;
C、并联电路中有两条以上电流路径,各支路两端的电压相同,若各支路的电阻相同,根据I=UR可知,支路的电流大小相等,故C错误;
D、测电流时,电流表应和被测的用电器串联,电流必须从表的正接线柱流进,从负接线柱流出,故D正确。
故选:D。
(1)正电荷:与丝绸摩擦过的玻璃棒所带的电荷;负电荷:与毛皮摩擦过的橡胶棒所带的电荷;
(2)在串联电路中,电流处处相等;
(3)根据欧姆定律分析电流的大小;
(4)电流表的正确使用方法是:与被测用电器串联;电流必须从电流表的正接线柱流入,负接线柱流出;所测量的电流不能超过电流表的量程;绝对不允许不经过用电器把电流表直接接在电源两极上。
本题考查了并联电路电流的特点、正电荷和负电荷的规定、串联电路的电流的规律、电流表的使用,都是基础知识。
4.【答案】C
【解析】解:在教室内从南边的窗户移向北边的白墙,离白墙近些时,看到窗外的物体在墙壁上成清晰的像,像能被接收到,所以像是实像,实像是倒立的;当物距改变时,像距会改变,像的大小也会改变,所以像可能是放大的,也可能是缩小的,还可能是等大的;我们看到像,是因为墙壁反射了光,像自身不能发光,不是光源;综上所述,C正确。
故选:C。
能被光屏接收到的像是实像;自身能发光的物体是光源。
本题考查了凸透镜成像规律的应用、光源的定义,属于基础题。
5.【答案】A
【解析】解:A、指南针是我国古代四大发明之一,最早的指南针“司南”静止时它的长柄指向南方,也就是指向了地磁的北极,故A正确;
B、“天舟二号”与“天和”核心舱交会对接的过程,是利用电磁波传递信息的,故B错误;
C、1820年,丹麦物理学家奥斯特发现了电流的磁效应,英国物理学家法拉第于1831年发现了电磁感应现象,故C错误;
D、电动机是利用通电导体在磁场中受力运动的原理制成的,故D错误。
故选:A。
(1)最早的指南针“司南”静止时它的长柄指向南方;
(2)在航天通讯中,是利用电磁波来传递信息的;
(3)法拉第发现了电磁感应现象,奥斯特发现了电流的磁效应;
(4)电动机是利用通电导体在磁场中受力运动的原理制成的。
此题考查了电和磁中的各种现象,在学习过程中,一定要掌握各实验的现象及结论,并且要找出其不同进行区分。
6.【答案】B
【解析】解:AC、开关关闭时,液体处于静止状态,X1、X2与Y构成连通器,根据连通器特点可知,X1内的液面与X2内的液面相平,则由题意可知M点和N点在液体中所处的深度相同,根据p=ρ液gh可知,液体在M点的压强等于液体在N点的压强,故AC错误;
BD、开关打开时,由于X1下面的管子比X2下面的矿泉水瓶细,液体流经X1下面的管子时流速大,压强小,而流经X2下面的矿泉水瓶时流速小,压强大,所以X1内的液面低于X2内的液面,结合题意可知此时M点所处的深度较小,根据p=ρ液gh可知,液体在M点的压强小于液体在N点的压强,故B正确,D错误。
故选:B。
(1)上端开口,下部连通的容器叫做连通器,连通器的特点是容器中装有同一种液体,液体不流动时,各个容器中液面总是相平的;
(2)流体流速越大的地方压强越小,流速越小的地方压强越大;
(3)分别根据连通器原理、流体压强和流速的关系判断开关关闭、打开时M点和N点到液面的距离大小,然后利用p=ρ液gh判断液体在M点的压强和液体在N点的压强大小。
此题通过一个实验,综合考查了连通器原理、流体压强和流速的关系、液体压强的大小比较,巧妙地将几个知识点融合在一起,设计新颖、难度适中,是一道好题!
7.【答案】D
【解析】解:A、该洗衣机在额定电压下正常工作,两端的电压在一定的范围内可以工作,故A错误;
B、洗衣机的主体是电动机,电动机工作时将电能主要转化为机械能,还有一少部分内能;洗衣机正常工作10s消耗的电能W=Pt=150W×10s=1500J,所以产生的热量远远小于1500J,故B错误;
CD、洗衣机外壳和火线绝缘损坏,外壳带电时,电路中的漏电保护器会切断电流,预防触电事故发生,保险丝不会熔断,故C错误,D正确。
故选:D。
(1)用电器正常工作的电压为额定电压,在额定电压下工作时的功率为额定功率。
(2)电动机工作时主要将电能转化为机械能,还有一少部分内能。根据W=Pt计算10s内洗衣机消耗的电能,进而判断产生的热量。
(3)当电路漏电时,漏电保护器能自动“跳闸”对人或电路起到保护作用;保险丝在电路总功率过大或短路时,即通过电流过大时熔点,切断电流起到保护作用。
本题考查了学生对额定电压、保险丝和漏电保护器的作用、焦耳定律、电动机的能量转化等知识的理解与掌握,难度不大。
8.【答案】C
【解析】解:A、由题意得,烧杯中水的质量:
m水=ρV水=ρSh,
烧杯中水的重力:
G水=m水g=ρShg,
乙图中,烧杯放在水平桌面上,烧杯对桌面的压力:
F乙=G水+G0=ρShg+G0,
乙图中,烧杯对桌面的压强:
p乙=F乙S=ρShg+G0S=ρhg+G0S,
故A错误;
B、由二次称重法得,樱桃受到的浮力:
F浮=G−F,
樱桃浸没在水中,樱桃的体积:
V樱桃=V排=F浮ρg=G−Fρg,
故B错误;
C、丙图中,烧杯底受到水的压力大小:
F丙=G水+F浮=ρShg+G−F,
烧杯底受到水的压强:
p丙=F丙S=ρShg+G−FS=ρhg+G−FS,
故C正确;
D.樱桃的质量:
m樱桃=Gg,
樱桃的密度:
ρ樱桃=m樱桃V樱桃=GgG−Fρg=GG−Fρ
故D错误。
故选:C。
(1)利用ρ=mV和G=mg求出烧杯中水的重力,烧杯对水平桌面的压力大小等于烧杯和水的总重力,利用p=FS求出烧杯对桌面的压强;
(2)利用二次称重法求出樱桃受到的浮力,利用F浮=ρ液gV排求出樱桃的体积;
(3)利用力的平衡条件求出烧杯底受到的压力,根据p=FS求出烧杯底受到水的压强;
(4)利用ρ=mV求出樱桃的密度。
本题考查了称重法求浮力和阿基米德原理、压强定义式、密度公式的综合应用等,利用好称重法测浮力是本题的关键。
9.【答案】BC
【解析】解:A、牛顿第一定律是在实验的基础上推理概括得出的结论,不可以用实验直接验证,故A错误;
B、物体运动方向改变,运动状态改变,它一定受到了力的作用,且是受到非平衡力作用,故B正确;
C、拔河比赛中,胜利方对失败方的拉力与失败方对胜利方的拉力是一对相互作用力,大小相等,方向相反,故C正确;
D、围绕地球做圆周运动的天和核心舱,速度大小不变,方向改变,受非平衡力作用,故D错误。
故选:BC。
(1)牛顿第一定律是在实验的基础上推理概括得出的规律;即物体在不受力的作用时,总保持静止状态或物体做匀速直线运动状态。
(2)力是改变物体运动状态的原因;物体受到非平衡力作用,其运动状态一定改变,包括物体的运动速度大小发生变化、运动方向发生变化。
(3)作用力与反作用力大小相等,方向相反,作用在同一条直线上,作用在两个物体上。
(4)物体受平衡力作用时,保持静止或匀速直线运动状态。
本题考查了对牛顿第一定律、力与运动的关系、相互作用力、平衡状态的判断等知识的理解,综合题,难度不大。
10.【答案】AD
【解析】解:A、“顿失滔滔”是因为水的凝固,故A正确;
B、任何物体都有内能,故B错误;
C、雪是空气中的水蒸气遇冷凝华形成,故C错误;
D、万里飘的“雪”既有机械能,也有内能,故D正确。
故选:AD。
(1)冬季有结冰现象,是“顿失滔滔”的原因;
(2)任何物体都有内能;
(3)物质由气态直接变为固态叫凝华;
(4)万里飘的“雪”由于运动具有机械能,也有内能。
本题考查物态变化、内能以及机械能,难度不大。
11.【答案】AC
【解析】解:A、立竿见影中的“影”是由于光线被竿遮挡光线形成的影子,故属于光沿直线传播现象,故A符合题意;
B、长空虹影的“影”指的是空中彩虹,属于光的色散现象,是由光的折射形成的,故B不符合题意;
C、形影不离中的“影”是由于身体遮住光线后,在地面形成了自己的影子,故属于光沿直线传播现象,故C符合题意;
D、静影沉璧中的“影”是指如玉璧一样的月亮的倒影,属于平面镜成像,是由光的反射形成的,故D不符合题意。
故选:AC。
“影”的形成包括光沿直线传播现象、光的反射现象以及光的折射现象;光沿直线传播形成的现象称之为影子;光的反射现象有平面镜成像;光的折射为透镜所成的像。根据不同原理所成的像分析各选项。
本题考查光的折射现象、光的反射现象以及光沿直线传播现象,会根据其原理的不同,对光现象进行分类。
12.【答案】ACD
【解析】解:A、甲图中两电阻串联,乙图中两电阻并联。
在甲图中,根据欧姆定律和电阻串联的特点可知,电源电压U=I串(R1+R2)=0.2A×(R1+R2)......①,
在乙图中,根据欧姆定律和并联电路的电压特点可知,电源电压U=I1R1=0.3A×R1......②,
联立①②可知:R1R2=21,故A正确;
B、设R1=2R,R2=R,则根据欧姆定律可知,
乙图中通过两电阻的电流之比:I1I2=U2RUR=12,
则通过R2的电流I2=2I1=2×0.3A=0.6A,
根据并联电路的电流特点可知乙图中干路电流I并=I1+I2=0.3A+0.6A=0.9A,
根据P=UI可知甲、乙两电路中的总功率之比:P甲P乙=UI串UI并=I串I并=0.2A0.9A=29,故B错误;
C、根据欧姆定律可知R2在甲、乙两电路中的电压之比为:U甲2U乙2=I串R2I2R2=I串I2=0.2A0.6A=13,故C正确;
D、根据P=I2R可知甲、乙两电路中R1的电功率之比:P甲1P乙1=I串2R1I12R1=I串2I12=(0.2A)2(0.3A)2=49,故D正确。
故选:ACD。
A、甲图中两电阻串联,乙图中两电阻并联。
在甲图中,根据欧姆定律和电阻串联的特点可知电源电压的表达式;
在甲图中,根据欧姆定律和并联电路的电压特点可知电源电压的表达式,联立两式可得R1、R2的电阻之比;
B、设R1=2R,R2=R,则根据欧姆定律可得乙图中通过两电阻的电流之比,进而得出则通过R2的电流,根据并联电路的电流特点可知乙图中干路电流,根据P=UI可知甲、乙两电路中的总功率之比;
C、根据欧姆定律可知R2在甲、乙两电路中的电压之比;
D、根据P=I2R可知甲、乙两电路中R1的电功率之比。
本题考查欧姆定律的应用、串并联电路的特点、电功率的计算等知识,有一定难度。
13.【答案】机械能 做功
【解析】解:在四冲程汽油机的压缩冲程中,活塞压缩汽油和空气的混合物,将机械能转化为内能;汽缸内汽油和空气的混合物内能增加,这是通过做功改变物体内能的。
故答案为:机械能;做功。
压缩冲程中,活塞压缩汽油和空气的混合物做功,将机械能转化成内能,使汽油和空气的混合物温度升高、内能增加。
本题考查汽油机的压缩冲程中能量的转化,理解其做功过程是解答的关键。
14.【答案】R1 变小
【解析】解:由图可知,电路为串联电路,电流表测量电路中的电流,电压表测量R1两端的电压;
当R2的滑片P向右移动时,滑动变阻器接入电路的电阻变大,总电阻变大,根据欧姆定律可知,在电源电压不变时,电路中的电流变小,电流表示数变小。
故答案为:R1;变小。
由图可知,电路为串联电路,电流表测量电路中的电流,电压表测量R1两端的电压;当R2的滑片P向右移动时,根据滑动变阻器接入电路中电阻的变化和欧姆定律判定电路中电流的变化。
本题考查了电路的动态分析和欧姆定律的应用,属于基础题。
15.【答案】费力 20
【解析】解:(1)如图,延长动力作用线,作出动力臂OC,
∠CBO=30°,BO=AO,
在直角三角形中30°所对的直角边是斜边的一半,所以OC=12OB=12OA,
O是杠杆AOB的支点,OA是阻力臂,OC是动力臂,动力臂小于阻力臂,为费力杠杆;
F是动力,阻力FA=G=10N,根据杠杆平衡条件得,FA×OA=F×OC,即:10N×OA=F×12OA,解得,F=20N。
故答案为:费力;20。
力臂是支点到力的作用线的距离,根据动力臂和阻力臂的大小分析杠杆的种类;根据图示先计算F的力臂,再根据杠杆的平衡条件计算F的大小。
本题考查了杠杆平衡条件的应用,关键是正确找到力臂。
16.【答案】解:平面镜所成的像和物体是以镜面为对称轴的轴对称图形,连接AA′,做这两条线段的垂直平分线即可,如图所示:
【解析】根据平面镜成像特点可知平面镜所成的像和物体关于平面镜对称。
在平面镜成像作图中,若作出物体在平面镜中所成的像,要先根据像与物关于平面镜对称,先作出端点和关键点的像点,再用虚线连接各点即为物体的像。
17.【答案】解:开关闭合时,根据电流的流向,利用安培定则可知,通电螺线管的右端为N极,左端为S极,在磁体的外部,磁感线是从磁体的N极出来回到磁体的S极的,如图所示:
【解析】根据安培定则判定通电螺线管的极性;在磁体的外部,磁感线是从磁体的N极出来回到磁体的S极的。
本题考查了安培定则的应用、磁感线的方向,属于基础题。
18.【答案】匀速直线 二力平衡 平衡力 1.6 控制变量 无关 1.6 摩擦力
【解析】解:(1)根据二力平衡的知识,用弹簧测力计水平拉动木块,使它沿长木板做匀速直线运动,物体在水平方向上受到滑动摩擦力和拉力是一对平衡力,两力大小相等;由图甲可知,弹簧测力计的分度值为0.2N,示数为1.6N,则滑动摩擦力为1.6N;
(2)影响滑动摩擦力大小的因素可能有多个,在探究某一因素对滑动摩擦力大小的影响时,应该采用控制变量法;
(3)由表中第1和4次实验数据知,压力和接触面的粗糙程度相同,木块分别平放、侧放,滑动摩擦力大小都为2N,所以滑动摩擦力大小与接触面积的大小无关;
据此,由第2和第5次实验数据知,压力和接触面的粗糙程度相同,所以第5次实验和第2次实验的滑动摩擦力大小相等,等于1.6N;
(4)“探究二力平衡的条件”的实验时用小车,且放在较光滑的桌面上,原因是小车与桌面间的摩擦力更小,从而减小对实验结果的影响。
故答案为:(1)匀速直线;二力平衡;平衡力;1.6;(2)控制变量;(3)无关;1.6;(4)摩擦力。
(1)根据二力平衡的条件分析,由图甲读出木块受到的拉力,从而知摩擦力大小;
(2)将多因素问题转化为单因素问题来研究的方法叫控制变量法;
(3)根据控制变量法,分析表中数据可知滑动摩擦力大小与接触面积的关系,从而分析第5次滑动摩擦力的大小;
(4)压力相同时,接触面越光滑滑动摩擦力越小。
本题是探究影响滑动摩擦力大小因素的实验,考查了实验原理、弹簧测力计的读数、运用控制变量法对数据的分析等,难度适中。
19.【答案】甲 不同 相同 相同 煤油 相同 平衡螺母 沸点 2.4×103 乙
【解析】解:(1)探究电流通过导体产生热量的多少与导体的电阻大小的关系时,应控制电流大小和通电时间相等,图甲控制通过两个电阻的电流和通电时间相同,图乙控制两个电阻两端的电压和通电时间相同,由此可知,应选图甲所示的方案来进行实验;
(2)探究电流通过导体产生热量的多少与导体的电阻大小的关系时,应只改变导体电阻的大小,其余物理量应控制相同;
(3)在实验中加热时间少,电流通过导体产生的热量少,液体吸收的热量也就少,实验现象要比较明显,液体升高的温度要较高,根据Q吸=cmΔt可知,液体吸收的热量和质量一定时,液体的比热容越小,升高的温度越高,实验效果越明显,故选用煤油进行实验,效果比较明显;
(4)测定酒精的比热容,根据Q酒精吸=Q水吸,由Q吸=cmΔt可知,计算出酒精的比热容,使酒精和水在相同的时间内吸收的热量相同,则加热器要相同;
(5)①调节天平时,指针偏向分度盘的左侧,可知天平左侧较重,因此平衡螺母向右调节;
②在实验过程中,要保证酒精的温度低于沸点;
③根据Q酒精吸=Q水吸,由Q吸=cmΔt可计算出酒精的比热容;
(6)由表中数据可计算出水吸收的热量,由此可知,实验过程中,电阻丝放出的热量;若用甲方案,分别计算两个电阻为5Ω、10Ω时产生的热量,对比实验过程中,电阻丝放出的热量;若用乙方案,分别计算两个电阻为5Ω、10Ω时产生的热量,对比实验过程中,电阻丝放出的热量。
故答案为:(1)甲;(2)不同,相同,相同;(3)煤油;(4)相同;(5)①平衡螺母;②沸点;③2.4×103;(6)乙。
(1)探究电流通过导体产生热量的多少与导体的电阻大小的关系时,应控制电流大小和通电时间相等,由此可得出结论;
(2)探究电流通过导体产生热量的多少与导体的电阻大小的关系时,应改变导体电阻的大小,其余物理量应控制相同;(3)在实验中加热时间少,电流通过导体产生的热量少,液体吸收的热量也就少,实验现象要比较明显,液体升高的温度要较高,根据Q吸=cmΔt可得出结论;
(4)测定酒精的比热容,根据Q酒精吸=Q水吸,由Q吸=cmΔt可知,计算出酒精的比热容,使酒精和水在相同的时间内吸收的热量相同,则加热器要相同,由此可得出结论;
(5)①调节天平时,指针偏向分度盘的左侧,可知天平左侧较重,平衡螺母向右调节,由此得出结论;
②在实验过程中,要保证酒精的温度低于沸点;
③根据Q酒精吸=Q水吸,由Q吸=cmΔt可计算出酒精的比热容;
(6)由表中数据可计算出水吸收的热量,由此可知,实验过程中,电阻丝放出的热量;若用甲方案,分别计算两个电阻为5Ω、10Ω时产生的热量,对比实验过程中,电阻丝放出的热量;若用乙方案,分别计算两个电阻为5Ω、10Ω时产生的热量,对比实验过程中,电阻丝放出的热量;由此可得出结论。
本题利用了控制变量法来研究电流产生的电热的影响因素。由于电流产生的热量不容易观察,故用相同材料的等质量的液体来吸收电热,通过温度计来观察液体的温度的变化来反映电热的多少。
20.【答案】解:(1)由图乙知,若驾驶员每100mL呼出气体内含有40mg酒精时,燃料电池的电压为2V,
此时电路中的电流为:
I=URP=2V20Ω=0.1A,即电流表的示数为0.1A;
(2)由图丙知,两电阻串联,电压表测量定值电阻R1两端的电压,
由图丁知,如果驾驶员没有喝酒时,R2的阻值为50Ω,
此时电路的电流为:
I′=U′R1+R2=9V25Ω+50Ω=325A,
R1两端的电压为:
U1=I′R1=325A×25Ω=3V,即电压表的示数为3V;
(3)如果电压表示数为5V,电路的电流为:
I″=U1′R1=5V25Ω=0.2A,
电路的总电阻为:
,
根据串联电路电阻的规律知R2的电阻为:
R2′=R−R1=45Ω−25Ω=20Ω,
由图知驾驶员呼出的气体,每100mL中含有酒精40毫克。
答:(1)当用该款“电池型”检测时,图甲中电流表的示数为0.1A;
(2)①如果驾驶员没有喝酒,电压表的示数为3V;
②如果电压表示数为5V,驾驶员呼出的气体,每100mL中含有酒精40毫克。
【解析】(1)根据图乙判断出若驾驶员每100mL呼出气体内含有40mg酒精时,燃料电池的电压,由欧姆定律算出此时电路中的电流,即电流表的示数;
(2)由图丙知,两电阻串联,电压表测量定值电阻R1两端的电压,由图丁判断出如果驾驶员没有喝酒时R2的阻值,由欧姆定律算出此时电路的电流和R1两端的电压;
(3)如果电压表示数为5V,由欧姆定律算出电路的电流和电路的总电阻,根据串联电路电阻的规律算出R2的电阻,由图判断出驾驶员呼出的气体中每100mL中酒精的含量。
本题考查了串联电路的特点和欧姆定律的应用,体现了物理应用于生活,也体现了学以致用的目的。
21.【答案】解:(1)祝融号的平均速度
v=st=36m1h=36m/h=0.01m/s。
(2)单个车轮与火星表面的接触面积为160cm2=0.016m2。
祝融号在火星上所受的重力
G=25G地=25×mg=25×240kg×10N/kg=960N,
其对火星表面的压强
p=FS=G6S轮=960N6×0.016m2=1×104Pa。
(3)祝融号的重心上升1m的过程中,克服重力做的功
W重=Gh=960N×1m=960J,
根据题意可知,在祝融号重心上升的过程中,电流做的功
W电1=W重η=960J60%=1600J,
在此过程中,电流做功的功率
P1=W电1t=1600J50s=32W。
(4)祝融号前进时消耗的电能
W电2=W电总−W电1=1.24×104J−1600J=1.08×104J,
祝融号前进过程中克服摩擦力做的功
W前进=ηW电2=1.08×104J×60%=6.48×103J,
祝融号前进时的所受的阻力等于其牵引力,则可得
F阻=F牵=W前进s=6.48×103J36m=180N。
答:(1)祝融号的平均速度为0.01m/s。
(2)祝融号对火星表面的压强为1×104Pa。
(3)祝融号的重心上升1m的过程中,电流做功的功率为32W。
(4)祝融号前进时所受的阻力为180N。
【解析】(1)我们可以根据v=st求得祝融号的平均速度。
(2)根据“已知物体在火星表面上的重力是地球表面上的25”可以求得祝融号在火星上所受的重力,进而可以根据p=FS可以求得祝融号对火星表面的压强。
(3)祝融号抬高重心的过程中需要克服重力做功,然后根据η=W机W电我们可以求得此过程中消耗了多少电能,进而根据P=W电t求得电流的平均功率。
(4)祝融号匀速前进时所受的阻力等于牵引力,所以我们可以先根据F牵=W前进s求得祝融号的牵引力。
本题以祝融号为切入点,起点很高,但是落点仍是我们熟悉的综合性试题,只要我们能找到各物理量之间的关系,这类题不难解答。
2023年山东省日照市中考物理试卷【附答案】: 这是一份2023年山东省日照市中考物理试卷【附答案】,共11页。试卷主要包含了单项选择题,多项选择题,填空,计算题等内容,欢迎下载使用。
2023年山东省日照市中考物理二模试卷: 这是一份2023年山东省日照市中考物理二模试卷,共19页。试卷主要包含了单项选择题,多项选择题,填空题,作图题,实验题,计算题等内容,欢迎下载使用。
山东省日照市2021年中考物理试卷【附参考答案】: 这是一份山东省日照市2021年中考物理试卷【附参考答案】,共10页。

