浙江省丽水市2021-2022学年高二上学期普通高中教学质量监控(期末)技术试题含答案
展开丽水市2021学年第一学期普通高中教学质量监控
高二技术试题卷 2022.01
本试题卷分两部分,第一部分信息技术,第二部分通用技术。全卷共14页,第一部分1至7页,第二部分8至14页。满分100分,考试时间90分钟。
注意事项:
1.考生答题前,务必将自己的姓名、准考证号用黑色字迹的签字笔或钢笔填写在答题纸上。
2.选择题的答案须用2B铅笔将答题纸上对应题目的答案标号涂黑,如要改动,须将原填涂处用橡皮擦净。
3.非选择题的答案须用黑色字迹的签字笔或钢笔写在答题纸上相应区域内,作图时可先使用2B铅笔,确定后须用黑色字迹的签字笔或钢笔描黑,答案写在本试题卷上无效。
第一部分 信息技术(50分)
一、 选择题(本大题共12小题,每小题2分,共24分。每小题列出的四个备选项中只有一个是符合题目要求的,不选、多选、错选均不得分。)
1.下列有关数据、信息和知识的说法,错误的是
A.信息是数据经过存储、分析及解释后所产生的意义
B.面对同样的信息,不同的人会因理解不同,形成不同的知识
C.与物质、能源相同的是,信息会因为被别人获取而发生损耗
D.人类可以通过了解信息来认识自然,利用信息进行发明创造
2.下列有关大数据及其处理的说法,错误的是
A.大数据的四个特征:数据规模大、处理速度快、数据类型多、价值密度低
B.对大数据进行处理时,必须保证每个数据都准确无误
C.批处理计算适合处理静态数据
D.流计算适合处理实时更新的数据
3.下列应用领域中不属于人工智能应用的是
A.人机博弈 B.机器视觉 C.自然语言处理 D.扫描仪扫描试卷
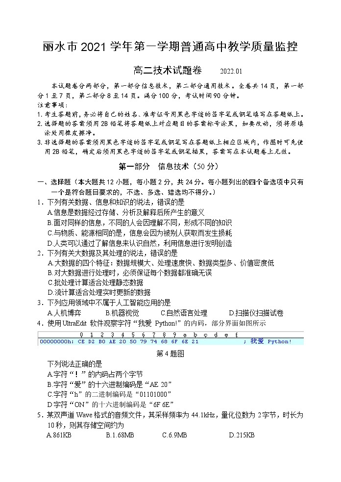
4.使用UltraEdit软件观察字符“我爱 Python!”的内码,部分界面如图所示
第4题图
下列说法正确的是
A.字符“!”的内码占两个字节
B.字符“爱”的十六进制编码是“AE 20”
C.字符“h”的二进制编码是“01101000”
D字符“ON”的十六进制编码是“6F 6E”
5.某双声道Wave格式的音频文件,其采样频率为44.1kHz,量化位数为2字节,时长为10秒,则其存储空间约为
A.861KB B.1.68MB C.6.9MB D.215KB
6.某算法的部分流程图如图所示。执行这部分流程后,输出s,i的值为
A.45,6 B.45,7 C.63,6 D.63,7
7.下列Python表达式的值等于56的是
第6题图
输出s,i
s←0,i←1
s≤45?
s←s+3*i
N
Y
i←i+1
A.abs(-55)+1 B.ord("A") C.len("55")+1 D.chr(56)
8.有如下Python程序段:
a=int(input("请输入一个数:"))
if a>0:
a=a%10
elif a==0:
a=a+1
else:
a=a**2
a=a+10
print(a)
输入a值为20,执行该程序段后,输出的结果是
A. 14 B. 11 C. 10 D.1
9.有如下Python程序段:
ma=a[0];mb=a[0];pa=0;pb=0
for i in range(1,10):
if ma < a[i]:ma = a[i];pa=i
if mb > a[i]:mb = a[i];pb=i
下列关于该程序段功能描述正确的是
A.变量pa存储a[0]至a[9]中的最大值 B.变量ma存储a[0]至a[9]中的最小值
C.变量pb存储a[0]至a[9]中的最大值 D.变量mb存储a[0]至a[9]中的最小值
10.采用选择排序算法对数据序列“12,23,24,15,11,10”完成升序排序,则需要交换的次数为
A. 3 次 B. 4 次 C. 5次 D. 6 次
11.有如下Python程序段
def s(x):
if x<=2:
y=x
else:
y=s(x-1)+s(x-2)
return y
a=int(input("请输入正整数:"))
result=s(a)
print(result)
运行程序,输入值为6,则输出结果为
A.8 B. 9 C. 13 D. 14
12.某对分查找算法的Python程序段如下:
key=int(input("请输入待查数据值:"))
d=[17,18,20,23,24,25,28,32,34,35]
f=False;s=""
i=0;j=len(d)-1
while i<=j:
m=(i+j)//2
s=s+","+str(d[m])
if d[m]==key:
f=True
break
if key
else:
i=m+1
if f==True:
print("查找成功!遍历的数据"+s)
else:
print("没有找到!")
输入待查数据值为 23,执行该程序段,则输出的结果是
A. 25,20,24,23 B.24,18,20,23 C.25,20,23 D.24,20,23
二、非选择题(本大题共4小题,其中第13小题6分,第14小题6分,第15小题7分,第16小题7分,共26分。)
13.小明收集了本周信息技术学科学习评价的数据,如第13题-1图所示。
第13题-1图
(1)观察上表小明做了如下操作,其中属于数据整理的是 (多选,填字母)
A. 删除重复行第五行 B. 验证并修改D2单元格数据
C. 通过公式计算全班平均分 D. 重新设置C3单元格格式
(注:全部选对的得2分,选对但不全的得1分,不选或有选错的得0分)
(2)为了分析每个组的平均分,设计了如下Python程序。
import pandas as pd
import matplotlib.pyplot as plt
df=pd.read_excel("成绩表.xlsx")
___________________________
print(df1)
划线处的代码应为( )(单选,填字母)
A. df1=df.groupby("平均分").mean() B. df1=df.mean()
C. df1=df.groupby("小组").mean() D. df1=df["小组"].mean()
(3)利用Python程序绘制各小题得分率图表,如第13题-2图所示:
第13题-2图
请在划线处填写合适的代码。
num=int(input("请输入小组:"))
plt.figure(figsize=(10,5))
list=[]
for i in range(12):
s="题"+str(i+1)
list.append(df1.at[num,s]*50)
plt.bar(range(1,13),list)
plt.title(str(num)+" ")
plt.xlabel("question number")
plt.ylabel("correct rate")
plt.show()
14.小明编写Python程序,实现对某次评价报名序号的检测并输出该考生的评价类别+科类类别。报名序号的编写方法是:由10位数字组成,毕业年份(4位)+评价类别(1位)+科类代码(1位)+顺序代码(4位)。评价类别:1普通、2 单项;科类类别:3 艺术类、4 体育类、5综合类。
例如: 输入报名序号“2022150001”,输出“普通综合类”
(1)与加框处代码功能相同的是 。
(单选,填字母:A.s=dic[ticket[-6:-4]]/ B.s=dic[ticket[-6:-5]])
(2)实现查询功能的Python程序如下,请在划线处填入合适的代码
while True:
ticket= ①
num=0
for i in ticket:
if i>="0" and i<="9":
num=num+1
If len(ticket)!=10:
print("输入长度不符合要求")
elif ② :
print("输入存在非数字字符")
else:
break
dic={"13":"普通艺术类","14":"普通体育类","15":"普通综合类","23":"单项艺术类","24":"单项体育类","25":"单项综合类"}
1 s=dic[ticket[4:6]]
print("该考生的考试科类为:",s)
15.小明编写Python程序对本校跳高测试成绩进行排序,规则如下:按照性别分别对成绩进行降序排序并输出名次(女生排前,男生排后,同分同名次),计算结果如图所示
第15题图
(1)程序中加框处代码有错,请改正。
(2)请在划线处填入合适的代码。
#把文件中的原始数据导入到数组a中,其中a[0][0]存储姓名,a[0][1]存储跳高成绩,a[0][2]存储性别,a[1][0]到a[1][2]存储第一位学生的相关信息,以此类推。代码略
for i in range(1, ① ):
for j in range(1,len(a)-i):
if int(a[j][1])
elif a[j+1][2]=="女" or a[j][2]=="男":
a[j],a[j+1]=a[j+1],a[j]
a[1][3]=1
for i in range(2,len(a)):
if a[i][1]!=a[i-1][1]:
a[i][3]=i
else:
②
t=0
for i in range(1,len(a)):
if a[i][2]=="女":
③
else:
a[i][3]=a[i][3]-t
#输出数据a到文件中,代码略
16. 小明使用Python编写了某答题卡中单项选择题的判分程序,该单选题每题2分。扫描答题卡获取选项填涂信息,输入标准答案,程序自动判断并输出分数。具体方法为:
一个选项是否被填涂,可以从判断一个像素的颜色开始,像素的填涂情况是通过RGB的值来判断 ,灰度值低于132的表示该点被填涂;一个信息点64%的像素被填涂,则认为该区域已填涂,返回值为“1”。区域未填涂时返回值为“0”;各选项的编码为:A→“1000”,B→“0100”,C→“0010”,D→“0001”;输入标准答案,程序进行对比并返回结果。答题卡相关信息如下:
第16题图
(1)某题的标准答案为“C”,该题填涂情况为“0100”,则分数为 分
(2)实现上述功能的程序如下,请在划线处填入合适的代码。
from PIL import Image
#输入起始点坐标(xs,ys),信息点宽度高度(fw, fh) ,间隔宽度高度(sw ,sh),代码略
num = 5 # 判分个数
def bw_judge(R, G, B): # bw_judge用于判断一个像素的填涂情况 代码略
def fill_judge(x, y): # fill_judge用于判断信息点的填涂情况
count = 0
for i in range(x, x + fw + 1):
for j in range(y, y + fh + 1):
R, G, B = pixels[i, j]
if bw_judge(R, G, B) = = True:
count = count + 1
if count >= ① :
return True
total_width = fw+ sw
total_height = fh + sh
image = Image.open("t2.bmp")
pixels = image.load()
number = ""
bz=[""]*num
df=0
bzd=input('请输入标准答案:')
da={"A":"1000","B":"0100","C":"0010","D":"0001"}
for i in range(len(bzd)):
bz[i]= ②
for row in range(num): #分数判定
for col in range(4):
③
y = ys + total_height * row
if fill_judge(x, y) == True :
number = number + '1'
else:
number = number + '0'
if number = = bz[row]:
df+=2
number=""
print("得分为:",df)
第二部分 通用技术(50分)
一、选择题(本大题共16小题,每小题2分,共32分。每小题列出的四个备选项中只有一个是符合题目要求的,不选、多选、错选均不得分)
1.如图所示是中国空间站组成示意图,下列关于空间站说法不正确的是
A.携带的巡天望远镜,可以探索更广阔的空间,体现了技术具有解放人的作用
B.由核心舱、节点舱、实验舱、载人飞船和货运飞船等组成,体现了技术的综合性
C.实验舱可用于特殊试验的技术验证,体现了技术的实践性
D.智能的机械臂具有转移货运飞船载荷、辅助航天员出舱等功能,体现了技术的创新性
第2题图
第1题图
2.设计如图所示的轮椅时,下列人体尺寸中不需要考虑的是
A.坐姿肘高 B.坐姿背高 C.坐姿腿宽 D.坐姿肩宽
3.如图所示是一款造型独特的水壶。下列分析中不恰当的是
A.壶嘴的小鸟设计,符合美观原则
B.水烧开时,水壶会鸣叫提醒,实用性好
C.设计半圆弧的热绝缘把手设计,体现技术规范原则
D.锥形壶身稳定性好,受热面积大,体现了创新原则
4.如图所示的钢缆通过U型螺杆和连接片固定,当钢缆晃动时,连接片也跟着摆动,容易出现松动现象,小明决定将连接片及配件进行改进,下列方案中最合理的是
第4题图
A. B. C. D.
第5题图
5.如图所示是某钢管厂利用库存细钢管设计并制作的晾衣架,经测试发现其稳定性较差,现需对晾衣架进行改进并批量生产,从稳定性和经济性角度分析,下列方案最合理的是
A
B
C
D
6.如图所示是一轴测图,下列三视图中与该轴测图对应的是
第6题图
7.通用技术课上,小明设计了如图所示的零件。图中漏标的尺寸共有
A.2处 B.3处 C.4处 D.5处
圆形楔钉
凹槽
如图所示是一榫接模型,根据要求完成8-9题。
8.加工该榫接模型,下列工具中不需要的是
图a 图b
9.加工该榫接模型时,下列说法中不合理的是
第10题图
散热管
A.用木工锯锯割加工时,可以带上手套操作
B.加工圆形楔钉时可以用圆锉打磨
C.用毛料加工时应先刨削再画线
D.加工凹槽时应先锯割再凿削
10.如图所示是一笔记本电脑的散热管,管道需要良好的气密性,使冷却液或蒸汽可以来回流动。最适合做散热管的材料是
A.铝合金 B.黄铜
C.不锈钢板 D.铸铁
11.小明发现公共场所的洗手液需要手动按压,疫情期间特别容易形成交叉感染。于是他设计了如图所示的智能感应皂液器,当手靠近时,皂液自动流出。从设计的一般过程来分析,下列说法不正确的是
A.小明发现问题的途径是观察日常生活
第11题图
B.对多个方案进行筛选后,紧接着是绘制图样
C.设计是一个动态发展的过程,有些步骤之间可能出现一定的循环
D.设计智能感应皂液器的限制因素有皂液器的容量、皂液的洗涤效果、设计者的能力等
12.如图所示是一款标称7级的防水键盘,现将键盘放置在1m水深中浸泡30分钟即检测。该试验的方法属于
A.模拟试验法 B.强化试验法
C.虚拟试验法 D.移植试验法
13.如图所示的压紧机构,在力F的作用下,驱动杆通过连杆和摆杆将工件压紧。压紧时,连杆、摆杆、销轴的主要受力形式是
A.连杆2受压、摆杆受弯曲、销轴受扭转
B.连杆2受拉、摆杆受压、销轴受剪切
第13题图
C.连杆1受拉、摆杆受弯曲、销轴受剪切
D.连杆1受拉、摆杆受弯曲、销轴受扭转
第6题图
14.如图所示是手摇钻内部的齿轮传动示意图。该结构的装配有以下环节:a.安装轴套1和轴套2;b.转轴穿过支架左侧安装孔;c.安装齿轮轴;d.安装键;e.安装圆锥齿轮;f.转轴穿过支架右侧安装孔。该传动结构合理的安装流程是
第14题图
A.f→c→d→e→a→b B.c→f→d→e→b→a
C.c→d→f→e→a→b D.c→f→d→e→a→b
第15-16题图
如图所示是一款盲人智能拐杖。该拐杖的控制系统由拐杖本体,导航控制模块、语音识别模块、语音播报模块等部分组成。语音识别模块能及时接收语音信息,导航控制模块根据接收到的目的地信息规划合理路线,语音播报模块告知盲人行进路线。请根据示意图及其描述完成第15-16题。
15.关于该智能拐杖控制系统,下列分析中不正确的是
A.该系统由拐杖本体,导航控制模块、语音识别模块、语音播报模块等部分组成,体现了系统的整体性
B.语音识别的准确度会影响导航路线的选择,体现了系统的相关性
C.智能拐杖能给盲人提供行进路线,体现了系统的目的性
D.语音播报模块实时播报前方路况,体现了系统的动态性
16.下列关于该控制系统分析中不正确的是
A.该系统属于闭环控制系统
B.被控对象是扬声器
C.输出量是播报的语音信息
D.通讯网络异常是该控制系统的干扰因素
二、非选择题(本大题共3小题,第17小题6分,第18小题9分,第19小题3分,共18分)
17.图a所示是小明用钢板和木板制作的壁挂置物架,图b所示是支架的横杆部分,该支架通过扳动手柄实现折叠功能。请根据示意图和描述,完成以下任务:
卡槽
手柄
横杆
图a 图b
(1)用大小合适的钢板制作横杆,合理的加工流程为:划线→ ▲ → ▲ → ▲ →弯折(在“A.划线;B.锯割;C.锉削;D.钻孔”中选择合适的选项,将序号填入“ ▲ ”处);
(2)横杆制作完成后,为提高其硬度和防锈能力,可选择的操作是 ▲ (在“A.淬火和喷涂油漆;B.回火和喷涂油漆;C.淬火和表面刷光”中选择合适的选项,将号填入“ ▲ ”处);
(3)要把置物架安装到墙壁上,可采用的标准件是 ▲ (在下列选项中选择合适的选项,将序号填入“ ▲ ”处);
A
B
C
D
(4) 在设计支架部分时,需要对卡槽位置、大小和深度以及滑槽的长度等参数进行分析、建模,体现了系统分析的 ▲ (在“A.整体性原则;B.科学性原则;C.综合性原则”中选择合适的选项,将序号填入“ ▲ ”处)。
18.新年快到了,小明想送给妹妹一个音乐礼盒,盒子一打开,电机带动写有“新年快乐”的木牌随音乐上下移动。礼盒中的木牌与音乐电路已经安装完毕,其中木牌安装在如图所示的滑槽中。现需设计一种电机带动木牌的机械装置,设计要求如下:
①电机可以带动木牌连续上下移动,上升至最高点后缓慢下降;
②采用小型减速电机驱动;
③装置具有一定强度,结构简单,材料自选。
请完成以下任务:
滑槽
(1)设计该装置时,可以不考虑的因素是 ▲ 、 ▲ (在“A.木牌的大小;B.电机的转速;C.电机转轴的尺寸;D.该装置的连接方式”中选择合适的选项,将序号填入“ ▲ ”处);
(2)画出设计草图,必要时可用文字说明;
(3)在设计草图上标注主要尺寸;
(4)为了检验是否达到要求,以下试验中不合理的有 ▲ (在下列选项中选择合适的选项,将序号填入“ ▲ ”处);
A.安装好后,转动电机观察木牌是否能移动;
B.安装好后,用手拉动木牌,观察装置是否变形;
C.安装好后,打开盒子,观察音乐是否连续。
19.请补全三视图中所缺的3条图线(超过3条图线倒扣分)。
一、选择题答案:第1-12题2分;共24分
1
2
3
4
5
6
7
8
9
10
11
12
C
B
D
C
B
D
A
C
D
A
C
B
二、非选择题(第13题6分,第14题6分,第15题7分,第16题7分,共26分)
13.共6分
(1)ABD (注:全部选对的得2分,选对但不全的得1分,不选或有选错的得0分)
(2) C (2分)
(3) group (2分)
14. 共6分
(1)A (2分)
(2)①input("请输入准考证号:") 没有提示信息也给分 (2分)
② num!=10: (2分)
15.共7分
(1)a[j+1][2]=="女" and a[j][2]=="男" (1分)
(2)① len(a)-1 (2分)
②a[i][3]=a[i-1][3] (2分)
③t=t+1 或 t+=1 (2分)
16.共7分
(1)0 (1分)
(2)① fw * fh* 0.64 (2分)
②da[bzd[i]] (2分)
③x = xs+ total_width * col (2分)
一、选择题(本大题共16小题,每小题2分,共32分。每小题列出的四个备选项中只有一个是符合题目要求的,不选、多选、错选均不得分)
题号
1
2
3
4
5
6
7
8
答案
B
D
C
A
B
A
C
C
题号
9
10
11
12
13
14
15
16
答案
B
B
D
A
C
B
D
A
二、非选择题(本大题共3小题,第17小题6分,第18小题9分,第19小题3分,共18分)
17.(1)D、 B、C(顺序不可颠倒);(2); A
(3)D;(4)B 每空1分
18.(1)A B
(2)(3).草图共4分,结构能传动得1分;
与电机轴相处是半圆孔得1分;
连接件连接可靠给1分;
其他酌情给分,不超过4分
尺寸标注共2分,标注半圆孔的尺寸R4得1分,
标注孔的尺寸Ø6得 1分
(4)C
16.请补全三视图中所缺的三条图线 ——每条线各1分,超过三条图线倒扣分
浙江省丽水市高中发展共同体2021-2022学年高二下学期2月返校考试技术试题含答案: 这是一份浙江省丽水市高中发展共同体2021-2022学年高二下学期2月返校考试技术试题含答案,共18页。试卷主要包含了下列关于数据的说法,不正确的是,已知字典dic={"姓名",mean B,某算法的部分流程图如图所示,有如下 Pythn程序段等内容,欢迎下载使用。
浙江省宁波市九校2021-2022学年高二上学期期末考试技术试题扫描版含答案: 这是一份浙江省宁波市九校2021-2022学年高二上学期期末考试技术试题扫描版含答案,共15页。试卷主要包含了选择题,非选择题等内容,欢迎下载使用。
浙江省丽水市2021-2022学年高二上学期普通高中教学质量监控(期末)日语试题PDF版含答案: 这是一份浙江省丽水市2021-2022学年高二上学期普通高中教学质量监控(期末)日语试题PDF版含答案,共11页。

