2022高考化学一轮复习第4章非金属及其化合物第4讲硫及其重要化合物教案
展开第4课时 必备知识——硫及其重要化合物
知识清单
[重要物质]①硫;②SO2和SO3;③H2SO3和H2SO4;④硫酸盐
[基本规律]①SO2的氧化性、还原性和漂白性;②不同价态含硫物质之间的转化
知识点1 硫及其氧化物
1.硫单质
(1)硫元素的存在
(2)物理性质
俗称
颜色、状态
溶解性
硫黄
淡黄色固体
不溶于水
微溶于酒精
易溶于CS2
(3)化学性质
从S元素的化合价角度认识硫单质的氧化性和还原性:
①具有氧化性
单质硫具有弱氧化性,与变价金属反应生成低价态金属硫化物。例如,S与Fe、Cu、Hg反应的化学方程式分别为Fe+SFeS、2Cu+SCu2S、S+Hg===HgS(该反应常用于处理温度计破碎后洒落的汞)。
②具有还原性
ⅰ.S与O2反应的化学方程式为S+O2SO2,在空气中燃烧火焰为淡蓝色。
ⅱ.与强氧化剂反应(如浓硫酸)的化学方程式为S+2H2SO4(浓)3SO2↑+2H2O。
S与NaOH溶液反应的化学方程式为3S+6NaOH2Na2S+Na2SO3+3H2O,该反应中硫既是氧化剂,又是还原剂,此反应可用于除去试管内黏附的单质硫。
2.二氧化硫
(1)物理性质
颜色、状态
气味
毒性
溶解性
无色气体
有刺激
性气味
有毒
1体积水溶解约40体积SO2(通常状况)
(2)从物质类别、元素价态及漂白性角度认识SO2的化学性质:
①具有酸性氧化物的通性
ⅰ.与水反应生成亚硫酸,化学方程式为SO2+H2O⇌H2SO3;
ⅱ.与足量碱溶液反应生成亚硫酸盐,与少量碱溶液反应生成亚硫酸氢盐。例如,SO2与足量NaOH溶液反应,化学方程式为2NaOH+SO2===Na2SO3+H2O。
②具有弱氧化性
例如,将SO2通入H2S溶液中,化学方程式为SO2+2H2S===3S↓+2H2O,SO2作氧化剂,体现氧化性。
③具有较强还原性
④具有漂白性
SO2可与某些有色物质化合,生成不稳定的无色物质,体现其漂白性。
①工业上可利用SO2来漂白纸浆、毛、丝、草帽辫等,但不能用于食品的增白。SO2还用于杀菌、消毒等,可用作干果的防腐剂。②SO2通入紫色石蕊溶液中,溶液变成红色,但不褪色,故不能漂白紫色石蕊溶液。
(3)实验室制法
①固体Na2SO3与较浓H2SO4反应,化学方程式为Na2SO3+H2SO4(浓)===Na2SO4+SO2↑+H2O;
②铜与浓H2SO4混合加热,化学方程式为Cu+2H2SO4(浓)CuSO4+SO2↑+2H2O。
(4)SO2对大气的污染与防治
来源
化石燃料的燃烧及含硫矿石的冶炼
危害
污染大气,危害人体健康,形成酸雨
形成酸雨的过程
防治
开发新能源、燃煤除硫、处理工业废气
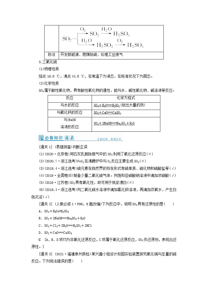
3.三氧化硫
(1)物理性质
熔点16.8 ℃,沸点44.8 ℃,在常温下为液态,在标准状况下为固态。
(2)化学性质
SO3属于酸性氧化物,具有酸性氧化物的通性,能与水、碱性氧化物、碱溶液等反应:
反应
化学方程式
与水的反应
SO3+H2O===H2SO4(放出大量的热)
与氧化钙的反应
SO3+CaO===CaSO4
与NaOH
溶液的反应
SO3+2NaOH===Na2SO4+H2O
[通关1] (易错排查)判断正误
(1)(2020·北京卷)用石灰乳脱除烟气中的SO2利用了氧化还原反应(×)
(2)(2020.7·浙江选考)FeS2在沸腾炉中与O2反应主要生成SO3(×)
(3)(2019.4·浙江选考)硫元素在自然界的存在形式有硫单质、硫化物和硫酸盐等(√)
(4)(2019·全国卷Ⅲ)制备少量二氧化硫气体:向饱和亚硫酸钠溶液中滴加浓硫酸(√)
(5)(2019·江苏卷)SO2具有氧化性,故可用于纸浆漂白(×)
(6)(2019.4·浙江选考)向二氧化硫水溶液中滴加氯化钡溶液,再滴加双氧水,产生白色沉淀(√)
[通关2] (人教必修1·P96,8题改编)下列反应中,说明SO2具有还原性的是( )
A.SO2+H2O⇌H2SO3
B.SO2+2NaOH===Na2SO3+H2O
C.SO2+Cl2+2H2O===H2SO4+2HCl
D.SO2+CaO===CaSO3
C [A、B、D项均为非氧化还原反应,C项属于氧化还原反应,SO2作还原剂,表现出还原性。]
[通关3] (2021·福建泉州质检)某兴趣小组设计如图实验装置探究氧化铜与足量的硫反应。下列说法错误的是( )
A.加热前应先关闭a,打开K、c,排除装置内空气
B.酸性高锰酸钾溶液用于检验和吸收SO2气体
C.撤离酒精灯,反应能继续进行,说明该反应为放热反应
D.实验后,产物中的黑色固体是CuS
D [加热前应先关闭a,打开K、c,利用左侧试管中石灰石和稀盐酸反应产生的CO2,排除装置内的空气,防止O2与硫粉反应,A项正确;酸性KMnO4溶液具有强氧化性,可被SO2还原为Mn2+而褪色,故可用于检验和吸收SO2气体,B项正确;撤离酒精灯,反应能继续进行,说明该反应放出热量能维持自身反应进行,故为放热反应,C项正确;CuO与硫粉反应若生成CuS,Cu、O元素均不变价,只有S元素变价,不符合氧化还原反应规律,黑色固体应是Cu2S,D项错误。]
[通关4] (2021·河南平顶山联考)硫是一种自然界分布较广的元素,在很多化合物中都含有该元素。
(1)装置A中反应的化学方程式为___________________________________________。
(2)使分液漏斗中液体顺利流下的操作是________________________________。
(3)选用上面的装置和药品探究亚硫酸与次氯酸的酸性强弱:
①甲同学认为按照A→C→F的顺序连接装置即可证明,乙同学认为该方案不合理,其理由是________________________________________________________________________
________________________________________________________________________。
②丙同学设计的合理实验方案为:A→C→______→______→D→F,其中装置C的作用是________________________________________________________________________,证明亚硫
酸的酸性强于次氯酸的实验现象是__________________________。
解析 (3)①次氯酸具有强氧化性、二氧化硫具有还原性,两者可发生氧化还原反应;②A装置制备二氧化硫,由于盐酸易挥发,制备的二氧化硫中混有HCl,用饱和的亚硫酸氢钠除去HCl,再通过碳酸氢钠溶液,可以验证亚硫酸的酸性比碳酸强,用酸性高锰酸钾溶液氧化除去二氧化碳中的二氧化硫,用品红溶液检验二氧化碳中二氧化硫是否除尽,再通入F中,则:装置连接顺序为A→C→B→E→D→F,其中装置C的作用是除去HCl气体,D中品红不褪色,F中出现白色沉淀,可证明亚硫酸的酸性强于次氯酸。
答案 (1)CaSO3+2HCl===CaCl2+SO2↑+H2O
(2)拔下分液漏斗顶部的塞子(或使分液漏斗瓶塞上的凹槽对准瓶颈的小孔),然后再旋转下部活塞
(3)①SO2通入次氯酸钙溶液发生氧化还原反应,不能证明强酸制备弱酸的原理 ②B E 除去HCl气体 D中品红不褪色,F中出现白色沉淀
知识点2 硫酸
1.硫酸的物理性质
(1)纯硫酸是一种无色油状液体,沸点高,难挥发。
(2)溶解性:浓H2SO4与水以任意比互溶,溶解时可放出大量的热。
(3)浓硫酸的稀释方法:将浓硫酸沿器壁慢慢注入水中,并用玻璃棒不断搅拌。
2.稀H2SO4具有酸的通性
硫酸是强电解质,在水溶液中的电离方程式为H2SO4===2H++SO ,能与酸碱指示剂、活泼金属、碱性氧化物、碱、盐等物质发生反应。
写出下列反应的离子方程式:
(1)与铁的反应:Fe+2H+===Fe2++H2↑;
(2)与CuO的反应:CuO+2H+===Cu2++H2O;
(3)与Ba(OH)2溶液的反应:Ba2++2OH-+2H++SO===BaSO4↓+2H2O;
(4)与Ba(NO3)2溶液的反应:Ba2++SO===BaSO4↓。
3.浓硫酸的三大特性
(1)填写下表
实验
实验现象
浓硫酸的特性
少量胆矾加入浓硫酸中
蓝色固体变成白色
吸水性
用玻璃棒蘸取浓硫酸点在滤纸上
沾有浓H2SO4的滤纸变黑
脱水性
将铜片加入盛有浓硫酸的试管中加热
铜片逐渐溶解,产生无色刺激性气味的气体
强氧化性
(2)分别写出浓硫酸与Cu、C反应的化学方程式:
Cu+2H2SO4(浓)CuSO4+SO2↑+2H2O、
C+2H2SO4(浓)CO2↑+2SO2↑+2H2O。
(3)常温下,铁、铝遇浓H2SO4钝化,可用铝(或铁)槽车运输浓硫酸。
①硫酸是高沸点、难挥发性的强酸,利用这一性质可以制取HCl和HF:H2SO4(浓)+NaClNaHSO4+HCl↑,CaF2+H2SO4===CaSO4+2HF↑。②由“量变”引起的“质变”:金属(如Cu、Zn等)与浓H2SO4反应时,要注意H2SO4浓度对反应产物的影响。开始阶段产生SO2气体,随着反应的进行,H2SO4的浓度变小,最后变为稀H2SO4,Cu与稀H2SO4不反应,Zn与稀H2SO4反应生成H2而不是SO2。
4.SO的检验
(1)检验SO的正确操作:待测液取清液观察是否有白色沉淀产生→判断溶液中是否含有SO。
(2)先加稀盐酸的目的是防止CO、SO、Ag+干扰,再加BaCl2溶液,有白色沉淀产生。可能发生反应的离子方程式:CO+2H+===CO2↑+H2O、SO+2H+===SO2↑+H2O、Ag++Cl-===AgCl↓、Ba2++SO===BaSO4↓。
[通关1] (易错排查)判断正误
(1)(2020·山东卷)用浓硫酸干燥二氧化硫(√)
(2)(2019·江苏卷)稀硫酸具有酸性,可用于除去铁锈(√)
(3)(2019.4·浙江选考)在表面皿中加入少量胆矾,再加入3 mL浓硫酸,搅拌,固体由蓝色变白色(√)
(4)(2017·江苏卷)向久置的Na2SO3溶液中加入足量BaCl2溶液,出现白色沉淀,再加入足量稀盐酸,部分沉淀溶解,则部分Na2SO3被氧化(√)
(5)(四川卷)常温下,将铁片浸入足量浓硫酸中,铁片不溶解,则常温下,铁与浓硫酸一定没有发生化学反应(×)
[通关2] (新教材链接)(人教必修第一册·P10,3题改编)下列现象中硫酸所表现出来的性质,不正确的是( )
A.把锌粒放入稀硫酸中,有气体放出——酸性
B.盛放浓硫酸的试剂瓶敞口放置一段时间后,浓度减小——吸水性
C.用玻璃棒蘸浓硫酸滴在胆矾晶体上,晶体表面上出现“白斑”——脱水性
D.把铜放入热的浓硫酸中,有刺激性气体放出——酸性和强氧化性
C [硫酸与金属反应生成盐时,表现酸性;浓硫酸与金属或非金属单质反应生成SO2时,表现强氧化性;浓硫酸滴在胆矾晶体上,晶体表面上出现“白斑”,体现其吸水性。]
[通关3] (2021·广东东莞一模)某同学按下图所示实验装置探究铜与浓硫酸的反应,记录实验现象如下表。
试管
①
②
③
④
实验现象
溶液仍为无色,有白雾、白色固体产生
有大量白色沉淀产生
有少量白色沉淀产生
品红溶液褪色
下列说法中正确的是( )
A.②中白色沉淀是BaSO3
B.①中可能有部分浓硫酸挥发了
C.为了确定①中白色固体是否为硫酸铜,可向冷却后的试管中注入水,振荡
D.实验时若先往装置内通入足量N2,再加热试管①,实验现象不变
B [H2SO3的酸性比HCl弱,SO2不与BaCl2反应,白色沉淀不可能是BaSO3,A项错误。试管②和③中有白色沉淀生成,该沉淀应为BaSO4,说明反应过程有SO3生成或硫酸挥发,B项正确。反应后①溶液中仍有浓硫酸,不能向冷却后的试管中注入水,要将①中冷却后溶液倒入水中,C项错误。试管②、③中有白色沉淀生成,该沉淀应为硫酸钡,说明反应过程有SO3生成,可能是O2将SO2氧化生成,若先往装置内通入足量N2,体系内没有O2,则无SO3生成,试管②、③中不会有白色沉淀生成,实验现象发生变化,D项错误。]
[通关4] (2021·吉林长春联考)探究浓硫酸和铜的反应,下列装置或操作正确的是( )
A.用装置甲进行铜和浓硫酸的反应
B.用装置乙收集二氧化硫并吸收尾气
C.用装置丙稀释反应后的混合液
D.用装置丁测定余酸的浓度
C [铜与浓硫酸需要在加热条件下才能反应,A项错误;二氧化硫的密度比空气的大,应使用向上排空气法收集,即气体应“长进短出”,B项错误;反应后的混合液中含有过量的浓硫酸,稀释时,应将其沿烧杯内壁慢慢倒入水中,且用玻璃棒不断搅拌,C项正确;应使用碱式滴定管(带胶管)盛装氢氧化钠溶液,D项错误。]
[通关5] (深度思考)已知:2H2SO4(浓)+CCO2↑+2SO2↑+2H2O,下图虚线框中的装置可用来检验浓硫酸与木炭粉在加热条件下反应产生的所有气体产物,填写下列空白:
(1)若将装置中①②③三部分仪器的连接顺序变为②①③,则可以检出的物质是________________;不能检出的物质是____________。
(2)若将仪器的连接顺序变为①③②,则可以检出的物质是________________;不能检出的物质是____________。
(3)若将仪器的连接顺序变为②③①,则可以检出的物质是________________;不能检出的物质是____________。
解析 装置①为检验产物H2O,只能放在装置②③之前,因为若放在装置②③之后或装置②③之间,则气流通过装置②或③溶液后会带出水蒸气,则无法验证使无水CuSO4变蓝的水蒸气是否是反应生成物。装置③和装置②位置也不得变更,因为SO2、CO2均能使澄清石灰水变浑浊。故在用澄清石灰水来验证CO2前一定要排除SO2的干扰。
答案 (1)SO2、CO2 H2O (2)H2O、SO2 CO2
(3)SO2、CO2 H2O
检验SO2和CO2同时存在的思维流程
SO2和CO2均可使澄清石灰水变浑浊,若通入的气体过量,沉淀都可以溶解消失。检验SO2、CO2混合气体中存在CO2的思维流程如下:
流程设计
实验装置
所选试剂
品红
溶液
酸性KMnO4
溶液
品红
溶液
澄清石灰水
预期现象
褪色
褪色
不褪色
变浑浊
注意事项:有时为了简化装置,可将除去SO2和检验SO2是否除尽合并为一个装置,并使用较浓的酸性KMnO4溶液,现象为酸性KMnO4溶液的颜色变浅
知识点3 硫及其化合物的转化
1.理顺硫元素的化合价与含硫微粒的氧化性和还原性的关系
2.掌握硫及其化合物之间的转化规律
(1)硫元素的化合价相同的物质相互转化,发生非氧化还原反应,主要试剂是酸、碱、盐、氧化物等。例如,
分别写出反应②、③、④的离子方程式:
②H2SO3+2OH-===SO+2H2O;
③SO+2H+===_H2O+SO2↑;
④SO2+SO+H2O===2HSO。
(2)硫元素的化合价不同的物质相互转化,发生氧化还原反应,主要试剂是氧化剂和还原剂。当硫元素的化合价升高或降低时,一般升高或降低到其相邻的价态,即台阶式升降,可用下图表示:
例如:
写出反应③、⑤的化学方程式:
③2SO2+O22SO3;
⑤SO2+2H2S===3S↓+2H2O。
①同种元素相邻价态的粒子间不发生氧化还原反应,如S和H2S、S和SO2、SO2和浓硫酸之间不发生氧化还原反应。②当硫元素的高价态粒子与低价态粒子反应时,一般生成中间价态,如2Na2S+Na2SO3+3H2SO4===3Na2SO4+3S↓+3H2O。
[通关1] (2021·山东聊城检测)硫元素的几种化合物存在下列转化关系:
浓H2SO4SO2Na2SO3溶液Na2S2O3S
下列判断不正确的是( )
A.反应①中浓硫酸作氧化剂
B.反应②表明SO2有酸性氧化物的性质
C.反应③中硫元素既被氧化又被还原
D.反应④稀H2SO4作还原剂
D [Cu与浓硫酸反应时,Cu单质被氧化为硫酸铜,浓硫酸表现了氧化性,作氧化剂,A项正确;SO2与NaOH反应产生亚硫酸钠和水,表明SO2有酸性氧化物的性质,B项正确;反应③硫元素由0价和+4价变为+2价,则硫元素既被氧化又被还原,C项正确;Na2S2O3与稀硫酸发生复分解反应,产生硫代硫酸和硫酸钠,硫代硫酸不稳定,分解产生S单质、二氧化硫和水,所以硫酸起酸的作用,不是作还原剂,D项错误。]
[通关2] (2021·福建福州联考)如图所示是一系列含硫化合物的转化关系(反应中生成的水已略去),其中说法正确的是( )
A.反应①说明SO2具有氧化性,反应②说明SO2具有酸性
B.反应②中生成物n(Na2SO3)∶n(NaHSO3)=1∶1时,则反应物n(SO2)∶n(NaOH)=1∶2
C.反应③④⑤均属于氧化还原反应
D.工业上可利用反应②和反应④回收SO2
D [反应①中先变蓝后褪色,说明KIO3先转化为I2后转化为I-,SO2体现还原性,A项错误;根据元素守恒,当n(Na2SO3)∶n(NaHSO3)=1∶1时,n(SO2)∶n(NaOH)=2∶3,B项错误;反应④不是氧化还原反应,C项错误;利用反应②④,可以吸收SO2并回收利用,D项正确。]
[通关3] (2021·云南师大附中检测)如图所示是一种综合处理SO2废气的工艺流程,若每步都完全反应,下列说法正确的是( )
A.溶液B中发生的反应为2SO2+O2===2SO3
B.可用酸性高锰酸钾溶液检验溶液C中是否含有Fe3+
C.由以上流程可推知氧化性:Fe3+>O2>SO
D.此工艺的优点之一是物质能循环利用
D [酸性Fe2(SO4)3溶液能吸收SO2,反应的离子方程式为2Fe3++SO2+2H2O===2Fe2++SO+4H+,溶液B中通入空气发生反应4Fe2++O2+4H+===4Fe3++2H2O,氧化性:O2>Fe3+>SO,A、C项错误;溶液C中含有Fe2(SO4)3,可用KSCN溶液检验Fe3+,B项错误;Fe2(SO4)3可循环利用,D项正确。]
[通关4] (2020·北京丰台区期末)实验室里研究不同价态硫元素之间的转化。
(1)A中发生反应的化学方程式为______________________________________。
(2)B中的现象是________________________________________________。
(3)C中的现象是________________________________________________,
Na2S在反应中做________剂。
(4)D中氯水褪色,此反应中硫元素的化合价由________转化为________;甲认为可以补充一个实验进一步证明硫元素的价态转化,实验方案和现象为:取D中褪色后的溶液于试管中________________________________________________________________________
________。
(5)E的作用是____________________________________,
离子方程式为_______________________________________。
(6)上述实验体现SO2的性质有______________________(任填写2项即可)。
解析 装置A中Cu与浓硫酸加热生成CuSO4、SO2和H2O,SO2气体通过导管进入B中品红溶液,由于SO2具有漂白性,可使品红溶液褪色;SO2通入Na2S溶液,发生氧化还原反应生成单质硫,产生淡黄色固体。SO2通入氯水中,发生氧化还原反应:SO2+Cl2+2H2O===H2SO4+2HCl,氯水褪色。装置E中NaOH溶液用于吸收SO2尾气,防止污染环境。
答案 (1)Cu+2H2SO4(浓)CuSO4+SO2↑+2 H2O
(2)品红溶液褪色
(3)有淡黄色沉淀生成 还原
(4)+4 +6 向其中加入BaCl2溶液(可以不加“盐酸酸化”),有白色沉淀生成
(5)吸收SO2尾气,防止污染环境 SO2+2OH-=== SO+H2O
(6)漂白性、氧化性、还原性、酸性氧化物通性(任填写2项即可)
训练(二十) 硫及其重要化合物
1.(2021·天津第一中学检测)下列各组物质混合后,没有明显现象的是( )
①H2S和SO2 ②SO2和SO3 ③SO2和氯水 ④SO3(g)和Cl2 ⑤H2S和SO3(g) ⑥H2S和Cl2
A.①③⑥ B.②④⑤
C.②⑤⑥ D.③④⑤
B [①H2S和SO2混合发生反应,生成单质S和H2O,产生淡黄色固体;②SO2和SO3混合不发生反应,无明显现象;③SO2和氯水混合,发生反应SO2+Cl2+2H2O=== H2SO4+2HCl,氯水褪色;④SO3(g)和Cl2混合不发生反应,无明显现象;⑤H2S和SO3(g)混合,不发生反应,无明显现象;⑥H2S和Cl2混合发生氧化还原反应,生成单质S和HCl,产生淡黄色固体。]
2.(2021·四川成都七中检测)已知①2H2S+SO2===3S+2H2O
②S+2H2SO4(浓)3SO2↑+2H2O
③3S+6KOH===2K2S+K2SO3+3H2O
则下列说法正确的是( )
A.①说明SO2能与酸反应,故SO2具有碱性氧化物的通性
B.②若改用稀硫酸,则放出H2
C.②和③说明硫具有两性元素的性质
D.上述反应说明硫既有氧化性又有还原性
D [①是氧化还原反应,SO2表现氧化性,A项错误;②稀硫酸与S不发生反应,B项错误;②和③均为氧化还原反应,②中S作还原剂,表现还原性,③中S既是氧化剂又是还原剂,表现氧化性和还原性,C项错误,D项正确。]
3.(2021·辽宁大连八中检测)下列有关硫及其化合物的说法正确的是( )
A.SO2、H2SO3均具有还原性,故浓H2SO4均能氧化SO2和H2SO3
B.H2S与浓H2SO4在不同的条件下反应的氧化产物只能是SO2
C.单质氧化物酸或碱盐,能按照上述转化关系直接转化的可以是硫元素
D.硫黄制备硫酸经历两步:SSO3H2SO4
C [浓硫酸中S显+6价,SO2和H2SO3中S显+4价,+4和+6价S处于相邻价态,不发生氧化还原反应,A项错误;H2S和浓硫酸发生氧化还原反应,氧化产物可能是S、SO2等,B项错误;S与O2反应生成SO2,SO2与水反应生成H2SO3,可实现上述转化,C项正确;S与O2点燃生成SO2,不能直接生成SO3,D项错误。]
4.(2020·广东顺德四模)蔗糖与浓硫酸反应的探究实验改进装置如图所示,该实验设计更加体现了“绿色”“微型”的特点。下列说法正确的是( )
A.该实验体现了浓硫酸的脱水性、酸性和强氧化性
B.反应中,品红褪色,加热后又恢复红色
C.紫色石蕊先变红后褪色
D.该装置无法证明二氧化硫具有氧化性
B [浓硫酸使蔗糖脱水碳化,同时放出大量的热,生成的碳再与浓硫酸发生反应生成SO2、CO2和H2O,体现浓硫酸的脱水性和强氧化性,A项错误;左侧试管中反应产生SO2,并与品红化合生成无色物质而褪色,加热后无色物质分解,释放出SO2,溶液重新变红,B项正确;SO2只能使紫色石蕊试液变红,但不能使其褪色,C项错误;Na2S溶液中若出现淡黄色浑浊,说明有单质硫生成,体现SO2的氧化性,D项错误。]
5.(2021·江西奉新检测)根据SO2通入不同溶液中的实验现象,所得结论不正确的是( )
溶液
现象
结论
A
含HCl、BaCl2的FeCl3溶液
产生白色沉淀
SO2有还原性
B
H2S溶液
产生黄色沉淀
SO2有氧化性
C
酸性KMnO4溶液
紫色溶液褪色
SO2有漂白性
D
Na2SiO3溶液
产生胶状沉淀
酸性:H2SO3>H2SiO3
C [A对:SO2通入含HCl、BaCl2的FeCl3溶液中,发生反应:SO2+2Fe3++Ba2++2H2O===BaSO4↓+2Fe2++4H+,产生白色沉淀,该反应中SO2作还原剂,表现出还原性。B对:SO2通入H2S溶液中,发生反应:SO2+2H2S===3S↓+2H2O,产生黄色沉淀,该反应中SO2作氧化剂,表现出氧化性。C错:SO2通入酸性KMnO4溶液中,发生反应:5SO2+2MnO+2H2O===5SO+2Mn2++4H+,该反应中,SO2作还原剂,表现出还原性而不是漂白性。D对:SO2通入Na2SiO3溶液中,发生反应:Na2SiO3+SO2+H2O===H2SiO3↓+Na2SO3,该反应符合“强酸制弱酸”的反应规律,则酸性:H2SO3>H2SiO3。]
6.(2021·安徽江淮联考)木炭在加热时可与浓硫酸发生反应:2H2SO4(浓)+CCO2↑+2SO2↑+2H2O,为了验证该反应的所有产物,设计装置如图所示(夹持装置和加热装置略)。下列有关说法错误的是( )
A.装置B中所盛试剂为无水硫酸铜,目的是检验有无水生成,水只能放在第一步检验
B.为检验有无SO2,装置C中试剂可以是品红或溴水,这两种试剂的检验都利用了SO2的漂白性
C.装置D中试剂可以是酸性KMnO4,目的是除SO2,此反应体现了SO2的还原性
D.装置E中品红是检验SO2是否被除尽,装置F中澄清石灰水是为了检验有无CO2
B [木炭与浓硫酸在加热时反应生成SO2、CO2和H2O(g),检验所有产物,要在B中盛有无水硫酸铜,先检验反应生成的H2O(g),A项正确;SO2使品红溶液褪色是利用了其漂白性,使溴水褪色则体现其还原性,B项错误;装置C中盛有品红,用于检验SO2,装置D中盛有酸性KMnO4溶液,用于除去SO2,发生氧化还原反应,体现SO2的还原性,C项正确;装置E中品红用于检验SO2是否被D中酸性KMnO4溶液全部除尽,F中盛有澄清石灰水,用于检验生成的CO2,若E中品红不褪色,F中石灰水变浑浊,证明反应生成了CO2,D项正确。]
7.(2021·山西六校联考)某化学课题小组将二氧化硫的制备与多个性质实验进行了一体化设计,实验装置如图所示。下列说法不正确的是( )
A.a、b、c中依次盛装70%硫酸、Na2SO3固体、NaOH溶液
B.实验时,湿润的pH试纸、鲜花、品红溶液、KMnO4溶液均褪色,Na2S溶液出现淡黄色沉淀
C.此设计可证明SO2水溶液的酸性,SO2的氧化性、还原性、漂白性
D.点燃酒精灯加热,可证明SO2使品红溶液褪色具有可逆性,使KMnO4溶液褪色不具有可逆性
B [70%硫酸与亚硫酸钠反应生成二氧化硫,多余的二氧化硫气体最后用NaOH溶液吸收,所以a、b、c中依次盛装70%硫酸、Na2SO3固体、NaOH溶液,A项正确;二氧化硫不能漂白pH试纸,二氧化硫与水反应生成亚硫酸,使湿润的pH试纸显红色,所以湿润的pH试纸不褪色,B项错误;SO2水溶液使pH试纸变红说明其水溶液具有酸性,二氧化硫能使鲜花、品红溶液褪色说明有漂白性,使高锰酸钾溶液褪色说明有还原性,与Na2S反应生成S说明有氧化性,C项正确;点燃酒精灯加热,可证明SO2使品红溶液褪色具有可逆性,使KMnO4溶液褪色不具有可逆性,D项正确。]
8.(2021·辽宁沈阳六校联考)实验室为探究铁与浓硫酸(足量)的反应,并验证SO2的性质,设计如图所示装置进行实验,下列说法不正确的是( )
A.装置B中酸性KMnO4溶液逐渐褪色,体现了二氧化硫的还原性
B.实验结束后可向装置A的溶液中滴加KSCN溶液以检验生成的Fe3+
C.装置D中品红溶液褪色可以验证SO2的漂白性
D.实验时将导管a插入浓硫酸中,可防止装置B中的溶液倒吸
B [B中酸性KMnO4溶液逐渐褪色,其原因是SO2被酸性KMnO4溶液氧化成SO,MnO被还原为Mn2+,SO2作还原剂,体现其还原性,A项正确;Fe与浓硫酸在加热时反应生成FeSO4,滴加KSCN溶液不能检验生成的Fe2+,B项错误;D中品红溶液褪色,加热后品红溶液又重新变为红色,证明SO2的漂白性是暂时的、可逆的,C项正确;装置A中导管a插入浓硫酸中,并与大气相通,可保持装置内外压强平衡,有效防止装置B中的溶液倒吸入装置A,D项正确。]
9.(2021·湖北武汉四校联考)葡萄酒中常加入亚硫酸盐作为食品添加剂,为检测某葡萄酒样品中亚硫酸盐的含量(通常以酒样中SO2的量计),某研究小组设计了如下实验(已知还原性:SO>I->Cl-)。
下列说法不正确的是( )
A.若试剂A选择氯水,则试剂B可选择NaOH标准液
B.通入N2和煮沸的目的是为了将产生的气体从溶液中全部赶出
C.葡萄酒中加亚硫酸盐的主要目的是防止氧化,利用了亚硫酸盐的还原性
D.若试剂A选择碱液,调节吸收后溶液为中性,则试剂B可选择I2标准液
A [二氧化硫具有还原性,可以被氯水氧化为硫酸,但是氯水也可以和氢氧化钠反应,所以此时不能选择NaOH标准液,A项错误;根据上述分析知道:通氮气是为了将生成的二氧化硫从溶液中全部赶出,B项正确;SO易被空气中的氧气氧化为SO,葡萄酒中加亚硫酸盐的主要目的是防止葡萄酒被氧化,利用了亚硫酸盐的还原性,C项正确;若试剂A选择碱液,可以和二氧化硫反应得到亚硫酸盐或是亚硫酸氢盐,该盐可以被碘单质氧化为硫酸盐,试剂B可选择I2标准液,D项正确。]
10.(2020·山东潍坊期末)焦亚硫酸钠(Na2S2O5)是葡萄酒中常用的抗氧化剂。一种以硫黄为原料制取Na2S2O5的生产工艺如下:
已知:结晶脱水发生的反应:2NaHSO3===Na2S2O5+H2O。回答下列问题:
(1)Na2S2O5中硫元素的化合价为________。
(2)焚烧炉中反应的化学方程式为__________________________________。
(3)反应器中发生反应的离子方程式为________________________________________。
(4)葡萄酒酿造过程中添加Na2S2O5会放出一种有刺激性气味的气体,该气体是一种食品添加剂。实验室中检验该气体的常用试剂是______________________________。
(5)废水中的硫单质(S8)能与碱反应,化学反应:3S8+48KOH16K2S+8K2SO3+24H2O,反应中氧化剂与还原剂的物质的量之比为________。
解析 (1)Na2S2O5中Na元素显+1价,O元素显-2价,根据化合物中各元素化合价代数和为0推知,S元素显+4价。
(3)结合结晶脱水发生的反应推知,反应器中Na2CO3溶液吸收SO2,生成NaHSO3和CO2,离子方程式为2SO2+CO+H2O===2HSO+CO2。
(5)硫单质(S8)与碱反应中,S8既是氧化剂又是还原剂,K2S是还原产物,K2SO3是氧化产物,根据反应产物的量及S元素守恒推知,氧化剂与还原剂的物质的量之比为16∶8=2∶1。
答案 (1)+4 (2)S+O2SO2
(3)2SO2+CO+H2O===2HSO+CO2
(4)品红溶液 (5)2∶1
11.(2021·黑龙江大庆检测)根据要求完成下列各小题。(a、b为弹簧夹,加热及固定装置已略去)
(1)验证碳、硅非金属性的相对强弱。(已知酸性:亚硫酸>碳酸)
①连接仪器、检验装置气密性、加药品后,打开a,关闭b,然后滴入浓硫酸,加热。
②铜与浓硫酸反应的化学方程式是___________________________________________,装置A中的试剂是__________________。
③能说明碳的非金属性比硅强的实验现象是__________________。
(2)验证SO2的氧化性、还原性和酸性氧化物的通性。
①打开b,关闭a,H2S溶液中有浅黄色沉淀出现。
②BaCl2溶液中无明显现象,将其分成两份,分别滴加下列溶液,将产生的沉淀的化学式填入下表相应位置。
滴加的溶液
氯水
氨水
沉淀的化学式
______
______
写出其中SO2表现还原性并生成沉淀的离子方程式__________________。
答案 (1)②Cu+2H2SO4(浓)CuSO4+SO2↑+2H2O 酸性KMnO4溶液(答案合理即可)
③A中酸性KMnO4溶液没有完全褪色,盛有Na2SiO3溶液的试管中出现白色沉淀
(2)②BaSO4 BaSO3 Ba2++SO2+Cl2+2H2O===BaSO4↓+4H++2Cl-
12.(2021·河南开封模拟)某校合作学习小组的同学设计实验验证Na2SO4与焦炭高温加热后的产物。回答下列问题。
(1)Na2SO4与焦炭反应的实验装置如图所示:
①先通入N2,然后加热,直至反应结束,整个过程中N2的作用是_____________。
②装置B的作用是____________________。
(2)某同学认为气体产物中可能含有CO2、CO及SO2,并进行验证,选用上述实验中的装置A、B和下图所示的部分装置(可以重复选用)进行实验。
①实验装置连接的合理顺序为AB________________________________。
装置H中黑色粉末是________。
②能证明产物中有CO的现象是_______________________________________。
③若含有SO2,E装置的作用是______________________________________________(用化学方程式说明)。
(3)某同学利用如图装置验证固态产物,能证明固态产物中含有Na2S的现象是________________________________________________________________________。
若实验中发现固态产物完全反应后,锥形瓶底部还产生少量黄色沉淀,说明固体产物中除含有Na2S外,还含有少量的____________(填一种可能的物质)。
解析 (1)①碳能够与空气中的氧气反应生成碳的氧化物,为了防止氧气对实验的干扰,先通入N2,然后加热,直至反应结束,可以排出装置中的空气并将生成的气体吹出。②Na2SO4与焦炭高温加热后的产物中可能含有二氧化硫等易溶于水的气体,装置B可以防止倒吸,为安全瓶。
(2)①气体中可能含有CO2、CO及SO2,由于SO2也能使澄清石灰水变浑浊,需要先检验SO2,然后除去SO2后再检验CO2,最后除去CO2后再检验CO,故实验装置的合理连接顺序为A、B、F、E、C、D、G、H、C;一氧化碳具有还原性,可以还原金属氧化物,故装置H中黑色粉末可以是氧化铜。②H中黑色粉末变为红色,其后的C中的澄清石灰水变浑浊,即可证明产物中有CO。③二氧化硫能够与高锰酸钾溶液发生氧化还原反应,反应的化学方程式为5SO2+2KMnO4+2H2O===K2SO4+2MnSO4+2H2SO4。
(3)若存在Na2S,则Na2S能够与硫酸反应生成硫化氢气体,硫化氢与硫酸铜溶液反应生成黑色的硫化铜沉淀;锥形瓶底部还产生少量黄色沉淀,该黄色沉淀是硫单质,可能是硫化氢与+4价的硫的化合物反应生成的,说明固体产物中除含有Na2S外,还可能含有少量的Na2SO3。
答案 (1)①排出装置中的空气并将生成的气体吹出 ②防止倒吸
(2)①FECDGHC CuO ②H中黑色粉末变为红色,其后的C中的澄清石灰水变浑浊 ③5SO2+2KMnO4+2H2O===K2SO4+2MnSO4+2H2SO4
(3)试管中出现黑色沉淀 Na2SO3
高考化学一轮复习教案第4章第4讲 硫及其重要化合物(含解析): 这是一份高考化学一轮复习教案第4章第4讲 硫及其重要化合物(含解析),共21页。
高考化学一轮复习第4章非金属及其化合物第5讲氮及其重要化合物教案: 这是一份高考化学一轮复习第4章非金属及其化合物第5讲氮及其重要化合物教案,共24页。
高考化学一轮复习第4章非金属及其化合物第4讲硫及其重要化合物教案: 这是一份高考化学一轮复习第4章非金属及其化合物第4讲硫及其重要化合物教案,共21页。

