北京课改版八年级下册第十七章 方差与频数分布综合与测试同步测试题
展开
这是一份北京课改版八年级下册第十七章 方差与频数分布综合与测试同步测试题,共21页。试卷主要包含了在一次投篮训练中,甲,篮球队5名场上队员的身高等内容,欢迎下载使用。
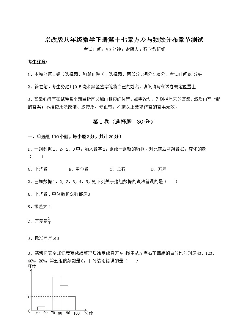
京改版八年级数学下册第十七章方差与频数分布章节测试 考试时间:90分钟;命题人:数学教研组考生注意:1、本卷分第I卷(选择题)和第Ⅱ卷(非选择题)两部分,满分100分,考试时间90分钟2、答卷前,考生务必用0.5毫米黑色签字笔将自己的姓名、班级填写在试卷规定位置上3、答案必须写在试卷各个题目指定区域内相应的位置,如需改动,先划掉原来的答案,然后再写上新的答案;不准使用涂改液、胶带纸、修正带,不按以上要求作答的答案无效。第I卷(选择题 30分)一、单选题(10小题,每小题3分,共计30分)1、一组数据1、2、2、3中,加入数字2,组成一组新的数据,对比前后两组数据,变化的是( )A.平均数 B.中位数 C.众数 D.方差2、已知数据1,2,3,3,4,5,则下列关于这组数据的说法错误的是( )A.平均数、中位数和众数都是3B.极差为4C.方差是D.标准差是3、某班将安全知识竞赛成绩整理后绘制成直方图,图中从左至右前四组的百分比分别是4%、12%、40%、28%,第五组的频数是8,下列结论错误的是( )
A.90分以上的学生有14名 B.该班有50名同学参赛C.成绩在70~80分的人数最多 D.第五组的百分比为16%4、在一次投篮训练中,甲、乙、丙、丁四人各进行10次投篮,每人投篮成绩的平均数都是8,方差分别为S甲2=0.24,S乙2=0.42,S丙2=0.56,S丁2=0.75,成绩最稳定的是( )A.甲. B.乙 C.丙 D.丁5、篮球队5名场上队员的身高(单位:cm)分别是:189,191,193,195,196.现用一名身高为192cm的队员换下身高为196cm的队员,与换人前相比,场上队员的身高( )A.平均数变小,方差变小 B.平均数变小,方差变大C.平均数变大,方差变小 D.平均数变大,方差变大6、甲、乙、丙、丁四个旅游团的游客人数都相等,且每个旅游团游客的平均年龄都是35岁,这四个旅游团游客年龄的方差分别,,,,这四个旅游团中年龄相近的旅游团是( )A.甲团 B.乙团 C.丙团 D.丁团7、一组数据分别为a,b,c,d,e,将这组数据中的每个数都加上同一个大于0的常数,得到一组新的数据,则这组新数据的下列统计量与原数据相比,一定不发生变化的是( )A.中位数 B.方差 C.平均数 D.众数8、小明同学对数据15,28,36,4□,43进行统计分析,发现其中一个两位数的个位数字被黑水涂污看不到了,则统计结果与被涂污数字无关的是( )A.平均数 B.标准差 C.中位数 D.极差9、已知一组数据8,6,10,10,13,11,8,10,12,12,9,8,7,12,9,11,9,10,11,10.那么频率是0.2的一组数据的范围是( )A. B. C. D.10、甲、乙、丙、丁4名同学参加跳远测试各10次,他们的平均成绩及方差如表:测试者平均成绩(单位:m)方差甲6.20.25乙6.00.58丙5.80.12丁6.20.32若从其中选出1名成绩好且发挥稳定的同学参加学校运动会,则应选( )A.甲 B.乙 C.丙 D.丁第Ⅱ卷(非选择题 70分)二、填空题(5小题,每小题4分,共计20分)1、甲、乙两同学5次数学考试的平均成绩都是132分,方差分别为S甲2=38,S乙2=10,则______ 同学的数学成绩更稳定.2、某班50名学生参加2013年初中毕业生毕业考试,综合评价等级为A,B,C等的学生情况如扇形图所示,该学校共有500人参加毕业考试,估计该学校得A等的学生有______名.3、对于两组数据来说,可从平均数和方差两个方面进行比较,平均数反映一组数据的______,方差则反映一组数据在平均数左右的______,因此从平均数看或从方差看,各有长处.4、某科研小组为了考查A区域河流中野生鱼的数量,从中捕捞200条,作上标记后,放回河中,经过一段充足的时间后,再从中抽捞出300条,发现有标记的鱼有15条,则估计A区域河流中野生鱼有____条.5、数据,,,,的方差等于______.三、解答题(5小题,每小题10分,共计50分)1、某校为研究学生的课余爱好情况,采取抽样调査的方法,从阅读、运动、娱乐、上网等四个方面调查了若干学生的兴趣爱好;并将调查的结果绘制成如下两幅不完整的统计图,请你根据图中提供的信息解答下列问题:(1)在这次研究中,一共调查了______名学生;若该校共有1500名学生,估计全校爱好运动的学生共有_______名;(2)补全条形统计图,并计算阅读部分圆心角是_______度;(3)若该校九年级爱好阅读的学生有150人,估计九年级有多少学生?2、疫情防控人人有责,为此我校在七、八年级举行了“新冠疫情防控”知识竞赛,从七、八年级各随机抽取了10名学生进行比赛(百分制),测试成绩整理、描述和分析如下:(成绩得分用x表示,共分成四组:A.80≤x<85,B.85≤x<90,C.90≤x<95,D:95≤x≤100)七年级10名学生的成绩是:96,80,96,86,99,96,90,100,89,82八年级10名学生的成绩在C组中的数据是:94,90,92七、八年级抽取的学生竞赛成绩统计表年级平均数中位数众数方差七年级bcd52八年级929310050.4根据以上信息,解答下列问题:(1)这次比赛中 年级成绩更平衡,更稳定;(2)直接写出上述a、b、c的值:a= ,b= ,c= ;d= (3)我校八年级共1200人参加了此次调查活动,估计参加此次调查活动成绩优秀(x≥90)的人数3、 “西安年,最中国”.西安某校九年级1班数学兴趣小组就“最想去的西安市旅游景点”,随机调查了本校部分学生,A﹣临潼秦始皇帝陵博物馆(兵马俑),B﹣大唐芙蓉园,C﹣西安城墙、D﹣陕西历史博物馆,E﹣大雁塔.要求每位同学选择且只能选择一个最想去的景点.下面是根据调查结果进行数据整理后绘制出的不完整统计图,请根据图中信息,解答下列问题:(1)补全条形统计图,则扇形统计图中表示最想去景点C的扇形圆心角的度数为____度;(2)所抽取的部分学生的众数落在______组内;(3)若该校共有1800名学生,请估计最想去景点D的学生人数.4、2021年4月13日,日本政府召开内阁会议正式决定,将福岛第一核电站超过100万公吨的核污水经过滤并稀释后排入大海,这一决定遭到包括福岛民众、日本渔民乃至国际社会的谴责和质疑.鉴于此次事件的恶劣影响,某校为了强化学生的环保意识,校团委在全校举办了“保护环境,人人有责”知识竞赛活动,初、高中根据初赛成绩,各选出5名选手组成初中代表队和高中代表队进行复赛,复赛成绩如图所示.根据以上信息解答下列问题:(1)高中代表队五名学生复赛成绩的中位数为 分;(2)分别计算初中代表队、高中代表队学生复赛成绩的平均数;(3)已知高中代表队学生复赛成绩的方差为20,请计算初中代表队学生复赛成绩的方差,并结合两队成绩的平均数和方差分析哪个队的复赛成绩较好.5、某校七年级为了解学生课堂发言情况,随机抽取该年级部分学生,对他们某天在课堂上发言的次数进行了统计,其结果如下,并绘制了如图所示的两幅不完整的统计图,请结合图中相关数据回答下列问题:组别发言次数nABCDEF(1)直接写出随机抽取学生的人数为______人;(2)直接补全频数直方图;(3)求扇形统计图中B部分所对应的百分比和F部分扇形圆心角的度数;(4)该校七年级共有学生1000人,请估计七年级学生这天在课堂上发言次数大于等于12次的人数. -参考答案-一、单选题1、D【分析】根据平均数的定义:一组数据的总和除以这组数据的个数所得的商,叫做这组数据的算术平均数,简称平均数;众数的定义:一组数据中出现次数最多的数据;中位数的定义:一组数据中,处在最中间或处在最中间的两个数的平均数;方差的定义:一组数据中各个数据与它们平均数的差的平方的和的平均数,进行求解即可.【详解】解:由题意得:原来的平均数为,加入数字2之后的平均数为,∴平均数没有发生变化,故A选项不符合题意;原数据处在最中间的两个数为2和2,∴原数据的中位数为2,把新数据从小到大排列为1、2、2、2、3,处在最中间的数是2,∴新数据的中位数为2,故B选项不符合题意;原数据中2出现的次数最多,∴原数据的众数为2,新数据中2出现的次数最多,∴新数据的众数为2,故C选项不符合题意;原数据的方差为,新数据的方差为,∴方差发生了变化,故D选项符合题意;故选D.【点睛】本题主要考查了平均数,中位数,众数和方差,解题的关键在于能够熟知相关定义.2、D【分析】分别求出这组数据的平均数、众数、中位数、极差、方差、标准差,再进行判断.【详解】解:这组数据的平均数为:(1+2+3+3+4+5)÷6=3,出现次数最多的是3,排序后处在第3、4位的数都是3,因此众数和中位数都是3,因此选项A不符合题意;极差为5﹣1=4,B选项不符合题意;S2=×[(1﹣3)2+(2﹣3)2+(3﹣3)2+(3﹣3)2+(4﹣3)2+(5﹣3)2]=,C选项不符合题意;S=,因此D选项符合题意,故选:D.【点睛】考查平均数、中位数、众数、方差、标准差的计算方法,正确的计算是解答的前提.3、A【分析】从条形图可得:90分以上的学生有8名,再求解第五组的占比与总人数,再利用频数与频率的含义逐一判断各选项即可得到答案.【详解】解:由条形图可得:90分以上的学生有8名,故符合题意;由条形图可得第五组的占比为: 第五组的频数是8, 总人数为:人,故不符合题意;成绩在70~80分占比,所以人数最多,故不符合题意;故选:【点睛】本题考查的是从条形图中获取信息,频数与频率的含义,理解频数与频率的含义是解题的关键.4、A【分析】根据方差的意义,即可求解.【详解】解:∵S甲2=0.24,S乙2=0.42,S丙2=0.56,S丁2=0.75∴∴成绩最稳定的是甲故选A【点睛】此题考查了方差的意义,方差反应一组数据的波动情况,方差越小数据越稳定,理解方差的意义是解题的关键.5、A【分析】分别计算出原数据和新数据的平均数和方差即可得.【详解】解:原数据的平均数为=192.8,
则原数据的方差为[(189-192.8)2+(191-192.8)2+(193-192.8)2+(195-192.8)2+(196-192.8)2]=4.512,
新数据的平均数为=192,
则新数据的方差为[(189-192)2+(191-192)2+(193-192)2+(195-192)2+(192-192)2]=4,
所以平均数变小,方差变小,
故选:A.【点睛】本题主要考查了方差和平均数,解题的关键是掌握方差的计算公式.6、B【分析】根据方差的意义可作出判断.方差是用来衡量一组数据波动大小的量,方差越小,表明这组数据分布比较集中,各数据偏离平均数越小,即波动越小,数据越稳定.【详解】∵S=6,S=1.8,S=5,S=8,∴1.8<5<6<8∴S最小,∴这四个旅游团中年龄相近的旅游团是:乙团.故选:B.【点睛】本题考查方差的意义,方差是用来衡量一组数据波动大小的量,方差越大,表明这组数据偏离平均数越大,即波动越大,数据越不稳定;反之,方差越小,表明这组数据分布比较集中,各数据偏离平均数越小,即波动越小,数据越稳定.7、B【分析】根据方差的意义及平均数、众数、中位数的定义求解可得.【详解】解:一组数据a,b,c,d,e的每一个数都加上同一数m(m>0),则新数据a+m,b+m,…e+m的平均数在原来的基础上也增加m,数值发生了变化则众数和中位数也发生改变,方差描述的是它的离散程度,数据整体都加m,但是它的离散程度不变,即方差不变;故选:B.【点睛】本题主要考查统计量的选择,解题的关键是熟练掌握方差的意义与平均数、众数和中位数的定义.8、C【分析】利用中位数、平均数、标准差和极差的定义对各选项进行判断.【详解】解:五个数据从小到大排列为:15,28,36,4□,43或15,28,36,43,4□,∴这组数据的平均数、标准差和极差都与被涂污数字有关,而两种排列方式的中位数都是36,∴计算结果与被涂污数字无关的是中位数.故选:C.【点睛】本题考查了中位数、平均数、标准差和极差,解决本题的关键是掌握中位数、平均数、标准差和极差的定义.9、D【分析】首先知共有20个数据,根据公式:频数=频率×总数,知要使其频率为0.2,其频数应为4,然后观察选项中哪组数据包含样本中的数据有4个即可求解.【详解】解:这组数据共20个,要使其频率为0.2,则频数为:20×0.2=4个,选项A中包含的数据有:6和7,其频数为2;选项B中包含的数据有:8,8,8,9,9,9,其频数为6;选项C中包含的数据有:10,10,10,10,10,11,11,11,其频数为8;选项D中包含的数据有:12,12,12,13,其频数为4,故选:D.【点睛】本题考查了频数与频率的概率,掌握公式“频数=频率×总数”是解决本题的关键.10、A【分析】首先比较平均成绩,找到平均成绩最好的,当平均成绩一致时再比较方差,方差较小的发挥较稳定【详解】解:∵,∴应在甲和丁之间选择,甲和丁的平均成绩都为6.2,甲的方差为0.25,丁的方差为0.32,,甲的成绩好且发挥稳定,故应选甲,故选A.【点睛】本题考查了方差的意义,若两组数据的平均数相同,则方差小的更稳定,理解方差的意义是解题的关键.二、填空题1、乙【分析】根据平均数相同时,方差越小越稳定可以解答本题.【详解】解:∵甲、乙两同学5次数学考试的平均成绩都是132分,方差分别为S甲2=38,S乙2=10,∴S甲2S乙2,
∴乙同学的数学成绩更稳定,
故答案为:乙.【点睛】本题考查了方差,解题的关键是明确方差越小越稳定.2、100【分析】根据各部分的和可以看作整体1,求得A等的所占百分比,A等学生占该班人数的百分比乘以总人数即A等的人数.【详解】解:500×(1-30%-50%)=100.故答案为:100.【点睛】本题考查扇形统计图,解题的关键是记住百分比,总人数,所占人数之间的关系.3、一般水平 波动大小 【分析】根据平均数和方差的意义进行回答即可.【详解】解:平均数反映一组数据的一般水平,方差则反映一组数据在平均数左右的波动大小,故答案为:一般水平;波动大小【点睛】本题考查了平均数和方差的区别,熟练掌握平均数和方差的意义是解答本题的关键.4、4000【分析】捕捞300条鱼,发现其中15条有标记,即在样本中,有标记的占到,而在总体中,有标记的共有200条,即可得出答案.【详解】解:∵300条鱼中发现有标记的鱼有15条,
∴有标记的占到,
∵有200条鱼有标记,
∴该河流中有野生鱼200÷=4000(条);
故答案为:4000.【点睛】此题考查了用样本估计总体,掌握用样本估计总体的计算公式是解题的关键,本题体现了统计思想.5、1.2【分析】根据平均数的计算公式先求出这组数据的平均数,再根据方差的公式计算即可.【详解】解:这组数据的平均数是:=4,则这组数据的方差是:=1.2,故答案为:1.2.【点睛】本题考查方差的定义,掌握方差的计算方法是解题的关键,它反映了一组数据的波动大小,方差越大,波动性越大,反之也成立.三、解答题1、(1)100,600;(2)图形见解析,108°;(3)500【分析】(1)根据娱乐的人数以及百分比求出总人数即可.再根据抽查的学生中爱好运动的学生比例计算全校爱好运动的人数.
(2)求出阅读的人数,画出条形图即可,利用360°×百分比取圆心角.
(3)根据总人数,个体,百分比之间的关系解决问题即可.【详解】(1)总人数=20÷20%=100(名),
若该校共有1500名学生,估计全校爱好运动的学生有1500×=600(名).
故答案为100,600.
(2)阅读人数人圆心角=条形图如图所示:
故答案为108.
(3)150÷30%=500(名),
答:估计九年级有500名学生.【点睛】本题考查条形统计图,扇形统计图,样本估计总体等知识,解题的关键是熟练掌握基本知识,属于中考常考题型.2、(1)八;(2)40;91.4;93;96;(3)840人【分析】(1)根据方差的意义求解即可;
(2)先求出八年级学生成绩落在C组人数所占百分比,再根据百分比之和为1求解可得a的值,然后根据平均数、中位数和众数的概念求解即可;
(3)用总人数乘以样本中成绩优秀(x≥90)的八年级学生人数对应的百分比即可.【详解】(1)∵七年级成绩的方差为52,八年级成绩的方差为50.4,
∴八年级成绩的方差小于七年级成绩的方差,
∴八年级成绩更平衡,更稳定;
故答案为:八;
(2)∵八年级学生成绩落在C组人数所占百分比为3÷10×100%=30%,
∴a%=1-(20%+10%+30%)=40%,即a=40;七年级的平均数=
将七年级成绩重新排列为:80,82,86,89,90,96,96,96,99,100,
则这组数据的中位数七年级的成绩中96出现次数最多,所以众数d=96,
故答案为:40;91.4;93;96;
(3)估计参加此次调查活动成绩优秀(x≥90)的八年级学生人数是1200×(1-20%-10%)=840(人).【点睛】考查方差、中位数、众数的意义和计算方法,扇形统计图,从统计图中获取数量之间的关系是解决问题的关键.3、(1)图见解析,36;(2);(3)估计最想去景点的学生人数为360人.【分析】(1)先根据景点的条形统计图和扇形统计图信息求出调查的学生总人数,从而可得最想去景点的学生人数,由此补全条形统计图即可;再利用乘以最想去景点的学生所占百分比即可得其圆心角的度数;(2)根据众数的定义(一组数据中出现次数最多的那个数据)求出所抽取的部分学生的众数,由此即可得出答案;(3)利用1800乘以最想去景点的学生所占百分比即可得.【详解】解:(1)调查的学生总人数为(人),则最想去景点的学生人数为(人),补全条形统计图如下:,即扇形统计图中表示最想去景点的扇形圆心角的度数为36度,故答案为:36;(2)因为最想去景点的学生人数最多,所以所抽取的部分学生的众数落在组内,故答案为:;(3)(人),答:估计最想去景点的学生人数为360人.【点睛】本题考查了条形统计图和扇形统计图的信息关联、众数等知识点,熟练掌握统计调查的相关知识是解题关键.4、(1)95;(2)高中代表队的平均数为95分,初中代表队的平均数为90分;(3)初中代表队学生复赛成绩的方差为40,高中代表队成绩较好.【分析】(1)根据中位数的定义求解即可;(2)根据平均数的定义求解即可;(3)根据方差的定义求出初中代表队学生复赛成绩的方差,然后根据平均数和方差越小越稳定判断即可.【详解】解:(1)五个人的成绩从小到大排列为:90,90,95,100,100,一共有5个数,第3个数为中位数,∴中位数是95;(2)高中代表队的平均数=(分),初中代表队的平均数=(分);(3)初中代表队学生复赛成绩的方差=,∵,∴高中代表队成绩较好.【点睛】此题考查了平均数,中位数和方差及其意义,解题的关键是熟练掌握平均数,中位数和方差的求解方法.5、(1)50;(2)补全频数直方图见解析;(3)B部分所对应的百分比;F部分扇形圆心角的度数为;(4)180人.【分析】(1)用A组频数除以频率,即可求得抽取人数为50人;(2)用50乘以C组所占百分比求出频数,用50减A、B、C、D、E组频数,即可求解,补全直方图即可;(3)用B组频数除以50,即可求解;用F组频数除以50再乘以360°即可求解;(4)用样本估计总体,用1000乘以样本中发言次数大于等于12的人数所占百分比,问题得解.【详解】(1)3÷6%=50,故答案为:50; (2)50×30%=15, 50-3-10-15-13-4=5,补全频数直方图如下;(3)B部分所对应的百分比,F部分扇形圆心角的度数为;(4)(人),答:估计该校七年级学生1000人中,这天在课堂上发言次数大于等于12次的人数为180人.【点睛】本题考查了直方图,扇形图,用样本估计总体等知识,理解直方图、扇形图的意义,根据两种统计图中提供的公共信息求出样本容量是解题关键.
相关试卷
这是一份初中数学北京课改版八年级下册第十七章 方差与频数分布综合与测试习题,共18页。试卷主要包含了下列一组数据等内容,欢迎下载使用。
这是一份数学八年级下册第十七章 方差与频数分布综合与测试精练,共23页。试卷主要包含了某校八年级人数相等的甲等内容,欢迎下载使用。
这是一份2020-2021学年第十七章 方差与频数分布综合与测试同步训练题,共21页。试卷主要包含了篮球队5名场上队员的身高,下列说法中正确的是.等内容,欢迎下载使用。

