初中沪科版第26章 概率初步综合与测试课后测评
展开沪科版九年级数学下册第26章概率初步专项练习
考试时间:90分钟;命题人:数学教研组
考生注意:
1、本卷分第I卷(选择题)和第Ⅱ卷(非选择题)两部分,满分100分,考试时间90分钟
2、答卷前,考生务必用0.5毫米黑色签字笔将自己的姓名、班级填写在试卷规定位置上
3、答案必须写在试卷各个题目指定区域内相应的位置,如需改动,先划掉原来的答案,然后再写上新的答案;不准使用涂改液、胶带纸、修正带,不按以上要求作答的答案无效。
第I卷(选择题 30分)
一、单选题(10小题,每小题3分,共计30分)
1、下列成语描述的事件为随机事件的是( )
A.偷天换日 B.水涨船高 C.守株待兔 D.旭日东升
2、养鱼池养了同一品种的鱼,要大概了解养鱼池中的鱼的数量,池塘的主人想出了如下的办法:“他打捞出80尾鱼,做了标记后又放回了池塘,过了三天,他又捞了一网,发现捞起的90尾鱼中,带标记的有6尾.”你认为池塘主的做法( )
A.有道理,池中大概有1200尾鱼 B.无道理
C.有道理,池中大概有7200尾鱼 D.有道理,池中大概有1280尾鱼
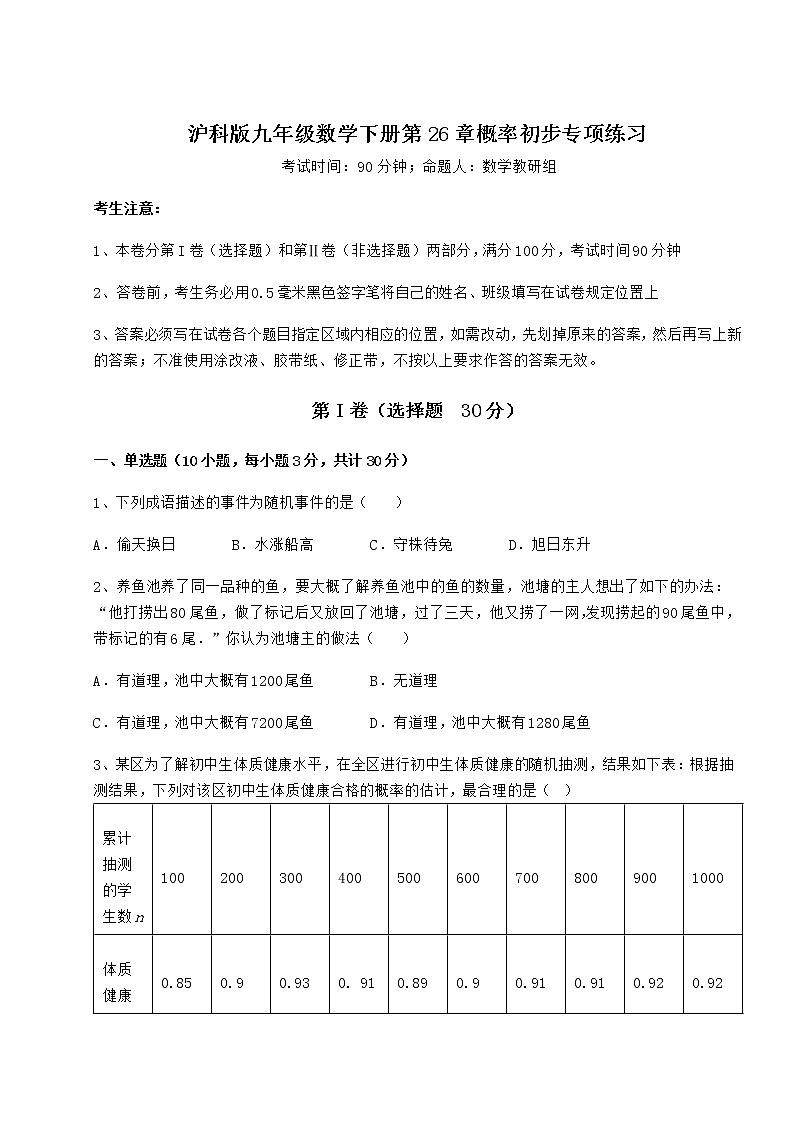
3、某区为了解初中生体质健康水平,在全区进行初中生体质健康的随机抽测,结果如下表:根据抽测结果,下列对该区初中生体质健康合格的概率的估计,最合理的是( )
累计抽测的学生数n | 100 | 200 | 300 | 400 | 500 | 600 | 700 | 800 | 900 | 1000 |
体质健康合格的学生数与n的比值 | 0.85 | 0.9 | 0.93 | 0. 91 | 0.89 | 0.9 | 0.91 | 0.91 | 0.92 | 0.92 |
A.0.92 B.0.905 C.0.03 D.0.9
4、经过某十字路口的汽车,可能直行,也可能向左转或向右转.如果这三种可能性大小相同,甲、乙两辆汽车经过这个十字路口时,一辆车向左转,一辆车向右转的概率是( )
A. B. C. D.
5、下列事件为随机事件的是( )
A.四个人分成三组,恰有一组有两个人 B.购买一张福利彩票,恰好中奖
C.在一个只装有白球的盒子里摸出了红球 D.掷一次骰子,向上一面的点数小于7
6、下列说法正确的是( ).
A.“抛掷一枚质地均匀的硬币,落地后正面朝上”是随机事件
B.“打开电视机,正在播放乒乓球比赛”是必然事件
C.“面积相等的两个三角形全等”是不可能事件
D.投掷一枚质地均匀的硬币100次,正面朝上的次数一定是50次
7、下列事件是必然事件的是( )
A.明天会下雨
B.抛一枚硬币,正面朝上
C.通常加热到100℃,水沸腾
D.经过城市中某一有交通信号灯的路口,恰好遇到红灯
8、书架上有本小说、本散文,从中随机抽取本恰好是小说的概率是( )
A. B. C. D.
9、在一个不透明的盒子中装有红球、白球、黑球共40个,这些球除颜色外无其他差别,在看不见球的条件下,随机从盒子中摸出一个球记录颜色后放回.经过多次试验,发现摸到红球的频率稳定在30%左右,则盒子中红球的个数约为( )
A.12 B.15 C.18 D.23
10、布袋内装有1个黑球和2个白球,这些球除颜色外其余都相同,随机摸出一个球后不放回,再随机摸出一个球,则两次摸出的球都是白球的概率是( )
A. B. C. D.
第Ⅱ卷(非选择题 70分)
二、填空题(5小题,每小题4分,共计20分)
1、现有5张除数字外完全相同的卡片,上面分别写有,,0,1,2这五个数,将卡片背面朝上洗匀,从中任意抽取两张,将卡片上的数字记为.
(1)用列表法或画树状图法列举的所有可能结果.
(2)若将m,n的值代入二次函数,求二次函数顶点在坐标轴上的概率.
2、不透明袋子中装有5个球,其中有2个红球、3个黑球,这些球除颜色外无其他差别.从袋子中随机取出1个球,则它是黑球的概率是________.
3、某商场举办有奖购物活动,购货满100元者发兑奖券一张,每张奖券获奖的可能性相同.在100张奖券中,设一等奖5个,二等奖10个,三等奖20个.若小李购货满100元,则她获奖的概率为 _____.
4、有四张完全相同的卡片,正面分别标有数字,,,,将四张卡片背面朝上,任抽一张卡片,卡片上的数字记为,再从剩下卡片中抽一张,卡片上的数字记为,则二次函数的对称轴在轴左侧的概率是__________.
5、从这四个数中选一个数,选出的这个数是无理数的概率为___.
三、解答题(5小题,每小题10分,共计50分)
1、新年即将来临,利群商场为了吸引顾客,特别设计了一种促销活动:在一个不透明的箱子里放有4个除数字外完全相同的小球,球上分别标有“0元”、“10元”、“20元”和“30元”的字样.规定:顾客在本商场同一日内,每消费满200元,就可以在箱子里先后摸出两个球(第一次摸出后不放回).商场根据两小球所标金额的和返还相应价格的购物券,可以重新在本商场消费,某顾客刚好消费200元.
(1)该顾客至少可得到 元购物券;
(2)请你用画树状图或列表的方法,求出该顾客所获得购物券的金额不低于40元的概率.
2、邮票素有“国家名片”之称,方寸之间,包罗万象.为宣传2022年北京冬奥会,中国邮政发行了一套冬奥会邮票,其中有一组展现雪上运动的邮票,如图所示:
某班级举行冬奥会有奖问答活动,答对的同学可以随机抽取邮票作为奖品.
(1)在抢答环节中,若答对一题,可从4枚邮票中任意抽取1枚作为奖品,则恰好抽到“冬季两项”的概率是___________;
(2)在抢答环节中,若答对两题,可从4枚邮票中任意抽取2枚作为奖品,请用列表或画树状图的方法,求恰好抽到“高山滑雪”和“自由式滑雪”的概率.
3、小明每天骑自行车.上学,都要通过安装有红、绿灯的4个十字路口.假设每个路口红灯和绿灯亮的时间相同.
(1)小明从家到学校,求通过前2个十字路口时都是绿灯的概率.(请用“画树状图”或“列表”或“列举”等方法给出分析过程)
(2)小明从家到学校,通过这4个十字路口时至少有2个绿灯的概率为 .(请直接写出答案)
4、每年的4月23日为“世界读书日”,某学校为了培养学生的阅读习惯,计划开展以“书香润泽心灵,阅读丰富人生”为主题的读书节活动,在“形象大使”选拔活动中,A,B,C,D,E这5位同学表现最为优秀,学校现打算从5位同学中任选2人作为学校本次读书节活动的“形象大使”,请你用列表或画树状图的方法,求恰好选中A和C的概率.
5、长沙作为新晋的网红城市,旅游业快速发展,岳麓区共有A、B、C、D、E等网红景点,区旅游部门统计绘制出2021年“国庆”长假期间旅游情况统计图(不完整)如下所示,根据相关信息解答下列问题:
(1)2021年“国庆”长假期间,岳麓区旅游景点共接待游客 万人.并补全条形统计图;
(2)在等可能性的情况下,甲、乙两个旅行团在A、B、C、D四个景点中选择去同一景点的概率是多少?请用画树状图或列表加以说明.
-参考答案-
一、单选题
1、C
【分析】
根据随机事件的定义:在一定条件下,可能发生,也可能不发生的事件,叫做随机事件,进行求解即可.
【详解】
解:A、偷天换日,是不可能发生的,不是随机事件,不符合题意;
B、水涨必定船高,是必然会发生,不是随机事件,不符合题意;
C、守株待兔,可能发生,也可能不发生,是随机事件,符合题意;
D、旭日东升,是必然会发生的,不是随机事件,不符合题意;
故选C.
【点睛】
本题主要考查了随机事件的定义,熟知定义是解题的关键.
2、A
【分析】
设池中大概有鱼x尾,然后根据题意可列方程,进而问题可求解.
【详解】
解:设池中大概有鱼x尾,由题意得:,
解得:,
经检验:是原方程的解;
∴池塘主的做法有道理,池中大概有1200尾鱼;
故选A.
【点睛】
本题主要考查分式方程的应用及概率,熟练掌握分式方程的应用及概率是解题的关键.
3、A
【分析】
根据频数估计概率可直接进行求解.
【详解】
解:由表格可知:经过大量重复试验,体质健康合格的学生数与抽测的学生数n的比值稳定在0.92附近,所以该区初中生体质健康合格的概率为0.92;
故选A.
【点睛】
本题主要考查用频数估计概率,熟练掌握利用频数估计概率是解题的关键.
4、C
【分析】
可以采用列表法或树状图求解:可以得到一共有9种情况,一辆向右转,一辆向左转有2种结果数,根据概率公式计算可得.
【详解】
画“树形图”如图所示:
∵这两辆汽车行驶方向共有9种可能的结果,其中一辆向右转,一辆向左转的情况有2种,
∴一辆向右转,一辆向左转的概率为;
故选C.
【点睛】
此题考查了树状图法求概率.解题的关键是根据题意画出树状图,再由概率=所求情况数与总情况数之比求解
5、B
【分析】
根据事件发生的可能性大小判断.
【详解】
解:A、四个人分成三组,恰有一组有两个人,是必然事件,不合题意;
B、购买一张福利彩票,恰好中奖,是随机事件,符合题意;
C、在一个只装有白球的盒子里摸出了红球,是不可能事件,不合题意;
D、掷一次骰子,向上一面的点数小于7,是必然事件,不合题意;
故选:B.
【点睛】
本题考查的是必然事件、不可能事件、随机事件的概念,必然事件指在一定条件下,一定发生的事件.不可能事件是指在一定条件下,一定不发生的事件,不确定事件即随机事件是指在一定条件下,可能发生也可能不发生的事件.
6、A
【分析】
根据必然事件、不可能事件、随机事件的概念可区别各类事件.
【详解】
解:A、“抛掷一枚质地均匀的硬币,落地后正面朝上”是随机事件,故此选项正确;
B、“打开电视机,正在播放乒乓球比赛” 是随机事件,故此选项错误;
C、“面积相等的两个三角形全等” 是随机事件,故此选项错误;
D、投掷一枚质地均匀的硬币100次,正面朝上的次数不一定是50次,故此选项错误;
故选:A.
【点睛】
本题考查了必然事件,解决本题需要正确理解必然事件、不可能事件、随机事件的概念.必然事件指在一定条件下一定发生的事件.不可能事件是指在一定条件下,一定不发生的事件.不确定事件即随机事件是指在一定条件下,可能发生也可能不发生的事件.
7、C
【分析】
根据必然事件就是一定发生的事件逐项判断即可.
【详解】
A.明天会下雨,属于随机事件,故该选项不符合题意;
B.抛一枚硬币,正面朝上,属于随机事件,故该选项不符合题意;
C.通常加热到100℃,水沸腾,属于必然事件,故该选项符合题意;
D.经过城市中某一有交通信号灯的路口,恰好遇到红灯,属于随机事件,故该选项不符合题意;
故选C.
【点睛】
本题主要考查了必然事件的概念,掌握必然事件指在一定条件下一定发生的事件是解答本题的关键.
8、D
【分析】
概率=所求情况数与总情况数之比,再分析可得:总的情况数有5种,而随机抽取刚好是小说的情况数有3种,利用概率公式可得答案.
【详解】
解:书架上有本小说、本散文,共有本书,
从中随机抽取本恰好是小说的概率是;
故选:D.
【点睛】
本题考查的是简单随机事件的概率,掌握“概率公式求解简单随机事件的概率”是解本题的关键.
9、A
【分析】
由题意可设盒子中红球的个数x,则盒子中球的总个数x,摸到红球的频率稳定在30%左右,根据频率与概率的关系可得出摸到红球的概率为30%,再根据概率的计算公式计算即可.
【详解】
解:设盒子中红球的个数x,根据题意,得:
解得x=12,
所以盒子中红球的个数是12,
故选:A.
【点睛】
本题主要考查了利用频率估计概率以及概率求法的运用,利用概率的求法估计总体个数,利用如果一个事件有n种可能,而且这些事件的可能性相同,其中事件A出现m种结果,那么事件A的概率P(A)=;频率与概率的关系生:一般地,在大量的重复试验中,随着试验次数的增加,事件A发生的频率会稳定于某个常数p,我们称事件A发生的概率为p.
10、B
【分析】
先画出树状图,再根据概率公式即可完成.
【详解】
所画树状图如下:
事件所有可能的结果数有6种,两次摸出的球都是白球的可能结果数有2种,则两次摸出的球都是白球的概率是:
故选:B
【点睛】
本题考查了利用树状图或列表法求概率,会用树状图或列表法找出所有事件的可能结果及某事件发生的可能结果是关键.
二、填空题
1、(1)见解析;(2).
【分析】
(1)画出树状图即可;
(2)共有20种可能的结果,其中二次函数顶点在坐标轴上的结果有8种,再由概率公式求解即可.
【详解】
(1)画树状图得
共有20种可能的结果;
(2)从,,0,1,2这五个数中任取两数m,n,共有20种可能,
其中二次函数顶点在坐标轴上(记为事件A)的有8种,
所以.
【点睛】
本题考查了用树状图法求概率以及二次函数的性质.树状图法可以不重复不遗漏的列出所有可能的结果,适合两步或两步以上完成的事件;解题时要注意此题是放回试验还是不放回试验.用到的知识点为:概率=所求情况数与总情况数之比.
2、
【分析】
根据概率公式计算即可
【详解】
共有个球,其中黑色球3个
从中任意摸出一球,摸出白色球的概率是.
故答案为:
【点睛】
本题考查了简单概率公式的计算,熟悉概率公式是解题的关键.
3、##
【分析】
根据题意在100张奖券中,奖项设置共有35个奖,根据概率公式求解即可
【详解】
解:根据题意在100张奖券中,奖项设置共有35个奖,
若小李购货满100元,则她获奖的概率为
故答案为:
【点睛】
本题考查了概率公式求概率,是解题的关键.
4、
【分析】
根据二次函数的性质,对称轴为,进而可得同号,根据列表法即可求得二次函数的对称轴在轴左侧的概率
【详解】
解:二次函数的对称轴在轴左侧
对称轴为,即同号,
列表如下
| ||||
| ||||
| ||||
|
共有12种等可能结果,其中同号的结果有4种
则二次函数的对称轴在轴左侧的概率为
故答案为:
【点睛】
本题考查了二次函数图象的性质,列表法求概率,掌握二次函数的图象与系数的关系以及列表法求概率是解题的关键.
5、
【分析】
确定无理数的个数,利用概率公式计算.
【详解】
解:这四个数中无理数有,
∴选出的这个数是无理数的概率为,
故答案为:.
【点睛】
此题考查了无理数的定义,概率的计算公式,正确判断无理数的解题的关键.
三、解答题
1、(1)10;(2)列表见解析,
【分析】
(1)根据小球上标的金额数找出最小的两个数,然后相加即可得出答案;
(2)根据题意列出图表得出所有等可能的情况数和该顾客所获得购物券的金额高于40元的情况数,然后根据概率公式即可得出答案.
【详解】
解:(1)根据题意知,该顾客可能摸出金额最小的两个球是“0元”、“10元”,故至少可得到10元购物券,
故答案为:10;
(2)根据题意列表如下:
| 0 | 10 | 20 | 30 |
0 | \ | (0,10) | (0,20) | (0,30) |
10 | (10,0) | \ | (10,20) | (10,30) |
20 | (20,0) | (20,10) | \ | (20,30) |
30 | (30,0) | (30,10) | (30,20) | \ |
从上表可以看出,共有12种等可能结果,其中该顾客所获得购物券的金额不低于40元的结果有4种结果,
所以该顾客所获得购物券的金额不低于40元的概率为=.
【点睛】
本题考查了树状图法或列表法求概率,解题的关键是正确画出树状图或表格,然后用符合条件的情况数m除以所有等可能发生的情况数n即可,即.
2、(1);(2)见解析,
【分析】
(1)利用简单概率公式计算即可;
(2)利用画树状图或列表法,计算.
【详解】
(1)∵事件一共有4种等可能性,抽到“冬季两项”这个事件只有1种可能性,
∴恰好抽到“冬季两项”的概率是,
故答案为:;
(2)解:直接使用图中的序号代表四枚邮票.
方法一:由题意画出树状图
由树状图可知,所有可能出现的结果共有12种,即①②,①③,①④,②①,②③,②④,③①,③②,③④,④①,④②,④③,并且它们出现的可能性相等. 其中,恰好抽到“高山滑雪”和“自由式滑雪”(记为事件A)的结果有2种,即②④或④②.
∴.
方法二:由题意列表
第二枚 第一枚 | ① | ② | ③ | ④ |
① |
| ①② | ①③ | ①④ |
② | ②① |
| ②③ | ②④ |
③ | ③① | ③② |
| ③④ |
④ | ④① | ④② | ④③ |
|
由表可知,所有可能出现的结果共有12种,即①②,①③,①④,②①,②③,②④,③①,③②,③④,④①,④②,④③,并且它们出现的可能性相等. 其中,恰好抽到“高山滑雪”和“自由式滑雪”(记为事件A)的结果有2种,即②④或④②.
∴ .
【点睛】
本题考查了简单概率计算,画树状图或列表法计算概率,熟练画树状图或列表是解题的关键.
3、
(1),见解析
(2)
【解析】
(1)
列表如下
第一个十字路口\第二个 | 红灯 | 绿灯 |
红灯 | 红红 | 红绿 |
绿灯 | 绿红 | 绿绿 |
∵共有4种等可能情形,满足条件的有1种.
∴通过前2个十字路口时都是绿灯的概率.
(2)
画树状图如图,表示红灯,表示绿灯,
∵共有16种等可能情形,满足条件的有11种.
小明从家到学校,通过这4个十字路口时至少有2个绿灯的概率为
故答案为:
【点睛】
本题考查了列表法或画树状图法求概率,掌握列表法或画树状图法是解题的关键.
4、
【分析】
画树状图展示所有等可能的结果数,找出恰好选中甲和乙的结果数,然后根据概率公式求解.
【详解】
解:画树状图为:
共有20种等可能的结果数,其中恰好选中A和C的结果数有2种,
所以恰好选中甲和乙的概率是.
【点睛】
本题考查了列表法与树状图法:利用列表法或树状图法展示所有等可能的结果n,再从中选出符合事件A或B的结果数目m,然后利用概率公式计算事件A或事件B的概率.
5、(1)50,见解析;(2),见解析
【分析】
(1)由A类景区有15万人,占比30%,从而可得游客的总人数,再由总人数乘以B类的占比得到B类的人数,再补全图形即可;
(2)先画树状图得到选择的所有的等可能的结果数16种,同时得到选择同一景区的等可能的结果数有4种,再利用概率公式计算即可.
【详解】
解:(1)岳麓区旅游景点共接待游客15÷30%=50(万人),
B景点的人数为50×24%=12(万人),
补全条形图如下:
(2)画树状图如图所示:
∵共有16种等可能出现的结果,其中甲、乙两个旅行团在A、B、C、D四个景点中选择去同一景点的结果有4种,
∴甲、乙两个旅行团在A、B、C、D四个景点中选择去同一景点的概率=.
【点睛】
本题考查的是从条形图与扇形图中获取信息,补全条形图,利用列表法或画树状图求简单随机事件的概率,熟练的掌握统计与概率中的基础知识是解题的关键.
初中数学沪科版九年级下册第26章 概率初步综合与测试随堂练习题: 这是一份初中数学沪科版九年级下册第26章 概率初步综合与测试随堂练习题,共17页。试卷主要包含了下列说法中正确的是等内容,欢迎下载使用。
数学九年级下册第26章 概率初步综合与测试随堂练习题: 这是一份数学九年级下册第26章 概率初步综合与测试随堂练习题,共18页。试卷主要包含了下列事件是必然事件的是,下列说法正确的是等内容,欢迎下载使用。
沪科版九年级下册第26章 概率初步综合与测试达标测试: 这是一份沪科版九年级下册第26章 概率初步综合与测试达标测试,共19页。试卷主要包含了任意掷一枚骰子,下列事件中,下列事件中,是必然事件的是等内容,欢迎下载使用。

