山东省烟台市2021-2022学年高二上学期期末考试生物含答案
展开2021—2022学年度第一学期期末学业水平诊断
高二生物
注意事项:
1.答题前,考生务必将自己的姓名、考生号等填写在答题卡和试卷指定位置。
2.回答选择题时,选出每小题答案后,用铅笔把答题卡上对应题目的答案标号涂黑。如需改动,用橡皮擦干净后,再选涂其他答案标号。回答非选择题时,将答案写在答题卡上。写在本试卷上无效。
3.考试结束后,将本试卷和答题卡一并交回。
一、选择题:本题共15小题,每小题2分,共30分。每小题只有一个选项符合题目要求。
1.机体发热是生物体受到病原体感染,产生损伤或炎症后的复杂生理应激反应。在发热过程中,体温上升与生物体对病原体的清除和生存率的提高密切相关,利于机体快速清除病原体以维持机体的稳态。下列关于稳态调节的叙述正确的是
A.发热过程中,机体通过甲状腺激素分泌增多等一系列调节,使产热量基本等于散热量
B.若患者出现脱水现象,脑垂体合成和分泌的抗利尿激素增加
C.发热可提高浆细胞识别病原体并产生抗体的能力
D.发热可能使血管舒张,从而促进免疫细胞向炎症部位运输
2.下列关于高等动物内环境及生命活动调节的叙述正确的是
A.内环境稳态是指在正常情况下机体内环境组成成分维持相对稳定的状态
B.尿素、性激素、细胞因子等均属于内环境的成分
C.在反射弧完整的情况下,只要给感受器刺激,就会引起感受器的兴奋
D.损伤脑干,会影响小鼠生物节律的控制、呼吸及运动的平衡
3.耳蜗中的毛细胞能感知声音,其基底部浸浴在外淋巴液中,顶部浸浴在内淋巴液中。外淋巴液和一般细胞外液的成分类似;内淋巴液却相反,其中含有较高浓度的K+(高于毛细胞细胞内液的K+浓度)和较低浓度的Na+。下列叙述不正确的是
A.未受刺激时毛细胞基底部和顶部膜两侧的电位差不同
B.内淋巴液中含有较高浓度的K+与主动运输有关
C.毛细胞受到刺激时内淋巴液中的Na+内流进入毛细胞
D.K+可通过毛细胞基底部外流进入外淋巴液
4.往受试者皮肤内注射白喉毒素24~48h后,如出现局部皮肤红肿,则说明受试者对白喉毒素无免疫力;反之,则说明受试者血清中含有足量的抗白喉毒素抗体。下列叙述不正确的是
A.局部皮肤出现红肿说明受试者对白喉毒素产生了过敏反应
B.即使受试者注射白喉毒素后皮肤没有红肿,机体也发生了相应的免疫反应
C.抗白喉毒素抗体的产生需要相应抗原的刺激和细胞因子的参与
D.若受试者注射白喉毒素后皮肤出现红肿,下次注射可能还会出现红肿
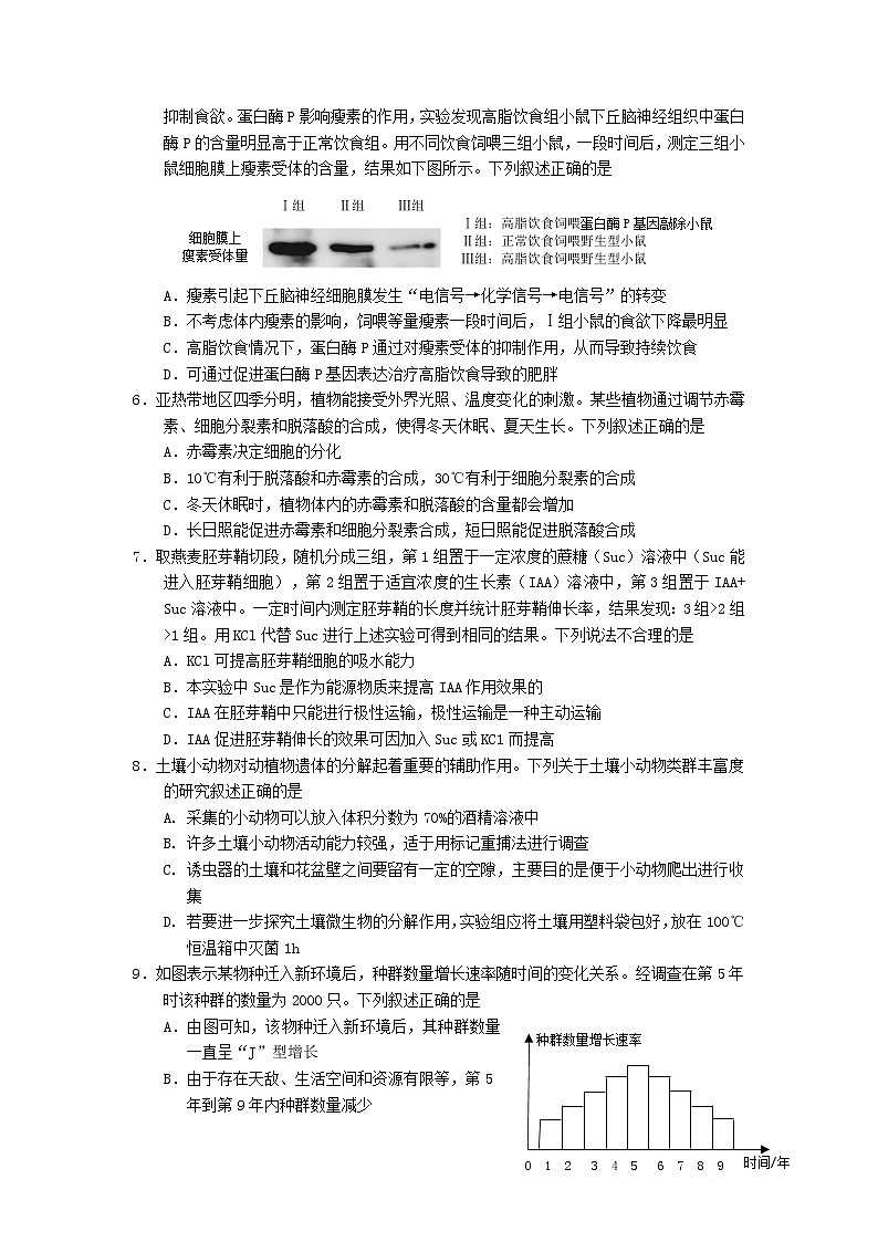
5.瘦素是脂肪组织分泌的蛋白质类激素,与下丘脑神经细胞膜上受体结合产生饱腹信号,抑制食欲。蛋白酶P影响瘦素的作用,实验发现高脂饮食组小鼠下丘脑神经组织中蛋白酶P的含量明显高于正常饮食组。用不同饮食饲喂三组小鼠,一段时间后,测定三组小鼠细胞膜上瘦素受体的含量,结果如下图所示。下列叙述正确的是
A.瘦素引起下丘脑神经细胞膜发生“电信号→化学信号→电信号”的转变
B.不考虑体内瘦素的影响,饲喂等量瘦素一段时间后,Ⅰ组小鼠的食欲下降最明显
C.高脂饮食情况下,蛋白酶P通过对瘦素受体的抑制作用,从而导致持续饮食
D.可通过促进蛋白酶P基因表达治疗高脂饮食导致的肥胖
6.亚热带地区四季分明,植物能接受外界光照、温度变化的刺激。某些植物通过调节赤霉素、细胞分裂素和脱落酸的合成,使得冬天休眠、夏天生长。下列叙述正确的是
A.赤霉素决定细胞的分化
B.10℃有利于脱落酸和赤霉素的合成,30℃有利于细胞分裂素的合成
C.冬天休眠时,植物体内的赤霉素和脱落酸的含量都会增加
D.长日照能促进赤霉素和细胞分裂素合成,短日照能促进脱落酸合成
7.取燕麦胚芽鞘切段,随机分成三组,第1组置于一定浓度的蔗糖(Suc)溶液中(Suc能进入胚芽鞘细胞),第2组置于适宜浓度的生长素(IAA)溶液中,第3组置于IAA+ Suc溶液中。一定时间内测定胚芽鞘的长度并统计胚芽鞘伸长率,结果发现:3组>2组>1组。用KCl代替Suc进行上述实验可得到相同的结果。下列说法不合理的是
A.KCl可提高胚芽鞘细胞的吸水能力
B.本实验中Suc是作为能源物质来提高IAA作用效果的
C.IAA在胚芽鞘中只能进行极性运输,极性运输是一种主动运输
D.IAA促进胚芽鞘伸长的效果可因加入Suc或KC1而提高
8.土壤小动物对动植物遗体的分解起着重要的辅助作用。下列关于土壤小动物类群丰富度的研究叙述正确的是
A. 采集的小动物可以放入体积分数为70%的酒精溶液中
B. 许多土壤小动物活动能力较强,适于用标记重捕法进行调查
C. 诱虫器的土壤和花盆壁之间要留有一定的空隙,主要目的是便于小动物爬出进行收集
D. 若要进一步探究土壤微生物的分解作用,实验组应将土壤用塑料袋包好,放在100℃恒温箱中灭菌1h
9.如图表示某物种迁入新环境后,种群数量增长速率随时间的变化关系。经调查在第5年时该种群的数量为2000只。下列叙述正确的是
A.由图可知,该物种迁入新环境后,其种群数量一直呈“J”型增长
B.由于存在天敌、生活空间和资源有限等,第5年到第9年内种群数量减少
C.理论上该种群在此环境中的环境容纳量约为4000只
D.若该种群为东方田鼠,则将其数量控制在2000
只左右可有效防治鼠患
10.在探究培养液中酵母菌种群数量变化的实验中,采用规格为16中格(400小格,0.1mm3)的血球计数板进行计数,培养液稀释了100倍,检测四角上中格的酵母菌数量分别为22、26、24、28。下列叙述正确的是
A.1mL此培养液中酵母菌数量约为4×108个,该实验无对照实验
B.取样时避免吸到底部的死菌,滴管应轻轻吸取,避免晃动菌液
C.吸取培养液进行计数前,需将试管轻轻振荡几次,目的是使酵母菌获得充足氧气
D.制片时,先将盖玻片放在计数室上,吸取培养液滴于盖玻片边缘,让培养液自行渗入
11.生态位是指一个种群在生态系统中,在时间、空间上所占据的位置及其与相关种群之间的功能关系与作用。下列叙述错误的是
A. 稻田里水稻的均匀分布属于水稻的生态位
B. 不同种群的生态位可以重叠也可以不重叠
C. 生态位越宽的生物,适应环境的能力越强
D. 生态位的形成一般要经过长期的自然选择
12.下表是对某荒地中一个由植物、田鼠和鼬3个环节组成的食物链进行能量流动的分析,其中GP表示生物体同化量,NP表示生物体贮存的能量,R表示呼吸消耗的能量(单位:kJ·m-2·a-1),下列说法错误的是
食物链环节 | 未利用 | GP | NP | R |
植物 | 210.69×109 | 248.28×109 | 211.43×109 | 36.85×109 |
田鼠 | 1.85×106 | 736.88×106 | 25.12×106 | 711.76×106 |
鼬 |
| 232.79×105 | 5.44×105 | 227.35×105 |
A.从图中数据可知植物的NP中只有很少一部分被利用
B.田鼠和鼬的呼吸消耗很高,被同化的能量绝大部分以热能散失
C.据表推测以鼬为主要食物的捕食者需较大捕食范围才能维持种群的延续
D.该食物链中二三营养级之间的能量传递效率为3.16%,不符合生态系统中能量流动的特点
13.下列有关种群和群落的叙述错误的是
A.捕食关系对维持群落的相对稳定有重要作用
B.一个种群的出生率大于死亡率,即可预测该种群数量将上升
C.没有外力干扰,顶极群落将永远保持原状
D.环境容纳量受自然条件限制,会因环境条件的改变而发生变化
14.南极洲的加林兹岛近年来出现了一种雪藻,主要分布在高山雪地几厘米深的冰层中,在冰雪融化时会大量繁殖形成雪地藻华。原本绿色的雪藻经阳光照射后,会产生类胡萝卜素等多种红色素,这些色素能抵御紫外线辐射、吸收微波热量,使白茫茫的雪地出现片片血红。下列分析不合理的是
A. 雪藻增多,会导致周围的冰融化加快,促使藻类扩散速度加快,形成恶性循环
B. 雪藻提高了当地物种的多样性,增强了生态系统的自我调节能力
C. 雪藻对低温、高光照和强紫外线辐射等的适应是长期自然选择的结果
D. 雪藻大量繁殖主要是因为环境适宜,空间充足,种内斗争较弱等因素导致
15. “桂可食,故伐之;漆可用,故割之。人皆知有用之用,而莫知无用之用也。”(《庄子·内篇·人间世》) 、“人民众而货财寡, 事力劳而供养薄”(《韩非子》),从中可见,我国古人很早就意识到生态文明的重要意义。以下说法错误的是
A.庄子的话和“绿水青山就是金山银山”都体现了保护生物多样性的价值
B.“银烛秋光冷画屏,轻罗小扇扑流萤”,体现了生态系统信息传递的功能
C.“有心栽花花不开,无心插柳柳成荫”体现了生态系统物质循环的功能
D.韩非子的话体现了节制人口增长的重要性
二、选择题:本题共5小题,每小题3分,共15分。每小题有一个或多个选项符合题目要求,全部选对得3分,选对但不全的得1分,有选错的得0分。
16.如图为人体体液各成分之间的相互联系,可实现营养物质和代谢废物的交换,下列叙述错误的是
A.毛细血管壁细胞生活的内环境是b和d
B.机体组织水肿时,a和b中的水分仍可以相互交换
C.d中的葡萄糖进入组织细胞参与氧化分解至少需要穿过
5层膜
D.d与b、c在成分及含量上最大的区别是蛋白质含量较高
17.T细胞极易被HIV攻击,与其表面特殊蛋白CCR5有关。某医疗团队将一名CCR5基因异常捐献者的骨髓移植给同时患有白血病和艾滋病的病人,在治愈白血病的同时,也清除了体内的HIV。下列叙述错误的是
A.T细胞与B细胞、树突状细胞、巨噬细胞都属于免疫细胞
B.HIV不侵染B细胞的原因是B细胞内无编码CCR5的基因
C.捐献者T细胞表面因无正常CCR5蛋白而具有抗HIV感染的能力
D.HIV感染者更易患白血病等疾病与免疫功能完全丧失有关
18. 可可树是一种喜阴植物,这意味着想收获更优质的可可豆,应将它和能够遮荫的人工林共同种植,或直接将它种在较为稀疏的原生林里。这样和原生植物共存的可可树林起到了缓冲带的作用,也让自身生长的更加顺利。下列叙述错误的是
A. 可可树种植在原生林几年后,可用样方法调查该原生林中植物的丰富度
B. 将一定量的可可树种植到原生林后,可能会提高该生态系统的抵抗力稳定性
C. 某害虫的每个个体出现在人工林不同可可树上的机会是均等的,因此该害虫在空间上的分布为均匀分布
D. 粉腿针尾雀在为可可树提供荫蔽的树上筑巢,在低层的可可树附近寻找为可可花传粉的昆虫为食,与可可树形成共生关系
19. “林窗”又称林冠空隙,主要是指森林群落中老龄树死亡或因偶然因素导致成熟阶段优势树种死亡,从而在林冠层造成空隙的现象。一段时间后“林窗”区域出现草,一些年后出现一些灌木、乔木,经过数十年后,植被恢复之前的面貌。下列叙述错误的是
A. 森林中不同部位形成不同大小的“林窗”会一定程度的改变群落的水平结构
B. “林窗”区域里物种丰富度一定逐年增加
C. 森林火灾引起“林窗”,恢复前后的两个生态系统的生物种类完全相同
D. 森林群落的演替方向和速度可发生改变
20. 下图甲表示某鱼类种群出生率、死亡率和净补充量(出生率、死亡率之差)与种群密度的关系,图乙表示该种群净补充量与种群密度的关系,下列叙述正确的是
A. a代表出生率,b代表死亡率
B. E点前该种群的年龄组成属于稳定型
C. G点对应图甲中E点,此时种内斗争最激烈
D. 为获得可持续性发展,捕捞后应使鱼类种群数量维持在F点
三、非选择题:本题共5小题,共55分。
21.(12分)细胞因子风暴是机体免疫系统被过度激活的一种状态,会损伤肺部细胞,从而
导致呼吸器官衰竭而死亡。新冠肺炎患者早期病情较轻,后期因发生细胞因子风暴病情
突然加重。
(1)新冠病毒侵染人体肺部血管壁内皮细胞,而不侵染其他细胞,原因是________。
发热是机体被感染的重要表现,当人体被新冠病毒侵染后,一是由免疫系统通过________过程清除病毒,二是由体温调节中枢________进行调节,从而恢复机体内环境的稳态。
(2)脐带间充质干细胞可以分泌多种营养因子和调节物质,其表面抗原不明显,不会
引起患者免疫排斥。将脐带间充质干细胞静脉输入新冠肺炎重症患者体内进行治疗,效果良好。结合题意分析,在治疗过程中间充质干细胞发挥的作用可能是________(答出两点)。
(3)机体内的“脑—脾神经轴”在免疫应答中发挥重要作用,机理如图所示,该免疫
应答所属免疫类型为________。研究发现,去除脾神经的小鼠在接种新冠疫苗后,浆细胞的数量显著减少。据图分析,可能的原因是________。
(4)已接种新冠疫苗的人,在遭受新冠病毒侵染后,体内的记忆细胞会________,从而
保护人体。运用所学知识分析,新冠疫苗可能存在的局限性是________(答出一点)。
22.(11分)人在面对压力时身体会进入应激状态,下丘脑—垂体—肾上腺皮质轴(HPA轴)被激活。一定强度的应激反应有助于发挥潜力、维持内环境稳态,但应激时间过长或过强,会对机体产生不利影响。
(1)在发生应激反应时,下丘脑、垂体通过促糖皮质激素释放激素和促糖皮质激素使肾上腺皮质释放糖皮质激素,这体现了激素分泌调节过程中存在________机制。健康人体内有一定的调节机制保证激素分泌的稳态,但长期精神压力过大会造成糖皮质激素含量持续升高,原因可能是________。
(2)一定强度的应激反应有助于发挥潜力,糖皮质激素可通过升高血糖保证重要器官能量供应,这与________两种激素具有协同作用。当体内血糖浓度过高时,胰岛素可通过促进________使血糖浓度下降,在该调节过程中,胰岛素作用方式的特点是________(答出两点)。
(3)人的情绪由激发情绪的刺激传到大脑的情绪中枢后产生的。5-羟色胺是使人产生愉悦情绪的神经递质。研究发现,与正常大鼠相比,长期情绪低落的大鼠神经细胞内5-羟色胺的量没有改变,但突触小泡上的囊泡蛋白簇显著降低。服用糖皮质激素受体拮抗剂的大鼠,在长期情绪压力下神经细胞内5-羟色胺和囊泡蛋白簇的含量均正常。结合题目中的信息,分析长期情绪压力引起持续心境低落的机理________。
23.(10分)红树林是生长在热带、亚热带海岸潮间带,由红树植物为主体的常绿乔木或灌木组成的湿地木本植物群落,有海岸卫士、海洋绿肺的美誉。因此我国建立了红树林自然保护区。
(1)保护区内不同的海湾、河口泥滩中分布着不同的生物种群,这________(能/不能)体现种群的空间特征,原因是________。
(2)湿地红树林优势种为秋茄,平均树高约7米,林下有零星分布的桐花树。该湿地所有生物构成一个________。秋茄与桐花树高低错落,说明具有________结构,有利于________。
(3)保护区适宜鸟类生存,研究人员运用建构数学模型的方法对每一种候鸟的数量进行预测。若某候鸟第一代的种群数量为N1,第t代的种群数量为Nt,种群数量每一代以一定的倍数增长,第二代是第一代的2倍,则第t代种群数量的表达式为________。通过标记重捕法对鸟类的实际数量进行统计,若被标记的鸟由于受到惊吓不易被捕捉,则计算出的种群数量会比实际数值偏________(高/低)。
(4)保护区内丰茂的水草适当收割后可用于造纸和饲养家畜,同时该保护区还是世界上最大的候鸟梄息地,每年都吸引了数以万计的鸟类爱好者拍照研究,给当地带来了巨大的经济效益,且该保护区在调节气候等方面也具有重要作用。以上事实体现了生物多样性的_____
价值。
24.(10分)生态平衡是一种动态平衡,包括结构和功能上的稳定。如图中“置位点”为生态系统所具有的某个理想状态,其中P、A、B、C、D、E表示其生物成分,箭头表示物质的传递方向。
(1)如图所示,构成该生态系统营养结构的生物有________,它们之间形成了复杂的食物链(网),能量流动沿着该渠道进行。在能量流动过程中,每一营养级的同化量中不能被其他生物再度利用的能量是________;未利用的能量在生物体内的存在形式是_______。
(2)若B中的能量不变,将D的食物比例由B:C=1:1调整为2:1,能量传递效率按10%计算,该生态系统传递给D的能量是原来的________倍。假设A摄入的能量为a,其粪便中的能量为b,通过呼吸作用消耗的能量为c,用于生长、发育和繁殖的能量为d,则由A流入B的能量最多为________。
(3)图中碳元素在B、E间以________形式传递。虽然氮元素是不断循环的,但农田生态系统仍需不断施加氮肥,主要原因是________。
25. (12分)冠心病是指给心脏供血的冠状动脉发生粥样硬化,使血管腔狭窄或闭塞,导致心肌缺血缺氧或坏死而引起的心脏病,心肌缺血缺氧引发心前区疼痛,导致心率加快,可通过受体阻断药来治疗。
(1)研究发现,高血脂沉积在损伤内皮下形成斑块,斑块长大甚至破裂,使血管完全堵塞导致心梗,产生胸痛感,该过程________(是/不是)反射,理由是________。
(2)图中神经细胞产生和维持静息电位的主要原因是__________。据图分析,NE参与了________调节过程。
(3)交感神经和副交感神经两部分构成了________系统,它们的作用往往是相反的。受体阻断药可选择性结合受体,阻止相应信号的作用。现以狗为实验对象,据图选择作用于心肌细胞的受体阻断药(假定给药过程不影响心率),设计实验对它们的这一作用特点进行验证并写出实验思路和预期结果。
29,山东省烟台市2023-2024学年高二上学期期末考试生物试题: 这是一份29,山东省烟台市2023-2024学年高二上学期期末考试生物试题,共1页。
29,山东省烟台市2023-2024学年高二上学期期末考试生物试题(1): 这是一份29,山东省烟台市2023-2024学年高二上学期期末考试生物试题(1),共8页。
山东省烟台市2023-2024学年高二上学期期末考试生物试题: 这是一份山东省烟台市2023-2024学年高二上学期期末考试生物试题,文件包含教研室提供山东省烟台市2023-2024学年高二上学期期末考试生物试题pdf、高二生物试题参考答案及评分标准pdf等2份试卷配套教学资源,其中试卷共9页, 欢迎下载使用。

