2022年高考物理一轮复习(新高考版2(粤冀渝湘)适用) 第1章 第1讲 运动的描述学案
展开目标要求 1.了解质点和位移的概念,知道把物体看成质点的条件.2.了解参考系的作用,会在实例中选择合适的参考系.3.掌握速度、加速度,体会比值定义法和极限思想.
考点一 质点、参考系和位移
基础回扣
1.质点
(1)质点是用来代替物体的具有质量的点,质点是一种理想化模型.
(2)把物体看作质点的条件:物体的形状和大小对所研究问题的影响可以忽略不计.
2.参考系
在描述物体运动时,用来作为参考的物体,通常以地面为参考系.
3.路程和位移
(1)路程是物体运动轨迹的长度,它是标量.
(2)位移是由初位置指向末位置的有向线段,它是矢量.
(3)在单向直线运动中,位移的大小等于路程;其他情况下,位移的大小小于路程.
1.(质点)做下列运动的物体,能当成质点处理的是( )
A.研究跆拳道比赛中运动员的动作时
B.研究风力发电机叶片的旋转时
C.研究被运动员踢出的足球的旋转时
D.研究从上海到北京运动的火车的路径时
答案 D
解析 在研究跆拳道比赛中运动员的动作时,运动员的大小和形状不能忽略,不能把运动员当成质点处理,A错误;研究风力发电机叶片的旋转时,叶片的形状不能忽略,B错误;研究足球的旋转时,足球的大小和形状不能忽略,C错误;研究从上海到北京运动的火车的路径时,其大小和形状对所研究问题的影响可以忽略不计,可当成质点处理,D正确.
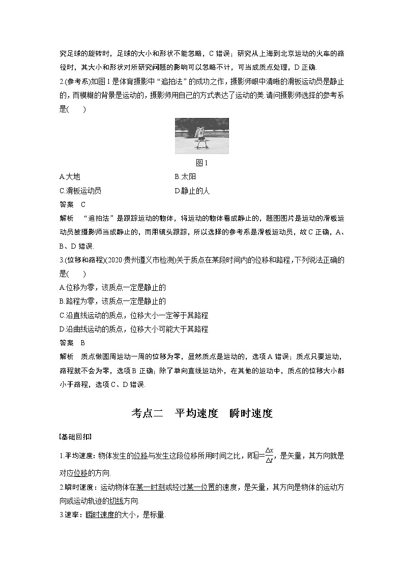
2.(参考系)如图1是体育摄影中“追拍法”的成功之作,摄影师眼中清晰的滑板运动员是静止的,而模糊的背景是运动的,摄影师用自己的方式表达了运动的美.请问摄影师选择的参考系是( )
图1
A.大地 B.太阳
C.滑板运动员 D.静止的人
答案 C
解析 “追拍法”是跟踪运动的物体,将运动的物体看成静止的,题图图片是运动的滑板运动员被摄影师当成静止的,而用镜头跟踪,所以选择的参考系是滑板运动员,故C正确,A、B、D错误.
3.(位移和路程)(2020·贵州遵义市检测)关于质点在某段时间内的位移和路程,下列说法正确的是( )
A.位移为零,该质点一定是静止的
B.路程为零,该质点一定是静止的
C.沿直线运动的质点,位移大小一定等于其路程
D.沿曲线运动的质点,位移大小可能大于其路程
答案 B
解析 质点做圆周运动一周的位移为零,显然质点是运动的,选项A错误;质点只要运动,路程就不会为零,选项B正确;除了单向直线运动外,在其他的运动中,质点的位移大小都小于路程,选项C、D错误.
考点二 平均速度 瞬时速度
基础回扣
1.平均速度:物体发生的位移与发生这段位移所用时间之比,即eq \x\t(v)=eq \f(Δx,Δt),是矢量,其方向就是对应位移的方向.
2.瞬时速度:运动物体在某一时刻或经过某一位置的速度,是矢量,其方向是物体的运动方向或运动轨迹的切线方向.
3.速率:瞬时速度的大小,是标量.
4.平均速率:物体运动的路程与通过这段路程所用时间的比值,不一定(填“一定”或“不一定”)等于平均速度的大小.
技巧点拨
1.平均速度和瞬时速度的区别与联系
(1)区别:平均速度表示物体在某段时间或某段位移内运动的平均快慢程度,瞬时速度表示物体在某一时刻或某一位置运动的快慢程度.
(2)联系:瞬时速度是运动时间Δt→0时的平均速度,公式v=eq \f(Δx,Δt)中,当Δt→0时v是瞬时速度.
2.eq \x\t(v)=eq \f(Δx,Δt)是平均速度的定义式,适用于所有的运动,求平均速度要找准“位移”和发生这段位移所需的“时间”;而eq \x\t(v)=eq \f(v0+v,2)只适用于匀变速直线运动.
例1 为了测定气垫导轨上滑块的加速度,滑块上安装了宽度为d=3.0 mm的遮光板,如图2所示,滑块在牵引力作用下匀加速先后通过两个光电门,配套的数字毫秒计记录了遮光板通过光电门1的时间为Δt1=0.03 s,通过光电门2的时间为Δt2=0.01 s,遮光板从开始遮住光电门1到开始遮住光电门2的时间为Δt=3.00 s,则滑块的加速度约为( )
图2
m/s2 m/s2
C.6.7 m/s2 D.不能计算出
答案 A
解析 遮光板通过光电门1时的速度v1=eq \f(d,Δt1)=eq \f(0.003,0.03) m/s=0.10 m/s,遮光板通过光电门2时的速度v2=eq \f(d,Δt2)=eq \f(0.003,0.01) m/s=0.30 m/s,故滑块的加速度a=eq \f(v2-v1,Δt)≈0.067 m/s2,选项A正确.
用极限法求瞬时速度
由平均速度eq \x\t(v)=eq \f(Δx,Δt)可知,当Δt→0时,平均速度就可以认为是某一时刻或某一位置的瞬时速度.测出物体在微小时间Δt内发生的微小位移Δx,就可求出瞬时速度,这样瞬时速度的测量便可转化为微小时间Δt和微小位移Δx的测量.
4.(平均速度)(2020·四川自贡市田家炳中学高三期中)一质点沿直线Ox方向做变速运动,它离开O点的距离x随时间t变化的关系为x=(5+2t3) m,该质点在t=0到t=2 s间的平均速度和t=2 s到t=3 s间的平均速度的大小分别为( )
A.12 m/s,39 m/s B.8 m/s,38 m/s
C.12 m/s,19.5 m/s D.8 m/s,13 m/s
答案 B
解析 由x=5+2t3可知:t1=0时,x1=5 m;t2=2 s时,x2=21 m;t3=3 s时,x3=59 m;所以:Δx1=x2-x1=16 m,Δx2=x3-x2=38 m,故平均速度大小分别为:eq \x\t(v)1=eq \f(Δx1,Δt1)=8 m/s,eq \x\t(v)2=eq \f(Δx2,Δt2)=38 m/s,选项B正确.
5.(瞬时速度、光电门)(2020·湖北荆州市质检)如图3所示,气垫导轨上滑块经过光电门时,其上的遮光条将光遮住,电子计时器可自动记录遮光时间Δt.测得遮光条的宽度为Δx,用eq \f(Δx,Δt)近似代表滑块通过光电门时的瞬时速度.为使eq \f(Δx,Δt)更接近瞬时速度,正确的措施是( )
图3
A.换用宽度更窄的遮光条
B.提高测量遮光条宽度的精确度
C.使滑块的释放点更靠近光电门
D.增大气垫导轨与水平面的夹角
答案 A
考点三 加速度
基础回扣
1.物理意义:描述物体速度变化快慢的物理量.
2.定义:物体速度的变化量和发生这一变化所用时间之比.
定义式:a=eq \f(Δv,Δt),单位:m/s2.
3.方向:与Δv的方向一致,由合力的方向决定,而与v0、v的方向无关(填“有关”或“无关”),是矢量.
技巧点拨
1.速度、速度的变化量和加速度的对比
2.判断直线运动中的“加速”或“减速”方法
判断物体做加速运动还是减速运动,关键是看物体的加速度与速度的方向关系.
(1)a和v同向―→eq \b\lc\{\rc\ (\a\vs4\al\c1(a不变,v随时间均匀增加,a增大,v增加得越来越快,a减小,v增加得越来越慢))
(2)a和v反向―→eq \b\lc\{\rc\ (\a\vs4\al\c1(a不变,v随时间均匀减小(或反向增加),a增大,v减小(或反向增加)得越来越快,a减小,v减小(或反向增加)得越来越慢))
加速度的理解及“加速”“减速”的判断
例2 (2020·河南三门峡市模拟)一个质点做方向不变的直线运动,加速度的方向始终与速度的方向相同,但加速度大小先保持不变,再逐渐减小至零,则在此过程中( )
A.速度先逐渐增大,然后逐渐减小,当加速度减小到零时,速度达到最小值
B.速度先均匀增大,然后增大得越来越慢,当加速度减小到零时,速度达到最大值
C.位移逐渐增大,当加速度减小到零时,位移将不再增大
D.位移先逐渐增大,后逐渐减小,当加速度减小到零时,位移达到最小值
答案 B
解析 加速度方向与速度方向同向,速度应增大,当加速度不变时,速度均匀增大;当加速度减小时,速度仍增大,但增大得越来越慢;当加速度为零时,速度达到最大值,保持不变,选项A错误,B正确.因质点速度方向不变化,始终向同一方向运动,最终做匀速运动,所以位移一直在增大,选项C、D错误.
加速度的计算
例3 (多选)一物体做匀变速直线运动,某时刻速度大小为4 m/s,1 s后速度的大小变为
10 m/s,在这1 s内该物体的可能运动情况为( )
A.加速度的大小为6 m/s2,方向与初速度的方向相同
B.加速度的大小为6 m/s2,方向与初速度的方向相反
C.加速度的大小为14 m/s2,方向与初速度的方向相同
D.加速度的大小为14 m/s2,方向与初速度的方向相反
答案 AD
解析 以初速度的方向为正方向,若初、末速度方向相同,加速度a=eq \f(v-v0,t)=eq \f(10-4,1) m/s2=6 m/s2,方向与初速度的方向相同,A正确,B错误;若初、末速度方向相反,加速度a=eq \f(v-v0,t)=eq \f(-10-4,1) m/s2=-14 m/s2,负号表示方向与初速度的方向相反,C错误,D正确.
6.(加速度和速度、速度的变化量的对比)关于速度、速度的变化量和加速度,正确的说法是
( )
A.物体运动时,速度的变化量越大,它的加速度一定越大
B.速度很大的物体,其加速度可以为零
C.某时刻物体的速度为零,其加速度一定为零
D.加速度很大时,运动物体的速度一定很快变大
答案 B
解析 由a=eq \f(Δv,Δt)可知,当知道速度的变化量,但不知道Δt的大小时,无法确定加速度的大小,故A错误;高速匀速飞行的战机,速度很大,但速度的变化量为零,加速度为零,故B正确;例如:竖直上抛的物体到达最高点时,速度为零,加速度为g,故C错误;加速度很大,说明速度变化很快,速度可能很快变大,也可能很快变小,故D错误.
7.(加速度的计算)(2021·山东省实验中学月考)如图4所示,弹丸和足球的初速度均为v1=10 m/s,方向水平向右.设它们与木板作用的时间都是0.1 s,那么:
图4
(1)子弹击穿木板后速度大小变为7 m/s,方向不变,求弹丸击穿木板时的加速度大小及方向;
(2)足球与木板作用后反向弹回的速度大小为7 m/s,求足球与木板碰撞反弹时的加速度大小及方向.
答案 (1)30 m/s2 方向与初速度方向相反
(2)170 m/s2 方向与初速度方向相反
解析 (1)设弹丸初速度方向为正方向,则知弹丸的初速度为v1=10 m/s,末速度为v2=7 m/s,根据加速度的定义知,此过程中弹丸的加速度a1=eq \f(Δv,Δt)=eq \f(7-10,0.1) m/s2=-30 m/s2,负号表示加速度的方向与初速度的方向相反.
(2)设足球初速度方向为正方向,则知足球的初速度为v1=10 m/s,末速度为v2′=-7 m/s,根据加速度的定义知,此过程中足球的加速度a2=eq \f(Δv,Δt)=eq \f(-7-10,0.1) m/s2=-170 m/s2,负号表示加速度的方向与初速度的方向相反.
课时精练
1.(2020·河南八市重点中学月考)大疆T16植保无人机喷洒农药,最快速度达到150亩/小时,可持续工作8小时.下列说法中正确的是( )
A.调整无人机在空中的姿态时可以将无人机看成质点
B.确定无人机的位置时需要建立三维坐标系
C.观察无人机飞行速度时可以选取无人机上的摄像机为参考系
D.“8小时”指的是时刻
答案 B
解析 调整无人机在空中的姿态时,无人机的大小和形状不能忽略不计,不能将无人机看成质点,A错误;无人机在高空飞行,确定其空间位置时需要建立三维坐标系,B正确;观察无人机飞行速度时可以选取地面为参考系,摄像机与无人机相对静止,不能选取无人机上的摄像机为参考系,C错误;“8小时”指的是时间间隔,D错误.
2.在“金星凌日”的精彩天象中,观察到太阳表面上有颗小黑点缓慢走过,持续时间达六个半小时,那便是金星,如图1所示.下列说法正确的是( )
图1
A.地球在金星与太阳之间
B.观测“金星凌日”时可将太阳看成质点
C.以太阳为参考系,金星绕太阳一周位移不为零
D.以太阳为参考系,可以认为金星是运动的
答案 D
解析 金星通过太阳和地球之间时,我们才能看到金星没有被太阳照亮的一面呈黑色,选项A错误;因为观测“金星凌日”时太阳的大小对所研究的问题起着至关重要的作用,所以不能将太阳看成质点,选项B错误;以太阳为参考系,金星绕太阳一周,起点与终点重合,位移为零,选项C错误;金星相对于太阳的空间位置发生了变化,所以以太阳为参考系,金星是运动的,选项D正确.
3.2020年初,面对新型冠状病毒疫情,宁波医疗救援队先后两批出征前往武汉,假设两批医疗援助人员从宁波的同一个医院出发分别采用如图2所示导航中的推荐方案1和2至武汉的同一家医院,下列说法正确的是( )
图2
A.两批医疗人员的路程一定相同
B.图片左下角中的推荐方案的11小时41分钟是指时间间隔
C.图片左下角中的推荐方案的889.1公里是指位移的大小
D.两批医疗人员的平均速度一定相同
答案 B
解析 路程为实际走过轨迹的长度,通过题图无法判断两种方案轨迹长度的关系,所以路程不一定相同,故A错误;图片左下角中的推荐方案的11小时41分钟,指的是从起点到终点这一过程所用的时间,为时间间隔,故B正确;图片左下角中的推荐方案的889.1公里是指从起点到终点的轨迹的长度,为路程,而位移大小为起点到终点的线段的长度,由题图可判断,路程大于位移的大小,故C错误;平均速度eq \x\t(v)=eq \f(Δx,Δt),由题图可判断两批医疗人员的位移大小相等,但时间不一定相等,故平均速度不一定相同,故D错误.
4.(2020·江苏连云港市锦屏高级中学高三期中)下列所说的物体的速度通常指平均速度的是
( )
A.某同学百米赛跑的速度
B.物体竖直上抛到最高点时的速度
C.子弹射出枪口时的速度
D.物体下落后第2 s末的速度
答案 A
解析 某同学百米赛跑的速度为某一过程的速度,指平均速度,故A正确;物体竖直上抛到最高点时的速度为某一位置的速度,为瞬时速度,故B错误;子弹射出枪口时的速度为瞬时速度,故C错误;物体下落后第2 s末的速度为某一时刻的速度,为瞬时速度,故D错误.
5.(2020·上海师大附中高三期末)某中学举行秋季运动会,在100 m竞赛中,测得某一运动员5 s末的瞬时速度为10.4 m/s,10 s末到达终点的瞬时速度为10.2 m/s.则他在此竞赛中的平均速度为( )
A.10.2 m/s B.10 m/s C.10.3 m/s D.10.4 m/s
答案 B
解析 由平均速度的定义,总的位移是100 m,总的时间是10 s,所以v=eq \f(Δx,Δt)=10 m/s,故B正确,A、C、D错误.
6.(2020·河北深州市中学高三期中)在下列几种情景中,对情景的分析和判断正确的是( )
A.点火后即将升空的火箭,因火箭还没运动,所以加速度一定为零
B.高速公路上沿直线高速行驶的轿车为避免事故紧急刹车,因轿车紧急刹车时速度变化很快,所以加速度很大
C.高速行驶的磁悬浮列车,因速度很大,所以加速度也一定很大
D.太空中的“天宫一号”绕地球匀速转动,其加速度为零
答案 B
解析 点火后即将升空的火箭的速度为零,但是加速度不为零,故A错误;轿车紧急刹车,速度变化很快,即加速度很大,故B正确;磁悬浮列车高速行驶,速度很大,若做匀速直线运动,加速度为零,故C错误;太空中的“天宫一号”绕地球匀速转动,有向心加速度,其加速度不为零,选项D错误.
7.(多选)(2020·北大附中实验学校高三模拟)下列说法正确的是( )
A.加速度的方向总是和速度方向相同
B.加速度的方向总是和速度变化量的方向相同
C.物体具有向东的加速度时,速度的方向可能向西
D.做直线运动的物体,加速度减小,速度也一定减小
答案 BC
解析 加速度的方向与速度变化量的方向相同,与速度方向没有关系,A错误,B正确;物体具有向东的加速度时,速度的方向可能向西,即加速度与速度方向相反,例如向西做减速运动,C正确;做直线运动的物体若加速度与速度方向相同,加速度减小,速度增大,D错误.
8.校运会400 m比赛中,终点在同一直线上,但起点不在同一直线上(如图3所示).关于这样的做法,下列说法正确的是( )
图3
A.这样做的目的是使参加比赛的同学位移大小相同
B.这样做的目的是使参加比赛的同学路程相同
C.这样做的目的是使参加比赛的同学所用时间相同
D.这种做法其实是不公平的,明显对外侧跑道的同学有利
答案 B
解析 校运会400 m比赛,其跑道是弯的,为了保证其路程均为400 m且终点在同一直线上,故起点不在同一直线上,故B正确.
9.(2020·浙江丽水市高三期中)如图4所示是汽车的速度计,某同学在汽车中观察速度计指针位置的变化.开始时指针指示在如图甲所示的位置,经过8 s后指针指示在如图乙所示的位置,若汽车做匀变速直线运动,那么它的加速度约为( )
图4
A.0.6 m/s2 B.1.4 m/s2 C.11 m/s2 D.5.0 m/s2
答案 B
解析 由题图可知,初速度约为20 km/h,末速度约为60 km/h,根据加速度的定义式a=eq \f(Δv,Δt),将速度换算成国际单位后,代入上式,可得a≈1.4 m/s2,因此B正确,A、C、D错误.
10.如图5是高速上某一“区间测速”的标牌,该路段全长66 km、全程限速100 km/h,一辆汽车通过监测起点和终点的速度分别为95 km/h和90 km/h,通过测速区间的时间为30 min.下列判断正确的是( )
图5
A.全长66 km表示位移
B.通过起点的速度95 km/h表示瞬时速度
C.该汽车全程的平均速度是92.5 km/h
D.该汽车没有超速
答案 B
解析 全长66 km表示路程,故A错误;通过起点和终点的速度均是瞬时速度,故B正确;因位移未知,故不能求解平均速度,故C错误;由v=eq \f(s,t)可知,平均速率为v=eq \f(66 km,0.5 h)=132 km/h,大于全程限速100 km/h,该汽车超速,故D错误.
11.(多选)一物体做匀变速直线运动,当t=0时,物体的速度大小为12 m/s,方向向东;当t=2 s时,物体的速度大小为8 m/s,方向仍向东,则当物体的速度大小变为2 m/s时,t可能为( )
A.3 s B.5 s C.7 s D.9 s
答案 BC
解析 物体做初速度v0=12 m/s的匀变速直线运动,加速度a=eq \f(v2-v0,t)=-2 m/s2;若2 m/s的速度方向向东,则t1=eq \f(v1-v0,a)=5 s;若2 m/s的速度方向向西,则t2=eq \f(-v1-v0,a)=7 s,故选项B、C正确,A、D错误.
12.如图6所示,在气垫导轨上安装有两个光电门A、B,A、B间距离为L=30 cm.为了测量滑块的加速度,在滑块上安装了一宽度为d=1 cm的遮光条.现让滑块以某一加速度通过光电门A、B.现记录了遮光条通过两光电门A、B的时间分别为0.010 s、0.005 s,滑块从光电门A到B的时间为0.200 s.则下列说法正确的是( )
图6
A.滑块经过A的速度为1 cm/s
B.滑块经过B的速度为2 cm/s
C.滑块的加速度为5 m/s2
D.滑块在A、B间的平均速度为3 m/s
答案 C
解析 滑块经过A时的速度为vA=eq \f(d,tA)=1 m/s,经过B时的速度为vB=eq \f(d,tB)=2 m/s,选项A、B错误;滑块在A、B间的平均速度为v=eq \f(L,t)=1.5 m/s,选项D错误;由a=eq \f(vB-vA,t)得,滑块的加速度为a=5 m/s2,选项C正确.
13.如图7所示,物体沿曲线轨迹的箭头方向运动,通过AB、ABC、ABCD、ABCDE四段曲线轨迹所用的时间分别是1 s、2 s、3 s、4 s.下列说法不正确的是( )
图7
A.物体在AB段的平均速度为1 m/s
B.物体在ABC段的平均速度为eq \f(\r(5),2) m/s
C.AB段的平均速度比ABC段的平均速度更能反映物体经过A点时的瞬时速度
D.物体在B点的速度等于AC段的平均速度
答案 D
解析 由eq \x\t(v)=eq \f(Δx,Δt)可得:eq \x\t(v)AB=eq \f(1,1) m/s=1 m/s,eq \x\t(v)AC=eq \f(\r(5),2) m/s,故A、B正确;所选取的过程离A点越近,其相应阶段的平均速度越接近A点的瞬时速度,故C正确;由A经B到C的过程不是匀变速直线运动过程,故B点虽然为中间时刻,但其速度不等于AC段的平均速度,D错误.
14.(2020·广东深圳中学月考)汽车沿直线从甲地开往乙地.
(1)若在前一半路程的平均速度为v1,后一半路程的平均速度为v2,则汽车全程的平均速度为多少?
(2)若汽车在全程所用时间的前一半时间的平均速度为v1,后一半时间的平均速度为v2,则全程的平均速度为多少?
(3)若v1≠v2,两种情况下的平均速度哪个大?
答案 (1)eq \f(2v1v2,v1+v2) (2)eq \f(v1+v2,2) (3)后一种情况平均速度较大
解析 (1)设甲、乙两地的距离为x,前一半路程所用时间为t1,后一半路程所用时间为t2,根据平均速度的定义式有v=eq \f(x,t1+t2),又t1=eq \f(\f(x,2),v1),t2=eq \f(\f(x,2),v2),解得v=eq \f(2v1v2,v1+v2).
(2)设全程所用时间为t,前一半时间的位移为x1=v1·eq \f(t,2),后一半时间的位移为x2=v2·eq \f(t,2),由平均速度的定义式得v′=eq \f(x1+x2,t)=eq \f(v1+v2,2).
(3)v′-v=eq \f(v1+v2,2)-eq \f(2v1v2,v1+v2)=eq \f((v1-v2)2,2(v1+v2))≥0,
由于v1≠v2,所以v′>v,即后一种情况的平均速度较大.
15.雷达是一种利用电磁波来测定物体位置和速度的设备,某防空雷达发现一架飞机正在以水平速度朝雷达正上方匀速飞来.某时刻在雷达监视屏上显示的波形如图8甲所示,经过t=173 s后雷达向正上方发射和接收到的波形如图乙所示,已知雷达监视屏上相邻刻度线间表示的时间间隔为1×10-4 s,电磁波的速度为3×108 m/s,则该飞机的飞行速度大小约为( )
图8
A.1 200 m/s B.900 m/s
C.500 m/s D.300 m/s
答案 D
解析 由题图甲知,雷达第一次发射电磁波时,飞机和雷达的距离为s1=eq \f(1,2)ct1=eq \f(1,2)×3×108×4×10-4 m=6×104 m,由题图乙得雷达第二次发射电磁波时,飞机和雷达的竖直距离为h=eq \f(1,2)ct2=eq \f(1,2)×3×108×2×10-4 m=3×104 m.设该段时间内飞机水平飞行的距离为s2,则s1、s2、h在空间构成一个直角三角形,利用数学关系得s2=eq \r(s12-h2)=3eq \r(3)×104 m,飞机的飞行速度v=eq \f(s2,t)≈300 m/s,选D.
比较项目
速度
速度的变化量
加速度
物理意义
描述物体运动快慢和方向
描述物体速度的改变
描述物体速度变化快慢
公式
v=eq \f(Δx,Δt)
Δv=v-v0
a=eq \f(Δv,Δt)=eq \f(v-v0,t)
决定因素
匀变速直线运动中,由v=v0+at知v的大小由v0、a、t决定
由Δv=aΔt知Δv由a与Δt决定
由a=eq \f(F,m)知,a由F、m决定,与v、Δv、t无关
2022年高考物理一轮复习(新高考版2(粤冀渝湘)适用) 第10章 第1讲 磁场及其对电流的作用学案: 这是一份2022年高考物理一轮复习(新高考版2(粤冀渝湘)适用) 第10章 第1讲 磁场及其对电流的作用学案,共20页。
2022年高考物理一轮复习(新高考版2(粤冀渝湘)适用) 第8章 第1讲 电场力的性质学案: 这是一份2022年高考物理一轮复习(新高考版2(粤冀渝湘)适用) 第8章 第1讲 电场力的性质学案,共23页。
2022年高考物理一轮复习(新高考版2(粤冀渝湘)适用) 第8章 第2讲 电场能的性质学案: 这是一份2022年高考物理一轮复习(新高考版2(粤冀渝湘)适用) 第8章 第2讲 电场能的性质学案,共19页。

