2022年最新人教版九年级化学下册第九单元溶液期末试卷免费版
展开
这是一份2022年最新人教版九年级化学下册第九单元溶液期末试卷免费版,共12页。试卷主要包含了单选题,填空题,计算题,实验探究等内容,欢迎下载使用。
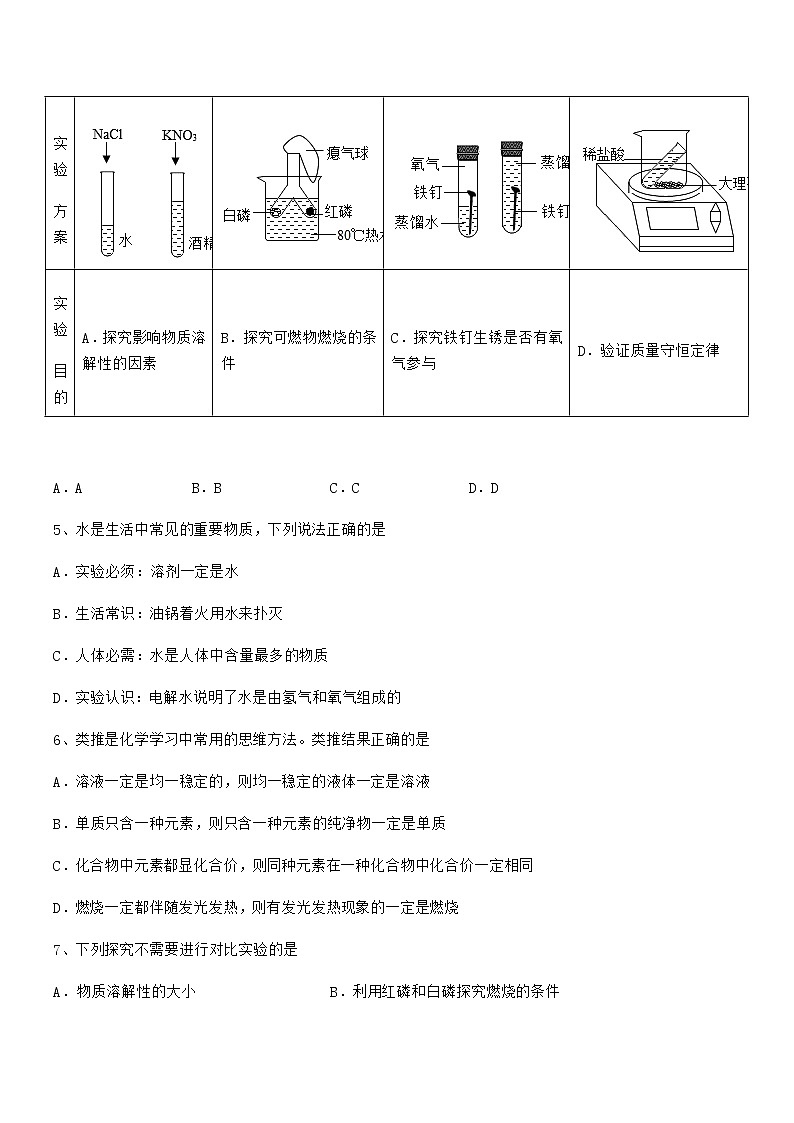
最新人教版九年级化学下册第九单元溶液期末试卷免费版(考试时间:90分钟,总分100分)班级:__________ 姓名:__________ 分数:__________一、单选题(每小题3分,共计24分)1、类推是化学学习中常用的方法。以下类推结果正确的是A.KNO3溶于水会使溶液温度降低,所以溶于水能使溶液温度降低的物质一定是KNO3B.单质是由一种元素组成的,所以由一种元素组成的物质一定是单质C.活泼金属与稀盐酸反应放出气体,所以与盐酸反应放出气体的物质一定是活泼金属D.氢气点燃之前要检验纯度,所以点燃可燃性气体之前都要检验纯度2、下列说法正确的是A.通过电解水实验说明水由氢气和氧气组成的B.100g98%的浓硫酸加入400g水稀释能得到19.6%的稀硫酸C.电器着火用水扑灭,以降低可燃物的着火点D.C、CO和CO2都具有可燃性和还原性3、花生油、盐、面酱、醋是厨房中常用的调味品,将它们分别与足量水充分混合后,形成的混合物属于溶液的是①花生油 ②食盐 ③面酱 ④白醋A.①③ B.②③ C.①④ D.②④4、根据下列实验方案进行实验,能达到实验目的的是实验方案实验目的A.探究影响物质溶解性的因素B.探究可燃物燃烧的条件C.探究铁钉生锈是否有氧气参与D.验证质量守恒定律 A.A B.B C.C D.D5、水是生活中常见的重要物质,下列说法正确的是A.实验必须:溶剂一定是水B.生活常识:油锅着火用水来扑灭C.人体必需:水是人体中含量最多的物质D.实验认识:电解水说明了水是由氢气和氧气组成的6、类推是化学学习中常用的思维方法。类推结果正确的是A.溶液一定是均一稳定的,则均一稳定的液体一定是溶液B.单质只含一种元素,则只含一种元素的纯净物一定是单质C.化合物中元素都显化合价,则同种元素在一种化合物中化合价一定相同D.燃烧一定都伴随发光发热,则有发光发热现象的一定是燃烧7、下列探究不需要进行对比实验的是A.物质溶解性的大小 B.利用红磷和白磷探究燃烧的条件C.二氧化锰能否加快过氧化氢分解速率 D.空气中氧气体积分数的测定8、属于溶液的是A.蒸馏水 B.矿泉水 C.泥沙水 D.油水二、填空题(每小题4分,共计20分)1、甲、乙两种固体物质的溶解度曲线如下图所示。(1)t1℃时,甲、乙饱和溶液中溶质的质量分数:甲______乙(填“>”“<”或“=”)。(2)t2℃时,将60g乙物质放入100g水中,所得溶液中,溶质与溶剂的质量比为______(填最简整数比)。(3)现有t2℃时,甲、乙两种物质的饱和溶液各100,将这两种溶液分别降温到t1℃,所得溶液中溶质的质量分数甲______乙(填“>”、“<”或“=”)。(4)小明同学进行了如下图所示的实验:上述实验过程中所得的溶液,属于不饱和溶液的是______(填序号),溶液中溶质的质量分数相同的是______(填序号)。(5)喝了汽水以后,常常会打嗝。这说明随温度升高气体的溶解度______。2、如图是A 、B、C三种物质的溶解度曲线,请据图回答:(1)时, A、B、C三种物质的溶解度由大到小的顺序是___________ (填字母序号,下同);(2)将时的等质量三种物质的饱和溶液分别降到0°C时,析出溶质最多的是___________,无溶质析出的是___________。(3)20°C时,将30gA物质加入到50g水中并充分搅拌,形成溶液的质量为___________g;(4)当A中含有少量B,为了得到纯净的A,可采用___________的方法。(5)时,将等质量的A 、B、C三种物质配制成饱和溶液,所需水的质量由多到少的顺序是___________。(6)将时A 、B、C三种物质的饱和溶液降低温度到时,这三种溶液中溶质质量分数由大到小的顺序是___________。3、根据所学知识回答:(1)小明绘制的三种固体物质的溶解度曲线如图所示。①在t2℃时,甲物质的溶解度为______。②t2℃时甲、乙、丙三种物质的溶解度大小关系是______。③要使乙物质析出晶体,可采取______的方法。④将90克甲物质的饱和溶液从t3℃降温到t2℃,析出甲物质的质量为______克。(2)目前市场上销售的汽水饮料大多数是碳酸饮料,其中溶有二氧化碳气体。打开汽水瓶瓶盖时,汽水会自动喷出来,喝了汽水后,常常会打嗝。说明气体的溶解度与______和______有关。4、硝酸钾和氯化铵的溶解度曲线如图1所示。某化学兴趣小组的同学进行了如图2所示实验,R是硝酸钾、氯化铵中的一种物质。(1)硝酸钾和氯化铵两种物质的溶解度均随温度的升高而______。(2)由图1可知:t1℃时,氯化铵饱和溶液中溶质与溶液的质量比为______。(3)结合图1和图2判断:烧杯内的物质R是______,①②③三种情况下,一定是饱和溶液的有______(填序号)。5、如图甲是A、B、C三种固体物质的溶解度曲线。(1)t1℃时,将30gA物质完全溶解于___________g蒸馏水中,可得到A的饱和溶液。(2)t2℃时,分别将100gA、B、C三种物质的饱和溶液降温至t1℃时,所得溶液中溶质质量分数由大到小的顺序为___________。(3)t2℃时,将B物质的不饱和溶液转变为饱和溶液,下列分析不正确的是___________(填序号)。①溶液的质量一定增大②溶剂的质量可能不变③溶质的质量可能不变④溶液中溶质质量分数一定增大(4)如图乙所示,20℃时,将试管放入盛有X饱和溶液的烧杯中,在试管中加人几小段镁条,再加入5mL稀盐酸,立即产生大量气泡,且烧杯中溶液变浑浊,则X可能为A、B、C三种固体物质中的___________(填字母)。三、计算题(每小题4分,共计36分)1、某化学实验小组的同学对实验室一颗生锈的铁钉产生了兴趣,经称量,生锈的铁钉重7.2克(假设其成分只有Fe和Fe2O3,不含其它杂质),把该铁钉放入一定浓度的稀硫酸中,充分反应,测得产生气体质量与稀硫酸质量关系如图所示。求:(1)反应结束时产生气体的总质量为________。(2)所用稀硫酸溶质的质量分数?______(3)该铁钉中氧化铁的质量分数?______2、有50g10%的食盐溶液,要使其溶质质量分数变为20%,有以下三种方法,请你进行计算。(写出计算过程)(1)可加入多少克食盐?(2)可蒸发多少克水?(3)将其与溶质质量分数为25%的食盐溶液混合,需要25%的食盐溶液多少克?3、为了测定一种钢样品的含量,小明称取了12.8g钢样品,投入装有200.0g稀盐酸的烧杯中恰好完全反应(假设样品中的其他物质不与酸反应)。在实验过程中对烧杯(包括溶液和残余固体)进行称量,如下图所示。请计算:(1)反应生成氢气的质量为_____g。(2)钢样品中铁的质量分数为_____。(3)所用稀盐酸的溶质的质量分数。 (写出计算过程)4、某化学兴趣小组取部分变质的 Ca(OH)2(含杂质 CaCO3)样品8.0g投入200.0g水中,充分搅拌,通入足量CO2,溶质质量与反应的 CO2质量的关系如图所示。[提示:CaCO3+H2O+CO2=Ca(HCO3)2,Ca(HCO3)2能溶于水](1)Ca(OH)2全部转化为CaCO3时消耗的CO2 质量为______g。(2)8.0g样品中杂质CaCO3 的质量为多少?(3)通入 m3g CO2时,溶液中溶质的质量为多少?5、石灰厂为了测定一批石灰石样品中碳酸钙的质量分数,取用25 g石灰石样品,把125 g稀盐酸分5次加入样品中(样品中除碳酸钙外,其余的成分既不与盐酸反应,也不溶于水),充分反应后经过滤、干燥等操作,最后称量,得实验数据如下表:次数12345稀盐酸的用量25g25g25g25g25g剩余固体的质量2015 g10 g5 g5 g(1)该石灰石样品中碳酸钙的质量分数是______;(2)计算该稀盐酸的溶质质量分数(写出计算过程,结果精确到0.1%)。6、计算题为测定某过氧化氢溶液的溶质质量分数,取68g过氧化氢溶液和2g二氧化锰与烧杯中,充分反应后烧杯中物质的总质量为66.8g。(1)氧气的质量为____________。(2)求过氧化氢溶液的溶质质量分数_____。7、为测定某石灰石样品中碳酸钙的质量分数,取25g该样品(杂质不参加反应也不溶于水),加入盛有146g稀盐酸的烧杯中,恰好完全反应,气体全部逸出,反应后烧杯内物质的总质量为162.2g.试回答:(1)生成气体的总质量为___________g。(2)该石灰石样品中碳酸钙的质量分数为___________(精确到0.1%)。(3)所用稀盐酸的溶质质量分数为多少。8、某同学为定量研究氢氧化钠溶液与稀盐酸反应,做了如下实验:取适量的溶质质量分数为10%的氢氧化钠溶液,加入到50克溶质质量分数为7.3%的稀盐酸中,恰好完全反应。求:(写计算过程)(1)加入的氢氧化钠溶液的质量。(2)反应后所得溶液中溶质的质量分数。9、某化学兴趣小组为了测定当地的石灰石(主要成分是CaCO3)的质量分数,他们做了如下实验:取24克样品放入烧杯中,向其中逐渐加入100克一定质量分数的稀盐酸(杂质不溶于水也不与酸反应),所用盐酸的质量分数与剩余固体的质量关系如图所示,请根据图中的数据进行计算:(1)石灰石样品中CaCO3的质量为_____克。。(2)求所得溶液的溶质质量分数_____。(请根据化学方程式写出完整的计算步骤,结果保留一位小数)四、实验探究(每小题5分,共计20分)1、小明取酸性锌锰干电池进行探究,他发现电池内部结构如图1所示。(查阅资料)①锌皮中含有少量的铁 ②黑色糊状填充物由炭黑、MnO2、ZnC12和NH4Cl等组成③有关数据见下表 温度/p020406080100溶解度/gNH4C129.337.245.855.365.677.3ZnC12343395452488541614(实验探究一)小明取适量黑色糊状填充物,按图2所示实验流程进行探究。(1)溶液A中溶质主要有_____________(填化学式),操作Ⅱ中采用冷却热饱和溶液的方法实现两者分离的依据是 ___________。(2)欲从固体M中得到较纯的MnO2,操作Ⅲ可采用的简便方法是_____。(实验探究二)小明取电池外壳锌皮,用砂纸打磨干净,剪成小块,进行实验。(1)取一块锌皮放入盛有适量稀盐酸的烧杯中,有ZnCl2 生成。实验中可观察到的现象是____________。(2)另取一块锌皮放入盛有一定量CuSO4溶液的烧杯中,充分反应后得到溶液 E 和固体F。当溶液E中只含一种溶质时,该溶质是_____(填化学式);当固体F中只含一种物质时,溶液E中最少含有________种溶质。(3)若将6.5g锌皮与足量稀硫酸完全反应,则生成氢气的质量__0.2g(选填“<”、“>”或“=”)。2、为探究铁的化学性质,某学习小组做了如图甲所示实验。他们观察到试管a中铁粉全部溶解,产生大量气泡,溶液呈① ____ 色,反应的化学方程式为② ____ ;试管b中有③ ______ 色固体生成,该反应的化学方程式为④ _____ 。为进一步确定试管a所得溶液中的溶质成分和试管b所得固体的组成,他们进行了以下实验探究。(提出猜想)(1)试管a中的溶质成分:猜想一:FeSO4;猜想二:⑤ ______ 。(2)试管b中固体的组成:猜想三:Cu; 猜想四:Fe和Cu。(实验探究)甲图所示实验结束后,将试管a、试管b内的物质全部倒入同一烧杯中(如乙图所示),他们惊奇地发现烧杯内溶液中产生大量气泡。(总结交流)经过讨论,大家一致认为上述猜想中正确的是⑥ _______ 。(拓展探究)某混合溶液由硫酸铜和硫酸溶液组成。上述小组同学取192.4g该混合溶液于烧杯中,然后往其中加入33.6g铁粉,充分混合后,恰好完全反应。实验测得反应过程中产生气体的质量为0.4g。计算:(3)原混合溶液中H2SO4的质量 ______ 。(计算结果保留一位小数)(4)原混合溶液中CuSO4和H2SO4的质量比 ______ 。(5)完全反应后所得溶液中溶质的质量分数 _______ 。(计算结果保留一位小数)3、某化学兴趣小组展示了他们设计的“火龙生字”创新实验。用硝酸钾的热饱和溶液先在白纸上书写“火”字,晾干后白纸上出现硝酸钾晶体如图1所示。用带火星的木条接触硝酸钾晶体,立即有火花出现,并缓慢地沿着字的笔迹蔓延,最后呈现出“火”字的黑色痕迹(如图2所示)。现场的同学对此产生了浓厚的兴趣,随后进行了如下研究:(提出问题)为什么附有硝酸钾的白纸更容易燃烧?(查阅资料)硝酸钾不可燃烧,但受热易分解,生成亚硝酸钾(KNO2)和一种常见的气体单质。(猜想与假设)对于产生的是什么气体,四位同学有如下猜测:甲:二氧化氮;乙:氮气;丙:氧气;丁:氢气。丙同学首先排除了二氧化氮,理由是____;乙同学认为也不可能是氢气,他的理由是____。(进行实验)四位同学设计了实验对丙同学的猜想进行了验证,取少量硝酸钾晶体放入试管中加热,观察到的现象是_______,证明丙同学的猜想正确,硝酸钾分解的化学方程式是_______。(解释与结论)白纸上写过字的地方更容易燃烧的原因是_______。(反思与评价)为什么要用“硝酸钾的热饱和溶液”书写文字?已知硝酸钾在不同温度时的溶解度如下表:温度/°C20406080100溶解度/g31.663.9110169246你对上述问题的解释是:_______。4、对比归纳是学习化学的重要方法。请你参与下图三个探究活动并回答问题。(探究活动一)探究影响木炭燃烧剧烈程度的因素:木炭在氧气中燃烧比在空气中燃烧更剧烈,说明了影响木炭燃烧剧烈程度的因素是_____。(探究活动二)探究影响物质溶解性的因素:(1)同学们做了A试管和B试管的对比实验,发现B试管中固体可溶,A试管中固体几乎不溶。该对比实验说明了影响物质溶解性的因素是_____。(2)同学们又补充了C试管所示实验,他们想探究的影响因素是_____。(探究活动三)探究二氧化碳能否与水、饱和石灰水、氢氧化钠溶液反应:小明分别振荡三个软质塑料瓶,观察到塑料瓶都变瘪且变瘪的程度由大到小的顺序为A>B>C。(1)小明认为二氧化碳与三种物质都能发生反应,你认为小明的结论_____(填“是或否”)正确,理由是_____。(2)B瓶中发生反应的化学方程式为_____。(3)对比A瓶与_____瓶的实验现象,可证明二氧化碳能与氢氧化钠溶液发生反应且溶质的溶解性更强。
相关试卷
这是一份2022学年最新人教版九年级化学下册第九单元溶液期末模拟试卷免费版,共12页。试卷主要包含了单选题,填空题,计算题,实验探究等内容,欢迎下载使用。
这是一份2022学年最新人教版九年级化学下册第九单元溶液期末试卷【免费版】,共14页。试卷主要包含了单选题,填空题,计算题,实验探究等内容,欢迎下载使用。
这是一份2021年最新人教版九年级化学下册第九单元溶液期末模拟试卷【免费版】,共14页。试卷主要包含了单选题,填空题,计算题,实验探究等内容,欢迎下载使用。

