2021学年最新人教版九年级化学下册第十单元 酸和碱期末试卷(精品)
展开
这是一份2021学年最新人教版九年级化学下册第十单元 酸和碱期末试卷(精品),共11页。试卷主要包含了单选题,填空题,计算题,实验探究等内容,欢迎下载使用。
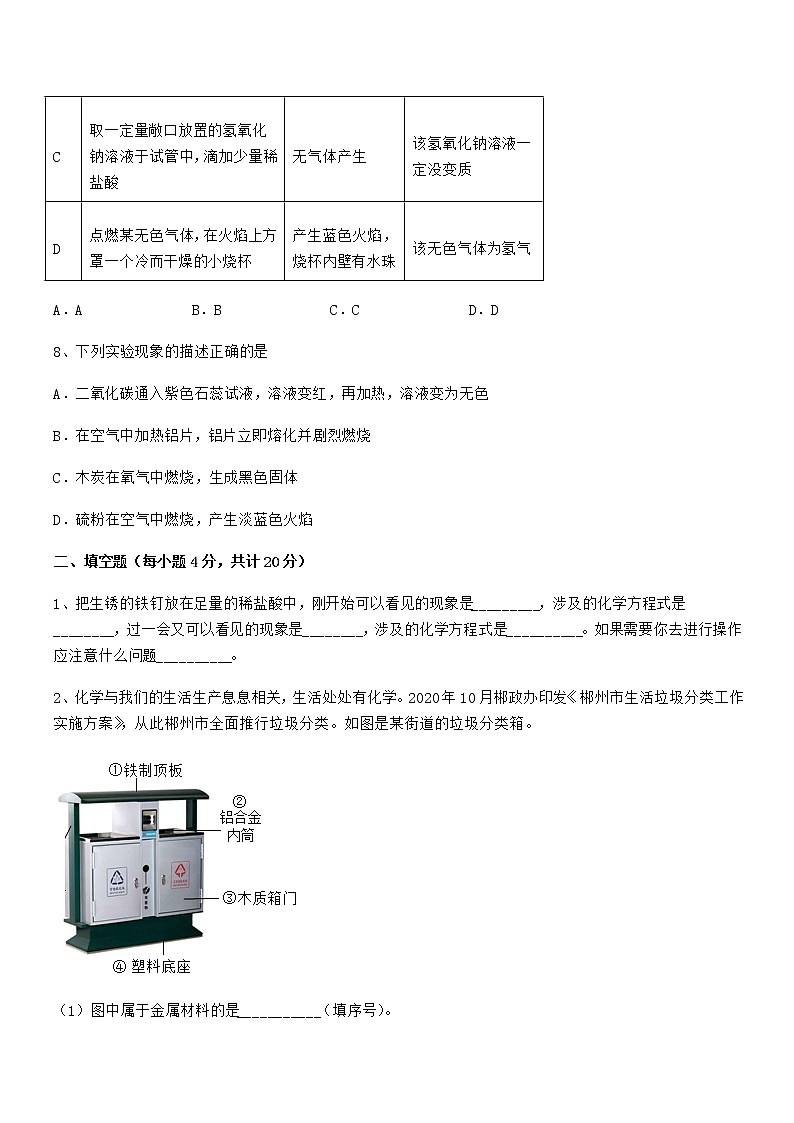
最新人教版九年级化学下册第十单元 酸和碱期末试卷(精品)(考试时间:90分钟,总分100分)班级:__________ 姓名:__________ 分数:__________一、单选题(每小题3分,共计24分)1、下列化学方程式中书写正确的是A.铁丝在氧气中燃烧:4Fe+3O2 2Fe2O3B.铁和盐酸混合:2Fe+ 6HC1=2FeCl3+3H2↑C.检验二氧化碳:CO2 +Ca(OH)2=CaCO3 + H2OD.用稀硫酸除去铁锈:Fe2O3+3H2SO4=Fe2(SO4)3+3H2O2、除杂和鉴别是化学的基本实验技能之一,下列实验操作能够达到目的的是选项实验目的实验操作A除去粗盐中的泥沙溶解、蒸发结晶B测定某废水的酸碱度取样,将湿润的pH试纸浸入样品中C检验CO2中混有HCl将气体通入紫色石蕊试液中D鉴别稀盐酸和稀硫酸取样,滴加氯化钡溶液,观察是否变浑浊A.A B.B C.C D.D3、物质性质决定用途。下列说法错误的是A.氧气能支持燃烧,用于火箭发射B.烧碱溶液呈碱性,用来治疗胃酸过多C.干冰升华能吸收大量的热,用于人工降雨D.红磷有可燃性,用来测定空气中氧气的含量4、下列活动中只涉及物理变化的是A.燃烧天然气炖制排骨 B.利用熟石灰改良酸性土壤C.用大米、红薯等酿酒 D.用活性炭吸附冰箱中的异味5、推理是学习化学常用的思维方法。下列说法正确的是A.5%的氯化钠溶液洒出一部分,剩余溶液的溶质质量分数仍为5%B.稀硫酸和氢氧化钠溶液都具有导电性,则蔗糖溶液也具有导电性C.金属镁、锌等能与稀盐酸反应产生氢气,则金属铜也能D.一定温度下KNO3饱和溶液中不能继续溶解KNO3,则也不能继续溶解其他物质6、已知反应:X+CuO→Cu+Y(反应条件已省略),X、Y均为纯净物。下列说法错误的是A.Y可能使紫色石蕊溶液变红B.参加反应的X的质量小于YC.常温下,X、Y一定是气体D.若X是单质,则Y一定是氧化物7、下列实验中,根据实验现象可得到相应结论的是 实验操作现象结论A将AgNO3溶液和Cu(NO3)2溶液分别加入两支装有铁钉的试管中铁钉表面分别有银白色固体和红色固体析出金属活动性由强到弱:Fe>Cu>AgB用拇指堵住收集了CH4的试管口,靠近火焰,移开拇指点火发出尖锐的爆鸣声试管中CH4不纯C取一定量敞口放置的氢氧化钠溶液于试管中,滴加少量稀盐酸无气体产生该氢氧化钠溶液一定没变质D点燃某无色气体,在火焰上方罩一个冷而干燥的小烧杯产生蓝色火焰,烧杯内壁有水珠该无色气体为氢气A.A B.B C.C D.D8、下列实验现象的描述正确的是A.二氧化碳通入紫色石蕊试液,溶液变红,再加热,溶液变为无色B.在空气中加热铝片,铝片立即熔化并剧烈燃烧C.木炭在氧气中燃烧,生成黑色固体D.硫粉在空气中燃烧,产生淡蓝色火焰二、填空题(每小题4分,共计20分)1、把生锈的铁钉放在足量的稀盐酸中,刚开始可以看见的现象是_________,涉及的化学方程式是________,过一会又可以看见的现象是________,涉及的化学方程式是__________。如果需要你去进行操作应注意什么问题__________。2、化学与我们的生活生产息息相关,生活处处有化学。2020年10月郴政办印发《郴州市生活垃圾分类工作实施方案》,从此郴州市全面推行垃圾分类。如图是某街道的垃圾分类箱。(1)图中属于金属材料的是___________(填序号)。(2)废纸、金属易拉罐应投入___________(填“可回收”或“不可回收”)筒中。(3)使用铝合金做内筒的优点是___________(写出一点即可)。(4)用稀盐酸除铁锈的原理是___________(用化学方程式表示)。3、向紫色石蕊溶液中通入CO2,溶液变为______色,反应的方程式是__________,加热后溶液呈______色,反应的方程式是_________;盛装石灰水的瓶壁上常有一层白膜,这层白膜的成分主要是________,要洗净表面的白膜要用__________,其反应的化学方程式可表示为________。4、盐酸和氢氧化钠溶液发生反应过程中溶液的pH变化如图。(1)根据pH变化图像判断,该反应的实验过程是按照___________(填“甲”或“乙”)图进行,实验室测定溶液酸碱度最简单的方法是使用___________。(2)盐酸和氢氧化钠溶液反应的化学方程式为___________,实验现象为___________。(3)向C点所对应的溶液中加入一种药品,便能确定溶质组成。这种药品可能是___________(填字母)。A.CuO B.Cu C.紫色石蕊溶液5、盐酸、硫酸、氢氧化钠是重要的化工原料试回答下列问题:(1)浓硫酸可干燥气体,说明浓硫酸具有___________性。(2)稀盐酸和稀硫酸都可以用于金属除锈,是因为它们的溶液中都含有___________写出稀盐酸除铁锈的化学方程式___________。(3)氢氧化钠暴露在空气中,容易潮解,同时吸收空气中的___________而变质,写出化学方程式___________所以氢氧化钠必须___________保存。三、计算题(每小题4分,共计36分)1、废旧金属的回收利用既能保护环境,又能节约资源和能源。某冶金厂回收了一批废黄铜屑,需测定其中铜元素的质量分数。现称取100.0g样品,加入足量稀硫酸,充分反应后得无色溶液,产生氢气的质量及剩余固体的质量与消耗稀硫酸的质量关系分别如图所示。(设该批次黄铜屑只含铜、锌和少量黄铜锈。黄铜锈与稀硫酸反应生成CuSO4、ZnSO4、CO2和H2O。)请回答下列问题:(1)完全反应时,样品消耗稀硫酸的质量为______g。(2)样品中铜元素的质量分数为______%(计算结果精确到0.1%,下同);(3)计算稀硫酸中溶质的质量分数(写出计算过程)。2、现有一包氯化镁与氯化钡的混合固体20g,为测定其组成,小明先将该混合固体全部溶于水中,形成混合溶液;再将60gNaOH溶液平均分4次加入到该混合溶液中,每次充分反应后过滤,所得沉淀质量与加入NaOH溶液质量的关系如下表。请回答∶实验次数一二三四NaOH溶液质量/g15151515沉淀质量/g2.02.01.80 (1)沉淀的总质量是___________。(2)计算混合固体中氯化钡的质量分数。(写出计算过程)3、50克稀盐酸和150克8%NaOH溶液混合后恰好完全中和,则反应后溶液溶质的质量分数为____?4、现有一瓶敞口放置在空气中的氢氧化钠样品,为了探究样品变质的情况,某兴趣小组进行了如图1所示实验,加入稀硫酸的质量与产生气体质量的关系如图2所示。请结合图1、2中的实验数据,完成以下计算:(1)完全反应时产生气体的质量是___g。(2)样品中NaOH的质量分数(写出计算过程)。(3)图2中a的数值。(写出计算过程)。5、某市售某浓盐酸试剂瓶标签上的有关数据如图1所示。小张同学取5mL该浓盐酸加入锥形瓶中,加水稀释后,再逐滴滴加溶质质量分数为5%的NaOH溶液,反应过程中溶液的酸碱度变化如图2所示。(1)小张同学所取的5mL浓盐酸的质量为___________克。(2)需要配制5%的NaOH溶液1000g,实验室有密度为1.22g/cm3溶质质量分数为20%的NaOH溶液,需要量取___________mL来稀释配制。(3)通过计算,判断该浓盐酸中HCl的质量分数是否与试剂瓶标签上的数据相符(需要计算过程,计算结果精确到0.1%)6、实验室欲测定一瓶标签破损的稀盐酸的溶质质量分数,现取10g稀盐酸样品,将5%的氢氧化钠溶液逐滴加入到样品中,边加边搅拌,随着氢氧化钠溶液的加入,溶液pH的变化情况如图所示。请回答:(1)a点溶液中含有的离子是_____________(填写化学符号)。(2)pH=7时,消耗氢氧化钠的质量为_____________g。(3)计算稀盐酸的溶质质量分数。(计算结果精确至0.1%)。7、现有73g溶质质量分数为10%的稀盐酸和127g氢氧化钠溶液恰好完全反应,求反应后溶液中溶质的质量分数。8、某品牌洁厕灵的成分是硫酸与盐酸的混合溶液,某课外活动小组想测定该品牌洁厕灵溶液中HC1的质量。取10g该品牌的洁厕灵溶液于烧杯中,不断滴加溶质质量分数为17.1%的氢氧化钡溶液,反应过程中烧杯中产生沉淀质量和烧杯中溶液pH值变化的部分数据如表所示:(已知BaC12溶液的pH=7)滴加Ba(OH)2溶液的质量/g5 102530烧杯中产生沉淀的质量/g1.165 2.33m4.66求:(1)生成沉淀m的质量为__________。(2)计算该洁厕灵溶液中HCl的质量分数为多少?(计算结果保留至0.1%)。9、造纸术是我国古代四大发明之一,它极大地推动了人类文明的发展。现代造纸时会产生大量含NaOH的废水,若某造纸厂废水中NaOH的质量分数为1.6%。回答下列问题。(1)用______测得该废水的pH>7,需要经处理后排放;(2)现有废硫酸9.8t(废硫酸中硫酸的质量分数为20%,其他成分不参与反应)可以处理该造纸厂的废水多少吨?四、实验探究(每小题5分,共计20分)1、国庆节后,同学们带着快乐的心情返回学校。大家来到实验室时,意外地发现实验桌上有瓶敞口放置已久的NaOH溶液,由此,激发了他们的探究欲望。(提出问题)这瓶NaOH溶液一定变质了,其变质的程度如何呢?根据所学的化学知识,用化学方程式表示该溶液一定变质的依据____________。(提出猜想)小丽的猜想:NaOH溶液部分变质。小刚的猜想:__________。(实验探究)小丽和小刚设计探究实验方案,证明了他们各自的猜想。请根据表中内容填写实验时的现象实验步骤实验操作实验现象实验结论或化学方程式步骤一取样品,加水配制成溶液,并向其中滴加适量氯化钙溶液,充分反应后过滤有________生成氢氧化钠已变质。写出加入氯化钙溶液后发生反应的化学方程式__________。步骤二取上述少量滤液于试管中,滴加无色酚酞溶液酚酞溶液变为_______ 色氢氧化钠部分变质得出结论:小丽的猜想正确。假设小刚的猜想正确,则在实验中观察到的现象是__________。(实验反思)(1)下列物质①HCl溶液、②Ca(NO3)2溶液、③Ca(OH)2溶液,不能代替探究实验中CaCl2溶液的是________(填序号)。(2)步骤二中滴加的试剂除用指示剂外,还可以用_________替代。(拓展应用)保存NaOH溶液的方法是__________。2、在浓硫酸的催化作用下,固体草酸(H2C2O4)受热分解生成碳的氧化物和水,某化学课外兴趣小组对生成物中碳的氧化物种类进行了如下实验探究:(查阅资料)氢氧化钠溶液能吸收二氧化碳气体,浓硫酸有吸水性(提出问题)生成物中有哪种碳的氧化物?(猜测)猜想一:只有CO猜想二:只有______猜想三:含有CO和CO2(设计实验)基于猜想3,依据CO和CO2的性质,兴趣小组同学设计了如下实验:(1)观察到______(填字母)装置中的澄清石灰水变浑浊,证明草酸分解有CO2气体生成。(2)有两种实验现象都能分别证明草酸分解的气体中含有CO:C装置中澄清石灰水不变浑浊,F装置中澄清石灰水变浑浊;E装置中出现______的现象;(实验结论)通过实验探究证明:猜想3成立。草酸分解的化学方程式是______;(问题讨论)(1)B装置的作用是______;D装置的作用是______;(2)装置末端酒精灯的作用是______。3、通过学习碱的性质,某化学兴趣小组的同学对实验室的“氢氧化钙是否变质以及变质的程度”展开了探究活动。(1)氢氧化钙暴露在空气中由于吸收二氧化碳而变质,变质的化学方程式为:___________。提出问题:氢氧化钙是否变质?(2)猜想与假设:同学们经过讨论认为样品存在三种可能情况:①没有变质,样品的成份为___________(填化学式,下同);②部分变质,样品的成份为___________;③完全变质,样品的成份为___________。(3)实验探究实验步骤及操作实验现象实验结论取样品于试管中,加入足量蒸馏水振荡,静置①取上层清液,滴入无色酚酞试液②倒去上层清液,再向试管中注入稀盐酸①无色酚酞试液变红②___________部分变质③无色酚酞试液不变红④___________⑤___________⑥___________⑦没有气泡产生⑧___________ 4、为了解甲酸的分解产物,实验小组进行了以下探究:(查阅资料)甲酸(HCOOH)的熔点为8.6℃,能分解生成两种物质。(提出猜想)实验小组对甲酸的分解产物提出了猜想:猜想1、H2和CO2;猜想2、CO和H2O。(设计实验)20℃时,甲酸的状态为______;从图一装置中选择合适的装置______(填序号)对甲酸进行加热。为了加快分解速率,实验小组加入了催化剂,反应后将分解产物通入图二装置进行实验。(实验预测)若猜想1成立,则D中的实验现象应为______。(进行实验)实验中观察到C处瓶内出现大量水珠,F处玻璃管中出现的现象为______,猜想2成立。甲酸分解的化学方程式为______。
相关试卷
这是一份2021年最新人教版九年级化学下册第十单元 酸和碱期末试卷,共12页。试卷主要包含了单选题,填空题,计算题,实验探究等内容,欢迎下载使用。
这是一份2021学年最新人教版九年级化学下册第十单元 酸和碱期末试卷【下载】,共12页。试卷主要包含了单选题,填空题,计算题,实验探究等内容,欢迎下载使用。
这是一份2021学年最新人教版九年级化学下册第十单元 酸和碱期末试卷【可打印】,共14页。试卷主要包含了单选题,填空题,计算题,实验探究等内容,欢迎下载使用。

