地理七年级上册第四节 世界的气候教案
展开第三章 第四节 《世界的气候》教学设计
教学目标
1.在世界气候分布图上说出主要气候类型的分布地区
2.举例分析纬度位置、海陆分布、地形等对气候的影响
3.举出日常生活中的实例,说明气候对生产和生活的影响
教学重点
1.世界主要气候类型及分布地区
2.影响气候的主要因素
教学难点:分析纬度位置、海陆分布、地形等对气候的影响
课时安排:2课时
能力培养
1.培养学生通过地图、图片、图表、文字资料等提取地理信息的能力
2.善于应用学过的知识分析解决新的问题
情感体验
使学生感受到自然界丰富多彩,地区差异显著,同时又是有规律可循的。从而激发学生认识自然的兴趣和愿望。
教学过程
第1课时
情景导入:
天气与气候的区别
展示投影:四幅景观图
不同的地区,为什么景观相差如此之大?
教师点题:同学们刚才所描述的其实是指各地的气候。
板书:第四节 世界的气候
读图提问:请同学看课本四幅景观图,说说人们在谈论某地的气候时通常会谈及到哪两个方面?(学生通过图片中的文字描述及回顾前两节的学习内容很快得出结论)
教师提醒:气温和降水是气候的两个基本要素。世界各地的气温和降水千差万别,因此世界气候类型复杂多样,地区差异很大。
板书:一、气候的地区差异
结合前面所学的气温曲线图和降水量柱状图分析气候的特征。
不同地区的气温和降水情况不一样,气候就很不相同,根据各地气候的差异,人们将气候分为不同类型。那么有哪些类型呢?它们的分布情况又如何呢?
板书:二、世界气候类型的分布
做一做:
展示投影:
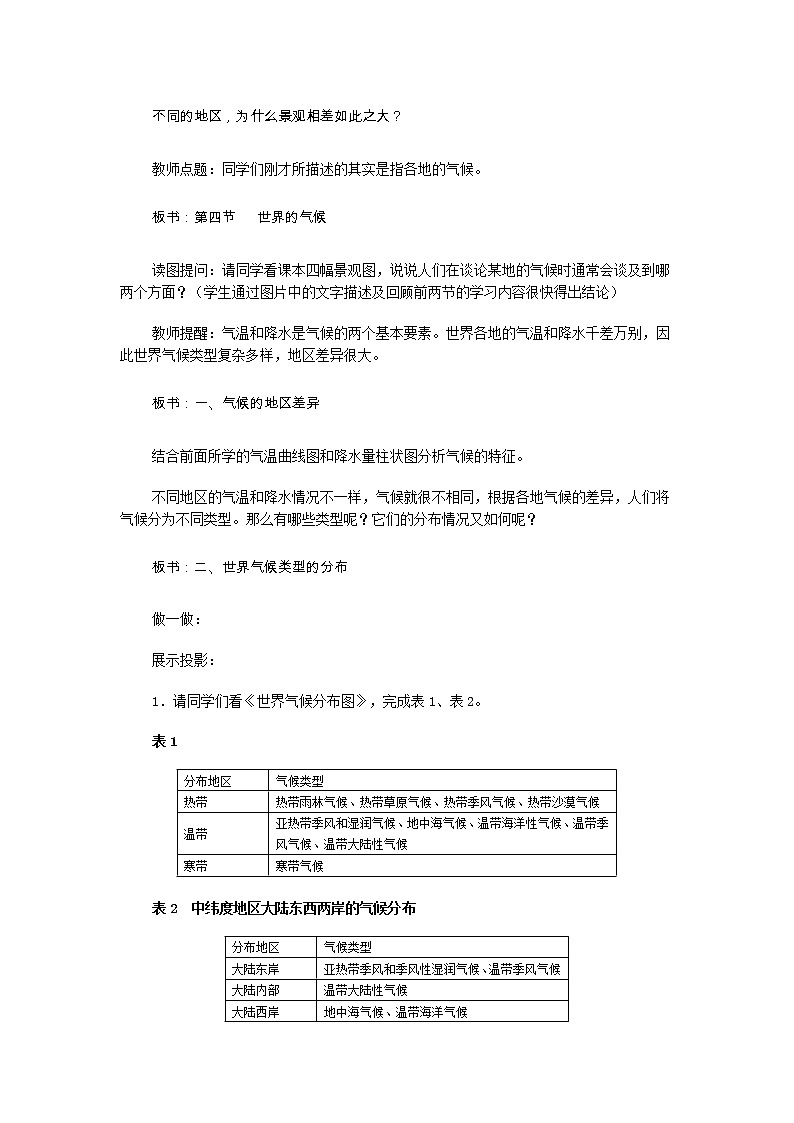
1.请同学们看《世界气候分布图》,完成表1、表2。
表1
分布地区 | 气候类型 |
热带 | 热带雨林气候、热带草原气候、热带季风气候、热带沙漠气候 |
温带 | 亚热带季风和湿润气候、地中海气候、温带海洋性气候、温带季风气候、温带大陆性气候 |
寒带 | 寒带气候 |
表2 中纬度地区大陆东西两岸的气候分布
分布地区 | 气候类型 |
大陆东岸 | 亚热带季风和季风性湿润气候、温带季风气候 |
大陆内部 | 温带大陆性气候 |
大陆西岸 | 地中海气候、温带海洋气候 |
(以亚欧大陆中纬度为例)
2.把相应的气候类型填在横线上。
(1)赤道附近热带雨林气候,两极地区寒带气候。
(2)回归线附近大陆的东岸亚热带季风和湿润气候,大陆的西岸热带沙漠气候。
(3)北纬30℃~40℃大陆的西岸地中海气候。
(4)北纬40℃~60℃大陆的西岸温带海洋性气候,大陆的西岸温带季风气候。
(5)中纬度内陆地区温带大陆性气候。
谈一谈:你最想到哪里去旅行?那里的气候如何?
第二课时
看一看:请同学看第64页的4幅景观图,说说这四幅图分别是什么气候。
(答:分别是热带雨林气候、热带草原气候、温带季风气候和寒带气候)
想一想:那么,是什么原因造成了各地气候的差异呢?
教师引导:
1.一个地方的气温和降水受那些因素的影响?(答:纬度位置、海陆位置、地形)
2.气候要素包括哪两个方面?(答:气温、降水)
教师小结:纬度位置、海陆位置、地形是影响气温和降水的主要因素,因此,它们也成为影响气候的主要因素。
板书:三、影响气候的主要因素
(1)纬度位置
(2)海陆位置
(3)地形
活动1
提问引伸:
1.北纬40℃~60℃亚欧大陆的东、中、西部分别是什么气候?
(答:温带季风气候,温带大陆性气候,温带海洋性气候)
2.北纬40℃~60℃亚欧大陆的东、中、西部分别属于什么降水类型?
(答:夏季多雨区,全年少雨区,常年湿润区)
教师小结:亚欧大陆的东部濒临太平洋,夏季受来自太平洋湿润气流的影响,降水较多;亚欧大陆的欧洲西部濒临大西洋,全年受来自大西洋湿润气流的影响,常年湿润;亚欧大陆内陆距海洋较远,难以受到海洋湿润气流的影响,降水少。海陆位置对气候的影响在中纬度地区表现的尤为显著。
活动2
教师引导:读图3.30
1.A坡降水多还是B坡降水多?为什么?(答:A坡,因为A是迎风坡)
2.此地是什么地形?(答:山地)
教师总结:受地形影响A坡降水比B坡多。
巩固练习:
指出影响下列各地气候的主要因素:
(1)青藏高原纬度较低,但是气候寒冷。(地形)
(2)海南岛终年如夏,降水较多;黑龙江省北部冬季漫长,多冰雪。(纬度位置)
(3)新疆塔里木盆地气候干燥,同纬度的北京气候湿润。(海陆位置)
过渡:气候是自然环境的重要组成部分,人类生存在这个自然环境中,必然与环境发生这样或那样的联系。
读书讨论:
仔细阅读第67页的课文,看看它们提供了那些信息,并加以总结。
(1)气候对人们穿着的影响。(2)气候对农业生产的影响。
(3)气候异常影响人类生产和生活,如酷热、严寒、洪水、干旱等。
想一想:同学们还能举出一些实例说说气候对人类生产和生活的影响吗?
引伸提问:由于海平面的上升,太平洋岛国图瓦卢的人民搬迁了,你知道是什么因素引起海平面上升的吗?(同学阅读68页的“气候变暖”小资料,探寻答案)
教师小结:气候可以影响人类生产和生活,反过来人类的活动也会对气候产生影响。
谈一谈:你家乡的气候怎样?你可以分析那里的气候影响因素吗?
课堂练习:通过练习,检查学生课堂掌握情况。
作业布置:《顶尖课课练》及《填充图册》相关练习
板书设计:
一.气候的地区差异
二.世界气候类型的分布
三.影响气候的因素
(1)纬度位置
(2)海陆位置
(3)地形
四.气候与人类活动的关系
教学反思:
本节课内容知识难度较大,趣味性差,理论性强,需要记忆和理解分析的比较多,学好这一节不仅要求学生具备良好的基础,而且还要求学生具有综合分析问题的能力、识记能力和运用能力。为了达到良好的教学效果,我认真研读了地理课程标准及解读,认真把握教材,认真设计问题,调控教学过程和调动学生的积极性,很好地完了本节教学。具体反思如下:
首先,成功点主要表现在:
1.多媒体利用效率高:课件中使用了大量的图片和地图,比如世界气温分布图、世界降水量分布图、世界气候类型分布图、各种气候类型的气候直方图及多种景观图片等等,这大大优于传统教学方式。各种气候类型对学生来说,是比较抽象和空洞的,利用图片可以大大增加学生的感性认识,通过图片上植被的特点,学生能感受到该气候的气温和降水的情况,加深对气候类型的认识,起到事半功倍的作用。
2.知识的学习与生活实际联系紧密。利用学生现有的生活经验,既有利于学生对知识的理解,又体现了学习对生活有用的地理这一新课程理念,让学生充分感受地理与生活的联系,增加学生的兴趣。例如:利用大家熟悉的当天的天气预报回忆天气特点及描述方式,然后利用对比方法引出气候这一概念。气候特征的描述方法及组成要素。
3.注重三维目标的落实:通过学生自主读书、读图,了解世界气候类型名称、分布;通过分析气候直方图,学会描述气候特点的方法,突出重点。
4.学生读图时深入指导:刚刚升入初中的学生对地理的学习还不太适应,尤其是地图的使用,因此在学生读图时,我通过巡视,对需要帮助的同学耐心指导,体现教师的主体地位。同时也增强了学生学习的信心,在后面的学习中积极参与,提高了教学实效性。
5.注重激励性评价,学生积极性提高:课堂上肯定学生的回答,激发学生的学习信心和热情。
不足之处表现在:
备学生不够细致。因为想当然地认为学生对前面所学内容掌握的很好,因此在分析气候特征时,发现学生不如预期,因此在这一方面花费时间稍多,导致后面利用气候直方图描述气候特点这部分教学时间有些紧。教学是一种动态的活动,学无止境,教无定法,因人因时因地而异,我要不断的在理论学习基础上调整自己的教学,使自己成为学生喜爱、家长满意、领导放心的老师。
初中地理人教版 (新课标)七年级上册第四节 世界的气候教学设计: 这是一份初中地理人教版 (新课标)七年级上册第四节 世界的气候教学设计,共4页。
初中地理人教版 (新课标)七年级上册第四节 世界的气候教学设计: 这是一份初中地理人教版 (新课标)七年级上册第四节 世界的气候教学设计,共15页。教案主要包含了教学目标,教学重难点,教学过程等内容,欢迎下载使用。
人教版 (新课标)七年级上册第四节 世界的气候第2课时教案设计: 这是一份人教版 (新课标)七年级上册第四节 世界的气候第2课时教案设计,共4页。

