最新人教部编版九年级物理(上册)期中试卷及答案(完整)
展开班级: 姓名: 分数:
一、选择题(每题2分,共30分)
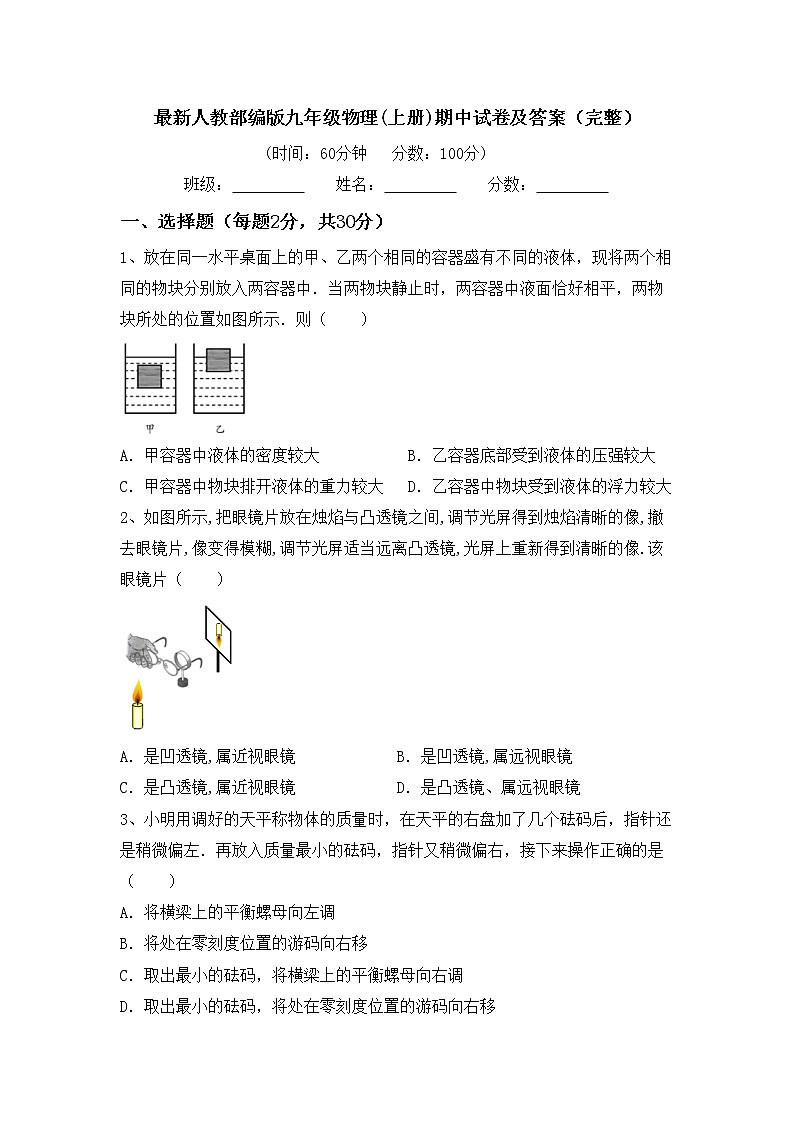
1、放在同一水平桌面上的甲、乙两个相同的容器盛有不同的液体,现将两个相同的物块分别放入两容器中.当两物块静止时,两容器中液面恰好相平,两物块所处的位置如图所示.则( )
A.甲容器中液体的密度较大 B.乙容器底部受到液体的压强较大
C.甲容器中物块排开液体的重力较大 D.乙容器中物块受到液体的浮力较大
2、如图所示,把眼镜片放在烛焰与凸透镜之间,调节光屏得到烛焰清晰的像,撤去眼镜片,像变得模糊,调节光屏适当远离凸透镜,光屏上重新得到清晰的像.该眼镜片( )
A.是凹透镜,属近视眼镜B.是凹透镜,属远视眼镜
C.是凸透镜,属近视眼镜D.是凸透镜、属远视眼镜
3、小明用调好的天平称物体的质量时,在天平的右盘加了几个砝码后,指针还是稍微偏左.再放入质量最小的砝码,指针又稍微偏右,接下来操作正确的是( )
A.将横梁上的平衡螺母向左调
B.将处在零刻度位置的游码向右移
C.取出最小的砝码,将横梁上的平衡螺母向右调
D.取出最小的砝码,将处在零刻度位置的游码向右移
4、如图所示的四个电路图与实物电路对应的是( )
B.
C. D.
5、对下列图示中光现象的描述正确的是( )
A.图甲中,漫反射的光线杂乱无章不遵循光的反射定律;
B.图乙中,人佩戴的凹透镜可以矫正远视眼
C.图丙中,光的色散现象说明白光是由各种色光混合而成的
D.图丁中,平面镜成像时进入眼睛的光线是由像发出的
6、如图为掷出的实心球的运动轨迹,实心球离开手后在空中飞行过程中最高点所受到的力( )
A.只有重力B.重力和空气阻力
C.重力和手的推力D.重力、空气阻力和手的推力
7、四冲程内燃机工作时,机械能转化成内能的冲程是( )
A.吸气冲程B.压缩冲程C.做功冲程D.排气冲程
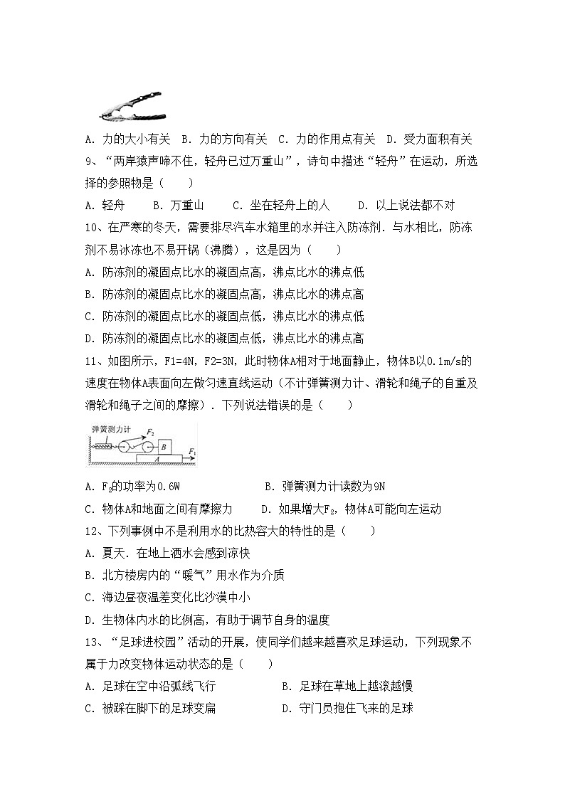
8、如图所示为一种常用核桃夹,用大小相同的力垂直作用在B点比A点更易夹碎核桃,这说明力的作用效果与( )
A.力的大小有关 B.力的方向有关 C.力的作用点有关 D.受力面积有关
9、“两岸猿声啼不住,轻舟已过万重山”,诗句中描述“轻舟”在运动,所选择的参照物是( )
A.轻舟 B.万重山 C.坐在轻舟上的人 D.以上说法都不对
10、在严寒的冬天,需要排尽汽车水箱里的水并注入防冻剂.与水相比,防冻剂不易冰冻也不易开锅(沸腾),这是因为( )
A.防冻剂的凝固点比水的凝固点高,沸点比水的沸点低
B.防冻剂的凝固点比水的凝固点高,沸点比水的沸点高
C.防冻剂的凝固点比水的凝固点低,沸点比水的沸点低
D.防冻剂的凝固点比水的凝固点低,沸点比水的沸点高
11、如图所示,F1=4N,F2=3N,此时物体A相对于地面静止,物体B以0.1m/s的速度在物体A表面向左做匀速直线运动(不计弹簧测力计、滑轮和绳子的自重及滑轮和绳子之间的摩擦).下列说法错误的是( )
A.F2的功率为0.6W B.弹簧测力计读数为9N
C.物体A和地面之间有摩擦力 D.如果增大F2,物体A可能向左运动
12、下列事例中不是利用水的比热容大的特性的是( )
A.夏天.在地上洒水会感到凉快
B.北方楼房内的“暖气”用水作为介质
C.海边昼夜温差变化比沙漠中小
D.生物体内水的比例高,有助于调节自身的温度
13、“足球进校园”活动的开展,使同学们越来越喜欢足球运动,下列现象不属于力改变物体运动状态的是( )
A.足球在空中沿弧线飞行B.足球在草地上越滚越慢
C.被踩在脚下的足球变扁D.守门员抱住飞来的足球
14、如图是足球运动员踢足球时的情景,下列说法正确的是( )
A.球被脚踢出去,说明只有球才受到力的作
B.脚踢球使球飞出去,说明力是物体运动的原因
C.足球在空中飞行过程中,运动状态一定发生改变
D.空中飞行的足球,若它所受的力全部消失,它一定沿水平方向做匀速直线运动
15、家用电冰箱正常工作时的电流大约是( )
A.1μAB.1A C.1×105A D.1mA
二、填空题(每题2分,共10分)
1、100g热水和50g冷水混合后(不考虑热量损失),则热水降低的温度_______冷水升高的温度(填“大于”、“等于”或“小于”),热水放出的热量_______冷水吸收的热量.(填“大于”、“等于”或“小于”)
2、小亮同学利用课余时间,创作了一部科幻小小说——《太空漫游记》.小说中有这样的描写:小明和小亮驾驶“女娲号”飞船漫游在太空,突然听到空中传来“隆隆”的雷声,之后又看见闪电四射.哇!太空真美啊!请你从物理学的角度,指出这段文字中的一处科学性错误及判断依据.错误之处:________________;判断依据:________________(开放性试题,答案合理即可).
3、如图所示的电路中,当开关Sl、S2断开时,灯泡_____串联;当开关S、S1、S2的闭合时,______并联,此时电流表测的是______中的电流。
4、有一种“超声波喷雾降温扇”.在风扇转动时还可以喷出水雾.喷雾可以增加空气中的水分,风扇吹风加快了空气中水分的________ , 就加快了从周围物体________热量,从而达到降温的目的.
5、一个重为20N的物体在水平地面上受水平拉力作用时恰能以50cm/s的速度匀速运动,若物体运动了5m,拉力的功率为3W,则拉力做功_______J,重力做功_______J.
三、作图题(每题5分,共10分)
1、根据所示的电路图,用笔画线代替导线,连接实物电路,两个小灯泡中电流均不超过0.3A.(要求:导线不能交叉).
2、如图所示,画出发光点S发出的光经平面镜反射后,经过P点的光路图.
四、实验探究题(每题15分,共30分)
1、某实验小组利用弹簧测力计、小石块、溢水杯等器材,按照如图所示的步骤,探究浮力的大小与排开液体所受重力的关系.
(1)先用弹簧测力计分别测出空桶和石块的重力,其中石块的重力大小为___________N.
(2)把石块浸没在盛满水的溢水杯中,石块受到的浮力大小为_________N.石块排开的水所受的重力可由_________(填字母代号)两个步骤测出.
(3)由以上步骤可初步得出结论:浸在水中的物体所受浮力的大小等于__________.
(4)为了得到更普遍得结论,下列继续进行得操作中不合理得是________.
A.用原来的方案和器材多次测量取平均值
B.用原来的方案将水换成酒精进行实验
C.用原来的方案将石块换成体积与其不同的铁块进行实验
(5)另一实验小组在步骤C的操作中,只将石块的一部分浸在水中,其他步骤操作正确,则_____(选填“能”或“不能”)得到与(3)相同的结论.
2、用天平和量筒测量某品牌牛奶的密度.
(1)天平放在水平台上,将游码移到零刻度线处,指针位置如图甲,应向_____________(选填“左”或“右”)调节平衡螺母,直至横梁平衡;
(2)往烧杯中倒入适量牛奶,测得烧杯和牛奶的总质量为106g;
(3)将烧杯中部分牛奶倒入量筒,如图乙,再测出烧杯和剩余牛奶的质量,如图丙;
(4)算出牛奶的密度为_________________g/cm3;
(5)若操作第(3)时,不慎将少量牛奶附着在量筒内壁上,测得的牛奶密度将会_________________(选填“偏小”、“不变”或“偏大”);
(6)两个相同的杯子分别装满水和牛奶,总质量较大的是装__________的杯子.(ρ水=1g/cm3)
五、计算题(每题10分,共20分)
1、如图所示,在水平路面上行驶的汽车通过滑轮组拉着重G=9×104N的货物A沿斜面向上匀速运动.货物A的速度为v=2m/s,经过t=10s,货物A竖直升高h=10m.已知汽车对绳的拉力F的功率P=120kW,不计绳、滑轮的质量和摩擦,求:
(1)t时间内汽车对绳的拉力所做的功;
(2)汽车对绳的拉力大小;
(3)斜面的机械效率.
2、一支标有0℃~100℃刻度均匀的温度计,将它放在冰水混合物中时示数为6℃,放在l标准火气压下沸水中时示数为86℃.则
(1)该温度计每1小格代表的温度值是多少℃;
(2)用该温度计测一杯温水的温度时示数为26℃,则温水的实际温度是多少℃.
(3)该温度计的测量范围是多少℃.
参考答案
一、选择题(每题2分,共30分)
1、B
2、D
3、D
4、A
5、C
6、B
7、B
8、C
9、B
10、D
11、D
12、A
13、C
14、C
15、B
二、填空题(每题2分,共10分)
1、 小于 等于
2、听到空中传来的雷声 真空不能传声
3、Ll、L3 Ll、L2 L2
4、蒸发(汽化) 吸收
5、30 0
三、作图题(每题5分,共10分)
1、
2、
四、实验探究题(每题15分,共30分)
1、3.8 1.4 DA 该物体所排开的水受到的重力的大小; A 能
2、左 1.1 偏大 牛奶
五、计算题(每题10分,共20分)
1、(1)1.2×106J;(2)20000N;(3)75%.
2、(1)1.25℃;(2)25℃;(3)-7.5℃~117.5℃。
最新人教部编版九年级物理上册期中试卷及答案【完整】: 这是一份最新人教部编版九年级物理上册期中试卷及答案【完整】,共7页。试卷主要包含了选择题,填空题,作图题,实验探究题,计算题等内容,欢迎下载使用。
最新人教部编版九年级物理上册期中试卷及答案【完整版】: 这是一份最新人教部编版九年级物理上册期中试卷及答案【完整版】,共9页。试卷主要包含了选择题,填空题,作图题,实验探究题,计算题等内容,欢迎下载使用。
最新人教部编版九年级物理上册期中试卷及完整答案: 这是一份最新人教部编版九年级物理上册期中试卷及完整答案,共10页。试卷主要包含了选择题,填空题,作图题,实验探究题,计算题等内容,欢迎下载使用。

