最新人教部编版八年级物理上册期中测试卷及答案【审定版】
展开
这是一份最新人教部编版八年级物理上册期中测试卷及答案【审定版】,共10页。试卷主要包含了选择题,填空题,作图题,实验探究题,计算题等内容,欢迎下载使用。
班级: 姓名: 分数:
一、选择题(每题2分,共30分)
1、在平直轨道上行驶的火车中,放在车厢内小桌上的苹果相对于下列哪个物体是运动的( )
A.这列火车的机车 B.坐在车厢椅子上的乘客
C.从旁边走过的列车员 D.关着的车门
2、如图所示,图甲是小车甲运动的s–t图象,图乙是小车乙运动的v–t图象,由图象可知( )
A.甲车速度大于乙车速度
B.甲、乙两车都由静止开始运动
C.甲、乙两车都以10 m/s的速度匀速运动
D.甲、乙两车经过5 s通过的路程都是10 m
3、我国是严重缺水的国家.水资源人均占有量是世界的25%,是世界上人均水资源最贫乏的国家之一.了解地球的水循环知识,提高节水意识,培养良好的用水习惯,是我们每个公民的义务和责任.关于地球的水循环,下列说法正确的是( )
A.海水吸热,汽化成水蒸气
B.水蒸气与冷空气接触,熔化成水滴
C.小水滴遇到更冷的气流,凝华成小冰珠
D.小冰珠在降落过程,液化成雨水
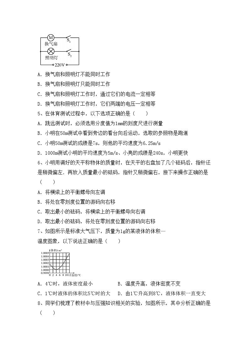
4、小云家卫生间安装了换气扇和照明灯,换气扇和照明灯的电路连接如图所示,下列说法中正确的是( )
A.换气扇和照明灯不能同时工作
B.换气扇和照明灯只能同时工作
C.换气扇和照明灯工作时,通过它们的电流一定相等
D.换气扇和照明灯工作时,它们两端的电压一定相等
5、在体育测试过程中,以下选项正确的是( )
A.跳远测试时,必须选用分度值为1mm的刻度尺进行测量
B.小明在50m测试中看到旁边的看台向后运动,选取的参照物是跑道
C.小明50m测试的成绩是7s,则他的平均速度为6.25m/s
D.1000m测试小明的平均速度为5m/s、小亮的成绩是240s,小明更快
6、小明用调好的天平称物体的质量时,在天平的右盘加了几个砝码后,指针还是稍微偏左.再放入质量最小的砝码,指针又稍微偏右,接下来操作正确的是( )
A.将横梁上的平衡螺母向左调
B.将处在零刻度位置的游码向右移
C.取出最小的砝码,将横梁上的平衡螺母向右调
D.取出最小的砝码,将处在零刻度位置的游码向右移
7、如图所示是标准大气压下,质量为1g的某液体的体积—温度图象,以下说法正确的是( )
A.4℃时,液体密度最小 B.温度升高,液体密度不变
C.1℃时液体的体积比5℃时的大 D.由1℃升高到8℃,液体体积一直变大
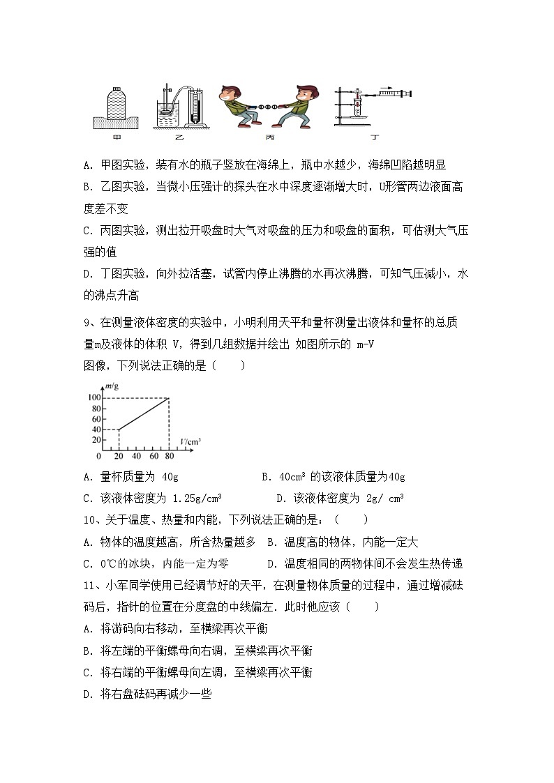
8、同学们梳理了教材中与压强知识相关的实验,如图所示,其中分析正确的是( )
A.甲图实验,装有水的瓶子竖放在海绵上,瓶中水越少,海绵凹陷越明显
B.乙图实验,当微小压强计的探头在水中深度逐渐增大时,U形管两边液面高度差不变
C.丙图实验,测出拉开吸盘时大气对吸盘的压力和吸盘的面积,可估测大气压强的值
D.丁图实验,向外拉活塞,试管内停止沸腾的水再次沸腾,可知气压减小,水的沸点升高
9、在测量液体密度的实验中,小明利用天平和量杯测量出液体和量杯的总质量m及液体的体积 V,得到几组数据并绘出 如图所示的 m-V 图像,下列说法正确的是( )
A.量杯质量为 40g B.40cm3 的该液体质量为40g
C.该液体密度为 1.25g/cm3 D.该液体密度为 2g/ cm3
10、关于温度、热量和内能,下列说法正确的是:( )
A.物体的温度越高,所含热量越多 B.温度高的物体,内能一定大
C.0℃的冰块,内能一定为零 D.温度相同的两物体间不会发生热传递
11、小军同学使用已经调节好的天平,在测量物体质量的过程中,通过增减砝码后,指针的位置在分度盘的中线偏左.此时他应该( )
A.将游码向右移动,至横梁再次平衡
B.将左端的平衡螺母向右调,至横梁再次平衡
C.将右端的平衡螺母向左调,至横梁再次平衡
D.将右盘砝码再减少一些
12、如图所示是小伟跳远时的情景,起跳后在空中运动状态发生改变是由于(不计空气阻力)( )
A.不受力 B.受重力作用 C.受推力作用 D.受脚蹬力作用
13、甲、乙两人同时从同一起跑线出发,同向做匀速直线运动,某时刻他们的位置如图所示,图中能正确反映两人运动距离与时间关系的是( )
A.B.
C.D.
14、一架天平的游码指在2.5 g处,小明同学忘记将游码拨回横梁标尺的零刻度线处就调好平衡了,称量时,物体放在左盘,然后在右盘放了50 g砝码后,天平刚好在水平方向平衡,则物体的质量是( )
A.52.5 g B.47.5 g C.50 g D.55 g
15、战国时期,《墨经》中记载了影子的形成、平面镜的反射等光学问题.图中的光学现象与影子的形成原理相同的是( )
A.湖中倒影B.日食现象
C.海市蜃楼D.雨后彩虹
二、填空题(每题2分,共10分)
1、如图所示,要正确测出物体A的长度,应选________ 选填“甲”或“乙”图,物体A的长度为________。
2、电视机的遥控器能发射一种不可见光,即________,以实现对电视机的控制,如果不把遥控器对着电视机的控制窗口,而是对着墙壁,调整角度也可以控制电视机,这利用了光的________,彩色电视画面上的色彩是由红、________、蓝三种色光混合而成.
3、科技馆内有一个“静电球”,当人触摸“静电球”时,头发丝便会一根根竖起,形成“怒发冲冠”的景象,如图所示,这是由于头发丝带________(选填“同种”或“异种”)电荷而互相________的结果.
4、如图所示的小车驶向弹簧的运动过程中,小车碰到弹簧后,速度会减小,说明力能改变小车的________;车上的小木块向前倾倒,说明小木块具有________。
5、老虎钳的钳口上的横纹,是为了________(选填:增大或减小)摩擦,采用的是________方法;自行车前后轮子上安装滚动轴承,是为了________摩擦,采用的是________方法。
三、作图题(每题5分,共10分)
1、根据入射光线和折射光线,请在图中的虚线框内画出适当类型的透镜。
2、如图所示,一物块沿固定的光滑斜面下滑.请画出物块的受力示意图.
四、实验探究题(每题15分,共30分)
1、在“探究二力平衡条件”的活动中,学习小组设计了图甲和图乙两种实验方案。
(1)当物体处于静止状态或___________状态时,它受到的力是相互平衡的;
(2)从实验效果的角度分析,你认为___________方案更好,理由是___________;
(3)乙实验中向两端的小盘里加砝码,当两盘砝码质量___________时,小卡片静止;
(4)把小卡片转过一个角度,然后松手,观察到小卡片转动,最后恢复到静止状态,说明两个力必须作用在___________才能平衡;
(5)在小卡片平衡时,用剪刀将卡片从中间剪开,再松手时,小卡片运动,由此说明两个力必须作用在___________才能平衡。
2、在“探究影响滑动摩擦力大小的因素”的实验中,某同学按照如图所示的甲、乙、丙三种情况进行实验,其中A、B、C为同一木块,D为重物,甲和乙两图中的木板接触面相同,丙图为较粗糙的木板接触面.
(1)实验开始,该同学用较小的力拉木块,木块没动,此时摩擦力______拉力(填“大于”、 “小于”或“等于”);该同学要知道滑动摩擦力的大小,他应该使木块在水平木板上做___________运动;由甲、乙两图可知,滑动摩擦力的大小与__________有关;
(2)但此实验的不足之处恰恰是很难保证木块做这样的运动,若在甲装置中木块运动过程中速度突然变大,滑动摩擦力将_______(填“变大”、“变小”或“不变”);
(3)生活中不仅有滑动摩擦,还有静摩擦等,如图丁所示,下列判断正确的是(_____)
A.瓶子没有掉下来是手对瓶子的握力作用
B.当增大手对瓶的握力时,手与瓶间的摩擦力变大
C.当向瓶中装入水时,手与瓶间的摩擦力变大
五、计算题(每题10分,共20分)
1、如图所示,斜面长s=8m,高h=3m.用平行于斜面F=50N的拉力,将重力为G=100N的物体,由斜面的底端匀速拉到顶端,用时t=10s.求:
(1)有用功W有
(2)拉力做功的功率P
(3)物体受到的摩擦力f
(4)该斜面的机械效率η.
2、如图所示,平底茶壶的质量是400g,底面积是40cm2,内盛0.6kg的开水,放置在面积为1m2的水平桌面中央.求:
(1)水对茶壶底部的压力;
(2)茶壶对桌面的压强.
参考答案
一、选择题(每题2分,共30分)
1、C
2、D
3、A
4、D
5、D
6、D
7、C
8、C
9、B
10、D
11、A
12、B
13、D
14、C
15、B
二、填空题(每题2分,共10分)
1、甲 2.05cm
2、红外线 反射 绿
3、同种 排斥
4、运动状态 惯性
5、增大 增大接触面的粗糙程度的 减小 变滑动为滚动
三、作图题(每题5分,共10分)
1、
2、
四、实验探究题(每题15分,共30分)
1、匀速直线运动 乙 摩擦力对实验的影响较小 相等 同一直线 同一物体上
2、等于 匀速直线 压力大小 不变 C
五、计算题(每题10分,共20分)
1、(1)300J(2)40W(3)12.5N(4)75%.
2、(1)4.8N;(2)2.5×103Pa.
相关试卷
这是一份最新人教部编版九年级物理上册期中测试卷及答案【审定版】,共7页。试卷主要包含了选择题,填空题,作图题,实验探究题,计算题等内容,欢迎下载使用。
这是一份最新人教部编版九年级物理上册期中测试卷(审定版),共9页。试卷主要包含了选择题,填空题,作图题,实验探究题,计算题等内容,欢迎下载使用。
这是一份最新人教部编版九年级物理(上册)期中试题及答案(审定版),共10页。试卷主要包含了选择题,填空题,作图题,实验探究题,计算题等内容,欢迎下载使用。

