粤教版九年级物理上册期中考试卷及答案
展开班级: 姓名: 分数:
一、选择题(每题2分,共30分)
1、某同学在上学去的路上,用0.8m/s的速度走完前一半路程,又用1.2m/s的速度走完后一半路程,则他在整个路程中的平均速度是
A.0.8m/sB.1.0m/sC.0.96m/sD.1.2m/s
2、如图所示为一种常用核桃夹,用大小相同的力垂直作用在B点比A点更易夹碎核桃,这说明力的作用效果与( )
A.力的大小有关 B.力的方向有关 C.力的作用点有关 D.受力面积有关
3、如图为掷出的实心球的运动轨迹,实心球离开手后在空中飞行过程中最高点所受到的力( )
A.只有重力B.重力和空气阻力
C.重力和手的推力D.重力、空气阻力和手的推力
4、如图所示,水平桌面上的甲、乙两物体分别在水平拉力作用下处于静止状态,G甲>G乙.甲受到的摩擦力( )
大于5N B.等于5N
C.大于乙受到的摩擦力D.等于乙受到的摩擦力
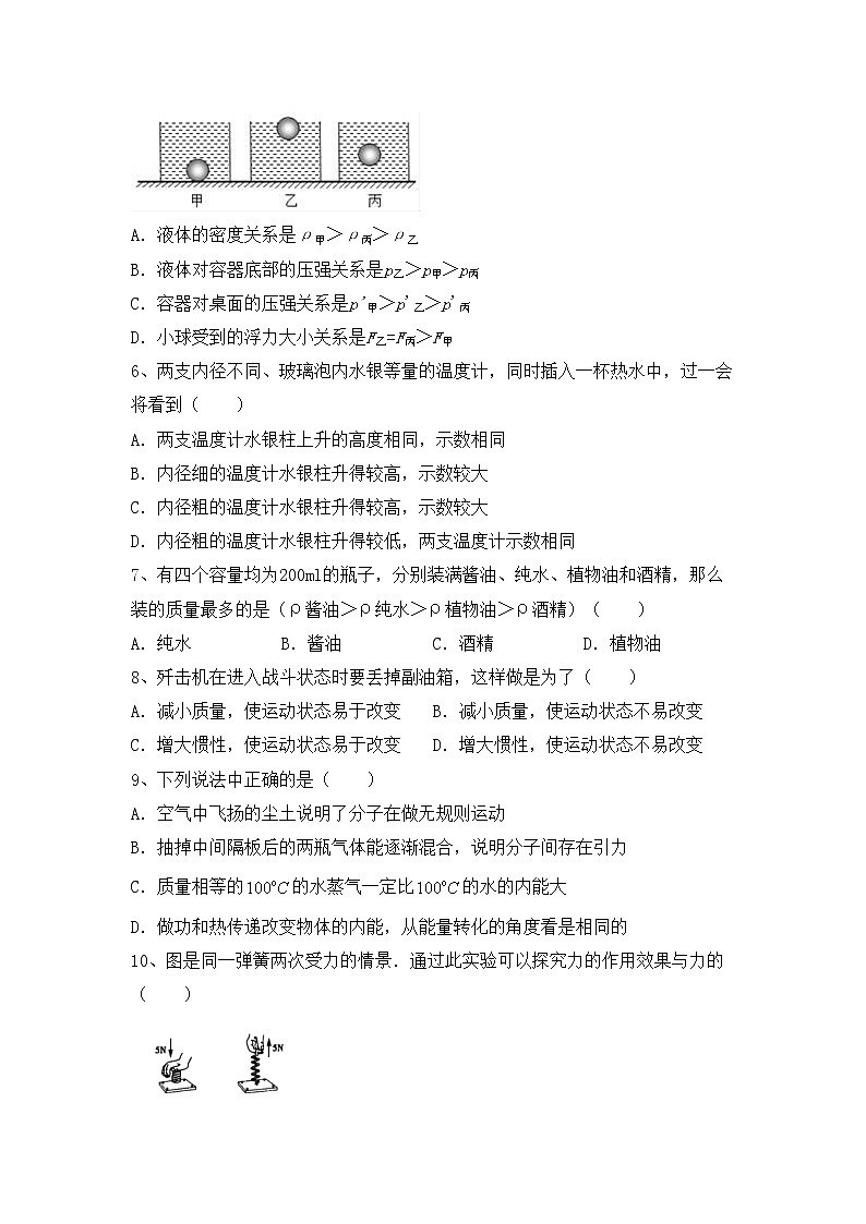
5、三个相同容器内分别盛满不同的液体,现将三个完全相同的小球轻轻放入容器中,小球静止后的状态如图所示,以下判断正确的是( )
A.液体的密度关系是ρ甲>ρ丙>ρ乙
B.液体对容器底部的压强关系是p乙>p甲>p丙
C.容器对桌面的压强关系是p'甲>p'乙>p'丙
D.小球受到的浮力大小关系是F乙=F丙>F甲
6、两支内径不同、玻璃泡内水银等量的温度计,同时插入一杯热水中,过一会将看到( )
A.两支温度计水银柱上升的高度相同,示数相同
B.内径细的温度计水银柱升得较高,示数较大
C.内径粗的温度计水银柱升得较高,示数较大
D.内径粗的温度计水银柱升得较低,两支温度计示数相同
7、有四个容量均为200ml的瓶子,分别装满酱油、纯水、植物油和酒精,那么装的质量最多的是(ρ酱油>ρ纯水>ρ植物油>ρ酒精)( )
A.纯水B.酱油C.酒精D.植物油
8、歼击机在进入战斗状态时要丢掉副油箱,这样做是为了( )
A.减小质量,使运动状态易于改变B.减小质量,使运动状态不易改变
C.增大惯性,使运动状态易于改变D.增大惯性,使运动状态不易改变
9、下列说法中正确的是( )
A.空气中飞扬的尘土说明了分子在做无规则运动
B.抽掉中间隔板后的两瓶气体能逐渐混合,说明分子间存在引力
C.质量相等的的水蒸气一定比的水的内能大
D.做功和热传递改变物体的内能,从能量转化的角度看是相同的
10、图是同一弹簧两次受力的情景.通过此实验可以探究力的作用效果与力的( )
A.大小有关B.作用点有关
C.方向有关D.大小、方向、作用点都有关
11、忽略空气阻力,抛出后的小球在空中运动轨迹如图所示,抛出后的小球由于( )
A.不受力,运动状态发生改变 B.不受力,运动状态不发生改变
C.受到重力作用,运动状态发生改变 D.受到推力作用,运动状态发生改变
12、下列物体重力最接近 1 N 的是( )
A.一枚大头针B.一头奶牛C.两个鸡蛋D.一张书桌
13、关于相互平衡的两个力的说法,不正确的是( )
A.方向相同B.作用点在同一物体上
C.大小相等D.作用在同一直线上
14、下列图象中,能正确反映“匀速直线运动”的是( )
A. B. C. D.
15、如图所示,放在水平地面上的立方体、长方体和圆柱体都是由铁制成的实心物体,其高度从左到右逐步增大,对地面的压强分别为 P1、P2和 P3,则下列关系正确的是( )
A.P1 = P2 = P3 B.P1<P2<P3
C.P1>P2>P3 D.缺少条件,无法判断
二、填空题(每题2分,共10分)
1、如图所示是几种声音输入到示波器上时显示的波形,其中音调相同的是___;响度相同的是___.
2、如图所示的电路中,R1为定值电阻,R2为滑动变阻器,电源电压不变.闭合开关S后,滑片P从a端移动到b端,电流表示数I与电压表示数U的变化关系如图所示,则电源电压为______V,R2的最大阻值为____Ω.
3、如图甲所示,完全相同的木块A和B叠放在水平桌面上,在12N的水平拉力F1作用下,A、B一起作匀速直线运动,此时木块B所受的摩擦力为______N;若将A、B紧靠着放在水平桌面上,用水平力F2推A使它们一起匀速运动(如图乙所示),则推力F2=______N。
4、游乐园的小朋友从滑梯上匀速下滑过程中,动能______(选填“增大”、“减小”或“不变”),同时臀部有灼热感,这是通过________方式来改变内能的.
5、如图所示,电源电压保持不变,开关S闭合后,灯L1、L2都能正常工作,甲、乙两个电表的示数之比是2:5,此时灯L1、L2的电阻之比是_____,电流之比是_____.
三、作图题(每题5分,共10分)
1、如图所示,在甲、乙两个“○”内画出电压表或电流表的符号,使两灯组成并联电路.
2、图中所示的盒面上,有相同的电灯L1和L2,接线柱A、B、C、D盒内装有电池。另外还有一只与L1、L2相同的电灯L3,L3上接有导线P、Q,当P、Q两根导线分别:
⑴接A、B时,只有L3亮
⑵接A和C、A和D、C和D时,3只灯均不亮
⑶接B、C时,L1、L3微亮
⑷接B、D时,L1、L2和L3均只发微弱的光
请根据这些现象,画出盒内的电路
四、实验探究题(每题15分,共30分)
1、如图所示,在“探究物体的动能跟哪些因素有关”的实验中,将小钢球从高度为h的同一斜面上由静止开始滚下,推动同一小木块向前移动一段距离s后停下.完成甲、乙、丙所示的三次实验,其中h1=h3>h2,mA=mB<mC.
(1)小钢球在滚下斜面的过程中,它的_______________能转化为动能.其动能大小是通过_______________来反映的.
(2)小钢球在水平面上不能立即停下,是因为小钢球具有_______________.小木块最终会停下来是因为受到_______________力的作用.
(3)分析比较甲和乙两组实验可知,物体质量相同时,速度越大,动能越_______________.
(4)分析比较_______________两组实验可知物体的动能与质量的关系.
2、在图所示的斜面上测量小车运动的平均速度. 让小车从斜面的A点由静止开始下滑,分别测出小车到达B点和C点的时间,即可测出不同阶段的平均速度.
(l)图中AB段的路程sAB=____Cm,如果测得时问tAB=1.6s。则AB段的平均速度vAB=____cm/s。
(2)在测量小车到达B点的时间时,如果小车过了B点才停止计时,测似AB段的平均速度vAB会偏___________。
(3)为了测量小车运动过程中下半程的平均速度,某同学让小车从B点由静止释放,测出小车到达C点的时间,从而计算出小车运动过程中下半程的平均速度.他的做法正确吗?_______,理由是:_________________________________________________________。
五、计算题(每题10分,共20分)
1、一辆载重卡车连同货物一起的总质量,在的牵引力作用下在平直公路上做匀速直线运动,车与地面的接触面积为,取,求:
卡车连同货物受到重力的大小;
卡车受到阻力的大小
汽车对地面的压强.
2、我国自主研发的某品牌汽车进行技术测试,已知汽车的总质量为2t,该车在某段长1.2km的水平路面做匀速直线运动,用时40s,汽车在行驶过程中受到的阻力为车重的0.2倍,汽车在此过程中消耗的汽油产生了1×J热量。(g取10N/kg)求在该段测试过程中:
汽车的行驶速度;
汽车的功率;
汽车发动机的热机效率。
参考答案
一、选择题(每题2分,共30分)
1、C
2、C
3、B
4、B
5、D
6、D
7、B
8、A
9、C
10、C
11、C
12、C
13、A
14、A
15、B
二、填空题(每题2分,共10分)
1、甲和乙 甲和丙
2、3 10
3、0 12
4、不变 做功
5、3:2 1:1
三、作图题(每题5分,共10分)
1、
2、
四、实验探究题(每题15分,共30分)
1、重力势能 木块移动的距离大小 惯性 摩擦力 大 甲丙
2、40.0 25 偏小 不正确 因为所测时间不是运动过程中下半程的时间(小车从A到C的过程中通过B点时的速度不为0;小车通过AC段的时间与AB段的时间之差才是下半程BC段的时间)
五、计算题(每题10分,共20分)
1、(1)4.5×104N;(2)4×103N;(3)9×104Pa.
2、(1)30m/s;(2)1.2×W;(3)48
粤教版九年级物理上册期中考试卷及完整答案: 这是一份粤教版九年级物理上册期中考试卷及完整答案,共6页。试卷主要包含了选择题,填空题,作图题,实验探究题,计算题等内容,欢迎下载使用。
粤教版九年级物理上册期中考试卷【及答案】: 这是一份粤教版九年级物理上册期中考试卷【及答案】,共7页。试卷主要包含了选择题,填空题,作图题,实验探究题,计算题等内容,欢迎下载使用。
粤教版九年级物理上册期中考试卷及答案2: 这是一份粤教版九年级物理上册期中考试卷及答案2,共9页。试卷主要包含了选择题,填空题,作图题,实验探究题,计算题等内容,欢迎下载使用。

