粤教版九年级物理上册期末试卷及答案【审定版】
展开
这是一份粤教版九年级物理上册期末试卷及答案【审定版】,共6页。试卷主要包含了选择题,填空题,作图题,实验探究题,计算题等内容,欢迎下载使用。
班级: 姓名: 分数:
一、选择题(每题2分,共30分)
1、如图所示,将纸片从易拉罐和水平桌面间快速水平抽出,易拉罐几乎不动..则将纸片抽出的过程中,易拉罐( )
A.不具有惯性 B.在水平方向上受力平衡
C.相对纸片水平向右运动 D.受到水平向右的摩擦力
2、下列物品中,在通常情况下都是绝缘体的是( )
A.玻璃棒、橡胶棒B.铅笔芯、硬币
C.金属勺、塑料尺D.陶瓷碗、盐水
3、如图所示的电路中,电流表A1的示数为0.5A,A2的示数为0.3A,电阻R2的阻值为10Ω.下列说法正确的是( )
A.通过电阻R1的电流为0.5AB.电源电压为5V
C.电阻R1的阻值为15ΩD.若断开开关S2,电流表A1示数变大
4、两个底面积相同形状不同的容器A、B(GA=GB),盛有不同的液体放置在水平桌面上,现将甲、乙两个相同的物块分别放入两容器中,当两物块静止时,两容器中液面恰好相平,两物块所处的位置如图所示(忽略液体的损失),下列说法正确的是( )
A.甲物块受到的浮力大于乙物块受到的浮力
B.两容器底受到的液体压强相等
C.取出两物块后,B容器底受到液体的压强大于A容器底受到液体的压强
D.取出两物块后,B容器对桌面的压强小于A容器对桌面的压强
5、在如图所示的电路中,正确的说法是( )
A.闭合S1,断开S2,L1发光,L2不发光B.闭合S1,S2,L1,L2都发光
C.S1,S2都断开,L1,L2都不发光D.闭合S2,断开S1,L1,L2都发光
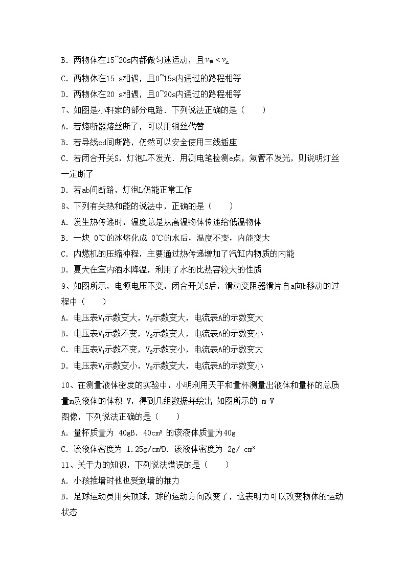
6、甲、乙两物体从同一地点同时向相同方向做直线运动,其s-t图像如图所示,由图像可知( )
A.两物体在0~10s内都做匀速运动,且
B.两物体在15~20s内都做匀速运动,且
C.两物体在15 s相遇,且0~15s内通过的路程相等
D.两物体在20 s相遇,且0~20s内通过的路程相等
7、如图是小轩家的部分电路.下列说法正确的是( )
A.若熔断器熔丝断了,可以用铜丝代替
B.若导线cd间断路,仍然可以安全使用三线插座
C.若闭合开关S,灯泡L不发光.用测电笔检测e点,氖管不发光,则说明灯丝一定断了
D.若ab间断路,灯泡L仍能正常工作
8、下列有关热和能的说法中,正确的是( )
A.发生热传递时,温度总是从高温物体传递给低温物体
B.一块 0℃的冰熔化成 0℃的水后,温度不变,内能变大
C.内燃机的压缩冲程,主要通过热传递增加了汽缸内物质的内能
D.夏天在室内洒水降温,利用了水的比热容较大的性质
9、如图所示,电源电压不变,闭合开关S后,滑动变阻器滑片自a向b移动的过程中( )
A.电压表V1示数变大,V2示数变大,电流表A的示数变大
B.电压表V1示数不变,V2示数变大,电流表A的示数变小
C.电压表V1示数不变,V2示数变小,电流表A的示数变大
D.电压表V1示数变小,V2示数变大,电流表A的示数变小
10、在测量液体密度的实验中,小明利用天平和量杯测量出液体和量杯的总质量m及液体的体积 V,得到几组数据并绘出 如图所示的 m-V 图像,下列说法正确的是( )
A.量杯质量为 40gB.40cm3 的该液体质量为40g
C.该液体密度为 1.25g/cm3D.该液体密度为 2g/ cm3
11、关于力的知识,下列说法错误的是( )
A.小孩推墙时他也受到墙的推力
B.足球运动员用头顶球,球的运动方向改变了,这表明力可以改变物体的运动状态
C.人坐在沙发上,沙发凹下去,这表明力可以改变物体的形状
D.只有在直接接触的物体之间,才能发生力的作用
12、端午节赛龙舟时,划龙舟的队员在鼓声指引下,整齐地划动船桨,下列说法正确的是( )
A.鼓声不能通过水传播
B.鼓声是由于鼓面振动产生的
C.鼓手敲鼓的力越大,发出声音的音调就越高
D.鼓手通过鼓声指挥队员划桨是利用声音传递能量
13、如图所示,闭合开关后两灯均能发光,则( )
A.甲为电流表,乙为电压表B.甲为电压表,乙为电流表
C.甲、乙均为电流表D.甲、乙均为电压表
14、为了了解自己的身体状况,小丽做了一些测量,其中记录错误的是( )
A.身高16mB.质量40kgC.体温37℃D.1min心跳75次
15、如图所示的电路,闭合开关,两只灯泡都不发光,且电流表和电压表均没有示数.现仅将L1和L2两灯泡的位置对调,再次闭合开关,发现两只灯泡仍不发光,电流表无示数,电压表指针有明显偏转.则下列判断正确的是( )
A.灯泡L1的灯丝断了B.电流表内部出现断路
C.灯泡L2的灯丝断了D.电源接线处接触不良
二、填空题(每题2分,共10分)
1、炎热的夏天,小莹从冰箱拿出一支冰淇淋,剥去包装纸,冰淇淋冒“白气”,这是一种______现象(填写物态变化名称);吃冰淇淋觉得凉爽,是因为冰淇淋熔化时要______热量。
2、简单电路是电源、用电器、开关和导线组成的.给充电宝充电时,充电宝相当于简单电路中的_____;充电宝给手机充电时,充电宝相当于简单电路中的_____.
3、某同学连接的电路如图所示,他所用的电源是四节新干电池串联组成的电池组,当他将开关闭合后,电压表的示数为2 V,则L1两端的电压为________,L2两端的电压为________.
4、一辆行驶的汽车车厢里挂着一个小球.当出现了如图所示的情景时,汽车在做__(选填“加速”、“匀速”或“减速’)运动.此时绳子对球的拉力和球受到的重力__(选填“是”、“不是”或“可能是”)一对平衡力.
5、小欣打开冰箱门,发现冷冻室的侧壁上有很多霜,这是水蒸气______(填物态变化的名称)形成的,这个过程中水蒸气______(填“吸收”或“放出”)热量.当他拿起湿抹布去擦时,抹布却粘在了侧壁上,这是因为发生了______(填物态变化的名称)现象.
三、作图题(每题5分,共10分)
1、如图所示为挂在竖直墙壁上的足球,试画出足球受到的重力和墙壁对球的支持力的示意图..
2、如图所示,光源S发出的一束光经墙上的平面镜反射后,射入游泳池中.请画出它经平面镜发生反射及进入水中发生折射的光路图.___________
四、实验探究题(每题15分,共30分)
1、利用如图甲所示的实验装置探究“沙子和水的温度变化与吸热的关系”.
操作如下:
(1)在两烧杯中分别装入初温度相同且______相等的沙子和水;
(2)实验中,是通过比较______来间接反映沙子和水吸收的热量;
(3)用相同的酒精灯火焰加热,并用玻璃棒不断搅拌,每隔相同的时间记录一次温度,其中某时刻的温度如图乙所示,其示数为______℃.根据实验数据绘制成温度与时间的关系图像,如图丙所示;
(4)分析图象可知,对于质量相等的沙子和水,升温较快的是______,由此可见,______的比热容较大.
2、小明在实验室里面测量某合金块的密度;
(1)将天平放在水平实验台上并将游码归零后,小明发现托盘天平的指针如图甲所示,此时他应该将平衡螺母向_____(填“左”或“右”)调节,使天平横梁平衡;
(2)用调节好的天平测量合金块质量时,通过加减砝码后,天平的指针仍如图甲所示,此时小明应_____,使天平横梁平衡;
(3)天平平衡时,所用的砝码和游码位置如图乙所示,则该合金块的质量是_______;
(4)小明用细线拴住合金块并将它浸没在盛水的量筒中,量筒的示数分别如图丙和丁所示,则该合金块的密度为_______g/cm3;
(5)小明通过查阅密度表得知如下几种金属的密度(见下表),则该合金块可能是________(填序号)..
A.铝镁合金 B.铝锰合金 C.锌铝合金
五、计算题(每题10分,共20分)
1、如图甲是某电子秤的原理示意图,R1为定值电阻,托盘下方的电阻R2为压敏电阻,其电阻大小与托盘内所放物体质量m大小的关系图如图乙所示.已知电源电压为6V保持不变.
(1)当托盘为空时,R2电阻;
(2)若托盘为空时,电流表示数为I1=0.01A,求定值电阻R1的阻值;
(3)若放入某物体后,电流表示数为I2=0.02A,求该物体的质量大小.
2、如图所示的电路中,电阻的阻值为,电源电压不变.当、断开,闭合时,电流表的示数为;当断开,、闭合时,电流表的示数为.求:
(1)电源电压为多少?
(2)的阻值为多少?
(3)当、断开,闭合时,加在电阻两端的电压为多少?
参考答案
一、选择题(每题2分,共30分)
1、D
2、A
3、C
4、C
5、D
6、C
7、D
8、B
9、D
10、B
11、D
12、B
13、B
14、A
15、C
二、填空题(每题2分,共10分)
1、液化 吸收
2、用电器 电源
3、4V 2V
4、加速 不是
5、凝华 放出 凝固
三、作图题(每题5分,共10分)
1、
2、
四、实验探究题(每题15分,共30分)
1、质量 加热时间 44 沙子 水
2、左 应将最小的砝码取下后,再向右移动游码 52.6g 2.63 A
五、计算题(每题10分,共20分)
1、(1)500Ω;(2)600Ω;100Ω;(3)600g
2、(1) (2) (3)
相关试卷
这是一份最新人教部编版九年级物理上册期末试卷及答案【审定版】,共9页。试卷主要包含了选择题,填空题,作图题,实验探究题,计算题等内容,欢迎下载使用。
这是一份粤教版九年级物理上册期中考试卷及答案【审定版】,共9页。试卷主要包含了选择题,填空题,作图题,实验探究题,计算题等内容,欢迎下载使用。
这是一份粤教版九年级物理上册期中测试卷及答案【审定版】,共6页。试卷主要包含了选择题,填空题,作图题,实验探究题,计算题等内容,欢迎下载使用。

