粤教版八年级物理上册期末测试卷及答案下载
展开班级: 姓名: 分数:
一、选择题(每题2分,共30分)
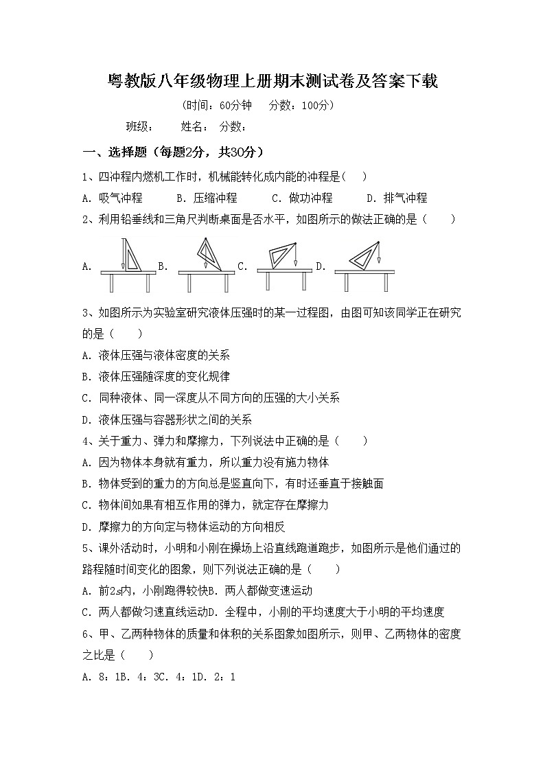
1、四冲程内燃机工作时,机械能转化成内能的冲程是( )
A.吸气冲程B.压缩冲程C.做功冲程D.排气冲程
2、利用铅垂线和三角尺判断桌面是否水平,如图所示的做法正确的是( )
A.B.C.D.
3、如图所示为实验室研究液体压强时的某一过程图,由图可知该同学正在研究的是( )
A.液体压强与液体密度的关系
B.液体压强随深度的变化规律
C.同种液体、同一深度从不同方向的压强的大小关系
D.液体压强与容器形状之间的关系
4、关于重力、弹力和摩擦力,下列说法中正确的是( )
A.因为物体本身就有重力,所以重力没有施力物体
B.物体受到的重力的方向总是竖直向下,有时还垂直于接触面
C.物体间如果有相互作用的弹力,就定存在摩擦力
D.摩擦力的方向定与物体运动的方向相反
5、课外活动时,小明和小刚在操场上沿直线跑道跑步,如图所示是他们通过的路程随时间变化的图象,则下列说法正确的是( )
A.前2s内,小刚跑得较快B.两人都做变速运动
C.两人都做匀速直线运动D.全程中,小刚的平均速度大于小明的平均速度
6、甲、乙两种物体的质量和体积的关系图象如图所示,则甲、乙两物体的密度之比是( )
A.8:1B.4:3C.4:1D.2:1
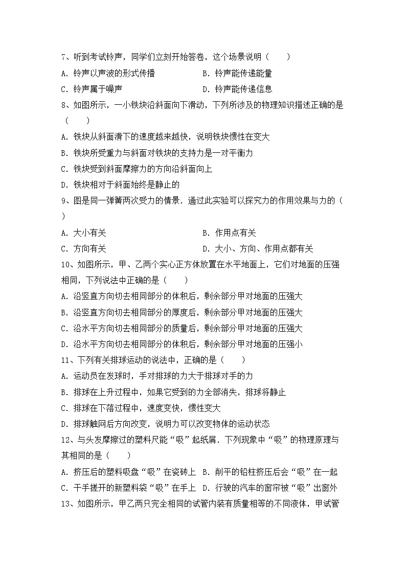
7、听到考试铃声,同学们立刻开始答卷,这个场景说明( )
A.铃声以声波的形式传播B.铃声能传递能量
C.铃声属于噪声D.铃声能传递信息
8、如图所示,一小铁块沿斜面向下滑动,下列所涉及的物理知识描述正确的是( )
A.铁块从斜面滑下的速度越来越快,说明铁块惯性在变大
B.铁块所受重力与斜面对铁块的支持力是一对平衡力
C.铁块受到斜面摩擦力的方向沿斜面向上
D.铁块相对于斜面始终是静止的
9、图是同一弹簧两次受力的情景.通过此实验可以探究力的作用效果与力的( )
A.大小有关B.作用点有关
C.方向有关D.大小、方向、作用点都有关
10、如图所示,甲、乙两个实心正方体放置在水平地面上,它们对地面的压强相同,下列说法中正确的是( )
A.沿竖直方向切去相同部分的体积后,剩余部分甲对地面的压强大
B.沿竖直方向切去相同部分的厚度后,剩余部分甲对地面的压强大
C.沿水平方向切去相同部分的质量后,剩余部分甲对地面的压强大
D.沿水平方向切去相同部分的体积后,剩余部分甲对地面的压强小
11、下列有关排球运动的说法中,正确的是( )
A.运动员在发球时,手对排球的力大于排球对手的力
B.排球在上升过程中,如果它受到的力全部消失,排球将静止
C.排球在下落过程中,速度变快,惯性变大
D.排球触网后方向改变,说明力可以改变物体的运动状态
12、与头发摩擦过的塑料尺能“吸”起纸屑.下列现象中“吸”的物理原理与其相同的是( )
A.挤压后的塑料吸盘“吸”在瓷砖上B.削平的铅柱挤压后会“吸”在一起
C.干手搓开的新塑料袋“吸”在手上D.行驶的汽车的窗帘被“吸”出窗外
13、如图所示,甲乙两只完全相同的试管内装有质量相等的不同液体,甲试管竖直放置,乙试管倾斜放置,两试管液面相平.设液体对试管底部的压强为p甲和p乙,则下列判断正确的是( )
A.p甲>p乙B.p甲=p乙C.p甲<p乙D.无法确定
14、一个普通中学生双脚站立在水平地面上,他受到的重力接近于( )
A.5NB.50NC.500ND.5000 N
15、汽车在平直公路上匀速行驶时,下列属于平衡力的是( )
A.汽车受到的牵引力和阻力B.汽车受到的支持力和地面受到的压力
C.汽车受到的牵引力和重力D.汽车受到的牵引力和地面受到的压力
二、填空题(每题2分,共10分)
1、冰冰用手握着一个重为10N的水杯静止在空中,杯口竖直向上,手的握力为20N,则水杯受到的摩擦力为________N;若使手的握力增大到30N,则水杯受到的摩擦力为________N.
2、树上的苹果落向地面是由于受到________作用的结果,其施力物体是________.泥瓦工人通常用重垂线来检验砌的墙是否竖直,这是根据重力的方向总是________的原理.
3、我们每天背着书包上学.如果说书包是静止的,选择的参照物可能是________.放学走出校门时,若以教室为参照物,书包是________(选填“运动”或“静止”)的.
4、夏日炎炎,小东从开着空调的屋内刚走到室外时,眼镜的镜片变模糊是由于空气中的水蒸气________形成;他在游泳池游泳后走上岸感觉到有点冷是由于身上的水______吸热所致;他买了冰棒含嘴里过了一会感觉到凉快是由于冰棒________吸热所致.(均填物态变化名称)
5、把图钉帽在课桌上来回摩擦几下后,图钉帽热得烫手,这是用________的方法改变了物体的内能;把瓶装水放在冰箱里,一会儿变凉了,这是用________的方法改变了物体的内能.
三、作图题(每题5分,共10分)
1、一个工人站在地面上,使用如图所示的滑轮组将重物从地面提升到楼顶,要求绳子的自由端要向下拉,请你用笔画线代替绳子,画出滑轮组最省力的绕绳方法.
2、如图所示,点S为光源,P为不透光的挡光板,下面为平面镜,试画出在P的右侧能够看到S的像的范围.
四、实验探究题(每题15分,共30分)
1、在“探究杠杆的平衡条件”的实验中.
(1)在杠杆上挂钩码前,杠杆静止在甲图中的位置,为使杠杆水平平衡,应将右端的平衡螺母向_______(选填“左”或“右”)调节.将杠杆调节水平平衡的目的是避免_______对实验的影响和便于_______.
(2)乙图中杠杆恰好处于水平平衡,若在A处下方再挂一个相同钩码,为使杠杆保持水平平衡,则需将挂在B处的钩码向右移动_______格.
(3)若取掉乙图中挂在B处的钩码,改用弹簧测力计钩在C处对杠杆施拉力,为使杠杆保持水平平衡,且弹簧测力计示数最小,则弹簧测力计对杠杆的拉力方向是_______.
(4)此实验多次改变挂在支点O两边钩码的质量和悬挂位置,收集杠杆平衡时多组动力,动力臂、阻力和阻力臂的数据,其目的是_______(选填“减小误差”或“寻找普遍规律”)
2、如图所示是探究“平面镜成像特点”的实验装置.
(1)为了使观察到的实验现象更好一些,该实验最好选择在____(填“较亮”或“较暗”)的环境中进行.
(2)实验中选择薄玻璃板代替平面镜是为了便于确定_____.
(3)实验中将点燃的蜡烛A放在玻璃板前,然后将未点燃的蜡烛B放在玻璃板后面并移动,直到蜡烛B与蜡烛A的像完全重合.此实验现象说明像与物_____.
(4)将蜡烛B拿走,然后在蜡烛B的位置上放一张白纸,在白纸上_____(填“能”或“不能”)看到蜡烛A的像.说明平面镜所成的像是_____(“实”或“虚”)像.
五、计算题(每题10分,共20分)
1、如图所示,利用滑轮组装置匀速拉动水平面上的物体.已知物体在水平面上受到的滑动摩擦力为重力的0.1倍,物体被匀速拉动的距离为1m.当物体质量为2kg时,滑轮组的机械效率为50%,不计绳重和绳与滑轮间的摩擦..求:
(1)物体质量为2kg时,在水平面上受到的滑动摩擦力;
(2)动滑轮的重力;
(3)物体质量为10kg,以0.1m/s的速度匀速运动时,拉力F的功率..
2、如图所示,电源电压保持不变,R1=10Ω.当闭合开关S,滑动变阻器滑片P从a端移到b端,两电表示数变化关系用图线段AB表示.求:
(1)电源电压.
(2)滑片P滑到ab中点时电压表的示数.
参考答案
一、选择题(每题2分,共30分)
1、B
2、A
3、C
4、B
5、A
6、A
7、D
8、C
9、C
10、C
11、D
12、C
13、A
14、C
15、A
二、填空题(每题2分,共10分)
1、10 10
2、重力 地球 竖直向下
3、人 运动
4、液化 汽化 熔化
5、做功 热传递
三、作图题(每题5分,共10分)
1、
2、
四、实验探究题(每题15分,共30分)
1、右 杠杆自重 测量力臂 1 竖直向上 寻找普遍规律
2、较暗 像的位置 大小相等 不能 虚
五、计算题(每题10分,共20分)
1、(1)2N;(2)2N;(3)1.2W
2、(1)6V (2)3V
粤教版八年级物理上册期中测试卷及答案【下载】: 这是一份粤教版八年级物理上册期中测试卷及答案【下载】,共6页。试卷主要包含了选择题,填空题,作图题,实验探究题,计算题等内容,欢迎下载使用。
粤教版八年级物理上册期中测试卷及答案下载: 这是一份粤教版八年级物理上册期中测试卷及答案下载,共6页。试卷主要包含了选择题,填空题,作图题,实验探究题,计算题等内容,欢迎下载使用。
粤教版八年级物理上册期末试卷(下载): 这是一份粤教版八年级物理上册期末试卷(下载),共6页。试卷主要包含了选择题,填空题,作图题,实验探究题,计算题等内容,欢迎下载使用。

