鲁教版九年级化学上册期中模拟考试及答案下载练习题
展开
这是一份鲁教版九年级化学上册期中模拟考试及答案下载练习题,共7页。试卷主要包含了选择题,填空题,实验题,计算题等内容,欢迎下载使用。
班级: 姓名: 分数:
一、选择题(每小题只有1个选项符合题意..共20小题,每题2分,共40分)
1、下列有关溶液的叙述错误的是( )
A.长期放置后不会分层的液体一定是溶液
B.衣服上的油污用汽油或用加了洗涤剂的水可除去
C.一瓶合格的生理盐水密封一段时间,不会出现浑浊
D.实验室常将固体药品配制成溶液进行化学反应,以提高反应速率
2、空气中体积分数约占78%的气体是( )
A.二氧化碳B.氮气C.氧气D.稀有气体
3、下列关于燃烧现象的解释或分析正确的是( )
A.图a中将煤球变成蜂窝煤后再燃烧,其目的是延长煤燃烧的时间
B.图b中火柴头斜向下时更容易燃烧,是因为降低了火柴梗的着火点
C.图c中蜡烛火焰很快熄灭,是因为金属丝阻碍空气的流动
D.由图d中的现象可知,金属镁燃烧的火灾不能用二氧化碳灭火
4、能验证 Zn、Cu、Ag 三种金属活动性顺序的一组试剂是( )
A.Zn、Ag、CuSO4溶液B.Zn、Cu、Ag、H2SO4溶液
C.Cu、Ag、ZnSO4溶液D.Ag、ZnSO4溶液、CuSO4溶液
5、用“W”型管进行微型实验,如图所示,下列说法错误的是( )
A.a处红棕色粉末变为黑色
B.a处实验结束时先停止,通入CO,后停止加热
C.b处澄清石灰水变浑浊证明有二氧化碳生成
D.可利用点燃的方法进行尾气处理
6、地壳中含量最多的元素是( )
A.硅B.氧C.铁D.铝
7、下列关于“不一定”的说法中,不正确的是( )
由同种元素组成的物质不一定是单质
B.质子数相等的粒子不一定是同种元素
C.由分子构成的纯净物不一定只含一种分子
D.含氧化合物不一定是氧化物
8、现有一包由6.5g锌、5.6g铁、6.4g铜混合而成的粉末,把它加入到一定量的硝酸银溶液中,反应结束后过滤,洗涤,烘干,测得滤渣中含有三种物质..则滤渣的质量可能是( )
A.49.6gB.34.8gC.32.7gD.18.5g
9、下列关于H2SO4性质描述中,不属于酸的通性的是( )
A.使紫色石蕊溶液变红B.与NaOH发生中和反应
C.浓硫酸滴到白纸上使纸变黑D.与Mg反应放出氢气
10、下面是某同学进行碱的化学性质实验时记录的实验现象,其中与事实不相符的是( )
A.在Ca(OH)2溶液中加入稀盐酸,无明显变化
B.在NaOH溶液中通入CO2气体,有白色沉淀生成
C.在Ca(OH)2溶液中加入几滴石蕊溶液,溶液呈蓝色
D.在NaOH溶液中加入CuSO4溶液,有蓝色沉淀生成
11、现有甲、乙、丙、丁四种颗粒大小相同的金属,分别投入相同的稀硫酸中,只有甲、乙表面有气泡产生,且甲产生气泡较快;再把丙和丁投入相同的硝酸银溶液中,过一会儿,丙的表面有银析出,而丁没有变化..则四种金属的活动性顺序是( )
A.甲>乙>丁>丙 B.丁>乙>丙>甲
C.甲>乙>丙>丁 D.乙>甲>丁>丙
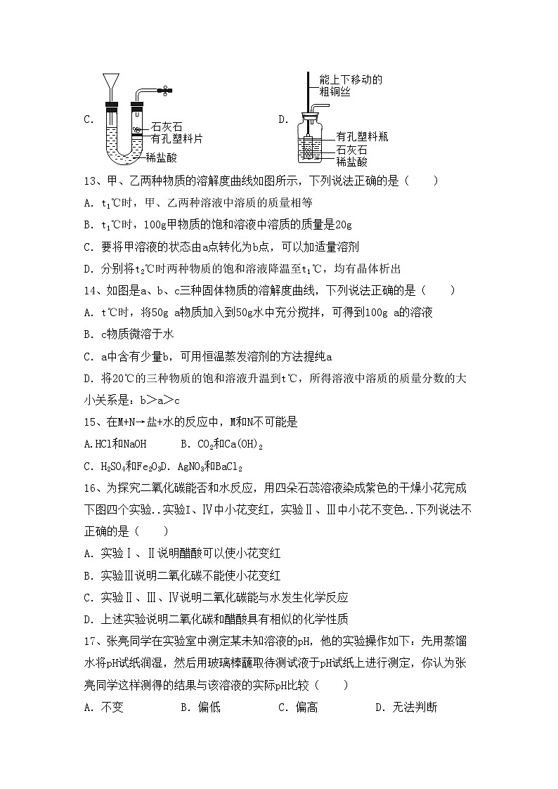
12、某学生设计了下图所示的四套装置来制取CO2,其中在制取时不能使反应随时发生或停止的装置为( )
A.B.
C.D.
13、甲、乙两种物质的溶解度曲线如图所示,下列说法正确的是( )
A.t1℃时,甲、乙两种溶液中溶质的质量相等
B.t1℃时,100g甲物质的饱和溶液中溶质的质量是20g
C.要将甲溶液的状态由a点转化为b点,可以加适量溶剂
D.分别将t2℃时两种物质的饱和溶液降温至t1℃,均有晶体析出
14、如图是a、b、c三种固体物质的溶解度曲线,下列说法正确的是( )
A.t℃时,将50g a物质加入到50g水中充分搅拌,可得到100g a的溶液
B.c物质微溶于水
C.a中含有少量b,可用恒温蒸发溶剂的方法提纯a
D.将20℃的三种物质的饱和溶液升温到t℃,所得溶液中溶质的质量分数的大小关系是:b>a>c
15、在M+N→盐+水的反应中,M和N不可能是
A.HCl和NaOHB.CO2和Ca(OH)2
C.H2SO4和Fe2O3D.AgNO3和BaCl2
16、为探究二氧化碳能否和水反应,用四朵石蕊溶液染成紫色的干燥小花完成下图四个实验..实验I、Ⅳ中小花变红,实验Ⅱ、Ⅲ中小花不变色..下列说法不正确的是( )
A.实验Ⅰ、Ⅱ说明醋酸可以使小花变红
B.实验Ⅲ说明二氧化碳不能使小花变红
C.实验Ⅱ、Ⅲ、Ⅳ说明二氧化碳能与水发生化学反应
D.上述实验说明二氧化碳和醋酸具有相似的化学性质
17、张亮同学在实验室中测定某未知溶液的pH,他的实验操作如下:先用蒸馏水将pH试纸润湿,然后用玻璃棒蘸取待测试液于pH试纸上进行测定,你认为张亮同学这样测得的结果与该溶液的实际pH比较( )
A.不变B.偏低C.偏高D.无法判断
18、某校化学兴趣小组利用数字化传感器探究稀盐酸和氢氧化钠溶液的反应过程,测得烧杯中溶液的pH随滴加液体体积变化的曲线如右图所示..下列说法错误的是( )
A.图中b点所示溶液中,溶质是NaCl
B.向图中c点所示溶液中滴加无色酚酞,溶液不变色
C.该实验是将氢氧化钠溶液逐滴滴入到盛有稀盐酸的烧杯中
D.由a点到b点的pH变化过程证明酸和碱发生了中和反应
19、推理是化学学习中常用的方法,下列推理正确的是( )
A.化合反应的生成物只有一种,所以生成一种物质的反应一定是化合反应
B.同种元素的粒子质子数相同,所以含有相同质子数的粒子一定属于同种元素
C.有机化合物都含有碳元素,所以含有碳元素的化合物一定是有机化合物
D.酸溶液能使紫色石蕊溶液变红,所以能使紫色石蕊变红的溶液一定显酸性
20、实验室用高锰酸钾制氧气的实验中,不需要使用的一组仪器是
烧杯、玻璃棒B.大试管、集气瓶
C.酒精灯、铁架台D.导管、单孔塞
二、填空题(共3小题,共12分)
1、如图是水发生变化的微观结构模型..
(1)甲、乙两变化中属于物理变化的是 _____ ;从微观结构分析,该变化的特点是 _____ ..
(2)甲、乙两变化中属于化学变化的是 _____ ;从微观结构分析,该变化后物质的化学性质 _____ 了(填“发生了”或“未发生”)改变,原因是分子的 _____ 发生了变化..
2、化学用语是国际通用语言,是学习化学的重要工具..
(1)用化学用语填空..
①钾元素________..②2个氮原子________..
③2个水分子________..④铵根离子________..
⑤标出“MgO”中镁元素的化合价________..
(2)写出“3CH4”中“4”的含义______________..
3、人们的日常生活离不开金属,高科技新材料的开发和应用也需要金属..请回答:
(1)地壳中含量最多的金属元素是 ________ ;
(2)根据下图的应用实例,试说出金属具有的两点物理性质: ________ 、 ________ ;
(3)早在春秋战国时期,我国古代人民已经开始炼铁:
①写出磁铁矿(Fe3O4)与CO反应的化学方程式: ________________________ ;
②钢铁防腐十分重要!请写出一种防止钢铁生锈的方法: ________________________ ..
三、实验题(共2小题,每题15分,共30分)
1、小明同学对探究分子性质的实验(图1)进行了改进,如图2所示,在T形三通管的粗玻璃管里,固定一根湿润的酚酞纱布条..请回答实验中的有关问题..
(1)图2实验中用 _____ (填仪器名称)吸取少许浓氨水,将其滴入T形三通管的细弯管处,然后用橡皮帽封闭管口..一会儿,观察到 _____ (填“ba”或“bc”)段纱布条变成红色..
(2)图1丙装置的作用是 _____ .. 图1和图2的实验均能证明分子 _____ ..与图1实验相比,改进后图2实验的优点是 _____ ..
(3)若将图2中装有浓氨水的细弯管处浸入冰水中,可观察到纱布条变红的速率变 _____ (填“快”或“慢”),请从微观角度进行解释: _____ ..
2、实验室对含有MgCl2的粗盐进行提纯,步骤如图”:
(1)步骤①中,称量50g粗盐需补充的主要仪器是___________..
(2)步骤②中,玻璃棒的作用是________..
(3)步骤③中,滴加过量NaOH溶液除去MgCl2,反应的化学方程式是__________..
(4)步骤⑤中,为中和过量的NaOH,应滴加的“试剂a”是______(填字母)..
A稀盐酸B稀硫酸C稀硝酸
(5)步骤⑥的操作名称是_______,当__________时,停止加热..
四、计算题(共2小题,每题9分,共18分)
1、某学习小组在实验室中用加热和混合物的方法制取,反应过程中固体质量变化如图所示,请计算..
(1)制取的质量是_____g..
(2)原混合物中的质量分数_______________..(写出计算过程,计算结果精确到0.1%)
2、为测定某种贝壳中碳酸钙的含量,取25g贝壳,逐渐加入稀盐酸,充分反应后,测得剩余固体质量与加入稀盐酸的质量关系如图所示(已知杂质不能与稀盐酸反应,也不溶于水)..请计算:
(1)这种贝壳中碳酸钙的质量分数是多少..
(2)25g贝壳与稀盐酸恰好完全反应时,所用稀盐酸中溶质的质量分数..(写出计算过程,最后结果保留1位小数)
参考答案
一、选择题(每小题只有1个选项符合题意..共20小题,每题2分,共40分)
1、A
2、B
3、D
4、A
5、B
6、B
7、C
8、B
9、C
10、B
11、C
12、B
13、C
14、D
15、D
16、D
17、D
18、B
19、D
20、A
二、填空题(共3小题,共12分)
1、乙 分子没有变化,分子间隔变大 甲 发生了 分子的种类发生了变化
2、K 2N 2H2O NH4+ 每个甲烷分子中含有4个氢原子
3、铝(或Al) 导电性 导热性 喷漆(或保持干燥或涂油等)
三、实验题(共2小题,每题15分,共30分)
1、胶头滴管(写“滴管”也得分) ba 对比实验 在不断的运动 节省药品,防止污染空气等 慢 温度越低,分子运动速率越慢(或温度越高,分子运动速率越快
2、托盘天平 搅拌,加速粗盐的溶解 A 蒸发 当蒸发皿中出现较多固体
四、计算题(共2小题,每题9分,共18分)
1、(1)19.2;(2)81.7%
2、(1)80%(2)14.7%
相关试卷
这是一份鲁教版九年级化学上册期中模拟考试(及答案)练习题,共8页。试卷主要包含了选择题,填空题,实验题,计算题等内容,欢迎下载使用。
这是一份鲁教版九年级化学上册期中模拟考试【及答案】练习题,共7页。试卷主要包含了选择题,填空题,实验题,计算题等内容,欢迎下载使用。
这是一份鲁教版九年级化学上册期中模拟考试及答案练习题,共7页。试卷主要包含了选择题,填空题,实验题,计算题等内容,欢迎下载使用。

