鲁教版八年级化学上册期中考试题【含答案】
展开
这是一份鲁教版八年级化学上册期中考试题【含答案】,共7页。试卷主要包含了选择题,填空题,实验题,计算题等内容,欢迎下载使用。
班级: 姓名: 分数:
一、选择题(每小题只有1个选项符合题意..共20小题,每题2分,共40分)
1、下列物质在氧气里燃烧,生成物为白色固体的是( )
A.硫B.镁条C.铁丝D.木炭
2、我国的稀土储量居世界第一位..铕(Eu)是一种稀土元素,下列有关说法中错误的是( )
A.铕属于非金属元素B.铕的原子序数是63
C.铕原子中的质子数为63D.铕的相对原子质量是152.0
3、用分子的相关知识解释下列生活中的现象,其中错误的是( )
A.“酒香不怕巷子深”,说明分子在不停运动
B.热胀冷缩,说明分子的大小随温度升降而改变
C.10mL酒精和10mL水混合后体积小于20mL,说明分子间有空隙
D.湿衣服在夏天比冬天容易晾干,说明分子的运动速率随温度升高而加快
4、空气中含量最多且化学性质不活泼的气体是( )
A.氧气B.二氧化碳C.氮气D.稀有气体
5、NH4ClO4(高氯酸铵)可用作火箭推进剂,当它发生分解反应时,不能生成的物质是( )
A.CO2B.Cl2C.O2D.N2
6、人体内的一些液体正常pH范围如下,其中呈酸性的是( )
A.血浆7.35-7.45B.胆汁7.1-7.3
C.胃液0.9-1.5D.胰液7.5-8.0
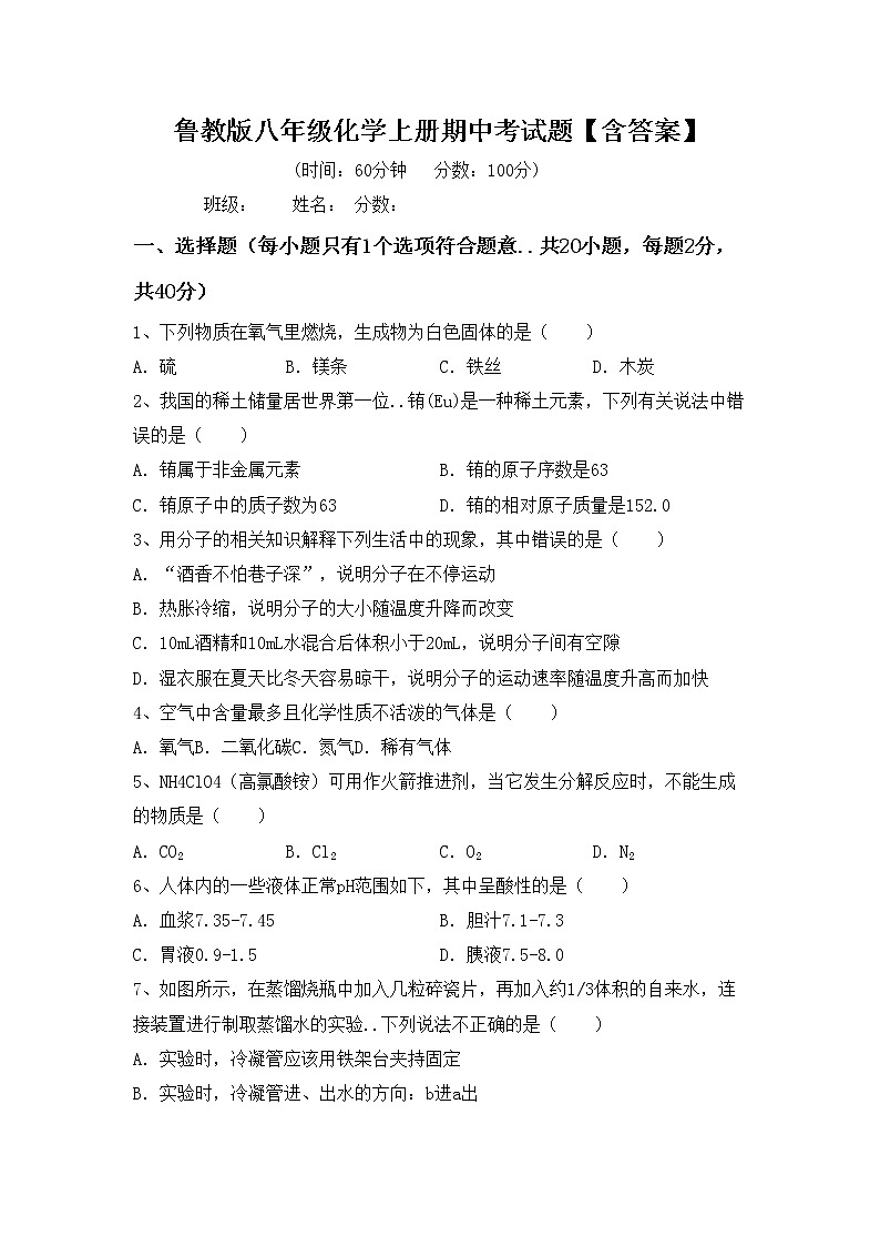
7、如图所示,在蒸馏烧瓶中加入几粒碎瓷片,再加入约1/3体积的自来水,连接装置进行制取蒸馏水的实验..下列说法不正确的是( )
A.实验时,冷凝管应该用铁架台夹持固定
B.实验时,冷凝管进、出水的方向:b进a出
C.图中所示装置,温度计的位置不对,水银球应该插入液态水中
D.石棉网的作用是使蒸馏烧瓶均匀受热,碎瓷片的作用是防止加热时出现暴沸
8、牙膏中的含氟化合物对牙齿有保护作用.一种氟原子的原子核内有9个质子和10个中子,该原子的核电荷数为( )
A.7B.9C.10D.19
9、下列物质中属于纯净物的是( )
A.液态氧B.洁净的空气C.汽水D.水泥砂浆
10、燃气热水器中燃气不充分燃烧易产生CO气体,下列关于CO的说法不正确的是:( )
A.CO气体有毒,可危害人体健康B.CO可用于冶炼金属
C.CO可以燃烧,可作燃料D.在煤炉上放一壶水就能防止CO中毒
11、碱式碳酸铜受热能分解成CuO、CO2和H2O三种物质,请你判断碱式碳酸铜的组成是()
A.只含有碳、氢、氧元素
B.一定含有碳、氢、铜元素,可能含有氧元素
C.一定含有碳、氢、氧元素,可能含有铜元素
D.肯定含有碳、氢、氧、铜元素
12、下列变化属于化学变化的是( )
A.树根“变”根雕B.玉石“变”印章
C.水果“变”果汁D.葡萄“变”美酒
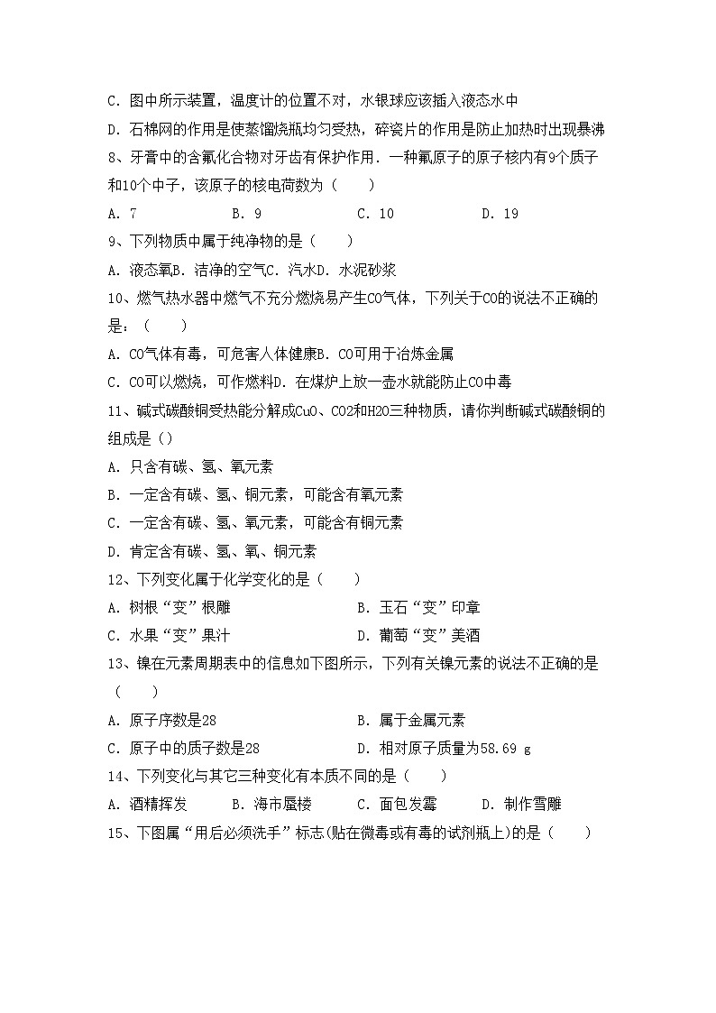
13、镍在元素周期表中的信息如下图所示,下列有关镍元素的说法不正确的是( )
A.原子序数是28B.属于金属元素
C.原子中的质子数是28D.相对原子质量为58.69 g
14、下列变化与其它三种变化有本质不同的是( )
A.酒精挥发B.海市蜃楼C.面包发霉D.制作雪雕
15、下图属“用后必须洗手”标志(贴在微毒或有毒的试剂瓶上)的是( )
A.B.C.D.
16、一天一个苹果,医生远离我..刚刚削了皮的青苹果果肉略显浅绿色,当暴露在空气中一段时间后,果肉的颜色由浅绿色变为黄色,这与空气中的哪一种物质有关( )
A.氮气B.氧气C.二氧化碳D.稀有气体
17、下列说法正确的是( )
A.石油是一种混合物B.可燃冰是可再生能源
C.煤燃烧时只生成二氧化碳D.“西气东输”的“气”是指氢气
18、质量守恒定律是自然界基本的规律之一..下列装置及实验(天平未画出)能用来验证质量守恒定律的是( )
A.B.
C.D.
19、关于分子、原子、离子的下列说法中,错误的是( )
A.分子、原子、离子都是在不断运动的粒子
B.分子是由原子构成的一种粒子
C.分子、原子、离子都是不显电性的粒子
D.分子、原子、离子都是构成物质的基本粒子
20、空气中体积分数约占78%的气体是( )
A.二氧化碳B.氮气C.氧气D.稀有气体
二、填空题(共3小题,共12分)
1、按要求写出下列化学符号
(1)钠离子___________
(2)2个铝原子_________
(3)氧气分子______________________
(4)镁的原子结构示意图_____________
(5)氧离子的离子结构示意图_____________
2、请回答
(1)液体药品通常盛放在_____瓶里;
(2)瓶塞应____放在桌面上..
(3)倾倒液体时_______(填“快速”或“缓慢”)倒入,瓶口应______试管口;
(4)贴标签的一方向着手心是为了防止______..
3、生活中许多物质中均含有碳元素..
(1)透明的金刚石、深灰色的石墨,都是由碳元素组成的_______ (填“单质”或“化合物”),金刚石和石墨的物理性质差异很大,主要原因是_______,但它们的化学性质相似,如都具有可燃性,试写出碳在氧气中不充分燃烧的化学方程式_____________..
(2)形似足球的石墨烯(C60)可以用于超导、催化领域,它是由_______(填“原子”或“分子”)构成的..
(3)木炭、活性炭都具有_______的结构,因此都具有吸附能力,请写出活性炭的一种用途_____..
三、实验题(共2小题,每题15分,共30分)
1、某同学设计了在导管口系一个有很多小孔的气球(如图)的装置,测定空气中氧气含量..实验装置如图..该同学的实验步骤如下:
①将图中的集气瓶分成5等份,并作好标记
②在带橡皮塞和导管的燃烧匙内装入足量的红磷,将导管上的止水夹夹紧,在酒精灯上点燃红磷,并立即伸入集气瓶内,塞紧橡皮塞
③充分反应后,待集气瓶冷却至室温,打开止水夹..
请回答下列问题:
(1)该实验中红磷稍过量,目的是____________________________________________
(2)步骤③中打开止水夹后观察到的现象是____________________________________
由此可以得出的有关空气组成的结论是_______________________________
(3)由此你还可以得到氮气的一些性质:物理性质_______________;化学性质________
(4)若实验中进入集气瓶的水不足容积的五分之一,可能原因主要有:
①________________________________;②_______________________________..
2、如图是实验室中常见的化学仪器和实验装置,相信你已经使用过多次..请按要求填空..
(1)写出仪器的名称:B_________,C__________..
(2)用来吸取和滴加少量液体的仪器是 __________(填序号)..
(3)量取56.9mL的水,最好选用规格为_________(填序号)的量筒,如果在量取56.9mL水时,没有保持水平,而是仰视,则量取水的实际体积________(填“大于”或“小于”)56.9mL..
A 50mL B 20mL C 100mL
(4)检查装置气密性的方法是:先将导气管插入水中,然后用手捂住试管,如果导气管口_____________,证明装置气密性良好..
四、计算题(共2小题,每题9分,共18分)
1、某化学兴趣小组为了测定某石灰石样品中碳酸钙的质量分数,取用2.0g石灰石样品,把25.0g稀盐酸分五次加入样品中(样品中的杂质既不与盐酸反应,也不溶解于水),每次充分反应后都经过滤、干燥、称量,得实验数据如下:
计算:
(1)m的值..
(2)石灰石中碳酸钙的质量分数..
(3)2.0g石灰石样品与足量稀盐酸反应,产生二氧化碳的质量是多少?(写出解题过程)
2、玫瑰花中含有香茅醇、橙花醇和丁香油酚等物质,其中丁香油酚的化学式为C10H12O2,请计算:
(1)该物质由种元素组成;
(2)一个C10H12O2分子中共有个原子;
(3)C10H12O2的相对分子质量..
(4)C10H12O2中碳、氢、氧元素质量比为..
(5)丁香油酚中碳元素的质量分数?(结果保留小数点后一位)..
(6)32.8g丁香油酚中含氧元素的质量是克?(结果保留小数点后一位)..
参考答案
一、选择题(每小题只有1个选项符合题意..共20小题,每题2分,共40分)
1、B
2、A
3、B
4、C
5、A
6、C
7、C
8、B
9、A
10、D
11、D
12、D
13、D
14、C
15、B
16、B
17、A
18、A
19、C
20、B
二、填空题(共3小题,共12分)
1、Na+ 2Al3+ O2
2、细口 倒 缓慢 紧挨 腐蚀标签
3、单质 碳原子的排列方式不同 2C+O2 2CO 分子 疏松多孔 防毒面具、冰箱除味剂、除装修甲醛(合理即可)
三、实验题(共2小题,每题15分,共30分)
1、将容器内的氧气全部耗尽 水倒吸进入集气瓶,且约占集气瓶体积的1/5 氧气约占空气体积的1/5 无色 (或无味 不易容于水) 不燃烧,也不支持燃烧 红磷量不足 装置漏气
2、试管 烧杯 D C 大于 有气泡冒出
四、计算题(共2小题,每题9分,共18分)
1、(1) 1.0;(2) 85%;(3)0.748g
2、(1)3
(2)24
(3)164
(4)30:3:8
(5)73.2%
(6)6.4g实验次数
1
2
3
4
5
稀盐酸的累计加入量
5.0g
10.0g
15.0g
20.0g
25.0g
剩余固体的质量
1.5g
m
0.5g
0.3g
0.3g
相关试卷
这是一份鲁教版八年级化学上册期中考试题及答案,共8页。试卷主要包含了选择题,填空题,实验题,计算题等内容,欢迎下载使用。
这是一份鲁教版八年级化学上册期中考试题(含答案),共8页。试卷主要包含了选择题,填空题,实验题,计算题等内容,欢迎下载使用。
这是一份鲁教版八年级化学上册期中考试题含答案,共7页。试卷主要包含了选择题,填空题,实验题,计算题等内容,欢迎下载使用。

