沪科版八年级物理上册期中考试卷(带答案)
展开班级: 姓名: 分数:
一、选择题(每题2分,共30分)
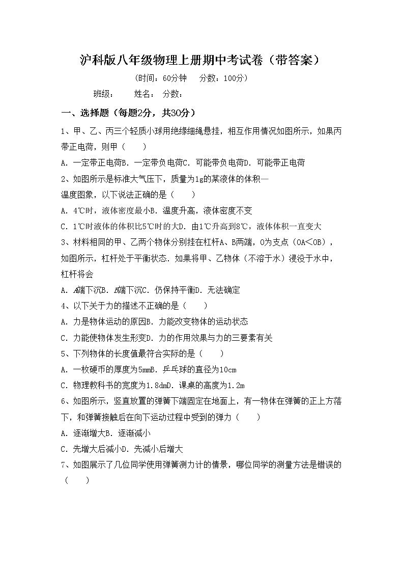
1、甲、乙、丙三个轻质小球用绝缘细绳悬挂,相互作用情况如图所示,如果丙带正电荷,则甲( )
A.一定带正电荷B.一定带负电荷C.可能带负电荷D.可能带正电荷
2、如图所示是标准大气压下,质量为1g的某液体的体积—温度图象,以下说法正确的是( )
A.4℃时,液体密度最小B.温度升高,液体密度不变
C.1℃时液体的体积比5℃时的大D.由1℃升高到8℃,液体体积一直变大
3、材料相同的甲、乙两个物体分别挂在杠杆A、B两端,O为支点(OA<OB),如图所示,杠杆处于平衡状态.如果将甲、乙物体(不溶于水)浸没于水中,杠杆将会
A.A端下沉B.B端下沉C.仍保持平衡D.无法确定
4、以下关于力的描述不正确的是( )
A.力是物体运动的原因B.力能改变物体的运动状态
C.力能使物体发生形变D.力的作用效果与力的三要素有关
5、下列物体的长度值最符合实际的是( )
A.一枚硬币的厚度为5mmB.乒乓球的直径为10cm
C.物理教科书的宽度为1.8dmD.课桌的高度为1.2m
6、如图所示,竖直放置的弹簧下端固定在地面上,有一物体在弹簧的正上方落下,和弹簧接触后在向下运动过程中受到的弹力( )
A.逐渐增大B.逐渐减小
C.先增大后减小D.先减小后增大
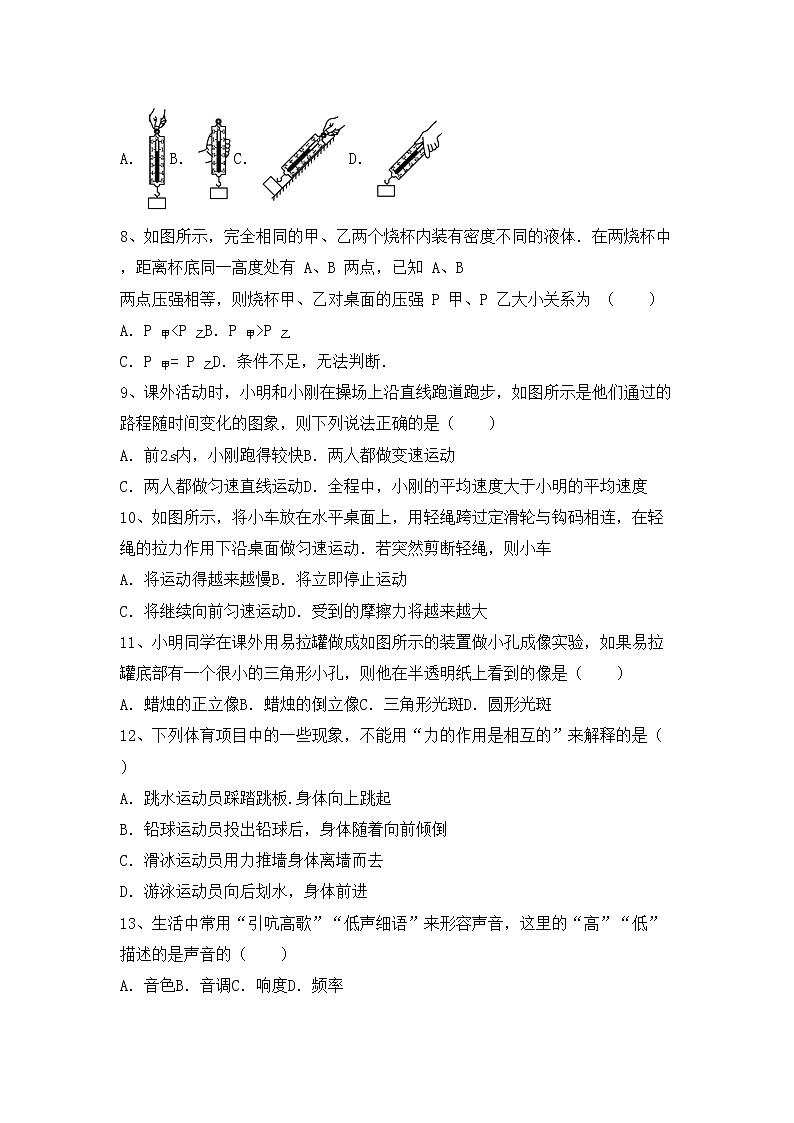
7、如图展示了几位同学使用弹簧测力计的情景,哪位同学的测量方法是错误的( )
A.B.C.D.
8、如图所示,完全相同的甲、乙两个烧杯内装有密度不同的液体.在两烧杯中,距离杯底同一高度处有 A、B 两点,已知 A、B 两点压强相等,则烧杯甲、乙对桌面的压强 P 甲、P 乙大小关系为 ( )
A.P 甲
P 乙
C.P 甲= P 乙D.条件不足,无法判断.
9、课外活动时,小明和小刚在操场上沿直线跑道跑步,如图所示是他们通过的路程随时间变化的图象,则下列说法正确的是( )
A.前2s内,小刚跑得较快B.两人都做变速运动
C.两人都做匀速直线运动D.全程中,小刚的平均速度大于小明的平均速度
10、如图所示,将小车放在水平桌面上,用轻绳跨过定滑轮与钩码相连,在轻绳的拉力作用下沿桌面做匀速运动.若突然剪断轻绳,则小车
A.将运动得越来越慢B.将立即停止运动
C.将继续向前匀速运动D.受到的摩擦力将越来越大
11、小明同学在课外用易拉罐做成如图所示的装置做小孔成像实验,如果易拉罐底部有一个很小的三角形小孔,则他在半透明纸上看到的像是( )
A.蜡烛的正立像B.蜡烛的倒立像C.三角形光斑D.圆形光斑
12、下列体育项目中的一些现象,不能用“力的作用是相互的”来解释的是( )
A.跳水运动员踩踏跳板.身体向上跳起
B.铅球运动员投出铅球后,身体随着向前倾倒
C.滑冰运动员用力推墙身体离墙而去
D.游泳运动员向后划水,身体前进
13、生活中常用“引吭高歌”“低声细语”来形容声音,这里的“高”“低”描述的是声音的( )
A.音色B.音调C.响度D.频率
14、如图所示,用甲、乙滑轮组在相同时间分别将A、B物体匀速提升相同高度,已知物体受到的重力GA>GB,滑轮组的机械效率η甲<η乙(忽略绳重和摩擦).下列判断正确的是( )
A.两滑轮组绳端移动的距离相等B.甲滑轮组的有用功比乙的少
C.甲滑轮组的总功率比乙的小D.甲滑轮组的动滑轮比乙的重
15、小明在湖边散步时,看到水中的鱼在“白云”中穿梭,下列说法正确的( )
A.小明看到水中的“白云”是光的反射形成的
B.小明看到水中的鱼是光的直线传播形成的
C.小明看到水中的鱼比实际鱼位置要深
D.小明看到水中的鱼和“白云”都是光的折射形成的
二、填空题(每题2分,共10分)
1、树上的苹果落向地面是由于受到________作用的结果,其施力物体是________.泥瓦工人通常用重垂线来检验砌的墙是否竖直,这是根据重力的方向总是________的原理.
2、北方冬天的清晨,我们经常看到玻璃窗上有美丽的“冰花”,这是________ (选填“室内”或“室外”) 空气中的水蒸气遇冷________形成的,此过程中要________ (选填“吸”或“放”)热.
3、“中国好声音”比赛现场,吉他手弹奏电吉他时不断用手指去控制琴弦长度,这样做的目的是为了改变声音的________;琴声是通过________传播到现场观众耳中的.观众在听音乐时都要把手机关机或把铃声调成振动,目的是为了在________减弱噪声.
4、把图钉帽在课桌上来回摩擦几下后,图钉帽热得烫手,这是用________的方法改变了物体的内能;把瓶装水放在冰箱里,一会儿变凉了,这是用________的方法改变了物体的内能.
5、山西老陈醋已有3000余年的历史,素有“天下第一醋”的盛誉,以色,香,醇,浓,酸五大特征著称于世.小明周末参观醋厂,远远就闻到了浓郁的醋香,这是________现象,这种现象说明________.
三、作图题(每题5分,共10分)
1、如图所示,请将光路补充完整.
2、如图所示,轻质杠杆的A点挂一重物G,绳受的拉力为F2,O为杠杆的支点.请在杠杆的端点B处画出使杠杆保持静止的最小的力Fl的示意图,并作出F2的力臂l2.
四、实验探究题(每题15分,共30分)
1、小童在探究平面镜成像的特点,下面是他其中的几个实验操作:
a.移去蜡烛B,在B的位置上放一光屏,不透过玻璃板,直接观察光屏上有无蜡烛的像
b.点燃一支小蜡烛A,竖直立在玻璃板前面.将没有点燃的同样的蜡烛B放到玻璃板后面,移动至与蜡烛A的像完全重合
c.记下蜡烛A和B及玻璃板的位置
d.移去玻璃板、蜡烛A及光屏,用直线连接A和B的位置,用刻度尺测量它们到玻璃板位置的距离.
(1)以上实验步骤合理的顺序是_________.
(2)步骤a中,观察光屏上有无蜡烛的像,这样做的目的是________.
(3)小童在某次改变蜡烛位置后,发现无论怎样移动蜡烛B的位置都无法与A的像重合,其原因可能是: __________
(4)小童将显示时间为 10:21的电子手表放在平面镜前,则在平面镜中看到时钟显示的时间是_______.
(5)小组同学进行了正确的实验操作后,得到的实验数据如下图乙:
实验中为什么要改变蜡烛的位置多次实验:___________________
2、在研究“阻力对物体运动的影响”的实验中,让小车从同一斜面同一高度处静止开始下滑,小车分别停在如图所示的位置:
(1)让小车从斜面同一高度滑下的目的是:使小车到斜面底端的 ____________相同;
(2)结论:表面越光滑,小车受到的阻力越小,它运动得 ____________;(选填“越远”或“越近”)
(3)推理:如果表面绝对光滑,小车受到的阻力为零,它将做 _________________运动;
(4)牛顿第一定律是在 ____________的基础上,通过科学 ____________而总结归纳出来的;
(5)通过实验探究后,对牛顿第一定律的知识有更深一层次的理解:力不是维持物体运动的原因,而是 _____________物体运动状态的原因.
五、计算题(每题10分,共20分)
1、用一弹簧测力计挂着一实心圆柱体,圆柱体的底面刚好与水面接触(未浸入水)如图甲,然后将其逐渐浸入水中,如图乙是弹簧测力计示数随圆柱体逐渐浸入水中的深度变化情况,g取10N/kg,求:
(1)圆柱体的质量;
(2)圆柱体受到的最大浮力;
(3)圆柱体的密度;
(4)圆柱体刚浸没时下表而受到水的压强.
2、如图甲所示,边长20cm,重20N的正方体B放在水平地面上,重12N的正方体A叠放在B上.求:
①正方体B对地面的压强.(画出正方体B所受力的示意图)
②如图乙,将正方体A取下,用8N的力向上提正方体B,此时B对地面的压强有多大?
参考答案
一、选择题(每题2分,共30分)
1、C
2、C
3、C
4、A
5、C
6、A
7、D
8、A
9、A
10、A
11、B
12、B
13、C
14、D
15、A
二、填空题(每题2分,共10分)
1、重力地球竖直向下
2、室内凝华放
3、音调空气声源处
4、做功热传递
5、扩散分子在不停地做无规则运动
三、作图题(每题5分,共10分)
1、
2、
四、实验探究题(每题15分,共30分)
1、bcad 探究平面镜所成的像是虚像还是实像玻璃板没有竖直放置 15:01 为了多次实验避免偶然性,得到普遍规律
2、初始速度越远匀速直线实验推理改变
五、计算题(每题10分,共20分)
1、(1) 0.2kg;(2) 0.6N;(3) 3.3×103kg/m3;(4) 1200Pa.
2、①正800Pa,;②300Pa.
沪科版八年级物理上册期中考试卷带答案: 这是一份沪科版八年级物理上册期中考试卷带答案,共7页。试卷主要包含了选择题,填空题,作图题,实验探究题,计算题等内容,欢迎下载使用。
沪科版八年级物理上册期中考试卷【带答案】: 这是一份沪科版八年级物理上册期中考试卷【带答案】,共7页。试卷主要包含了选择题,填空题,作图题,实验探究题,计算题等内容,欢迎下载使用。
沪科版八年级物理上册期中考试卷及答案【沪科版】: 这是一份沪科版八年级物理上册期中考试卷及答案【沪科版】,共6页。试卷主要包含了选择题,填空题,作图题,实验探究题,计算题等内容,欢迎下载使用。

