沪科版八年级物理上册期末考试题及答案【精选】
展开
这是一份沪科版八年级物理上册期末考试题及答案【精选】,共6页。试卷主要包含了选择题,填空题,作图题,实验探究题,计算题等内容,欢迎下载使用。
班级: 姓名: 分数:
一、选择题(每题2分,共30分)
1、下列现象中能用分子动理论解释的是( )
A.春天,柳絮飞扬B.夏天,槐花飘香
C.秋天,黄沙扑面D.冬天,雪花飘飘
2、在通常情况下,你的脉搏1min跳动的次数约为( )
A.20次B.40次C.70次D.140次
3、小明用调好的天平称物体的质量时,在天平的右盘加了几个砝码后,指针还是稍微偏左.再放入质量最小的砝码,指针又稍微偏右,接下来操作正确的是( )
A.将横梁上的平衡螺母向左调
B.将处在零刻度位置的游码向右移
C.取出最小的砝码,将横梁上的平衡螺母向右调
D.取出最小的砝码,将处在零刻度位置的游码向右移
4、四冲程内燃机工作时,机械能转化成内能的冲程是( )
A.吸气冲程B.压缩冲程C.做功冲程D.排气冲程
5、2025年我国将实现宇航员登月计划,在月球上漫步的宇航员须借助无线电通讯设备才能进行交谈,其原因是( )
A.月球上真空不能传声B.月球上只能传递超声波
C.月球上声音传播速度快D.月球上宇航员声带无法振动发声
6、下列措施中属于在传播途中控制噪声的是( )
A.在摩托车发动机上安装消声器B.在高速公路两侧安装隔音幕墙
C.在学校附近安装喇叭禁鸣标志D.机场的地勤佩戴有耳罩的头盔
7、如图所示是小伟跳远时的情景,起跳后在空中运动状态发生改变是由于(不计空气阻力)( )
A.不受力B.受重力作用C.受推力作用D.受脚蹬力作用
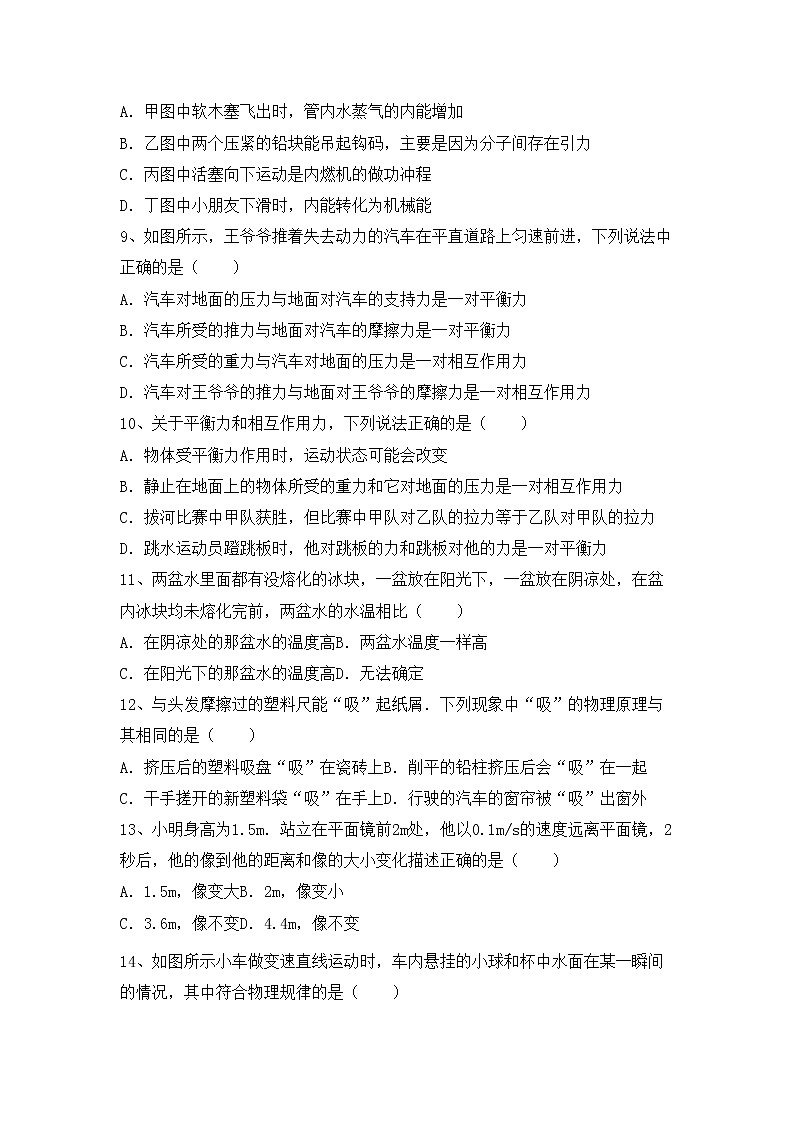
8、对于图中所示的四幅图,下列说法中正确的是( )
A.甲图中软木塞飞出时,管内水蒸气的内能增加
B.乙图中两个压紧的铅块能吊起钩码,主要是因为分子间存在引力
C.丙图中活塞向下运动是内燃机的做功冲程
D.丁图中小朋友下滑时,内能转化为机械能
9、如图所示,王爷爷推着失去动力的汽车在平直道路上匀速前进,下列说法中正确的是( )
A.汽车对地面的压力与地面对汽车的支持力是一对平衡力
B.汽车所受的推力与地面对汽车的摩擦力是一对平衡力
C.汽车所受的重力与汽车对地面的压力是一对相互作用力
D.汽车对王爷爷的推力与地面对王爷爷的摩擦力是一对相互作用力
10、关于平衡力和相互作用力,下列说法正确的是( )
A.物体受平衡力作用时,运动状态可能会改变
B.静止在地面上的物体所受的重力和它对地面的压力是一对相互作用力
C.拔河比赛中甲队获胜,但比赛中甲队对乙队的拉力等于乙队对甲队的拉力
D.跳水运动员蹬跳板时,他对跳板的力和跳板对他的力是一对平衡力
11、两盆水里面都有没熔化的冰块,一盆放在阳光下,一盆放在阴凉处,在盆内冰块均未熔化完前,两盆水的水温相比( )
A.在阴凉处的那盆水的温度高B.两盆水温度一样高
C.在阳光下的那盆水的温度高D.无法确定
12、与头发摩擦过的塑料尺能“吸”起纸屑.下列现象中“吸”的物理原理与其相同的是( )
A.挤压后的塑料吸盘“吸”在瓷砖上B.削平的铅柱挤压后会“吸”在一起
C.干手搓开的新塑料袋“吸”在手上D.行驶的汽车的窗帘被“吸”出窗外
13、小明身高为1.5m.站立在平面镜前2m处,他以0.1m/s的速度远离平面镜,2秒后,他的像到他的距离和像的大小变化描述正确的是( )
A.1.5m,像变大B.2m,像变小
C.3.6m,像不变D.4.4m,像不变
14、如图所示小车做变速直线运动时,车内悬挂的小球和杯中水面在某一瞬间的情况,其中符合物理规律的是( )
A.B.C.D.
15、太阳光与水平面成30°角斜射在地面上,若用平面镜使太阳光沿竖直方向反射,则平面镜与水平面的夹角为( )
A.一定为75°B.一定为30°C.可能为60°D.可能为15°
二、填空题(每题2分,共10分)
1、劣质橡皮较硬,擦字时易打滑,导致字擦不干净,这是由于物体接触面越光滑,摩擦力________的缘故.小明用橡皮轻轻擦字没擦干净,然后它稍加用力就擦干净了,这是通过增大压力来________(选填“增大”或“减小”)橡皮与纸间的摩擦.
2、“掩耳盗铃”是大家熟悉的成语故事.从物理学角度分析,盗贼所犯的错误是:既没有阻止声音的________,又没有阻止声音的________.
3、小亮参加立定跳远考试,起跳时他用力向后蹬地,就能向前运动,一是利用了物体间力的作用是________,二是利用了力可以改变物体的________.
4、某些手表上有一个圆滑的透明凸起,通过它看日期会觉得很清楚,这是因为这个圆滑的凸起相当于一个________,我们看到的实际上是一个________(选填“放大”或“缩小”)的________(选填“实像”或“虚像”).
5、“中国好声音”比赛现场,吉他手弹奏电吉他时不断用手指去控制琴弦长度,这样做的目的是为了改变声音的________;琴声是通过________传播到现场观众耳中的.观众在听音乐时都要把手机关机或把铃声调成振动,目的是为了在________减弱噪声.
三、作图题(每题5分,共10分)
1、如图所示,画出发光点S发出的光经平面镜反射后,经过P点的光路图.
2、在如图所示的光路图中,分别填入合适的透镜;
四、实验探究题(每题15分,共30分)
1、如图所示,在测量小车运动的平均速度实验中,让小车从斜面的A点由静止开始下滑并开始计时,分别测出小车到达B点和C点的时间,即可算出小车在各段的平均速度.
(1)图中AB段的距离sAB=_______cm,测得时间tAB=1.6s,则AB段的平均速度vAB=____cm/s.
(2)如果小车过了B点才停止计时,则测得的平均速度vAB会偏_________.
(3)实验中应多次测量,每次测量时必须让小车从_______________由静止开始下滑.
(4)vBC__________(选填“>”“<”或“=”)vAC.
2、小明同学在探究影响浮力大小的因素时,做了如图所示的实验.请你根据小明的实验探究回答下列问题(g取10N/kg)
(1)比较图______,说明浸在液体里的物体会受到浮力的作用;比较图B与图C可得到的结论是______
(2)在C与E两图中,保持了排开液体的体积不变,研究浮力与______的关系;这种研究方法叫做______.
(3)根据A与C两图所标的实验数据,可知物体浸没在水中所受的浮力为______ N;还可以测得物体的密度为______ kg/m3
(4)根据A与E两图所标的实验数据,可知物体浸没在盐水中所受的浮力为______ N,盐水的密度为______ g/cm3.
五、计算题(每题10分,共20分)
1、如图是建筑工人用滑轮组提升建筑材料的场景,在10s的时间内,工人师傅用竖直向上的拉力将建筑材料匀速提升了1m,已知拉力F为400N,建筑材料的重力G为900N,求这个过程中:
(1)绳子自由端移动的距离;
(2)此滑轮组的机械效率;
(3)拉力F的功率;
2、某型号汽车发动机的额定功率为4×104 W,在水平路面上匀速行驶时受到的阻力是1600 N.在额定功率下,当汽车匀速行驶时,求:
(1)发动机所提供的牵引力大小;
(2)汽车行驶10 min牵引力所做的功;
(3)汽车行驶速度的大小.
参考答案
一、选择题(每题2分,共30分)
1、B
2、C
3、D
4、B
5、A
6、B
7、B
8、B
9、B
10、C
11、B
12、C
13、D
14、D
15、C
二、填空题(每题2分,共10分)
1、越小增大
2、产生传播
3、相互的运动状态
4、凸透镜(放大镜) 放大虚像
5、音调空气声源处
三、作图题(每题5分,共10分)
1、
2、
四、实验探究题(每题15分,共30分)
1、40.0 25.0 小同一位置>
2、AB在液体密度一定时,排开液体的体积越大,物体所受到的浮力越大液体密度控制变量法 2 4×103 2.4 1.2
五、计算题(每题10分,共20分)
1、(1)3m;(2)75%;(3)120W
2、(l)1 600 N (2)2.4×107 J (3)25 m/s
相关试卷
这是一份沪科版八年级物理上册期中考试题及答案【精选】,共7页。试卷主要包含了选择题,填空题,作图题,实验探究题,计算题等内容,欢迎下载使用。
这是一份沪科版八年级物理上册期中考试题(精选),共6页。试卷主要包含了选择题,填空题,作图题,实验探究题,计算题等内容,欢迎下载使用。
这是一份沪科版八年级物理上册期末试卷及答案【精选】,共7页。试卷主要包含了选择题,填空题,作图题,实验探究题,计算题等内容,欢迎下载使用。

