部编人教版九年级化学(上册)期中提升练习卷及答案
展开
这是一份部编人教版九年级化学(上册)期中提升练习卷及答案,共9页。试卷主要包含了选择题,填空题,实验题,计算题等内容,欢迎下载使用。
班级: 姓名: 分数:
一、选择题(每小题只有1个选项符合题意.共20小题,每题2分,共40分)
1、将一定量的铁粉加入到含有Cu(NO3)2和AgNO3的废液中,充分反应后过滤,向滤渣中加入稀盐酸,无气泡产生.下列判断正确的是( )
A.滤渣中一定含有Ag和Cu,滤液中一定含有Fe(NO3)2
B.滤渣中一定不含Fe,滤液中一定含有Fe(NO3)2和Cu(NO3)2
C.滤渣中一定含有Ag,滤液中可能含有Cu(NO3)2和AgNO3
D.滤渣中一定含有Ag和Cu,滤液中可能含有Cu(NO3)2和AgNO3
2、推理是研究和学习化学的重要方法.以下推理正确的是( )
A.可燃物燃烧时温度需要达到着火点,所以温度达到着火点时,可燃物就一定能燃烧
B.过滤可以除去水中不溶性杂质,因此过滤后的水一定是软水
C.催化剂在反应前后质量不变,因此反应前后质量不变的物质一定是催化剂
D.不锈钢虽然是金属材料,但它属于混合物而不是金属单质
3、向盛有一定量氧化铁粉末的烧杯中不断加入稀盐酸,烧杯中相关量的变化与图像相符的是( )
A.B.
C.D.
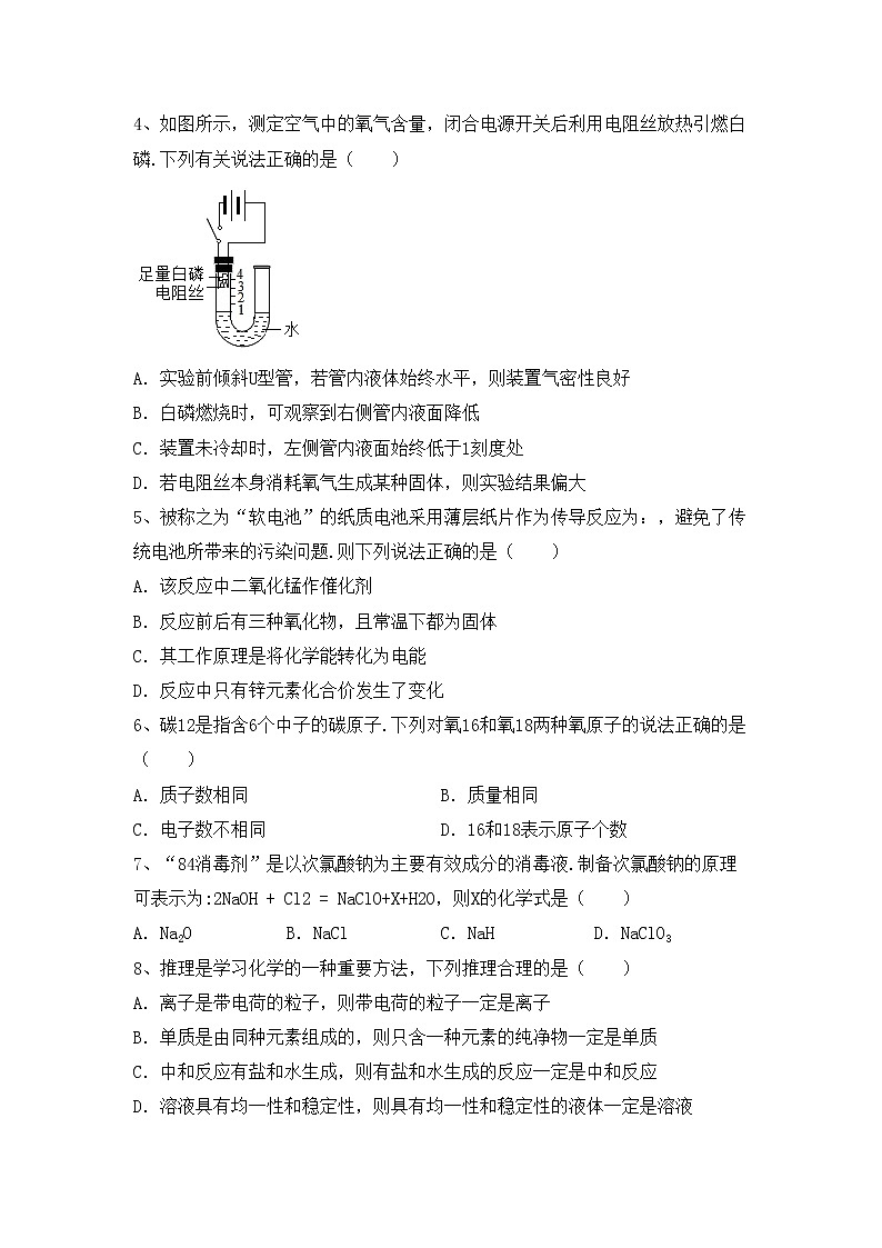
4、如图所示,测定空气中的氧气含量,闭合电源开关后利用电阻丝放热引燃白磷.下列有关说法正确的是( )
A.实验前倾斜U型管,若管内液体始终水平,则装置气密性良好
B.白磷燃烧时,可观察到右侧管内液面降低
C.装置未冷却时,左侧管内液面始终低于1刻度处
D.若电阻丝本身消耗氧气生成某种固体,则实验结果偏大
5、被称之为“软电池”的纸质电池采用薄层纸片作为传导反应为:,避免了传统电池所带来的污染问题.则下列说法正确的是( )
A.该反应中二氧化锰作催化剂
B.反应前后有三种氧化物,且常温下都为固体
C.其工作原理是将化学能转化为电能
D.反应中只有锌元素化合价发生了变化
6、碳12是指含6个中子的碳原子.下列对氧16和氧18两种氧原子的说法正确的是( )
A.质子数相同B.质量相同
C.电子数不相同D.16和18表示原子个数
7、“84消毒剂”是以次氯酸钠为主要有效成分的消毒液.制备次氯酸钠的原理可表示为:2NaOH + Cl2 = NaClO+X+H2O,则X的化学式是( )
A.Na2O B.NaCl C.NaH D.NaClO3
8、推理是学习化学的一种重要方法,下列推理合理的是( )
A.离子是带电荷的粒子,则带电荷的粒子一定是离子
B.单质是由同种元素组成的,则只含一种元素的纯净物一定是单质
C.中和反应有盐和水生成,则有盐和水生成的反应一定是中和反应
D.溶液具有均一性和稳定性,则具有均一性和稳定性的液体一定是溶液
9、现有甲、乙、丙、丁四种颗粒大小相同的金属,分别投入相同的稀硫酸中,只有甲、乙表面有气泡产生,且甲产生气泡较快;再把丙和丁投入相同的硝酸银溶液中,过一会儿,丙的表面有银析出,而丁没有变化.则四种金属的活动性顺序是( )
A.甲>乙>丁>丙 B.丁>乙>丙>甲
C.甲>乙>丙>丁 D.乙>甲>丁>丙
10、下列关于氢氧化钠的描述中错误的是( )
A.可用于改良酸性土壤 B.易溶于水,溶解时放出大量的热
C.能去除油污,可作炉具清洁剂 D.对皮肤有强烈的腐蚀作用
11、已知某酒精溶液中氢元素的质量分数为12%,则此酒精溶液中酒精(C2H5OH)的质量分数为( )
A.23% B.36% C.46% D.54%
12、下列碳单质的用途与其化学性质有关的是( )
A.用石墨制作干电池的电极 B.用碳素笔书写档案文件
C.用活性炭做饮水机的净水剂 D.用铅笔芯粉末使生锈的锁头容易开启
13、推理是化学常用的学习方法,以下推理正确的是( )
A.金属能导电,所以能导电的物质一定是金属
B.构成过氧化氢和水的分子不同,所以化学性质一定不同
C.溶液是均一的、稳定的,所以均一的、稳定的物质一定是溶液
D.中和反应有盐和水生成,所以有盐和水生成的反应一定是中和反应
14、某同学为验证铁、铜、银三种金属的活动性顺序,他设计了以下四种实验方案,其中能达到目的是( )
A.将Fe、Cu分别加入AgNO3溶液中
B.将Fe、Cu、Ag分别加入稀盐酸中
C.将Fe分别加入CuSO4、AgNO3溶液中
D.将Fe、Ag分别加入CuSO4溶液中
15、甲、乙两种物质的溶解度曲线如图所示,下列说法正确的是( )
A.t1℃时,甲、乙两种溶液中溶质的质量相等
B.t1℃时,100g甲物质的饱和溶液中溶质的质量是20g
C.要将甲溶液的状态由a点转化为b点,可以加适量溶剂
D.分别将t2℃时两种物质的饱和溶液降温至t1℃,均有晶体析出
16、下列古代文明或工艺一定包含化学变化的是( )
A.在甲骨上刻文字 B.指南针指引航海
C.用泥土烧制陶瓷 D.用石块修筑长城
17、下列典故中,主要体现化学变化的是( )
A.火烧赤壁B.刻舟求剑C.司马光砸缸 D.铁杵磨成针
18、一定质量的Zn加入到含有Fe(NO3)2和AgNO3两种物质的混合溶液中,充分反应后过滤液仍为浅绿色,下列叙述正确的是( )
①滤液中一定有Zn2+、Fe2+
②滤液中可能有Ag+
③滤渣中一定有Ag,可能有Fe
A.①②B.①③C.②③D.①②③
19、成语是我国语言文化的瑰宝.下列成语的原意中蕴涵化学变化的是( )
A.星火燎原B.水滴石穿C.积水成渊D.披荆斩棘
20、科学家合成了核电荷数为114的原子,该原子的相对原子质量为289,则该原子的中子数与电子数之差是( )
A.114B.61C.175D.289
二、填空题(共3小题,共12分)
1、用图1装置进行实验,先后将溶液快速全部推入,测得一段时间内压强变化如图2所示.
(1)先推入的溶液是____________________________________.
(2)bc段压强不变,原因是______________________________.
(3)cd段压强变大,用化学方程式解释:________________________________________________.
2、(1)用化学用语填写下列空白:
2个氢原子____,硝酸根离子____,亚铁离子____,硫酸钠____,氧化铜_____.
(2)写出下列反应的化学方程式:
①电解水:_____________________________________;
②实验室里加热高锰酸钾制氧气:_______.
3、水是生命之源,我们应该了解水、爱护水.
(1)从江河等水源取出的水经静置、沉淀、_____等操作除去水中不溶性杂质,然后加入活性炭,利用活性炭的_____性,除去异味;
(2)可用_____鉴别生活用水是硬水还是软水,生活中常用_____的方法降低水的硬度.
三、实验题(共2小题,每题15分,共30分)
1、如图是初中化学中常见的实验.
(1)A中现象:烧杯②中溶液变红.请用分子的知识解释“变红”的原因________.
(2)B中集气瓶底部有少量水,其作用是_______.
(3)C实验完毕,集气瓶内水面上升到一定高度后,不能继续上升,这种现象说明氮气具有_____的性质;若从烧杯中进入集气瓶内水的体积明显小于瓶内原空气体积的,可能存在的原因是_____(写出一条即可).
2、下图是实验室中常见装置,回答下列问题.
查阅资料:常温下,CO2难溶于饱和NaHCO3溶液.
(1)仪器X的名称是_______.
(2)实验室制取应CO2选用的发生装置是_______(填字母序号)反应的化学方程式是_______________,该反应属于__________(填反应类型).
(3)常温下,下列收集CO2的方法中不可行的是____________(填字母序号).
a.向上排空气法 b.向下排空气法 c.排饱和NaHCO3溶液法
(4)某同学进行图D所示的操作时,观察到高的蜡烛先熄灭,其原因可能是_____________________.
四、计算题(共2小题,每题9分,共18分)
1、为了测定某小苏打样品中碳酸氢钠的质量分数,小兰同学进行了如下实验:向盛有10g样品的烧杯中加入稀硫酸,恰好完全反应时,加入稀硫酸的质量为90g,反应后烧杯内物质的总质量为95.6g.(杂质不溶于水也不与酸发生反应)
已知反应的化学方程式如下:2NaHCO3+H2SO4═Na2SO4+2CO2↑+2H2O
(1)该反应生成二氧化碳的质量为 g.
(2)求该样品中碳酸氢钠的质量分数(写出计算过程).
2、将氯酸钾和二氧化锰的固体混合物20g加入试管中,加热.待完全反应后,将试管冷却、称量.试管内固体物质为15.2g.计算:
(1)反应生成的氧气质量为_______g.
(2)列式计算原固体混合物中氯酸钾的质量为_____.
参考答案
一、选择题(每小题只有1个选项符合题意.共20小题,每题2分,共40分)
1、C
2、D
3、A
4、C
5、C
6、A
7、B
8、B
9、C
10、A
11、C
12、B
13、B
14、D
15、C
16、C
17、A
18、D
19、A
20、B
二、填空题(共3小题,共12分)
1、NaOH溶液 氢氧化钠溶液与二氧化碳充分反应,反应停止 2HCl+Na2CO3=2NaCl+H2O+CO2↑
2、2H N Fe2+ Na2SO4 CuO 2H2O 2H2↑+O2↑ 2KMnO4 K2MnO4+MnO2+O2↑
3、过滤 吸附 肥皂水 煮沸
三、实验题(共2小题,每题15分,共30分)
1、氨分子不断运动,进入滴有酚酞的蒸馏水中,使酚酞试液变红 吸收二氧化硫,防止污染空气 难溶于水 红磷量不足,没有把氧气消耗完(或装置漏气;没有冷却到室温,就打开了止水夹.)
2、长颈漏斗 A CaCO3+2HCl=CaCl2+H2O+CO2↑ 复分解反应 b 二氧化碳倾倒过快,先使高处蜡烛火焰附近氧气浓度减少
四、计算题(共2小题,每题9分,共18分)
1、(1)4.4(2)84%
2、(1)4.8g;(2)12.25g
相关试卷
这是一份鲁教版九年级化学(上册)期中提升练习卷及答案,共7页。试卷主要包含了选择题,填空题,实验题,计算题等内容,欢迎下载使用。
这是一份部编人教版九年级化学(上册)期中质量检测卷及答案,共9页。试卷主要包含了选择题,填空题,实验题,计算题等内容,欢迎下载使用。
这是一份部编人教版九年级化学(上册)期中练习卷及答案,共9页。试卷主要包含了选择题,填空题,实验题,计算题等内容,欢迎下载使用。

