2021年江西省南昌市中考二模历史试题及答案
展开2023年江西省南昌市名校联盟中考三模历史试卷: 这是一份2023年江西省南昌市名校联盟中考三模历史试卷,共11页。
2023年江西省南昌市中考历史二模试卷-普通用卷: 这是一份2023年江西省南昌市中考历史二模试卷-普通用卷,共20页。试卷主要包含了单选题,材料解析题等内容,欢迎下载使用。
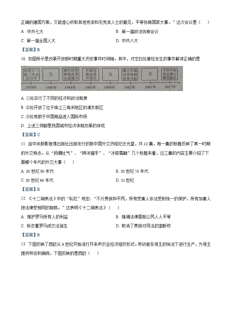
2023年江西省南昌市中考历史一模试卷(word版)(含解析): 这是一份2023年江西省南昌市中考历史一模试卷(word版)(含解析),共20页。试卷主要包含了0分), 有学者认为,“它等内容,欢迎下载使用。

