人教部编版九年级语文上册 第一学期期末考试复习质量综合检测试题测试卷及答案 (217)
展开
这是一份人教部编版九年级语文上册 第一学期期末考试复习质量综合检测试题测试卷及答案 (217),共11页。试卷主要包含了分数类别按中考标准评分等内容,欢迎下载使用。
满分 150 分,考试时间 120 分钟。
注意事项:
答题前,考生务必先将自己的姓名、准考证号填写在答题卡上。
考生作答时,请将答案写在答题卡上,在本试卷上答题无效。按照题号在各题的答题区域内作答,超出答题区域书写的答案无效。
选择题答案使用 2B 铅笔填涂,如需改动,用橡皮擦干净后,再选涂其他答案标号;非选择题答案使用 0.5 毫米的黑色中性(签字)笔或碳素笔书写,字体工整、笔迹清楚。
保持答题卡卡面清洁,不折叠,不破损。考试结束后,将本试卷和答题卡一并交回。
一、积累运用。(31分)
阅读下面文段,完成后面问题。(8 分)
青春是一捧漫天飞扬的花,明媚.而忧伤;青春是一抹横亘.天际的虹,绚烂而辉煌;
A。青春幸福,因为它有前途,只要心中有朝气,何愁秋来惹人思□踏足青春之河,我 举手向苍穷,并非一定要摘到晨星,而是需要这个蓬勃向上的□永不屈服的姿势!
请给加点字注音。(2 分)
明媚.()横亘.()
语段中有一个错别字,请找出来并加以改正。(2 分) ()改为()
请按顺序在两处□内填上正确的标点。(2 分)
请在 A 处填上适当的仿写句,要求与前文句式一致,语意连贯。(2分)
下面加点词解释完.全.正.确.的一项是()(3 分)
A.蹴.尔而与之(用脚踢)曾.益其所不能(通“增”,增加) B.或以为亡.( 死亡 )域.民不以封疆之界(限制)
C.秦王色挠.(屈服)惠子相.梁(宰相) D.宜枉驾顾.之(回头看)陟罚臧.否.(善恶)
古诗文默写。(12 分)
(1)千古兴亡多少事? 。 。(辛弃疾《南乡子·登京口北固亭怀古》) (2)羌管悠悠霜满地, , 。(范仲淹《渔家傲 秋思》)
,,国恒亡。然后知生于忧患而死于安乐也。(孟子《生于忧患,死于安乐》)
人们常用《出师表》中的“ , ”来形容临危受命,勇挑重担的人。
辛弃疾《破阵子 为陈同甫赋壮词以寄之》中,直接表达报国情怀、建功立业的强烈愿望和人生抱负的句子是:“ , 。”
愁有价格,“烽火连三月,家书抵万金”;愁有滋味,“剪不断,理还乱,是离愁,别是一般滋味在心头”;愁有重量,李清照说:“ , 。”
综合性学习。(8 分)
学校组织以“善待汉字,热爱母语”为主题的综合性学习活动,请你积极参加,并按要 求完成下面的问题。
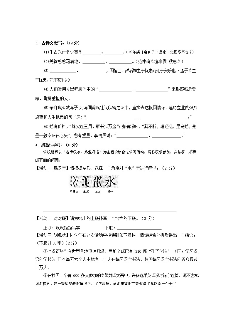
【活动一 品汉字】请根据图形,选择一个角度对“水”字进行解说。(2 分)
甲骨文金文小篆楷体
【活动二 对对联】请为给出的上联补写一个恰当的下联。(2 分)
上联:规规矩矩写字下联:
【活动三 明现状】同学们在这次活动中搜集到如下资料,请你综合分析后得出一个结论。
(不超过 30 字)(2 分)
①“汉语热”在世界各地迅速升温,目前全球已有 210 所“孔子学院” (国外学习汉语的学校)。日本每五六个人中就有一个人在练习汉字书法,韩国练习汉字书法的民众超过十万人。
②在我国一个有 600 多人参加的高级翻译大赛中,许多选手英译汉时错字连篇,词不达意,词汇贫乏。在一等奖空缺的情况下,文字流畅、词汇丰富的二等奖得主竟然是一个土生
土长的新加坡人。评委普遍认为,我国汉字应用水平呈现下降趋势。
【活动四 说看法】当今社会,一方面是网络用语大行其道,逐渐成为大众化的流行语。如“神马都是浮云”“hld 住”“伤不起”“有木有”等;另一方面,今年高考明确规定不能使用网络语言。你如何看待这个问题呢?请说说你的看法。要求观点明确、道理充分, 条理清晰,30 字左右。(2 分)
二、阅读(59 分)
(一)名著阅读。(10 分)
下列名著情节的叙述错.误.的一项是()(3 分)
A.《水浒》中的打虎英雄,除了行者武松,还有小旋风李逵。李逵在沂岭徒手杀了四虎。 B.嫉恶如仇、侠肝义胆、粗中有细、有勇有谋、豁达明理。这是《水浒》中鲁智深的性
格特征。
C.培根随笔善用比喻,其中很多比喻都成为格言警句。例如,“德行犹如宝石,朴素最美”“天生才干犹如自然花草,读书然后知如何修剪移接”。
D .《傅雷家书》中的内容,除了生活琐事之外,傅雷谈论更多的是艺术与人生,目的是让儿子知道“国家的荣辱、艺术的尊严”,做一个“德艺俱备,人格卓越的艺术家”。
填空。(3 分)
《水浒》第六十八回回目是“宋公明夜打曾头市 卢俊义活捉史文恭”。宋公明的外号是 ,卢俊义曾被梁山好汉 (人名)用计骗上梁山。“宋公明夜打曾头市”的原因是: 。
简答。(4 分)
林冲拿着刀,立在檐前。 两个人自入去了;一盏茶时,不见出来。林冲心疑,探头入帘看时,只见檐前额上有四个青字,写道“白虎节堂”,林冲猛省道:“这节堂是商议军机大事处,如何敢无故辄入?”……(节选自《水浒》)
曾是东京八十万禁军教头的林冲一直安分守己、循规蹈矩,为什么高俅要陷害他?又是 怎样一步步地把他逼上梁山的?请简述。(120 字左右)
(二)阅读《公输》选段,完成 8-12 题。(16 分)
子墨子见王,曰:“今有人于此,舍其文轩,邻有敝舆而欲窃之;舍其锦绣,邻有短褐 而欲窃之;舍其粱肉,邻有糠糟而欲窃之——此为何若人?”
王曰:“必为有窃疾矣。”
子墨子曰:“荆之地方五千里,宋之地方五百里,此犹文轩之与敞舆也。荆有云梦,犀兕麋鹿满之,江汉之鱼鳖鼋鼍为天下富,宋所谓无雉兔鲋鱼者也,此犹粱肉之与糠糟也。荆有长松文梓檄楠豫章,宋无长木,此犹锦绣之与短褐也。臣以王吏之攻宋也,为与此同类。”
王曰:“善哉。虽然,公输盘为我为云梯,必取宋。”
于是见公输盘子墨子解带为城以牒为械公输盘九设攻城之机变子墨子九距之。公输盘之 攻械尽,子墨子之守圉有余。
公输盘诎,而曰:“吾知所以距子矣,吾不言。” 子墨子亦曰:“吾知子之所以距我,吾不言。” 楚王问其故。
子墨子曰:“公输子之意不过欲杀臣。杀臣,宋莫能守,乃可攻也。然臣之弟子禽滑厘 等三百人,已持臣守圉之器,在宋城上而待楚寇矣。虽杀臣,不能绝也。”
楚王曰:“善哉。吾请无攻宋矣。”
用“/”为文中画线句子标出停顿。(标 4 处,2 分)
于是见公输盘子墨子解带为城以牒为械公输盘九设攻城之机变子墨子九距之。 9.解释下列加点的词语。(4 分)
(1)邻有敝.舆而欲窃之()(2)荆之地方.五千里()
(3)公输盘诎.()(4)在宋城上而待楚寇.矣() 10.翻译下列句子。(4 分)
吾知子之所以距我。
虽杀臣,不能绝也。
在劝说楚王过程中,墨子巧妙设喻,将“文轩”“锦绣”“梁肉”比喻楚国 , 将“敝舆”“短褐”“糠糟”比喻宋国 ,通过类比手法,使楚王醒悟到攻打宋国是不明智的行为。(2 分)
选段在记述墨子与公输盘演练的攻守战中,“ ”“ ”两个词语可以看出战斗的激烈;“ ”一句可以看出公输盘已经技穷;“ ”一句表明楚王决定放弃攻打宋国。(4 分)
(三)阅读下文,完成 13--16 题。(13 分)
学习语文不能要求速成
我常常接到这样的信,信上说:“我很想学语文,希望你来封信说说怎样学。”意思是,去一封回信,他一看,就能学好语文了。又常常有这样的请求,要我谈谈写作的方法。我谈了,谈了三个钟头。有的人在散会的时候说:“今天听到的很解决问题。”解决问题哪有这么容易?哪有这么快?希望快,希望马上学到手,这种心情可以理解。可是学习不可能速成,不可能画一道符,吞下去就会了。学习是急不来的。为什么?学习语文目的在运用,就要养成运用语文的好习惯。凡是习惯都不是几天工夫能够养成的。比方学游泳。先看看讲游泳的书,什么蛙式,自由式, 都知道了。可是光看书不下水不行,得下水。初下水的时候很勉强,一次勉强,两次勉强,勉强浮起来了,一个不当心又沉了下去。要等勉强阶段过去了,不用再想手该怎么样,脚该怎么样, 自然而然能浮在水面上了,能往前游了,这才叫养成了游泳习惯。学语文也是这样,也要养成习惯才行。习惯是从实践里养成的,知道一点做一点,知道几点做几点,积累起来,各方面都养成习惯,而且全是好习惯,就差不多了。
②一定要把知识跟实践结合起来,实践越多就知道得越真切,知道得越真切就越能起指导实 践的作用。不断学,不断练,才能养成好习惯,才能真正学到本领。
③有人说,某人“一目十行”,眼睛一扫就是十行。有人说,某人“倚马万言”,靠在马旁边拿起笔来一下子就写了一万字。读得快,写得快,都了不起。一目十行是说读书很熟练,不是说读书马马虎虎;倚马万言是说写得又快又好,不是说乱写一气,胡诌不通的文章。这两种本领 都是勤学苦练的结果。
④要学好语文就得下功夫。开头不免有点勉强,不断练,练的功夫到家了,才能得心应手, 心里明白,手头纯熟。离开多练,想得到什么秘诀,一下子把语文学好,是办不到的。想靠看一 封回信,听一回演讲,就解决问题,是办不到的。
⑤有好习惯,也有坏习惯。好习惯养成了,一辈子受用;坏习惯养成了,一辈子吃它的亏, 想改也不容易。譬如现在学校里不少学生写错别字,学校提出要纠正错别字,要消灭错别字。错别字怎么来的呢?不会写正确的形体吗?不见得。有的人写错别字成了习惯,别人告诉他写错了, 他也知道错,可是下次一提笔还是错了。最好是开头就不要错,错了经别人指出,就勉强一下自己,硬要注意改正。比方“自己”的“己”和“已经”的“已”搞不清楚,那就下点儿功夫记它一记,随时警惕,直到不留心也不会错才罢休。
这篇选文的中心论点是什么?(3 分)
答:
请根据选文第①段的论证思路,填写出相应的内容。(3 分)
选文第①段先针对 的现象,提出中心论点;接着以 为例,论证了 的观点。
选文第④段中,作者反复说“是办不到的”,是为了强调什么观点?(3 分) 答:
举出你学习语文的一个好习惯(或坏习惯),并谈谈这一习惯对你的影响。(4 分) 答:
(四)阅读下面的文章,完成 17-20 题(20 分)
我说,你听
①她曾经可以做到,连续数小时说个不停,且是站着说,微笑着说,声情并茂的说。她 也会让身边的人开口说话,无论你多木讷、多胆怯,她都有办法让你开口。
②有人说她的提问方式是这个世界上最为温和的一种。时间久了,即使是最不爱学习语 文的学生也会被她的课迷住。
③有一个学生,恰好转到她的班。因刚到新地方,上课有点走神。她正在台上讲作文, 说到细节描写的话题。她说:“譬如,那位新同学的头发天生的黑而纯,可以说黑得像缎子,也可以说顺滑得似瀑布。”
④大家一齐向那个新同学的头发看,新同学的脸微微发红,心立刻回到课堂上。
⑤她若无其事地继续说:“你们大家看看我,能说说我的一些特点吗?不许恭维我啊。”大家听了都笑。
⑥那个新同学先获得了发言的机会。
⑦她鼓励说:“我刚才说了你的头发,你现在可以说我的某个特征。看,你可以后发制人,主动权更大。”同学们又笑。
⑧气氛轻松活泼了,新同学也不怕了,她果断地说:“老师,你的眉心有颗红痣,圆圆
的,像一枚红豆镶在那儿,泛着柔润的红晕。”
⑨她大声说“好”。
⑩那位新同学渐渐发现,她们班有一个共同的喜好,就是特别喜欢语文学科,这与她的 教学方式密切相关。
⑾那个当年的新同学就是我。后来,有幸和她一起共事,向她学习教书的艺术。
⑿有一年,学校考虑到她快退休了,没有给她排课,只是让她负责年级学科的教研工作。她很生气。那次,是我第一次见她生气。她说:“不上课,有什么教可以研的?”学校只好继续让她授课。就这样,她一直工作在讲坛第一线。从教几十年,没有缺过学生一节课,也从未对学生发过一次火。最后,她是从讲台上退休的。
⒀可是,现在她不会讲话了,经常一个人长时间静坐。别人问她话,她也不理。医生说 她是脑梗,大脑 80%混沌。我不愿相信,一个擅长语言的人,并且是一个让语言散发魅力的人,会失去语言。
⒁也许,她是讲累了,一旦有机会休息,就想好好享受一下。等她休息好了,就好了。 可我面对她,呼唤“老师”的时候,她坐在轮椅上,头微低,没有任何反应。我的眼泪喷涌而出。
⒂她家的茶几上有不少中学语文课本,是医嘱进行刺激治疗的道具。
⒃我打开一本书,轻轻对她说:“老师,以前,我听你讲了许多年。今天,我来说,你听。”她没有一点反应,保持原姿态坐着,雕塑一样。
⒄ “她的头发天生的黑而纯,可以说黑得像缎子,也可以说顺滑得似瀑布。”
⒅ “你的眉心有颗红痣,圆圆的,像一枚红豆镶在那儿,泛着柔润的红晕。”
⒆她的头微抬,面部表情有了些微的变化,似乎是尽了最大的努力,她的嘴唇颤抖着用微弱的声音说:“好!”
围绕老师,文章前后写了三件事情。请简要概括出前后两件并填写在横线上。(4
分)
① →②学校让她负责教研,她却坚持上课直到退休→③ 。
结合语境,品析文中划线的句子,分析其表达效果。(6 分)
她若无其事地接着说:“你们大家看看我,能说说我的一些特点吗?不许恭维我啊。”
大家听了都笑。
“你的眉心有颗红痣,圆圆的,像一枚红豆镶在那儿,泛着柔润的红晕。”
小说中的老师是一个怎样的人?请结合具体内容简要分析。(6 分)
结合自身的经历,写出你感受最深的与老师的一次交流。(4 分)
三、写作(60 分)
一个人在家庭中、在工作中、在社会生活中、在时代的发展与进步中……都有一个位置(比如班级位置、考试名次位置等),生活中人人也都曾经为位置而努力过。位置有高低、有主次,也有变化……你对自己的位置有什么看法、什么感触、什么愿望?或对他人 的位置有什么评论、理解?请以“位置”为题写篇文章。
要求:①文体自选(除诗歌外),不少于 600 字,不能套题。
②文中不得出现真实的地名、校名、人名。
参考答案
一、积累与运用(31 分)
1. (1)mèigèn(2 分,每个 1 分)
(2)“穷”改为“穹”。(2 分找对 1 分,改对 1 分)(3)?、(2 分,每个 1 分)
(4)示例:青春是一条奔流不息的河,热情而奔放;青春是一曲悦耳动听的歌,高亢而激
情;青春是一只翱翔蓝天的鹰,勇敢而执着。(2 分,要求句式基本一致,语意连贯) 2.A(3 分)
(1)悠悠。不尽长江滚滚流(2)人不寐,将军白发征夫泪
(3)入则无法家拂士,出则无敌国外患者(4)受任于败军之际,奉命于危难之间
(5)了却君王天下事,赢得生前身后名 (6)只恐双溪舴艋舟,载不动许多愁
(12 分每条横线 1 分,错一个字该横线不得分)
【活动一 品汉字】示例:“水”字的象形文字(或“水”字的形状)很像河流中水的流动。
(言之成理即可)(2 分)
【活动二 对对联】示例:认认真真读书;清清白白做人;轻轻松松唱歌(2 分,要求句式整齐、字数相同)
【活动三 明现状】示例:全球(世界各地)“汉语热”迅速升温,我国汉字应用水平却在下降(呈现下降趋势)。(2 分,每点 1 分,超过 3 0 字扣 1 分)
【活动四 说看法】示例一:我赞成使用网络用语。网络用语来自于生活,新颖、时尚。写
作时适当借鉴,显得更有生活气息和时代感。
示例二:我赞成使用网络用语。同学之间用网络用语交流更亲切,也更能体现我们青少年勇 于创新、敢于尝试的风格。
示例三:我赞成高考不能使用网络语言。汉语历经几千年,不仅是中国的文字,更是我们中 国的文化。我认为应该规范使用汉语。
示例四:汉字是中华民族智慧的结晶,是中华文明最重要的载体。新时代的学生是文化的 传人,应该主动学习并使用规范语言。所以我赞成高考不能使用网络语言。(2 分, 观点明确 1 分,道理充分,条理清晰 1 分,言之成理即可。)
二、阅读(59 分)
(一)名著阅读。(10 分) 5.A(3 分)
及时雨(呼保义、孝义黑三郎);吴用;为晁盖报仇。(3 分每空 1 分)
高俅为让其子高衙内达到霸占林冲妻子的目的(1 分),设计陷害林冲,以林冲带刀闯白虎节堂为罪名,将他刺配沧州(1 分)。途中又买通押送公人在野猪林暗害他,幸亏鲁智深出手相救(1 分)。后又派陆谦等人放火,想烧死看守草料场的林冲,林冲忍无可忍杀了陆谦等人,雪夜上了梁山(1 分)。(4 分言之有理即可)
(二)(16 分)
8.(2 分)于是见公输盘/子墨子解带为城/以牒为械/公输盘九设攻城之机变/子墨子九距之。
9.(4 分)(1)破 (2)方圆(面积) (3)通“屈”,理屈 (4)入侵
10.(4 分)(1)这是什么样的人呢?
(2)即使杀了我,也不能杀尽(宋国的抵抗者)。11.(2 分)幅员辽阔、物产丰富(地大物博)
面积狭小、物产贫乏(能答到一点或大意同也可)
12.(4 分)九设九距公输盘之攻械尽(公输盘诎)吾请无攻宋矣
(三)(13 分)
13.(3 分)学习语文不能速成,要养成运用语文的好习惯。
(答成“学习语文不能要求速成”也可得满分)
14.(3 分)有些人学习语文急于求成;(1 分)学游泳;(1 分)学习语文要养成好习惯。(1分)(意思对即可)
15.(3 分)要学好语文就得下功夫(强调了学好语文没有秘诀,就得下功夫。)(意思对即可)
16.(4 分)示例一:课外阅读;(1 分)我从小就养成了课外阅读的好习惯。这一习惯,使我阅读了大量的优秀作品。既开阔了视野,学到了知识,又丰富了词汇量,提高了写作水平, 真可谓一举多得。(2 分)
示例二:写字潦草;(1 分)因为平时不认真写字,我逐渐养成了写字潦草的坏习惯,以致影响了语文考试成绩,我为此感到苦恼。(2 分)
(可一举好习惯,也可一举坏习惯,言之成理,即可得满分)
(四)(20 分)
17、(4 分)①“我”上课走神,老师引导“我”集中注意力并积极发言。②老师脑梗严重, 仍记得当年的教学情景。意思对即可。
18、(6 分)A、运用语言、神态描写(1 分)写出了老师巧妙地提醒走神的学生,保护了学生的自尊,不想让学生尴尬,体现出老师对学生的关爱和巧妙的交流艺术。(2 分)
B、运用比喻,(1 分)生动形象地写出了老师的亲切温和,表现了学生在老师的引领下,对学习内容的领悟,也表现了学生对老师的关爱心领神会。(2 分)
19、(6 分)①是个关爱学生的老师。当新同学走神,不是直接指名批评,而是巧妙的提醒, 保护了学生的自尊心。
②是个善于鼓励学生、教学有方的老师。她会让身边的人开口说话,无论你多木讷、多胆怯, 她都有办法让你开口。当新同学回答完问题,她大声说:“好”。
③是个热爱本职工作的老师。她一直工作在讲坛第一线。从教几十年,没有缺过学生一节课, 也从未对学生发过一次火。最后,她是从讲台上退休的。老师脑梗严重,仍记得当年的教学情景。
④是个亲切温和、有耐心的老师。她“微笑着说”,“她鼓励说”,从教几十年从未对学生发过一次火。她的提问方式是这个世界上最为温和的一种。时间久了,即使是最不爱学习语文 的学生也会被她的课迷住。
以上四个方面能答到其中两点即可,每点 3 分,其中人物评价 1 分,分析 2 分,评价和分析必须吻合,不一致则以评价为主。)
20、(4 分)示例略。评分:共 4 分。“交流”能较好地体现“感受深”,表达通顺即可。三、写作(60 分)
说明:1.漏写题目扣 2 分。2.错别字每个扣 0.5 分,重现不计,扣满 3 分为止。3.字迹
潦草,卷面不整洁,酌情扣 1-3 分。4.分数类别按中考标准评分。
相关试卷
这是一份人教部编版九年级语文上册 第一学期期末考试复习质量综合检测试题测试卷有答案 (217),共10页。试卷主要包含了语言积累与运用,现代文阅读,古诗文阅读,写作等内容,欢迎下载使用。
这是一份人教部编版九年级语文上册 第一学期期末考试复习质量综合检测试题测试卷含参考答案 (217),共12页。试卷主要包含了作文等内容,欢迎下载使用。
这是一份人教部编版九年级语文上册 第一学期期末考试复习质量综合检测试题测试卷及参考答案 (217),共10页。

