人教部编版九年级语文上册 第一学期期末考试复习质量综合检测试题测试卷及答案 (36)
展开
这是一份人教部编版九年级语文上册 第一学期期末考试复习质量综合检测试题测试卷及答案 (36),共10页。试卷主要包含了积累与运用,现代文阅读,古诗文阅读,作文等内容,欢迎下载使用。
部编版九年级语文上学期期末质量检测试卷(满分:120 分 考试时间:120 分钟) 题号一二三四总分合分人复分人得分 一、积累与运用(共 28 分) 下列加点的字,每对读音都不同的一项是(C)(2 分) A.宰相./长相.今朝./朝.气蓬勃前仆.后继/风尘仆.仆B.诓.骗/眼眶.渺.茫/虚无缥缈.言简意赅./骇.人听闻C.相.公/相.互弄.堂/弄.巧成拙分.外妖娆/分.道扬镳D.开创./创.伤虚妄./奸佞.之徒眼花缭.乱/穷困潦.倒 (解析:A.xiànɡ/xiànɡ,zhāo/zhāo,pū/pú;B.kuānɡ/kuànɡ,miǎo/miǎo,gāi/hài; C.xiàng/xiāng,lòng/nòng,fèn/fēn;D.chuàng/chuāng,wànɡ/nìnɡ,liáo/liáo。)下列词语中没有错别字的一项是(C)(2 分) A.豢养圣玛洛置之不理自惭形晦B.怨怅白茫茫自爆自弃画龙点睛C.眺望发脾气众叛亲离哑口无言D.撩逗翘鼻子不攻自破矫揉造做 (解析:A.“晦”应写为“秽”;B.“爆”应写为“暴”;D.“做”应写为“作”。) 3.古诗文填空。(8 分)(1)欲为圣明除弊事,肯将衰朽惜残年!(韩愈《左迁至蓝关示侄孙湘》) (2)金樽清酒斗十千,玉盘珍羞直万钱。[李白《行路难》(其一)](3) 在范仲淹的《岳阳楼记》中,既概括了古仁人的宏伟抱负,也表达了作者自己高远的志向,成为传诵千古名句的是:先天下之忧而忧,后天下之乐而乐。(4) 莫道桑榆晚,为霞犹满天。古诗词中常常会有很多蕴含哲理的警句,苏轼的《水调歌头》中“人有悲欢离合,月有阴晴圆缺”两句把人间哀乐不平,同月的阴晴变化相提并论, 求得安慰;刘禹锡的《酬乐天扬州初逢席上见赠》中“沉舟侧畔千帆过,病树前头万木春” 也说明新事物必将取代旧事物,对世事的变迁和仕宦的浮沉,表现出豁达的襟怀。名著阅读。(4 分)
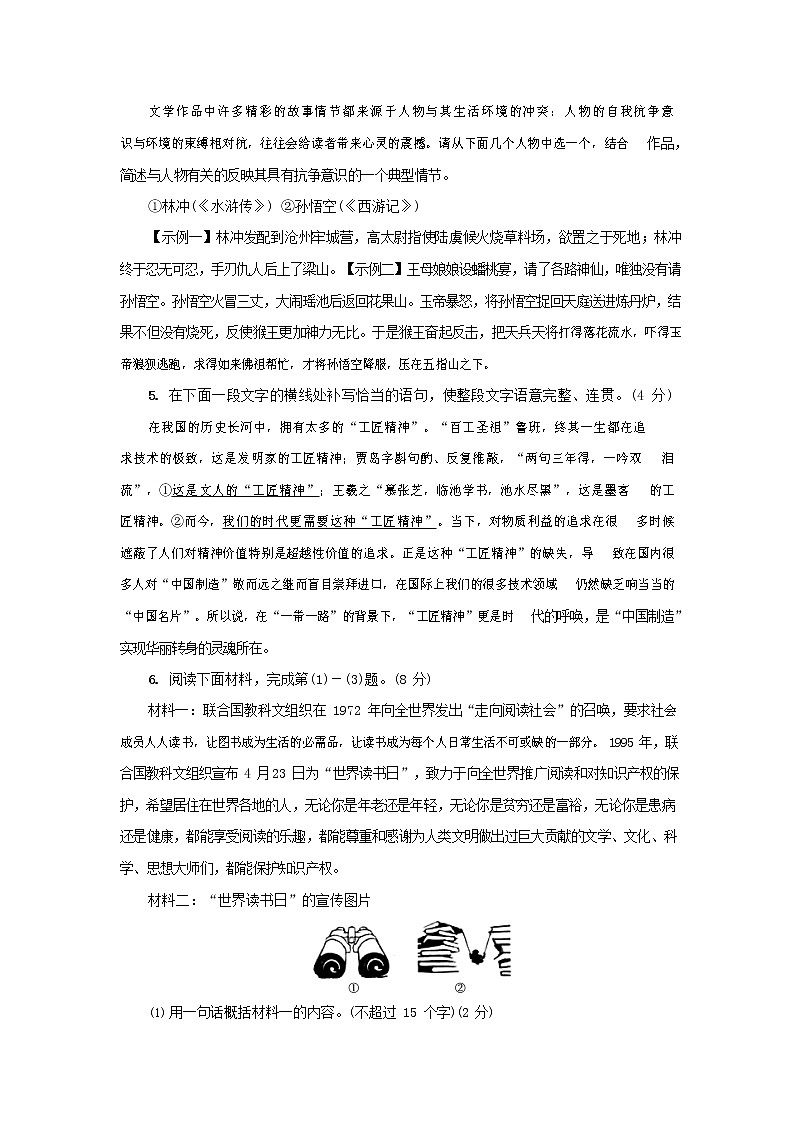
文学作品中许多精彩的故事情节都来源于人物与其生活环境的冲突:人物的自我抗争意 识与环境的束缚相对抗,往往会给读者带来心灵的震撼。请从下面几个人物中选一个,结合 作品,简述与人物有关的反映其具有抗争意识的一个典型情节。①林冲(《水浒传》) ②孙悟空(《西游记》) 【示例一】林冲发配到沧州牢城营,高太尉指使陆虞候火烧草料场,欲置之于死地;林冲终于忍无可忍,手刃仇人后上了梁山。【示例二】王母娘娘设蟠桃宴,请了各路神仙,唯独没有请孙悟空。孙悟空火冒三丈,大闹瑶池后返回花果山。玉帝暴怒,将孙悟空捉回天庭送进炼丹炉,结果不但没有烧死,反使猴王更加神力无比。于是猴王奋起反击,把天兵天将打得落花流水,吓得玉帝狼狈逃跑,求得如来佛祖帮忙,才将孙悟空降服,压在五指山之下。 在下面一段文字的横线处补写恰当的语句,使整段文字语意完整、连贯。(4 分) 在我国的历史长河中,拥有太多的“工匠精神”。“百工圣祖”鲁班,终其一生都在追求技术的极致,这是发明家的工匠精神;贾岛字斟句酌、反复推敲,“两句三年得,一吟双 泪流”,①这是文人的“工匠精神”;王羲之“慕张芝,临池学书,池水尽黑”,这是墨客 的工匠精神。②而今,我们的时代更需要这种“工匠精神”。当下,对物质利益的追求在很 多时候遮蔽了人们对精神价值特别是超越性价值的追求。正是这种“工匠精神”的缺失,导 致在国内很多人对“中国制造”敬而远之继而盲目崇拜进口,在国际上我们的很多技术领域 仍然缺乏响当当的“中国名片”。所以说,在“一带一路”的背景下,“工匠精神”更是时 代的呼唤,是“中国制造”实现华丽转身的灵魂所在。阅读下面材料,完成第(1)-(3)题。(8 分) 材料一:联合国教科文组织在 1972 年向全世界发出“走向阅读社会”的召唤,要求社会成员人人读书,让图书成为生活的必需品,让读书成为每个人日常生活不可或缺的一部分。 1995 年,联合国教科文组织宣布 4 月 23 日为“世界读书日”,致力于向全世界推广阅读和对知识产权的保护,希望居住在世界各地的人,无论你是年老还是年轻,无论你是贫穷还是富裕,无论你是患病还是健康,都能享受阅读的乐趣,都能尊重和感谢为人类文明做出过巨大贡献的文学、文化、科学、思想大师们,都能保护知识产权。材料二:“世界读书日”的宣传图片
(1) 用一句话概括材料一的内容。(不超过 15 个字)(2 分)
“世界读书日”的设立和宗旨(目的)。 (2) 材料二是“世界读书日”的宣传图片,用简洁的语言分别说说这两幅宣传画的寓意。 (4 分)第一幅图寓意为通过阅读,掌握了知识,我们就可以知道得更多,看得更远(2 分);第二幅图寓意为阅读会使人心情愉悦,快乐生活(2 分)。(意思对即可)(3) 请为“世界读书日”活动拟写一句宣传标语。(不超过 20 字)(2 分) 【示例】最是书香能致远,读书之乐乐无穷。 二、现代文阅读(共 28 分)(一)阅读下文,完成 7-10 题。(共 16 分) 修车老汉韦 名①桥下的修车老汉死了。听说死得很惨,在桥上被汽车撞得血肉模糊。 ②一个卑微生命的离去,就像天空中一颗流星一闪即逝,再平常不过,于忙忙碌碌的世 人更是毫无影响的——只是又一次骑车过桥,轮胎破了,烈日下推车,在桥下找不到修车老 汉,挨了另一修车档的“宰”时,才记起曾经有这么一个人。③在这个城市里骑车上下班,常常会遭遇这样的尴尬:早上准备骑车出门,发现车子丢 了;火急火燎担心上班迟到猛踩脚踏板,轮胎不争气了——遭遇不测,扎上了钉子铁块,破 了。④那天,本就起床晚了,正奋力骑行在桥上匆匆赶路的我,忽地感觉脚上用不上劲了 ——我最担心的情况出现了,轮胎破了。 ⑤像泄了气的轮胎一样,我推着车子过桥。桥下不远处就是老汉的路边修车档:一个黑乎乎的塑料盆装着半盆黑乎乎的水;一个皱巴巴的蛇皮袋铺在地上,上面摆着剪刀、铁锤、 钳子等工具;一个锈迹斑斑的铁皮月饼盒装着汽芯、螺钉、垫片等细小物件;一个还算精神的打气筒直立在一边……这就是老汉修车档的全部。⑥一头白发的老汉正在给我前面的一位紧张地补胎——不用说,又是一位中了招的主。 ⑦“赶紧帮补一下!”屋漏偏逢连阴雨,心想迟到了回去挨领导批是肯定的,前面那位 推车一走,我就催促老汉。⑧“嗯!”老汉接过车,一双粗糙油污的手麻利地动起来。很快,老汉从前后轮胎各取 出一个几乎一模一样的钉子。⑨“路上长钉了!”看到这两个一模一样的钉子扎破了我的车胎,害我上班迟到,我气
不打一处来,拿话损老汉——媒体上登过,一些不法分子一边在马路上撒钉子,一边在前面 守株待兔修车补胎。⑩我怀疑老汉,边说边观察老汉的反应。 B11“嗯!”老汉听出我的话外音,抬了下头,应了一个不置可否的单音字后,低头继续干活。B12 老汉抬头瞬间,脸上风干了的皱纹格外显眼。 B13“现在的人,人心不古,见利忘义!”我心存怀疑,却又苦于没证据,还得求助于他,心里愤愤不平,继续用言语发泄愤怒,“卖棺材的恨不得亲自去杀人,开药店的巴不得 全城投毒……”B14“嗯!”老汉这回头没抬,手也没停,又是不置可否地应了个单音字。 B15 心虚了吧?话都不敢接,就像抓了小偷现行,我一脸正义。B16“好了,两块!”老汉停下手中的活,站了起来,拍了拍微微驼着的背,言简意赅。 B17 苍白的头发,风干的皱纹,微驼的腰背,老汉站起来的那一瞬,我突然有心悸的感觉——老汉特像乡下的父亲,苍老、能干又狡黠。 B18 但愿钉子不是你撒的,但愿善良在你那还有一丝尚存,看着这像父亲一样的老汉, 我把到嘴边更恶毒的话咽了回去。付了还算公道的两块钱,急急赶路。B19 这是我第一次跟老汉打交道。 B20 没多久,我再次“帮衬”老汉的修车档。依旧是麻利的动作,依旧是“嗯”到底的言简意赅,依旧是有些许的心虚。B21 老汉修好车站了起来捶捶腰。而我再次面对老汉苍白的头发,风干的皱纹,微驼的腰背,我不再有心悸的感觉,我更多相信我的判断,他就是撒钉子的人——我看到他的铁盒 有好多一模一样的钉子!B22 老汉在马路上撒钉子终于还是被我抓了现行。 B23 那天要陪领导坐早班机出差,天刚蒙蒙亮,我就骑车出门去单位。 B24 清晨一切都还睡意蒙眬,路上车少人稀。上桥时,远远见到一黑影和我相向而行。黑影在桥上走走停停,时而弯腰,时而直行,怎么看都不像正常赶路的。B25 一开始,我没怎么在意,或许是黑影落下什么东西,在桥上寻找。靠近了,从微驼的后背和苍白的头发,我认出黑影是修车老汉。B26 难道是趁着车少人稀,在马路上撒钉子? B27“干吗?”修车老汉正好弯下腰,我大吼一声。
B28 兴许太专注撒钉子了,老汉没注意到我已逼近,被吓住了:老汉直直站着没动,左手拿着两个估计来不及撒下去的钉子,右手有一团黑乎乎的东西。B29“嗯!”老汉发现是我,顿时轻松了下来,“吓死了!” B30 苍白的头发,风干的皱纹,微驼的腰背,在晨曦中分外耀眼,我却没了心悸和怜悯, 心里只有厌恶和憎恨!B31“怎么能这样?!”粗话我骂不出口,但声音绝对够大,大到桥下江里的鱼虾大约都能听见。B32“嗯!啊?”老汉还是言简意赅,只比刚才多了一个语气词。 B33“别再这样了!”哎!面对像乡下父亲一样的老汉,怎么说他好呢? B34……B35 出差回来好长一段时间不用“帮衬”老汉。老汉被我撞见撒钉子后,或许是良心发现了,不再撒钉子,生意也就似乎“冷清”起来,上下班高峰期不再忙得没空站起来,常常 见他微驼着背站着朝桥上张望。B36 我每次都是呼啸而过,不停一分一秒。B37 但愿老汉改过自新了!B38 老汉不知改过了没有,老汉却死了。原本,像老汉这样一个卑微生命的离去,于世人毫无影响,也无人会记挂。然而,老汉在离去后半年,却引起了轰动——本城晚报报道了 老汉的事:修车老汉数年如一日,用磁铁吸走不法分子撒在桥面用来扎车轮胎的钉子,不幸 遭遇车祸……B39 对照那篇报道,我才知道,老汉右手那团黑黑的东西是磁铁,铁盒里装的是他每天吸走的钉子!B40 报道说,老汉因为儿子在桥上开车,车子被钉子扎破轮胎出车祸身亡,自此之后, 老汉就在桥上吸钉子,桥下修车。B41 怀揣着那份报纸,我骑车出门,在桥下老汉昔日的修车档前,我仿佛又看到了苍白的头发,风干的皱纹,微驼的腰背的老汉。B42 我也看到了乡下的父亲。 根据文章内容和提示,把小说的故事情节和“我”对老汉的情感态度变化补充完整。 (4 分)情节:老汉第一次为“我”补车胎(开端)→老汉再次为“我”补车胎(发展)→①老汉在 马路上“撒钉子”(吸钉子)(高潮)→②老汉出车祸(结局)
情感态度:③怀疑,心悸→冷淡,冷漠→厌恶,憎恨→④歉意,内疚 文中画横线的句子中“嗯!啊?”两个语气词分别表达了修车老汉怎样的心理感受? (4 分)“嗯!”表达了修车老汉对我的大声质问,表示赞同(不应该丢钉子在马路上)(2 分)。“啊?”表达了修车老汉明白了“我”的话外音——误解(冤枉)修车老汉在马路上撒钉子, 感到很吃惊(2 分)。作者在第⑤段不惜笔墨地描写老汉的修车档,有何作用?(4 分) 说明老汉修车档的简陋和人物的卑微(2 分),为下文叙写自己对老汉的不友好态度做铺垫(2 分)。仔细品读最后两段,再联系全文内容,分析“我”的形象,探究小说的主旨。(4 分) “我”是一个同情弱者、关注弱者、对丑陋现象深恶痛绝的有正义感的普通职员的形象(2 分)。文章结尾通过“我”的深深内疚和像怀念亲人一样怀念修车老汉的情节,告诉人们“不要以阴暗的心理看待社会底层的人,生活中好人总是多,好景总常在”的道理(2 分)。(意思相近即可)(二)阅读下文,完成 11—14 题。(共 12 分) “知入”与“知出” 张运辅①怎样读书才能取得效果?经验表明,处理好阅读中的“入”与“出”是关键所在。南 宋学者陈善云:“读书须知出入法。见得亲切,此是入书法;用得透脱,此是出书法。”此 论道出了读书的精髓。②阅读中的“入”,是指对所读之书全身心融入,潜心对其进行研读与探索。就是读者 通过文字去触摸作者的内心,与其进行心灵的对话。如此“入书”,方可“见得亲切”,实 现双方心情的“契合”。③在阅读中怎样“入”呢?一个方法是坚持“精思”。朱熹认为:“大抵观书先须熟读,使其言皆若出于吾之口。继以精思,使其意皆若出于吾之心,然后可以有得尔。”就是说阅读要慢嚼细咽,通过揣摩语言,达到把握文章内容、体悟作品意蕴与情趣之目的。④在熟读基础上精思,确为“入书”之妙诀。苏轼读陶渊明《饮酒》诗后写道:“‘采 菊东篱下,悠然见南山’,因采菊而见山,境与意会,此句最有妙处。近岁俗本皆作‘望南 山’,则此一篇神气都索然矣。”苏轼发现“望”与“见”虽一字之差,但意境全异。何故?
盖因陶诗所表达的是辞官归田后的喜悦之情,故用“见”字来表达悠然自得之感。若改为“望”,变为主动寻求,不但破坏了全诗的意境,而且也与陶渊明的节操相悖。苏轼的体会, 表明他对全诗意蕴和诗人的心境都有了深刻认识;这种认识若离开了对全诗全身心的“入”,离开反复思索,是无法达到的。⑤阅读中的“出”,是指读者能站在更高层次,对所读之书做出分析判断,能从新的角度进行阐发、评价和质疑。哲学家叔本华就主张读书要与书本拉开距离,不要“入”书过度, 要敢于并善于从书本中走出来。这样读书,方可避免“是别人在代替我们思想,我们只不过重复他的思想活动的过程而已”;方可在读后能解其意、识其旨、得其要,真正做到“用得透脱”。⑥鲁迅早年读过不少进化论书籍,曾一度相信社会进化论:“总以为将来必胜于过去, 青年必胜于老年。”后来,他在生活中发现了青年们在阶级斗争中分化的事实,“目睹了同是青年,则分成两大阵营,或则投身告密,或则助官捕人的事实,我的思路因此轰毁”。就这样,他对这种理论产生了怀疑,并由此发现其诸多偏颇和谬误。于是,他摒弃了从书本中得到的旧认识、旧观点,在斗争中树立了历史唯物主义的认识论和方法论。他的这段经历和思想转化过程,对于阅读时怎样“出”于书,怎样“用得透脱”,很有启示意义。⑦阅读,要“入”,也要“出”。“入”是“出”的基础,不“入”则无所谓“出”; “出”是“入”的目的,不能“出”就失去阅读的价值与意义。既能“入”又能“出”,才是阅读者必须掌握的秘诀。本文的中心论点是什么?(3 分) 处理好阅读中的“入”与“出”,是读书取得效果的关键。(或:读书的关键是处理好阅读中的“入”与“出”。或:既能“入”又能“出”,是阅读者必须掌握的秘诀。)(3 分)请简要分析文章的论证思路。(3 分) 首先,提出文章中心论点;然后,从“入”与“出”两个方面分别分析论证了其在阅读中的意义和运用;最后,再一次明确中心论点。(一点 1 分)下面这段文字放在本文的哪一段中最恰当?请说明理由。(3 分) 叶圣陶认为:“文字是一道桥梁,桥这边站着读者,桥那边站着作者。通过这一道桥梁, 读者才和作者会面,不但会面,而且了解了作者的心情,和作者的心情相契合。”第②段(1 分),这段文字引用叶圣陶的话阐述了“通过文字和作者会面,了解作者心情, 和作者心情相契合”的内容,与第②段所阐述的“阅读中的‘入’是触摸作者的内心,与其进行心灵的对话”的观点一致(2 分)。
第④段主要运用了什么论证方法?有什么作用?(3 分) 举例论证(1 分)。通过举苏轼阅读陶渊明《饮酒》诗的事例,论证了“在熟读基础上的精思,确为‘入书’之妙诀”这个观点,使论证更具体、更具有说服力(2 分)。三、古诗文阅读(共 14 分) 阅读下面两个语段,完成 15-18 题。(共 10 分) (一)环滁皆山也。其西南诸峰,林壑尤美,望之蔚然而深秀者,琅琊也。山行六七里, 渐闻水声潺潺,而泻出于两峰之间者,酿泉也。峰回路转,有亭翼然临于泉上者,醉翁亭也。 作亭者谁?山之僧曰智仙也。名之者谁?太守自谓也。太守与客来饮于此,饮少辄醉,而年又最高,故自号曰醉翁也。醉翁之意不在酒,在乎山水之间也。山水之乐,得之心而寓之酒也。若夫日出而林霏开,云归而岩穴暝,晦明变化者,山间之朝暮也。野芳发而幽香,佳木 秀而繁阴,风霜高洁,水落而石出者,山间之四时也。朝而往,暮而归,四时之景不同,而乐亦无穷也。至于负者歌于途,行者休于树,前者呼,后者应,伛偻提携,往来而不绝者,滁人游也。 临溪而渔,溪深而鱼肥,酿泉为酒,泉香而酒洌,山肴野蔌,杂然而前陈者,太守宴也。宴酣之乐,非丝非竹,射者中,弈者胜,觥筹交错,起坐而喧哗者,众宾欢也。苍颜白发,颓然乎其间者,太守醉也。已而夕阳在山,人影散乱,太守归而宾客从也。树林阴翳,鸣声上下,游人去而禽鸟乐 也。然而禽鸟知山林之乐,而不知人之乐;人知从太守游而乐,而不知太守之乐其乐也。醉 能同其乐,醒能述以文者,太守也。太守谓谁?庐陵欧阳修也。(《醉翁亭记》) (二)饶州路①大饥,米价翔踊②,总管王都中③以官仓之米定其价为三等,言于江浙行省,以为须粜④以下等价,民乃可得食,未报,辄于下等减价十之二,使民就粜。行省怒其 专擅,都中曰:“饶去杭几二千里,比⑤议定往还,非半月不可。人七日不食则死,安能忍 死以待乎!”其民相与言曰:“公为我辈减米价,公果得罪,我辈当鬻⑥妻子以代公偿。” 行省方悟,都中乃得免。(节选自《续资治通鉴》,有改动) 【注释】 ①路:元代行政区划单位。②翔踊:物价飞涨。③王都中:字符俞,元代官员,官至两任行省参知政事。④粜:卖出粮食。⑤比:等到。⑥鬻(yù):卖。下面各组句子中,加点词语意思相同的一项是(D)(2 分)
A.归:云归.而岩穴暝/朝而往,暮而归. B.发:野芳发.而幽香/黄发.垂髫C.绝:往来而不绝.者/率妻子邑人来此绝.境D.乐:而不知太守之乐其乐.也/以中有足乐.者(解析:A.聚拢/返回;B.开放/头发;C.断绝/与世隔绝;D.快乐。) 16.把语段(一)中画横线的句子翻译成现代汉语。(2 分)野芳发而幽香,佳木秀而繁阴。 野花开放,有一股清幽的香味,好的树木枝叶繁茂,形成浓密的绿荫。 从写景的角度,对语段(一)“山行六七里,渐闻水声潺潺,而泻出于两峰之间者, 酿泉也”一句进行赏析。(3 分)作者采用移步换景的方法将酿泉推至读者面前(1 分)。先从听觉角度,写“水声潺潺”, 又从视觉的角度,写其“泻出于两峰之间”,峰的静与水的动相映成趣,突出了滁州山水的幽静之美(2 分)。 语段(一)中欧阳修被贬官至滁州,亲民爱民;语段(二)中王都中擅自降米价救灾, 惹怒上司。请用自己的话概括两个选段中百姓对他们的举动分别有什么反应,并说说这样写有何作用。(3 分)语段(一)中百姓随欧阳修一同游乐,语段(二)中百姓情愿卖妻儿为王都中抵罪。(2 分) 两个语段都通过百姓的反应,表现出他们心系百姓,以民为本的品格以及他们深受百姓爱戴 的事实。(1 分)附语段(二)参考译文: 饶州路遭大饥荒,米价暴涨,总管王都中将官仓的米分定为三等价格,向江浙行省上言, 认为必须按下等价出卖,百姓才能吃得上,还未得到答复,就按下等价又减价十分之二,让百姓来买。行省对他擅作主张的行为十分恼怒,王都中说:“饶州距杭州差不多两千里,等到决定了再返回来,非半个月的时间不可。可是人七天不吃东西就会死,怎么能够忍心看着百姓饿死来等待呢!”那里的百姓对他说:“您为我们减了米价,您真的因此获罪,我们就是卖了妻子儿女也要替您偿还。”行省这时才省悟,王都中于是得以免罪。阅读下面一首宋词,完成 19-20 题。(共 4 分) 水调歌头苏 轼丙辰中秋,欢饮达旦,大醉,作此篇,兼怀子由。
明月几时有?把酒问青天。不知天上宫阙,今夕是何年。我欲乘风归去,又恐琼楼玉宇, 高处不胜寒。起舞弄清影,何似在人间。 转朱阁,低绮户,照无眠。不应有恨,何事长向别时圆?人有悲欢离合,月有阴晴圆缺,此事古难全。但愿人长久,千里共婵娟。“此事古难全”中“此事”指什么?(2 分) “此事”指的是人的悲欢离合,月的阴晴圆缺。也指希望兄弟团圆,仕途平顺。(2 分) 20.“转朱阁,低绮户,照无眠”一句表达了词人的什么情感?请简要分析。(2 分) 月光转过朱红的楼阁,低低地穿过雕花的门窗,照着屋里失眠的人(1 分)。这句诗运用了拟人手法,暗示时间推移,同时借景抒情,抒发了词人在遭贬之后难以入睡的思亲之情, 以及对自身命运的感慨(1 分)。四、作文(50 分) 21.任选一题作文。(50 分) (1)题目:阳光下,我 要求:①先在横线上填写合适的内容,把题目补充完整,然后作文。②除诗歌外,文体 不限。600 字左右。③文中不得出现真实的人名、校名、地名。(2)读下面材料,然后作文。 青春,流露着浓浓的诗情画意;青春,散发出淡淡的幽香含情。青春时代充满着年少轻 狂,充满着无限生机,充满着美丽自信。青春的步伐不会因困难而停止,青春的旋律不会因 风雨而停息。青春是阳光,是自信的标志;青春是月光,是优雅的代表;青春是星光,是引 领时尚的先锋。让我们张开青春的翅膀,架起起航的风帆,让生命在这里飞扬,让青春在这 里启航。读了上面的材料,你有什么联想或感悟?请任选角度,自定立意,自拟题目,写一篇文 章。 要求:①除诗歌外,文体不限。600 字左右。②文中不得出现真实的人名、校名、地名。作文略
相关试卷
这是一份人教部编版九年级语文上册 第一学期期末考试复习质量综合检测试题测试卷有答案 (36),共9页。试卷主要包含了文言文,现代文,综合运用,写作等内容,欢迎下载使用。
这是一份人教部编版九年级语文上册 第一学期期末考试复习质量综合检测试题测试卷含参考答案 (36),共7页。试卷主要包含了积累与运用,古诗文阅读,现代文阅读,写作等内容,欢迎下载使用。
这是一份人教部编版九年级语文上册 第一学期期末考试复习质量综合检测试题测试卷及参考答案 (36),共12页。试卷主要包含了积累与运用等内容,欢迎下载使用。

