- 【寒假试题】2021-2022学年苏教新版六年级寒假精讲考点三:解决问题的策略综合强化(提高版)(学生版) 试卷 0 次下载
- 【寒假试题】2021-2022学年苏教新版六年级寒假精讲考点三:解决问题的策略综合强化(提高版)(教师版) 试卷 3 次下载
- 【寒假试题】2021-2022学年苏教新版六年级寒假精讲考点四:分数数的四则混合运算综合强化(提高版)(学生版) 试卷 4 次下载
- 【寒假试题】2021-2022学年苏教新版六年级寒假精讲考点四:分数数的四则混合运算综合强化(提高版)(教师版) 试卷 3 次下载
- 【寒假试题】2021-2022学年苏教新版六年级寒假精讲考点五:百分数混合运算综合强化(提高版)(教师版) 试卷 2 次下载
【寒假试题】2021-2022学年苏教新版六年级寒假精讲考点五:百分数混合运算综合强化(提高版)(学生版)
展开【寒假试题】2021-2022学年苏教新版六年级精讲
考点五:百分数混合运算综合强化(提高版)
【学生版】
一.选择题(共8小题)
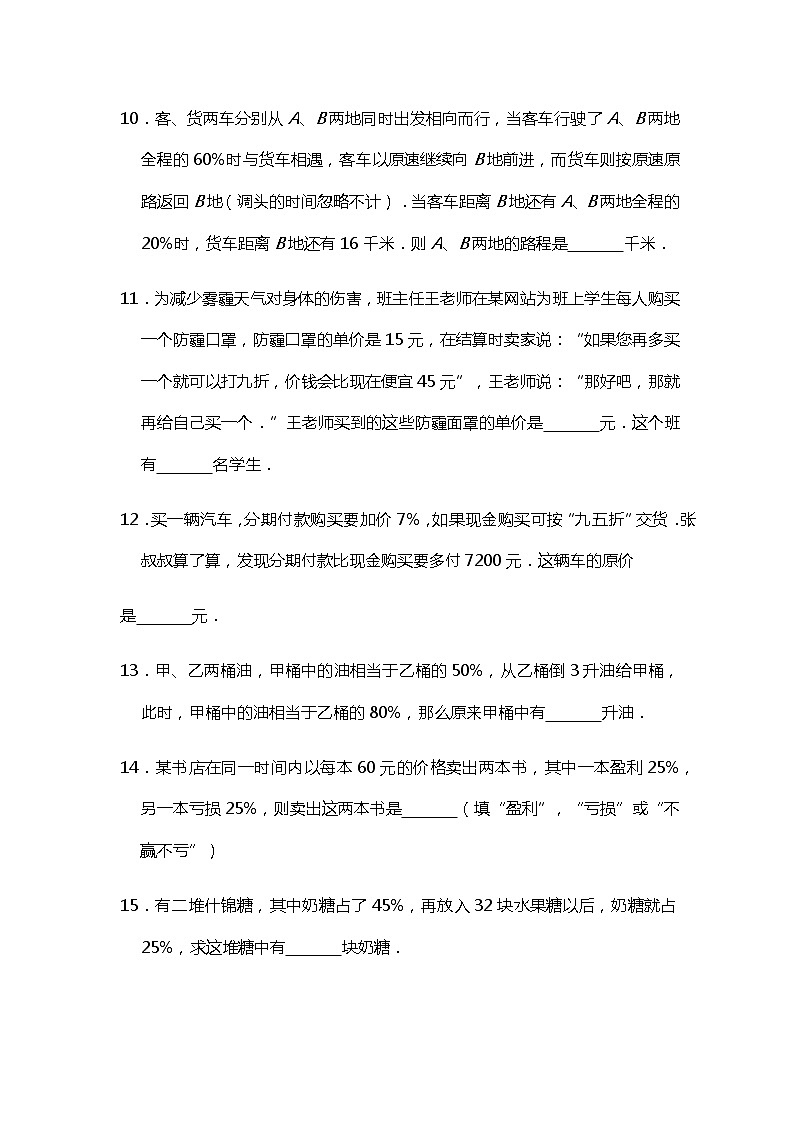
1.我乘坐的双层巴士中,1层连我在内一共有25名乘客,售票员告诉我2层的乘客人数是1层的40%.那么这辆车上总共有( )人.
A.10 B.35 C.37
2.下面四个图中,哪个图中的黑色圆点占全部圆点的40%( )
A. B.
C. D.
3.某年级女生人数占全年级的45%,新学期开学时又转入一些学生,结果现在女生人数仍占全年级人数的45%,已知转入的女生比转入的男生少2人,新学期开学转入女生( )人.
A.9 B.11 C.13 D.15
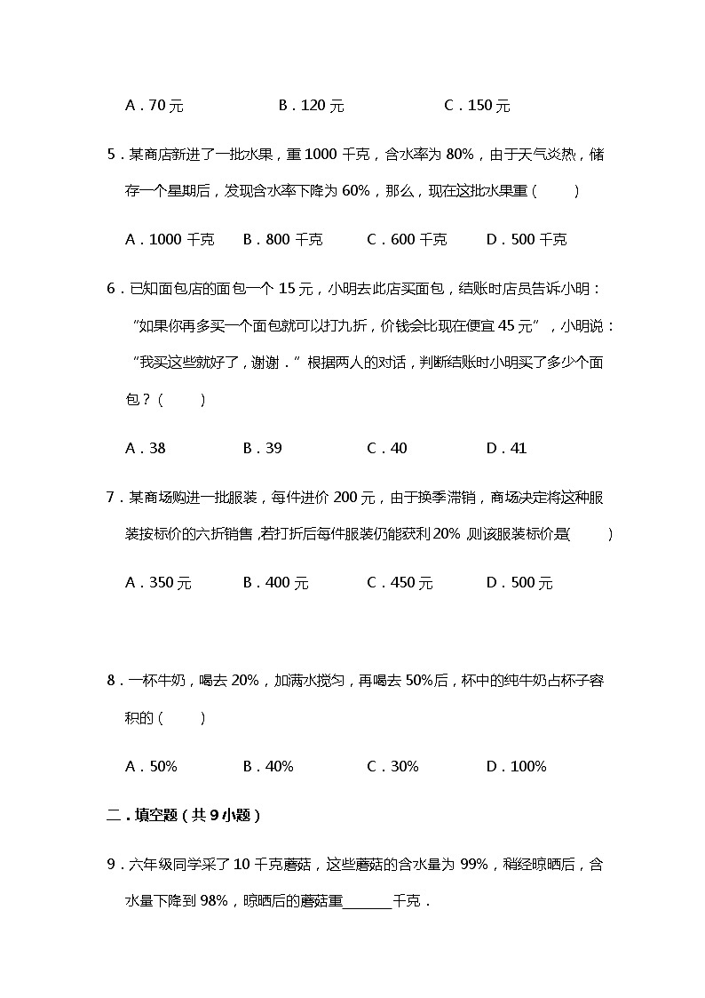
4.某商场举办“迎新春送大礼”的促销活动,全场商品一律打八折销售.赵老师买了一件商品,比原价少付了30元,那么他购买这件商品花了( )
A.70元 B.120元 C.150元
5.某商店新进了一批水果,重1000千克,含水率为80%,由于天气炎热,储存一个星期后,发现含水率下降为60%,那么,现在这批水果重( )
A.1000千克 B.800千克 C.600千克 D.500千克
6.已知面包店的面包一个15元,小明去此店买面包,结账时店员告诉小明:“如果你再多买一个面包就可以打九折,价钱会比现在便宜45元”,小明说:“我买这些就好了,谢谢.”根据两人的对话,判断结账时小明买了多少个面包?( )
A.38 B.39 C.40 D.41
7.某商场购进一批服装,每件进价200元,由于换季滞销,商场决定将这种服装按标价的六折销售,若打折后每件服装仍能获利20%,则该服装标价是( )
A.350元 B.400元 C.450元 D.500元
8.一杯牛奶,喝去20%,加满水搅匀,再喝去50%后,杯中的纯牛奶占杯子容积的( )
A.50% B.40% C.30% D.100%
二.填空题(共9小题)
9.六年级同学采了10千克蘑菇,这些蘑菇的含水量为99%,稍经晾晒后,含水量下降到98%,晾晒后的蘑菇重 千克.
10.客、货两车分别从A、B两地同时出发相向而行,当客车行驶了A、B两地全程的60%时与货车相遇,客车以原速继续向B地前进,而货车则按原速原路返回B地(调头的时间忽略不计).当客车距离B地还有A、B两地全程的20%时,货车距离B地还有16千米.则A、B两地的路程是 千米.
11.为减少雾霾天气对身体的伤害,班主任王老师在某网站为班上学生每人购买一个防霾口罩,防霾囗罩的单价是15元,在结算时卖家说:“如果您再多买一个就可以打九折,价钱会比现在便宜45元”,王老师说:“那好吧,那就再给自己买一个.”王老师买到的这些防霾面罩的单价是 元.这个班有 名学生.
12.买一辆汽车,分期付款购买要加价7%,如果现金购买可按“九五折”交货.张叔叔算了算,发现分期付款比现金购买要多付7200元.这辆车的原价
是 元.
13.甲、乙两桶油,甲桶中的油相当于乙桶的50%,从乙桶倒3升油给甲桶,此时,甲桶中的油相当于乙桶的80%,那么原来甲桶中有 升油.
14.某书店在同一时间内以每本60元的价格卖出两本书,其中一本盈利25%,另一本亏损25%,则卖出这两本书是 (填“盈利”,“亏损”或“不赢不亏”)
15.有二堆什锦糖,其中奶糖占了45%,再放入32块水果糖以后,奶糖就占25%,求这堆糖中有 块奶糖.
16.张先生以标价的95%买下一套房子,经过一段时间后,又以超出原标价30%的价格把房子卖出.这样他一共获利10.5万元.这套房子原标价 万元.
17.利民超市为了供应节日市场需求,新进一批货物,第一天就卖出了全部的30%还多8件,这时还余下76件,这批商品一共有多少件?
三.判断题(共9小题)
18.甲数比乙数少12%,乙数就比甲数多12%. (判断对错)
19.某小学五年级同学占全校同学的25%,六年级同学占全校同学的30%,已知六年级同学比五年级同学多40人,问这座小学共有多少人?设:五年级有X人.列方程:30% X﹣25% X=40 .(判断对错)
20.小青从家到学校的时间由原来的10min减少到8min,速度提高了20%. (判断对错)
21.小明吃了一个蛋糕的四分之一,小亮吃了剩下的25%,他们吃的一样多. (判断对错)
22.修一条200米的公路,第一期完成了40%,第二期完成了剩下的30%,还剩下这条公路的30%没有修. (判断对错)
23.毛巾厂九月份实际生产毛巾250箱,超过计划的25%,九月份计划生产毛巾200箱. (判断对错)
24.一件上衣标价100元,商店打八八折出售,买这件上衣需要80元. .(判断对错)
25.利率也是一种百分比. (判断对错)
26.今年的产量比去年增加了20%,今年的产量就相当于去年的120%. .(判断对错)
四.应用题(共9小题)
27.李老板卖一批砂糖橘,卖了78千克后,正好卖了这批砂糖橘的39%,还要卖多少千克才能把所有砂糖橘卖完?
28.某校六年级共有学生180人,化解大班额后,由原来的3个班平均分为4个班,其中六年级4班的女生人数正好是本班男生人数的80%,这个班男、女生人数分别是多少人?
29.某种商品进货后,零售价定为每件900元,为了适应市场竞争,商品打九折后,再让利40元,仍可获利10%,问这种商品每件的进价是多少元?
30.某服装店卖一种裙子,原来每条售价为120元,是进价的150%.现在店主计划打折促销,但要保证每条裙子赚的钱不少于10元.问:折扣不能低于几折?
31.一部手机的售价是1280元,比去年同期便宜20%,去年同期这种手机的售价是多少元?
32.张老师向商店订购了某一商品,每件定价100元,共订购了60件.张老师对经理说:“如果减价,每件减价1元,就多买3件.”经理一算,如减价4%,由于张老师多买,仍可获得与原来一样多总利润,问这种商品的成本多少元?
33.小明的爸爸每月扣除社保和住房公积金后的月薪是6000元,按国家规定个人收入不足3500元不需要缴纳个人所得税,超过3500元的部分不足5000元的部分要按3%缴纳个人所得税,超过5000元的部分要缴纳5%个人所得税,他每个月应缴纳多少钱?
34.甲、乙两辆汽车分别从A、B两地同时相对开出,乙车每小时行驶全程的20%,甲车比乙车早0.5小时到达A、B两地中点,当乙车到达中点时,甲车已经又行驶了20km到达C点.A、C两地相距多少千米?
35.快乐提升
一辆出租车和一辆中巴车分别从甲、乙两地同时出发,相向而行,经过小时在距离两地中点5km处相遇这时出租车已经行了全程的60%,出租车和中巴车的速度之和是多少?
五.解答题(共9小题)
36.请你仔细阅读下面的材料,利用你获得的数学信息解决问题.
水是人类发展不可缺少的自然资源,是人类和一切生物赖以生存的物质基础.生命的形成离不开水,水是生物的主体,生物体内含水量占体重的60%~80%,甚至90%以上.人体的水含量占体重的,为了维持人类正常的生理代谢,每天每人至少要饮用2.5L水.
我国是一个干旱缺水严重的国家,全国约有660个城市,其中约有的城市供水不足,在这些供水不足的城市中,又约有的城市严重缺水.其中A市属于供水不足的城市,南水北满后,A市现在平均日供水量达到了91万立方米,比以前平均供水量增加225%.
保护水资源的措施主要有:降低工业用水量,提高水的重复利用率,回收利用城市污水,开辟第二水源,节约生活用水等等.
保护水资源,从我们每个人做起,节约每一滴水,用好每一滴水.
(1)爸爸体重78千克,他的体内大概含水 千克.
(2)全国严重缺水的城市约有 个.
(3)一个人一年(按365天算)至少需要饮用多少升水?
(4)在南水北调前,A市平均日供水量是多少万立方米?
37.苏宁电器清仓处理部分电脑,每台售价3000元,亏本20%,每台电脑的原价是多少元?
38.李大爷把20000元钱存入银行,定期3年,年利率为4.25%,到期后李大爷可以取回多少钱?
39.先看清题目要求,再回答.
有一天,老师带了5000元钱到商店买电器,看见一款家电组合,TCL彩电2000元,DVD机的价钱是彩电的80%,音箱价钱比彩电贵20%.请你帮老师预算一下:买这三种家电,老师带的钱够吗?
40.一件风衣现在售价为210元,比原来售价降低了30%,这件风衣原来售价多少元?
41.王叔叔买了一辆价值16000元的摩托车.按规定,买摩托车要缴纳10%的车辆购置税.王叔叔买这辆摩托车一共要花多少钱?
42.
两个书店的《中国故事》每本标价都是10元,请你算一算:王老师到哪家书店购买比较便宜?最少要花多少钱?
43.人民商场一月份的营业额是300万元,照这样算,如果按营业额的5%缴纳营业税,该商场一年要缴纳营业税多少元?
44.光明小学举行义卖活动,其中一个小组卖钢笔,以9.5元的单价出售,卖出60%时,还差84元卖到成本价.全部卖光时,赚了372元,成本价一支钢笔多少元?
【寒假试题】2021-2022学年苏教新版六年级寒假精讲考点五:百分数混合运算综合强化(提高版)(教师版): 这是一份【寒假试题】2021-2022学年苏教新版六年级寒假精讲考点五:百分数混合运算综合强化(提高版)(教师版),共24页。
【寒假试题】2021-2022学年苏教新版六年级寒假精讲考点四:分数数的四则混合运算综合强化(提高版)(教师版): 这是一份【寒假试题】2021-2022学年苏教新版六年级寒假精讲考点四:分数数的四则混合运算综合强化(提高版)(教师版),共24页。
【寒假试题】2021-2022学年苏教新版六年级寒假精讲考点二:分数乘除法综合强化(提高版)(教师版): 这是一份【寒假试题】2021-2022学年苏教新版六年级寒假精讲考点二:分数乘除法综合强化(提高版)(教师版),共21页。

